FamilyHistory-v5.0(2026-1EN)
General information
Name: nl.zorg.FamilyHistory ![]()
Version: 5.0
HCIM Status:Final
Release: 2026-1
Release status: Prepublished
Release date: 17-04-2026
Metadata
| DCM::CoderList | Kerngroep Registratie aan de Bron |
| DCM::ContactInformation.Address | * |
| DCM::ContactInformation.Name | * |
| DCM::ContactInformation.Telecom | * |
| DCM::ContentAuthorList | Projectgroep Generieke Overdrachtsgegevens & Kerngroep Registratie aan de Bron |
| DCM::CreationDate | 15-02-2013 |
| DCM::DeprecatedDate | |
| DCM::DescriptionLanguage | nl |
| DCM::EndorsingAuthority.Address | |
| DCM::EndorsingAuthority.Name | PM |
| DCM::EndorsingAuthority.Telecom | |
| DCM::Id | 2.16.840.1.113883.2.4.3.11.60.40.3.6.1 |
| DCM::KeywordList | familieanamnese, anamnese |
| DCM::LifecycleStatus | Final |
| DCM::ModelerList | Kerngroep Registratie aan de Bron |
| DCM::Name | nl.zorg.Familieanamnese |
| DCM::PublicationDate | 17-04-2026 |
| DCM::PublicationStatus | Prepublished |
| DCM::ReviewerList | Projectgroep Generieke Overdrachtsgegevens & Kerngroep Registratie aan de Bron |
| DCM::RevisionDate | 07-04-2025 |
| DCM::Supersedes | nl.zorg.Familieanamnese-v4.0 |
| DCM::Version | 5.0 |
| HCIM::PublicationLanguage | EN |
Revision History
Only available in Dutch
Publicatieversie 1.0 (15-02-2013)
Publicatieversie 1.1 (01-07-2013)
Publicatieversie 2.0 (01-04-2015)
| ZIB-73 | wijzigingsverzoek familieanamnese |
| ZIB-308 | Prefix Overdracht weggehaald bij de generieke bouwstenen |
Incl. algemene wijzigingsverzoeken:
| ZIB-94 | Aanpassen tekst van Disclaimer, Terms of Use & Copyrights |
| ZIB-154 | Consequenties opsplitsing Medicatie bouwstenen voor overige bouwstenen. |
| ZIB-200 | Naamgeving SNOMED CT in tagged values klinische bouwstenen gelijk getrokken. |
| ZIB-201 | Naamgeving OID: in tagged value notes van klinische bouwstenen gelijk getrokken. |
| ZIB-309 | EOI aangepast |
| ZIB-324 | Codelijsten Name en Description beginnen met een Hoofdletter |
| ZIB-326 | Tekstuele aanpassingen conform de kwaliteitsreview kerngroep 2015 |
Publicatieversie 3.0 (01-05-2016)
| ZIB-444 | Overlijdensdatum in ZIB Familieanamnese vs. leeftijd waarop persoon is overleden |
| ZIB-453 | Wijziging naamgeving ZIB's en logo's door andere opzet van beheer |
Publicatieversie 3.1 (04-09-2017)
| ZIB-443 | Aanpassing in codes in BiologischeRelatieCodelijst |
| ZIB-564 | Aanpassing/harmonisatie Engelse conceptnamen |
| ZIB-574 | Alleen verwijzen naar het rootconcept van de ZIB. |
Publicatieversie 3.2 (01-12-2021)
| ZIB-1303 | Onderscheid maken tussen vrouwelijk en mannelijke familieleden |
Publicatieversie 3.2.1 (10-06-2022)
| ZIB-1671 | Voorbeeld familieanamnese klopt niet |
Publicatieversie 3.2.2 (15-10-2023)
| ZIB-2026 | FamilieAnamnese / BiologischeRelatieCodelijst "Gootouder" aan moederskant |
Publicatieversie 4.0 (15-04-2024)
| ZIB-1966 | Familieanamnese: Onderwerp/verwijzing naar zib Probleem onjuist |
Publicatieversie 5.0 (24-04-2024)
| ZIB-2605 | Familieanamnese - Vervangen van de verwijzing naar Probleem |
Concept
The family history describes any health problems of biological relatives that may be relevant. The family history contains information on the medical disorders of the family member and the biological relationship between the patient and the described family member.
Purpose
Recording the patient’s family members’ disorders. This component can be relevant in estimating the risk of these disorders occurring in the patient. This component can also partially influence the decision determining which diagnostics are or are not to be run: a high-risk patient might be more likely to receive extensive diagnostics, while a simpler test could suffice for a low-risk patient.
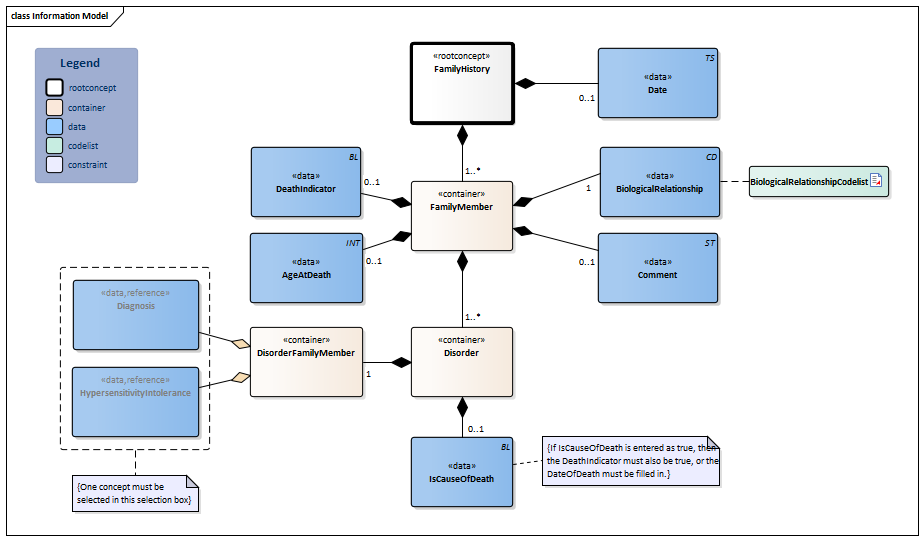
Information Model

| Type | Id | Concept | Card. | Definition | DefinitionCode | Reference | |||||||
| NL-CM:6.1.1 | Root concept of the FamilyHistory information model. This root concept contains all data elements of the FamilyHistory information model. | ||||||||||||
| NL-CM:6.1.2 | 0..1 | Date on which the family history was entered. A ‘vague’ date is permitted. | |||||||||||
| NL-CM:6.1.3 | 1..* | Container of the FamilyMember concept. This container contains all data elements of the FamilyMember concept. | |||||||||||
| NL-CM:6.1.4 | 1 | Indicates the biological relationship of the family member to the patient. |
| ||||||||||
| NL-CM:6.1.5 | 0..1 | Comment with information on the family member which might be relevant to the family history. |
|
||||||||||
| NL-CM:6.1.6 | 1..* | Container of the Disorder concept. This container contains all data elements of the Disorder concept. | |||||||||||
| NL-CM:6.1.9 | 0..1 | Indication stating whether the described health problem was the cause of death of the family member. | |||||||||||
| NL-CM:6.1.13 | 1 | Container of the DisorderFamilyMember concept.This container contains all data elements of the DisorderFamilyMember concept. | |||||||||||
| NL-CM:6.1.14 | (0..1) | Diagnosis of a condition in a blood relative of the patient. |
| ||||||||||
| NL-CM:6.1.15 | (0..1) | Hypersensitivity or intolerance in a blood relative of the patient. |
| ||||||||||
| NL-CM:6.1.12 | 0..1 | The age at which the family member died. | |||||||||||
| NL-CM:6.1.10 | 0..1 | An indication stating whether the family member has died. | |||||||||||
Columns Concept and DefinitionCode: hover over the values for more information
For explanation of the symbols, please see the legend page
Example Instances
Only available in Dutch
| Familieanamnese | |||||||
| Datum | Familielid | Aandoening | |||||
| BiologischeRelatie | Toelichting | Overlijdens Indicator |
OverlijdensDatum | AandoeningFamilielid | Is Doodsoorzaak | ||
| 1-2-2013 | Tante / moeders- zijde |
Ja | 1997 | Diagnose | mammacarcinoom | Ja | |
| 1-2-2013 | Biologische moeder | moeder heeft vijf zusters | Diagnose | mammacarcinoom | |||
| 1-2-2013 | Biologische vader | Ja | 2005 | OvergevoeligheidIntolerantie | Penicillineovergevoeligheid | ||
Instructions
The age at which a family member developed a disorder or the age at which the family member died can be included in the ‘explanation’ field if desired.
The value list BiologicalRelationshipCodeList contains a number of concepts which can be used for both biological and non-biological relatives: a step-father’s brother can be listed as an uncle for lack of specific codes for step-uncle and real uncles. Therefore, when compiling the family history, make sure that only the biological relatives are considered.
Valuesets
BiologicalRelationshipCodelist
| Valueset OID: 2.16.840.1.113883.2.4.3.11.60.40.2.6.1.1 | Binding: Extensible | Status: Active |
| Conceptname | Conceptcode | Codesystem name | Codesystem OID | Description |
| Aunt | AUNT | RoleCode | 2.16.840.1.113883.5.111 | Tante |
| Cousin | COUSN | RoleCode | 2.16.840.1.113883.5.111 | Neef/nicht, zoon/dochter van oom/tante |
| Grandchild | GRNDCHILD | RoleCode | 2.16.840.1.113883.5.111 | Kleinkind(DEPRECATED) |
| Granddaughter | GRNDDAU | RoleCode | 2.16.840.1.113883.5.111 | Kleindochter |
| Grandfather | GRFTH | RoleCode | 2.16.840.1.113883.5.111 | Opa |
| Grandmother | GRMTH | RoleCode | 2.16.840.1.113883.5.111 | Oma |
| Grandparent | GRPRN | RoleCode | 2.16.840.1.113883.5.111 | Grootouder (DEPRECATED) |
| Grandson | GRNDSON | RoleCode | 2.16.840.1.113883.5.111 | Kleinzoon |
| Great grandfather | GGRFTH | RoleCode | 2.16.840.1.113883.5.111 | Overgrootvader |
| Great grandmother | GGRMTH | RoleCode | 2.16.840.1.113883.5.111 | Overgrootmoeder |
| Great grandparent | GGRPRN | RoleCode | 2.16.840.1.113883.5.111 | Overgrootouder |
| Half-brother | HBRO | RoleCode | 2.16.840.1.113883.5.111 | Halfbroer |
| Half-sister | HSIS | RoleCode | 2.16.840.1.113883.5.111 | Halfzus |
| Maternal female first cousin | 134211000146103 | SNOMED CT | 2.16.840.1.113883.6.96 | Nicht aan moederszijde |
| Maternal grandfather | MGRFTH | RoleCode | 2.16.840.1.113883.5.111 | Opa aan moederszijde |
| Maternal grandmother | MGRMTH | RoleCode | 2.16.840.1.113883.5.111 | Oma aan moederszijde |
| Maternal great-grandfather | MGGRFTH | RoleCode | 2.16.840.1.113883.5.111 | Overgrootvader aan moederszijde |
| Maternal great-grandmother | MGGRMTH | RoleCode | 2.16.840.1.113883.5.111 | Overgrootmoeder aan moederszijde |
| Maternal male first cousin | 134221000146108 | SNOMED CT | 2.16.840.1.113883.6.96 | Neef aan moederszijde |
| MaternalAunt | MAUNT | RoleCode | 2.16.840.1.113883.5.111 | Tante/moederszijde |
| MaternalCousin | MCOUSN | RoleCode | 2.16.840.1.113883.5.111 | Neef/nicht aan moederszijde |
| MaternalGrandparent | MGRPRN | RoleCode | 2.16.840.1.113883.5.111 | Grootouder aan moederszijde |
| MaternalGreatgrandparent | MGGRPRN | RoleCode | 2.16.840.1.113883.5.111 | Overgrootouder aan moederszijde |
| MaternalUncle | MUNCLE | RoleCode | 2.16.840.1.113883.5.111 | Oom/moederszijde |
| Natural brother | NBRO | RoleCode | 2.16.840.1.113883.5.111 | Biologische broer |
| Natural child | NCHILD | RoleCode | 2.16.840.1.113883.5.111 | Biologisch kind |
| Natural daugther | DAU | RoleCode | 2.16.840.1.113883.5.111 | Biologische dochter |
| Natural father | NFTH | RoleCode | 2.16.840.1.113883.5.111 | Biologische vader |
| Natural mother | NMTH | RoleCode | 2.16.840.1.113883.5.111 | Biologische moeder |
| Natural sister | NSIS | RoleCode | 2.16.840.1.113883.5.111 | Biologische zus |
| Natural son | SON | RoleCode | 2.16.840.1.113883.5.111 | Biologische zoon |
| Nephew | NEPHEW | RoleCode | 2.16.840.1.113883.5.111 | Neef, zoon van broer/zus |
| Niece | NIECE | RoleCode | 2.16.840.1.113883.5.111 | Nicht, dochter van broer/zus |
| Paternal female first cousin | 134231000146105 | SNOMED CT | 2.16.840.1.113883.6.96 | Nicht aan vaderszijde |
| Paternal grandfather | PGRFTH | RoleCode | 2.16.840.1.113883.5.111 | Opa aan vaderszijde |
| Paternal grandmother | PGRMTH | RoleCode | 2.16.840.1.113883.5.111 | Oma aan vaderszijde |
| Paternal great-grandfather | PGGRFTH | RoleCode | 2.16.840.1.113883.5.111 | Overgrootvader aan vaderszijde |
| Paternal great-grandmother | PGGRMTH | RoleCode | 2.16.840.1.113883.5.111 | Overgrootmoeder aan vaderszijde |
| Paternal male first cousin | 134241000146102 | SNOMED CT | 2.16.840.1.113883.6.96 | Neef aan vaderszijde |
| PaternalAunt | PAUNT | RoleCode | 2.16.840.1.113883.5.111 | Tante/vaderszijde |
| PaternalCousin | PCOUSN | RoleCode | 2.16.840.1.113883.5.111 | Neef/nicht aan vaderszijde |
| PaternalGrandparent | PGRPRN | RoleCode | 2.16.840.1.113883.5.111 | Grootouder aan vaderszijde |
| PaternalGreatgrandparent | PGGRPRN | RoleCode | 2.16.840.1.113883.5.111 | Overgrootouder aan vaderszijde |
| PaternalUncle | PUNCLE | RoleCode | 2.16.840.1.113883.5.111 | Oom/vaderszijde |
| Uncle | UNCLE | RoleCode | 2.16.840.1.113883.5.111 | Oom |
| Value Other (OTH) from codesystem NullFlavor (OID: 2.16.840.1.113883.5.1008) is allowed in this valueset. | ||||
This information model in other releases
- Release 2015, (Version 2.0)
- Release 2016, (Version 3.0)
- Release 2017, (Version 3.1)
- Prerelease 2018-2, (Version 3.1)
- Prerelease 2019-2, (Version 3.1)
- Release 2020, (Version 3.1)
- Prerelease 2021-2, (Version 3.2)
- Prerelease 2022-1, (Version 3.2.1)
- Prerelease 2023-1, (Version 3.2.2)
- Release 2024, (Version 5.0)
Information model references
This information model refers to
This information model is used in
- --
Technical specifications in HL7v3 CDA and HL7 FHIR
To exchange information based on health and care information models, additional, more technical specifications are required.
Not every environment can handle the same technical specifications. For this reason, there are several types of technical specifications:
- HL7® version 3 CDA compatible specifications, available through the Nictiz ART-DECOR® environment

- HL7® FHIR® compatible specifications, available through the Nictiz environment on the Simplifier FHIR

Downloads
This information model is also available as pdf file
or as spreadsheet
About this information
The information in this wikipage is based on prerelease 2026-1
SNOMED CT and LOINC codes are based on:
- SNOMED Clinical Terms versie: 20260331 [R] (maart 2026-editie)
- LOINC version 2.81
Conditions for use are located on the mainpage ![]()
This page is generated on 18/04/2026 18:12:14 with ZibExtraction v. 10.0.9604.31200