DrugUse-v3.5(2026-1EN)
General information
Name: nl.zorg.DrugUse ![]()
Version: 3.5
HCIM Status:Final
Release: 2026-1
Release status: Prepublished
Release date: 17-04-2026
Metadata
| DCM::CoderList | Kerngroep Registratie aan de Bron |
| DCM::ContactInformation.Address | * |
| DCM::ContactInformation.Name | * |
| DCM::ContactInformation.Telecom | * |
| DCM::ContentAuthorList | Projectgroep Generieke Overdrachtsgegevens & Kerngroep Registratie aan de Bron |
| DCM::CreationDate | 5-7-2012 |
| DCM::DeprecatedDate | |
| DCM::DescriptionLanguage | nl |
| DCM::EndorsingAuthority.Address | |
| DCM::EndorsingAuthority.Name | PM |
| DCM::EndorsingAuthority.Telecom | |
| DCM::Id | 2.16.840.1.113883.2.4.3.11.60.40.3.7.4 |
| DCM::KeywordList | drugsgebruik, verdovende middelen, middelen gebruik, drugs |
| DCM::LifecycleStatus | Final |
| DCM::ModelerList | Kerngroep Registratie aan de Bron |
| DCM::Name | nl.zorg.DrugsGebruik |
| DCM::PublicationDate | 17-04-2026 |
| DCM::PublicationStatus | Prepublished |
| DCM::ReviewerList | Projectgroep Generieke Overdrachtsgegevens & Kerngroep Registratie aan de Bron |
| DCM::RevisionDate | 05-04-2024 |
| DCM::Supersedes | nl.zorg.DrugsGebruik-v3.4.1 |
| DCM::Version | 3.5 |
| HCIM::PublicationLanguage | EN |
Revision History
Only available in Dutch
Publicatieversie 1.0 (15-02-2013)
Publicatieversie 1.1 (01-07-2013)
Publicatieversie 1.2 (01-04-2015)
| ZIB-138 | Aanpassingen in SNOMED CT codes en omschrijvingen voor codelijst DrugsGebruikStatusCodelijst n.a.v. review terminologie expert. |
| ZIB-139 | Aanpassingen in SNOMED CT codes en omschrijvingen voor codelijst DrugsOfGeneesmiddelSoortCodelijst n.a.v. review terminologie expert. |
| ZIB-158 | Cardinaliteit SoortMiddel aanpassen in bouwsteen OverdrachtDrugsgebruik |
| ZIB-161 | Het concept Hoeveelheid van bouwsteen OverdrachtDrugsgebruik. |
| ZIB-167 | Bevindingen Concept inrichting Intoxicatie Roken/ Alcohol en Drugs in EZIS.NET |
| ZIB-224 | In de klinische bouwsteen OverdrachtDrugsgebruik, concept SoortMiddel komt tagged value DrugsOfGeneesmiddelSoortCodelijst niet overeen met naam gekoppelde valueset DrugsOfGeneesmiddelSoort. |
| ZIB-225 | In de klinische bouwsteen OverdrachtDrugsgebruik, concept ToedieningsWeg komt tagged value ToedieningsWegCodelijst niet overeen met naam gekoppelde valueset. |
| ZIB-308 | Prefix Overdracht weggehaald bij de generieke bouwstenen |
| ZIB-312 | aanpassing paragraaf 'Concept' |
| ZIB-313 | Aanpassen paragraaf 'Purpose' |
| ZIB-316 | Paragraaf 'Evidence base' wijzigen |
| ZIB-319 | Wijzing paragraaf Constraint |
Incl. algemene wijzigingsverzoeken:
| ZIB-94 | Aanpassen tekst van Disclaimer, Terms of Use & Copyrights |
| ZIB-154 | Consequenties opsplitsing Medicatie bouwstenen voor overige bouwstenen. |
| ZIB-200 | Naamgeving SNOMED CT in tagged values klinische bouwstenen gelijk getrokken. |
| ZIB-201 | Naamgeving OID: in tagged value notes van klinische bouwstenen gelijk getrokken. |
| ZIB-309 | EOI aangepast |
| ZIB-324 | Codelijsten Name en Description beginnen met een Hoofdletter |
| ZIB-326 | Tekstuele aanpassingen conform de kwaliteitsreview kerngroep 2015 |
Publicatieversie 1.2.1 (22-05-2015)
| ZIB-388 | De ToedieningswegCodelijst heeft geen "OID: " aanduiding in de onderliggende codelijst. |
Publicatieversie 1.2.2 (16-07-2015)
| ZIB-418 | Vervallen SNOMED CT code in DrugsOfGeneesmiddelSoortCodelijst |
Publicatieversie 3.0 (01-05-2016)
| ZIB-453 | Wijziging naamgeving ZIB's en logo's door andere opzet van beheer |
Publicatieversie 3.1 (04-09-2017)
| ZIB-475 | Terminologiekoppeling Drugsgebruik |
| ZIB-488 | niet compleet |
| ZIB-505 | Geen informatie |
| ZIB-512 | Hoe houd je verschillende adresgegevens uit elkaar? |
| ZIB-564 | Aanpassing/harmonisatie Engelse conceptnamen |
Publicatieversie 3.2 (31-12-2017)
| ZIB-555 | Uitbreiding codelijst van ZIB DrugsGebruik |
Publicatieversie 3.3 (01-09-2020)
| ZIB-936 | DrugsGebruikStatusCodelijst vertalingen corrigeren |
| ZIB-1181 | DefinitionCodes zib drugGebruik |
Publicatieversie 3.4 (01-12-2021)
| ZIB-1009 | Aanvullingen zib druggebruik: waardenlijst middelen |
| ZIB-1302 | Uitbreiding DrugsOfGeneesmiddelSoortCodelijst van de zib DrugsGebruik |
| ZIB-1575 | Deprecated termen en waardelijsten uit de prepublicatie halen |
Publicatieversie 3.4.1 (15-10-2023)
| ZIB-1974 | Suggested typo and textual improvements |
Publicatieversie 3.5 (15-04-2024)
| ZIB-2146 | Toevoegen definitiecodes voor concepten Hoeveelheid en DrugsOfGeneesmiddelSoort |
Concept
Drugs (or: narcotics, amphetamines, intoxicants, highs, hallucinogenics, illegal substances or dope) is a collective term for drugs and chemical substances with a more or less ‘drugging' (anesthetic, boosting and/or hallucinogenic) effect and which can lead to addiction. Drug [Online] Available at: nl.Wikipedia.org/wiki/drug [Accessed: 11 February 2015].
This information model describes the information asked of the patient about their drug use.
Purpose
Documenting and sharing registration of the drug use, as described in the concept.
Evidence Base
Though this information model can also be used to abuse (the patient’s own) medication, the project group eventually decided to focus on information on drug use, as described in the concept.
Seeing as there is a large variety of ways to record the amount of drugs used, we decided that this part is to be entered as free text.
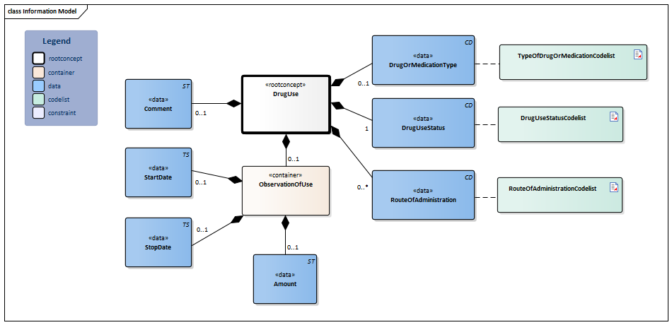
Information Model

| Type | Id | Concept | Card. | Definition | DefinitionCode | Reference | ||||||||
| NL-CM:7.4.1 | Root concept of the DrugUse information model. This concept contains all data elements of the DrugUse information model. |
|
||||||||||||
| NL-CM:7.4.5 | 0..1 | Container for ObservationOfUse. This container contains all data elements of the ObservationOfUse container. | ||||||||||||
| NL-CM:7.4.6 | 0..1 | The date on which the patient started using. | ||||||||||||
| NL-CM:7.4.7 | 0..1 | The date on which the patient quit using. | ||||||||||||
| NL-CM:7.4.8 | 0..1 | The number of units (pills, joints, shots etc.) per day, week, month, or year; or the frequency of use. |
|
|||||||||||
| NL-CM:7.4.9 | 0..1 | Relevant comments on the drug use. |
|
|||||||||||
| NL-CM:7.4.2 | 0..1 | Type of drug used by the patient. |
|
| ||||||||||
| NL-CM:7.4.3 | 1 | Indication stating whether there was any drug use in the past or present. |
|
| ||||||||||
| NL-CM:7.4.4 | 0..* | The way the drugs are used. |
|
| ||||||||||
Columns Concept and DefinitionCode: hover over the values for more information
For explanation of the symbols, please see the legend page
Example Instances
Only available in Dutch
| DrugsOfGeneesmiddel | Drugs Gebruik Status | Start datum | Stop datum | Toedieningsweg | Hoeveelheid | Toelichting |
| XTC | misbruikt drugs | 1985 | oraal | 2x per maand | Op feestjes en in uitgaanscircuit. Vroeger wat meer dan tegenwoordig. | |
| DrugsOfGeneesmiddel | Drugs Gebruik Status | Start datum | Stop datum | Toedieningsweg | Hoeveelheid | Toelichting |
| Heroïne | heeft in het verleden drugs gebruikt | 1970 | 1985 | intraveneus | 3x per week |
Instructions
The 'DrugOrMedicationTypeCodelist is extensible. If the drug in question is not on the codelist, the list can be extended with a code from the SNOMED CT hierarchy 'Substance; <105590001' or if necessary from the hierarchy 'Pharmaceutical/biologic product; < 373873005'.
Valuesets
DrugUseStatusCodelist
| Valueset OID: 2.16.840.1.113883.2.4.3.11.60.40.2.7.4.2 | Binding: Extensible | Status: Active |
| Conceptname | Conceptcode | Codesystem name | Codesystem OID | Description |
| Current drug user | 417284009 | SNOMED CT | 2.16.840.1.113883.6.96 | huidige drugsgebruiker |
| Does not misuse drugs | 228367002 | SNOMED CT | 2.16.840.1.113883.6.96 | gebruikt geen drugs |
| Has never misused drugs | 228368007 | SNOMED CT | 2.16.840.1.113883.6.96 | heeft nooit drugs gebruikt |
| Misused drugs in past | 44870007 | SNOMED CT | 2.16.840.1.113883.6.96 | heeft in het verleden drugs gebruikt |
| Value Other (OTH) from codesystem NullFlavor (OID: 2.16.840.1.113883.5.1008) is allowed in this valueset. | ||||
RouteOfAdministrationCodelist
| Valueset OID: 2.16.840.1.113883.2.4.3.11.60.40.2.7.4.3 | Binding: Extensible | Status: Active |
| Conceptname | Conceptcode | Codesystem name | Codesystem OID | Description |
| ORAAL | 9 | G-Standaard Toedieningswegen | 2.16.840.1.113883.2.4.4.9 | oraal |
| NASAAL | 6 | G-Standaard Toedieningswegen | 2.16.840.1.113883.2.4.4.9 | nasaal (snuiven) |
| INHALATIE | 62 | G-Standaard Toedieningswegen | 2.16.840.1.113883.2.4.4.9 | Inhalatie (roken) |
| INTRAVENEUS | 5 | G-Standaard Toedieningswegen | 2.16.840.1.113883.2.4.4.9 | Intraveneus (spuiten) |
| Value Other (OTH) from codesystem NullFlavor (OID: 2.16.840.1.113883.5.1008) is allowed in this valueset. | ||||
TypeOfDrugOrMedicationCodelist
| Valueset OID: 2.16.840.1.113883.2.4.3.11.60.40.2.7.4.1 | Binding: Extensible | Status: Active |
| Conceptname | Conceptcode | Codesystem name | Codesystem OID | Description |
| Diamorphine | 387341002 | SNOMED CT | 2.16.840.1.113883.6.96 | Heroïne |
| Benzodiazepine | 372664007 | SNOMED CT | 2.16.840.1.113883.6.96 | Benzodiazepine |
| Methadone | 387286002 | SNOMED CT | 2.16.840.1.113883.6.96 | Methadon |
| Hydroxybutyric acid | 62821004 | SNOMED CT | 2.16.840.1.113883.6.96 | GHB |
| Cocaine | 387085005 | SNOMED CT | 2.16.840.1.113883.6.96 | Cocaïne |
| Cocaine freebase | 229003004 | SNOMED CT | 2.16.840.1.113883.6.96 | Crack, base coke |
| Methylenedioxymethamphetamine | 288459003 | SNOMED CT | 2.16.840.1.113883.6.96 | MDMA |
| Amphetamine | 703842006 | SNOMED CT | 2.16.840.1.113883.6.96 | Amfetamine, speed |
| Cannabis | 398705004 | SNOMED CT | 2.16.840.1.113883.6.96 | Cannabis, wiet marihuana, hasj |
| Hallucinogenic mushrooms | 229006007 | SNOMED CT | 2.16.840.1.113883.6.96 | Paddo's |
| Lysergic acid diethylamide | 15698006 | SNOMED CT | 2.16.840.1.113883.6.96 | LSD |
| Ketamine | 373464007 | SNOMED CT | 2.16.840.1.113883.6.96 | Ketamine |
| Phencyclidine | 9721008 | SNOMED CT | 2.16.840.1.113883.6.96 | PCP |
| Methamphetamine | 387499002 | SNOMED CT | 2.16.840.1.113883.6.96 | Crystal meth, methamfetamine |
| Anabolic androgenic steroid | 111151007 | SNOMED CT | 2.16.840.1.113883.6.96 | Anabole steroïde |
| Laxative | 372800002 | SNOMED CT | 2.16.840.1.113883.6.96 | Laxans |
| Buprenorphine | 387173000 | SNOMED CT | 2.16.840.1.113883.6.96 | Buprenorfine |
| Fentanyl | 373492002 | SNOMED CT | 2.16.840.1.113883.6.96 | Fentanyl |
| Barbiturate | 372798009 | SNOMED CT | 2.16.840.1.113883.6.96 | Barbituraat |
| Opioid receptor agonist | 404642006 | SNOMED CT | 2.16.840.1.113883.6.96 | Opiaten zoals morfine, codeïne, methadon, oxycodon en andere morfine-derivaten |
| 4-Fluoroamphetamine | 33471000146101 | SNOMED CT | 2.16.840.1.113883.6.96 | 4FA en/of 4-fmp |
| Oxycodone | 55452001 | SNOMED CT | 2.16.840.1.113883.6.96 | Oxycodon |
| Nitrous oxide | 111132001 | SNOMED CT | 2.16.840.1.113883.6.96 | Lachgas |
| Value Other (OTH) from codesystem NullFlavor (OID: 2.16.840.1.113883.5.1008) is allowed in this valueset. | ||||
This information model in other releases
- Release 2015, (Version 1.2.2)
- Release 2016, (Version 3.0)
- Release 2017, (Version 3.2)
- Prerelease 2018-2, (Version 3.2)
- Prerelease 2019-2, (Version 3.2)
- Release 2020, (Version 3.3)
- Prerelease 2021-2, (Version 3.4)
- Prerelease 2022-1, (Version 3.4)
- Prerelease 2023-1, (Version 3.4.1)
- Release 2024, (Version 3.5)
Information model references
This information model refers to
- --
This information model is used in
- --
Technical specifications in HL7v3 CDA and HL7 FHIR
To exchange information based on health and care information models, additional, more technical specifications are required.
Not every environment can handle the same technical specifications. For this reason, there are several types of technical specifications:
- HL7® version 3 CDA compatible specifications, available through the Nictiz ART-DECOR® environment

- HL7® FHIR® compatible specifications, available through the Nictiz environment on the Simplifier FHIR

Downloads
This information model is also available as pdf file
or as spreadsheet
About this information
The information in this wikipage is based on prerelease 2026-1
SNOMED CT and LOINC codes are based on:
- SNOMED Clinical Terms versie: 20260331 [R] (maart 2026-editie)
- LOINC version 2.81
Conditions for use are located on the mainpage ![]()
This page is generated on 18/04/2026 18:12:07 with ZibExtraction v. 10.0.9604.31200