DrugsGebruik-v3.5(2026-1NL)

Uit Zorginformatiebouwstenen
Naar navigatie springen Naar zoeken springen



Algemeen

Naam: nl.zorg.DrugsGebruik
Versie: 3.5
ZIB Status:Final
Publicatie: 2026-1
Publicatie status: Prepublished
Publicatie datum: 17-04-2026


Terug naar ZIB overzicht

Metadata

DCM::CoderList Kerngroep Registratie aan de Bron
DCM::ContactInformation.Address *
DCM::ContactInformation.Name *
DCM::ContactInformation.Telecom *
DCM::ContentAuthorList Projectgroep Generieke Overdrachtsgegevens & Kerngroep Registratie aan de Bron
DCM::CreationDate 5-7-2012
DCM::DeprecatedDate
DCM::DescriptionLanguage nl
DCM::EndorsingAuthority.Address
DCM::EndorsingAuthority.Name PM
DCM::EndorsingAuthority.Telecom
DCM::Id 2.16.840.1.113883.2.4.3.11.60.40.3.7.4
DCM::KeywordList drugsgebruik, verdovende middelen, middelen gebruik, drugs
DCM::LifecycleStatus Final
DCM::ModelerList Kerngroep Registratie aan de Bron
DCM::Name nl.zorg.DrugsGebruik
DCM::PublicationDate 17-04-2026
DCM::PublicationStatus Prepublished
DCM::ReviewerList Projectgroep Generieke Overdrachtsgegevens & Kerngroep Registratie aan de Bron
DCM::RevisionDate 05-04-2024
DCM::Supersedes nl.zorg.DrugsGebruik-v3.4.1
DCM::Version 3.5
HCIM::PublicationLanguage NL

Revision History

Publicatieversie 1.0 (15-02-2013)

Publicatieversie 1.1 (01-07-2013)

Publicatieversie 1.2 (01-04-2015)

ZIB-138 Aanpassingen in SNOMED CT codes en omschrijvingen voor codelijst DrugsGebruikStatusCodelijst n.a.v. review terminologie expert.
ZIB-139 Aanpassingen in SNOMED CT codes en omschrijvingen voor codelijst DrugsOfGeneesmiddelSoortCodelijst n.a.v. review terminologie expert.
ZIB-158 Cardinaliteit SoortMiddel aanpassen in bouwsteen OverdrachtDrugsgebruik
ZIB-161 Het concept Hoeveelheid van bouwsteen OverdrachtDrugsgebruik.
ZIB-167 Bevindingen Concept inrichting Intoxicatie Roken/ Alcohol en Drugs in EZIS.NET
ZIB-224 In de klinische bouwsteen OverdrachtDrugsgebruik, concept SoortMiddel komt tagged value DrugsOfGeneesmiddelSoortCodelijst niet overeen met naam gekoppelde valueset DrugsOfGeneesmiddelSoort.
ZIB-225 In de klinische bouwsteen OverdrachtDrugsgebruik, concept ToedieningsWeg komt tagged value ToedieningsWegCodelijst niet overeen met naam gekoppelde valueset.
ZIB-308 Prefix Overdracht weggehaald bij de generieke bouwstenen
ZIB-312 aanpassing paragraaf 'Concept'
ZIB-313 Aanpassen paragraaf 'Purpose'
ZIB-316 Paragraaf 'Evidence base' wijzigen
ZIB-319 Wijzing paragraaf Constraint

Incl. algemene wijzigingsverzoeken:

ZIB-94 Aanpassen tekst van Disclaimer, Terms of Use & Copyrights
ZIB-154 Consequenties opsplitsing Medicatie bouwstenen voor overige bouwstenen.
ZIB-200 Naamgeving SNOMED CT in tagged values klinische bouwstenen gelijk getrokken.
ZIB-201 Naamgeving OID: in tagged value notes van klinische bouwstenen gelijk getrokken.
ZIB-309 EOI aangepast
ZIB-324 Codelijsten Name en Description beginnen met een Hoofdletter
ZIB-326 Tekstuele aanpassingen conform de kwaliteitsreview kerngroep 2015

Publicatieversie 1.2.1 (22-05-2015)

ZIB-388 De ToedieningswegCodelijst heeft geen "OID: " aanduiding in de onderliggende codelijst.

Publicatieversie 1.2.2 (16-07-2015)

ZIB-418 Vervallen SNOMED CT code in DrugsOfGeneesmiddelSoortCodelijst

Publicatieversie 3.0 (01-05-2016)

ZIB-453 Wijziging naamgeving ZIB's en logo's door andere opzet van beheer

Publicatieversie 3.1 (04-09-2017)

ZIB-475 Terminologiekoppeling Drugsgebruik
ZIB-488 niet compleet
ZIB-505 Geen informatie
ZIB-512 Hoe houd je verschillende adresgegevens uit elkaar?
ZIB-564 Aanpassing/harmonisatie Engelse conceptnamen

Publicatieversie 3.2 (31-12-2017)

ZIB-555 Uitbreiding codelijst van ZIB DrugsGebruik

Publicatieversie 3.3 (01-09-2020)

ZIB-936 DrugsGebruikStatusCodelijst vertalingen corrigeren
ZIB-1181 DefinitionCodes zib drugGebruik

Publicatieversie 3.4 (01-12-2021)

ZIB-1009 Aanvullingen zib druggebruik: waardenlijst middelen
ZIB-1302 Uitbreiding DrugsOfGeneesmiddelSoortCodelijst van de zib DrugsGebruik
ZIB-1575 Deprecated termen en waardelijsten uit de prepublicatie halen

Publicatieversie 3.4.1 (15-10-2023)

ZIB-1974 Suggested typo and textual improvements

Publicatieversie 3.5 (15-04-2024)

ZIB-2146 Toevoegen definitiecodes voor concepten Hoeveelheid en DrugsOfGeneesmiddelSoort

Concept

Drugs (ook wel: verdovende middelen, stimulerende middelen, bedwelmingsmiddelen, roesmiddelen, geestverruimende middelen, verboden middelen of dope) is een verzamelnaam voor geneesmiddelen en genotsmiddelen die een meer of minder 'drogerende' (verdovende, opwekkende en/of hallucinogene) werking hebben en die tot verslaving kunnen leiden. Drug [Online] Beschikbaar op: nl.Wikipedia.org/wiki/drug [Geraadpleegd: 11 februari 2015].

Deze bouwsteen beschrijft de bij de patiënt uitgevraagde gegevens over het gebruik van drugs.

Purpose

Vastleggen en delen van de registratie van het gebruik van drugs, zoals in het concept beschreven.

Evidence Base

Hoewel deze bouwsteen ook gebruikt kan worden voor misbruik van (eigen) medicatie heeft de projectgroep uiteindelijk besloten de focus op de gegevens over drugsgebruik, zoals beschreven in het concept.
Aangezien er grote diversiteit is in de wijze waarop de hoeveelheid gebruikte drugs wordt vastgelegd, is besloten dit als vrije tekst te doen.

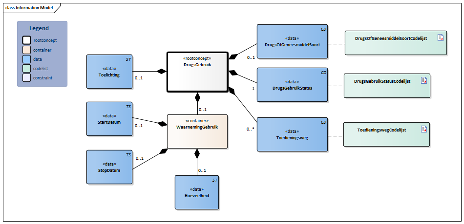
Information Model


#647#ToedieningswegCodelijst#DrugsGebruikStatusCodelijst#652#645#DrugsOfGeneesmiddelSoortCodelijst#646#650#642#649#643#641


Type Id Concept Card. Definitie DefinitieCode Verwijzing
NL-CM:7.4.1 DrugsGebruik Rootconcept van de bouwsteen DrugsGebruik. Dit concept bevat alle gegevenselementen van de bouwsteen DrugsGebruik.
228366006 Bevinding betreffende drugsgebruik
NL-CM:7.4.5 WaarnemingGebruik 0..1 Container voor WaarnemingGebruik. Deze container bevat alle gegevenselementen van de container WaarnemingGebruik.
NL-CM:7.4.6 StartDatum 0..1 De datum waarop is gestart met het gebruik.
NL-CM:7.4.7 StopDatum 0..1 De datum waarop is gestopt met het gebruik.
NL-CM:7.4.8 Hoeveelheid 0..1 Het aantal eenheden (pillen, joints, shots etc.) per dag, week, maand of jaar of de freqentie van gebruik.
228390007 Frequentie van drugsmisbruik
NL-CM:7.4.9 Toelichting 0..1 Relevante opmerkingen over het gebruik.
48767-8 Verklarend commentaar [interpretatie] in {systeem} (tekstueel)
NL-CM:7.4.2 DrugsOfGeneesmiddelSoort 0..1 Soort drugs die de patiënt gebruikt.
410942007 Drug of geneesmiddel
DrugsOfGeneesmiddelSoortCodelijst
NL-CM:7.4.3 DrugsGebruikStatus 1 Indicatie of in het heden of verleden sprake is (geweest) van gebruik van drugs.
228366006 Bevinding betreffende drugsgebruik
DrugsGebruikStatusCodelijst
NL-CM:7.4.4 Toedieningsweg 0..* De wijze de drugs wordt gebruikt.
410675002 Toedieningsweg
ToedieningswegCodelijst

Kolommen Concept en DefinitieCode: houdt de muis boven de waarde voor meer informatie
Voor uitleg over de gebruikte symbolen, zie de legenda pagina

Example Instances

DrugsOfGeneesmiddel Drugs Gebruik Status Start datum Stop datum Toedieningsweg Hoeveelheid Toelichting
XTC misbruikt drugs 1985 oraal 2x per maand Op feestjes en in uitgaanscircuit. Vroeger wat meer dan tegenwoordig.
DrugsOfGeneesmiddel Drugs Gebruik Status Start datum Stop datum Toedieningsweg Hoeveelheid Toelichting
Heroïne heeft in het verleden drugs gebruikt 1970 1985 intraveneus 3x per week

Instructions

De 'DrugsOfGeneesmiddelCodelijst is uitbreidbaar. Indien het betreffende middel niet in de codelijst staat, kan deze lijst uitgebreid worden met een code uit de SNOMED CT hiërarchie 'Substance; <105590001' of eventueel uit de hiërarchie 'Pharmaceutical/biologic product; < 373873005'

Valuesets

DrugsGebruikStatusCodelijst

Valueset OID: 2.16.840.1.113883.2.4.3.11.60.40.2.7.4.2 Binding: Extensible Status: Active
Conceptnaam Conceptcode Codestelselnaam Codesysteem OID Omschrijving
Huidige drugsgebruiker 417284009 SNOMED CT 2.16.840.1.113883.6.96 huidige drugsgebruiker
Gebruikt geen drugs 228367002 SNOMED CT 2.16.840.1.113883.6.96 gebruikt geen drugs
Heeft nooit drugs gebruikt 228368007 SNOMED CT 2.16.840.1.113883.6.96 heeft nooit drugs gebruikt
Ex-gebruiker van drugs 44870007 SNOMED CT 2.16.840.1.113883.6.96 heeft in het verleden drugs gebruikt
Waarde Other (OTH) uit codestelsel NullFlavor (OID: 2.16.840.1.113883.5.1008) is toegestaan in deze waardenlijst.

DrugsOfGeneesmiddelSoortCodelijst

Valueset OID: 2.16.840.1.113883.2.4.3.11.60.40.2.7.4.1 Binding: Extensible Status: Active
Conceptnaam Conceptcode Codestelselnaam Codesysteem OID Omschrijving
Heroïne 387341002 SNOMED CT 2.16.840.1.113883.6.96 Heroïne
Benzodiazepine 372664007 SNOMED CT 2.16.840.1.113883.6.96 Benzodiazepine
Methadon 387286002 SNOMED CT 2.16.840.1.113883.6.96 Methadon
Hydroxyboterzuur 62821004 SNOMED CT 2.16.840.1.113883.6.96 GHB
Cocaïne 387085005 SNOMED CT 2.16.840.1.113883.6.96 Cocaïne
Crack 229003004 SNOMED CT 2.16.840.1.113883.6.96 Crack, base coke
Methyleendioxymethamfetamine 288459003 SNOMED CT 2.16.840.1.113883.6.96 MDMA
Amfetamine 703842006 SNOMED CT 2.16.840.1.113883.6.96 Amfetamine, speed
Cannabis 398705004 SNOMED CT 2.16.840.1.113883.6.96 Cannabis, wiet marihuana, hasj
Paddo 229006007 SNOMED CT 2.16.840.1.113883.6.96 Paddo's
LSD 15698006 SNOMED CT 2.16.840.1.113883.6.96 LSD
Ketamine 373464007 SNOMED CT 2.16.840.1.113883.6.96 Ketamine
Fencyclidine 9721008 SNOMED CT 2.16.840.1.113883.6.96 PCP
Methamfetamine 387499002 SNOMED CT 2.16.840.1.113883.6.96 Crystal meth, methamfetamine
Anabool steroïd 111151007 SNOMED CT 2.16.840.1.113883.6.96 Anabole steroïde
Laxans 372800002 SNOMED CT 2.16.840.1.113883.6.96 Laxans
Buprenorfine 387173000 SNOMED CT 2.16.840.1.113883.6.96 Buprenorfine
Fentanyl 373492002 SNOMED CT 2.16.840.1.113883.6.96 Fentanyl
Barbituraat 372798009 SNOMED CT 2.16.840.1.113883.6.96 Barbituraat
Opioïdreceptoragonist 404642006 SNOMED CT 2.16.840.1.113883.6.96 Opiaten zoals morfine, codeïne, methadon, oxycodon en andere morfine-derivaten
4-fluoramfetamine 33471000146101 SNOMED CT 2.16.840.1.113883.6.96 4FA en/of 4-fmp
Oxycodon 55452001 SNOMED CT 2.16.840.1.113883.6.96 Oxycodon
Distikstofmonoxide 111132001 SNOMED CT 2.16.840.1.113883.6.96 Lachgas
Waarde Other (OTH) uit codestelsel NullFlavor (OID: 2.16.840.1.113883.5.1008) is toegestaan in deze waardenlijst.

ToedieningswegCodelijst

Valueset OID: 2.16.840.1.113883.2.4.3.11.60.40.2.7.4.3 Binding: Extensible Status: Active
Conceptnaam Conceptcode Codestelselnaam Codesysteem OID Omschrijving
ORAAL 9 G-Standaard Toedieningswegen 2.16.840.1.113883.2.4.4.9 oraal
NASAAL 6 G-Standaard Toedieningswegen 2.16.840.1.113883.2.4.4.9 nasaal (snuiven)
INHALATIE 62 G-Standaard Toedieningswegen 2.16.840.1.113883.2.4.4.9 Inhalatie (roken)
INTRAVENEUS 5 G-Standaard Toedieningswegen 2.16.840.1.113883.2.4.4.9 Intraveneus (spuiten)
Waarde Other (OTH) uit codestelsel NullFlavor (OID: 2.16.840.1.113883.5.1008) is toegestaan in deze waardenlijst.

Deze bouwsteen in overige publicaties

Bouwsteen verwijzingen

Deze bouwsteen verwijst naar

--

Deze bouwsteen wordt gebruikt in

--

Technische specificaties in HL7v3 CDA en HL7 FHIR

Om informatie op basis van zorginformatiebouwstenen uit te wisselen zijn aanvullende, meer technische specificaties nodig.
Niet iedere omgeving kan met dezelfde technische specificaties overweg. Om deze reden zijn er meerdere typen technische specificaties:

  • HL7® versie 3 CDA compatibele specificaties, beschikbaar via de Nictiz ART-DECOR® omgeving
  • HL7® FHIR® compatibele specificaties, beschikbaar via de Nictiz-omgeving op de Simplifier FHIR Registry

Downloads

De bouwsteen is ook beschikbaar als pdf bestand of als spreadsheet

Over deze informatie

De informatie in deze wiki pagina is gebaseerd op de prepublicatie 2026-1
SNOMED CT en LOINC codes zijn gebaseeerd op:

  • SNOMED Clinical Terms versie: 20260331 [R] (maart 2026-editie)
  • LOINC version 2.81

De voorwaarden van gebruik staan op de beginpagina
Deze pagina is gegenereerd op 17/04/2026 12:06:19 met ZibExtraction v. 10.0.9603.19166


Terug naar ZIB overzicht