BodyHeight-v3.1.2(2026-1EN)
General information
Name: nl.zorg.BodyHeight ![]()
Version: 3.1.2
HCIM Status:Final
Release: 2026-1
Release status: Prepublished
Release date: 17-04-2026
Metadata
| DCM::CoderList | Kerngroep Registratie aan de Bron |
| DCM::ContactInformation.Address | * |
| DCM::ContactInformation.Name | * |
| DCM::ContactInformation.Telecom | * |
| DCM::ContentAuthorList | Projectgroep Generieke Overdrachtsgegevens & Kerngroep Registratie aan de Bron |
| DCM::CreationDate | 29-11-2012 |
| DCM::DeprecatedDate | |
| DCM::DescriptionLanguage | nl |
| DCM::EndorsingAuthority.Address | |
| DCM::EndorsingAuthority.Name | PM |
| DCM::EndorsingAuthority.Telecom | |
| DCM::Id | 2.16.840.1.113883.2.4.3.11.60.40.3.12.2 |
| DCM::KeywordList | lichaamslengte, lengte, vitale parameters |
| DCM::LifecycleStatus | Final |
| DCM::ModelerList | Kerngroep Registratie aan de Bron |
| DCM::Name | nl.zorg.Lichaamslengte |
| DCM::PublicationDate | 17-04-2026 |
| DCM::PublicationStatus | Prepublished |
| DCM::ReviewerList | Projectgroep Generieke Overdrachtsgegevens & Kerngroep Registratie aan de Bron |
| DCM::RevisionDate | 18-07-2023 |
| DCM::Supersedes | nl.zorg.Lichaamslengte-v3.1.1 |
| DCM::Version | 3.1.2 |
| HCIM::PublicationLanguage | EN |
Revision History
Only available in Dutch
Publicatieversie 1.0 (15-02-2013)
Publicatieversie 1.1 (01-07-2013)
Publicatieversie 1.2 (01-04-2015)
| ZIB-247 | In de klinische bouwsteen OverdrachtLengte stond bij concept Lengte onterecht 177cm als DCM::ValueSet tagged value, dit zou DCM::ExampleValue moeten zijn. |
| ZIB-248 | In de klinische bouwsteen OverdrachtLengte kwam de naam van de tagged value ContextPositieCodelijst onder concept ContextPositie niet overeen met de naam van de valueset. |
| ZIB-301 | Referentie beschrijving 'Hartslag' aanpassen naar 'Lichaamslengte'. |
| ZIB-308 | Prefix Overdracht weggehaald bij de generieke bouwstenen |
| ZIB-320 | ContextPositie wijzigen in Positie |
| ZIB-321 | Rootconceptnaam wijzigen in LengteRC |
| ZIB-358 | Aanpassen naamgeving bouwsteen. |
Incl. algemene wijzigingsverzoeken:
| ZIB-94 | Aanpassen tekst van Disclaimer, Terms of Use & Copyrights |
| ZIB-154 | Consequenties opsplitsing Medicatie bouwstenen voor overige bouwstenen. |
| ZIB-200 | Naamgeving SNOMED CT in tagged values klinische bouwstenen gelijk getrokken. |
| ZIB-201 | Naamgeving OID: in tagged value notes van klinische bouwstenen gelijk getrokken. |
| ZIB-309 | EOI aangepast |
| ZIB-324 | Codelijsten Name en Description beginnen met een Hoofdletter |
| ZIB-326 | Tekstuele aanpassingen conform de kwaliteitsreview kerngroep 2015 |
Publicatieversie 3.0 (01-05-2016)
| ZIB-453 | Wijziging naamgeving ZIB's en logo's door andere opzet van beheer |
Publicatieversie 3.1 (04-09-2017)
| ZIB-107 | OverdrachtProblemen aanpassen zodat Probleem het rootconcept wordt i.p.v. Concern. |
| ZIB-108 | ProbleemstatusCodelijst in OverdrachtProblemen leidt qua naamgeving/vertaling van de concepten tot verwarring |
| ZIB-146 | Aanpassingen in SNOMED CT codes en omschrijvingen voor codelijst ProbleemStatusCodelijst n.a.v. review terminologie expert. |
| ZIB-431 | Gebruik van LOINC en SNOMED CT in vitale functies gerelateerde zorginformatiebouwstenen |
| ZIB-476 | Terminologiekoppeling Lichaamslengte |
| ZIB-564 | Aanpassing/harmonisatie Engelse conceptnamen |
| ZIB-571 | Inconsistentie in conceptnamen PositieCodelijst |
| ZIB-576 | Aanpassen bouwstenen die nog de prefix overdracht hebben, zodat de prefix kan vervallen. |
Publicatieversie 3.1.1 (01-09-2020)
| ZIB-1185 | DefintionCodes zib nl.lichaamslengte |
Publicatieversie 3.1.2 (15-10-2023)
| ZIB-1887 | Lichaamslengte, inperking te gebruiken eenheden |
Concept
A person’s body height.
Purpose
Body height is used for various reasons, including to measure growth, such as in babies, children or adolescents, to calculate body surface area, to for example calculate the correct amount of medication, or in combination with body weight to calculate the Body Mass Index. Height is also used to determine a person’s nutritional state.
This healthcare information information model offers the option to record a person’s body height.
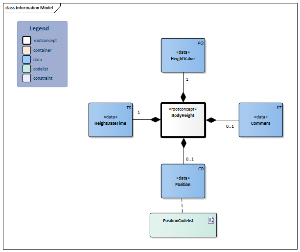
Information Model

| Type | Id | Concept | Card. | Definition | DefinitionCode | Reference | ||||||||
| NL-CM:12.2.1 | Root concept of the BodyHeight information model. This root concept contains all data elements of the BodyHeight information model. |
|
||||||||||||
| NL-CM:12.2.2 | 1 | The element contains the value of the measured body height. In the Netherlands, length is expressed in metres (m) or centimetres (cm).
Body height is the height of the human body from heel to scalp, generally measured when standing. Body height is measured in a stretched, horizontal position for very small children or patients that are unable to stand. |
|
|||||||||||
| NL-CM:12.2.4 | 1 | Date and if possible time of body height measurement. | ||||||||||||
| NL-CM:12.2.3 | 0..1 | Comment on the body height measurement. |
|
|||||||||||
| NL-CM:12.2.5 | 0..1 | The person's position during the measurement. |
|
| ||||||||||
Columns Concept and DefinitionCode: hover over the values for more information
For explanation of the symbols, please see the legend page
Example Instances
Only available in Dutch
| LengteDatumTijd | LengteWaarde | Positie | Toelichting |
| 08-02-2013 6:43 | 153 cm | Staande positie | Met schoenen aan |
References
1. Parelsnoer DCM Lichaamslengte v0.98 [Online] Beschikbaar op: http://www.nictiz.nl/uploaded/FILES/htmlcontent/dcm/parelsnoer/Lichaamslengte%20v0.98.pdf [Geraadpleegd: 19 december 2014].
2. openEHR-EHR-OBSERVATION.height.v1 [Online] Beschikbaar op: http://www.openehr.org/knowledge/ [Geraadpleegd: 19 december 2014].
Traceability to other Standards
This health and care information model is in accordance with the information model template Measurement v1.0.
Valuesets
PositionCodelist
| Valueset OID: 2.16.840.1.113883.2.4.3.11.60.40.2.12.2.1 | Binding: Extensible | Status: Active |
| Conceptname | Conceptcode | Codesystem name | Codesystem OID | Description |
| Orthostatic body position | 10904000 | SNOMED CT | 2.16.840.1.113883.6.96 | Staande positie |
| Recumbent body position | 102538003 | SNOMED CT | 2.16.840.1.113883.6.96 | Liggende positie |
| Value Other (OTH) from codesystem NullFlavor (OID: 2.16.840.1.113883.5.1008) is allowed in this valueset. | ||||
This information model in other releases
- Release 2015, (Version 1.2)
- Release 2016, (Version 3.0)
- Release 2017, (Version 3.1)
- Prerelease 2018-2, (Version 3.1)
- Prerelease 2019-2, (Version 3.1)
- Release 2020, (Version 3.1.1)
- Prerelease 2021-2, (Version 3.1.1)
- Prerelease 2022-1, (Version 3.1.1)
- Prerelease 2023-1, (Version 3.1.2)
- Release 2024, (Version 3.1.2)
Information model references
This information model refers to
- --
This information model is used in
- --
Technical specifications in HL7v3 CDA and HL7 FHIR
To exchange information based on health and care information models, additional, more technical specifications are required.
Not every environment can handle the same technical specifications. For this reason, there are several types of technical specifications:
- HL7® version 3 CDA compatible specifications, available through the Nictiz ART-DECOR® environment

- HL7® FHIR® compatible specifications, available through the Nictiz environment on the Simplifier FHIR

Downloads
This information model is also available as pdf file
or as spreadsheet
About this information
The information in this wikipage is based on prerelease 2026-1
SNOMED CT and LOINC codes are based on:
- SNOMED Clinical Terms versie: 20260331 [R] (maart 2026-editie)
- LOINC version 2.81
Conditions for use are located on the mainpage ![]()
This page is generated on 18/04/2026 18:12:55 with ZibExtraction v. 10.0.9604.31200