Lichaamslengte-v3.1.2(2026-1NL)
Algemeen
Naam: nl.zorg.Lichaamslengte ![]()
Versie: 3.1.2
ZIB Status:Final
Publicatie: 2026-1
Publicatie status: Prepublished
Publicatie datum: 17-04-2026
Metadata
| DCM::CoderList | Kerngroep Registratie aan de Bron |
| DCM::ContactInformation.Address | * |
| DCM::ContactInformation.Name | * |
| DCM::ContactInformation.Telecom | * |
| DCM::ContentAuthorList | Projectgroep Generieke Overdrachtsgegevens & Kerngroep Registratie aan de Bron |
| DCM::CreationDate | 29-11-2012 |
| DCM::DeprecatedDate | |
| DCM::DescriptionLanguage | nl |
| DCM::EndorsingAuthority.Address | |
| DCM::EndorsingAuthority.Name | PM |
| DCM::EndorsingAuthority.Telecom | |
| DCM::Id | 2.16.840.1.113883.2.4.3.11.60.40.3.12.2 |
| DCM::KeywordList | lichaamslengte, lengte, vitale parameters |
| DCM::LifecycleStatus | Final |
| DCM::ModelerList | Kerngroep Registratie aan de Bron |
| DCM::Name | nl.zorg.Lichaamslengte |
| DCM::PublicationDate | 17-04-2026 |
| DCM::PublicationStatus | Prepublished |
| DCM::ReviewerList | Projectgroep Generieke Overdrachtsgegevens & Kerngroep Registratie aan de Bron |
| DCM::RevisionDate | 18-07-2023 |
| DCM::Supersedes | nl.zorg.Lichaamslengte-v3.1.1 |
| DCM::Version | 3.1.2 |
| HCIM::PublicationLanguage | NL |
Revision History
Publicatieversie 1.0 (15-02-2013)
Publicatieversie 1.1 (01-07-2013)
Publicatieversie 1.2 (01-04-2015)
| ZIB-247 | In de klinische bouwsteen OverdrachtLengte stond bij concept Lengte onterecht 177cm als DCM::ValueSet tagged value, dit zou DCM::ExampleValue moeten zijn. |
| ZIB-248 | In de klinische bouwsteen OverdrachtLengte kwam de naam van de tagged value ContextPositieCodelijst onder concept ContextPositie niet overeen met de naam van de valueset. |
| ZIB-301 | Referentie beschrijving 'Hartslag' aanpassen naar 'Lichaamslengte'. |
| ZIB-308 | Prefix Overdracht weggehaald bij de generieke bouwstenen |
| ZIB-320 | ContextPositie wijzigen in Positie |
| ZIB-321 | Rootconceptnaam wijzigen in LengteRC |
| ZIB-358 | Aanpassen naamgeving bouwsteen. |
Incl. algemene wijzigingsverzoeken:
| ZIB-94 | Aanpassen tekst van Disclaimer, Terms of Use & Copyrights |
| ZIB-154 | Consequenties opsplitsing Medicatie bouwstenen voor overige bouwstenen. |
| ZIB-200 | Naamgeving SNOMED CT in tagged values klinische bouwstenen gelijk getrokken. |
| ZIB-201 | Naamgeving OID: in tagged value notes van klinische bouwstenen gelijk getrokken. |
| ZIB-309 | EOI aangepast |
| ZIB-324 | Codelijsten Name en Description beginnen met een Hoofdletter |
| ZIB-326 | Tekstuele aanpassingen conform de kwaliteitsreview kerngroep 2015 |
Publicatieversie 3.0 (01-05-2016)
| ZIB-453 | Wijziging naamgeving ZIB's en logo's door andere opzet van beheer |
Publicatieversie 3.1 (04-09-2017)
| ZIB-107 | OverdrachtProblemen aanpassen zodat Probleem het rootconcept wordt i.p.v. Concern. |
| ZIB-108 | ProbleemstatusCodelijst in OverdrachtProblemen leidt qua naamgeving/vertaling van de concepten tot verwarring |
| ZIB-146 | Aanpassingen in SNOMED CT codes en omschrijvingen voor codelijst ProbleemStatusCodelijst n.a.v. review terminologie expert. |
| ZIB-431 | Gebruik van LOINC en SNOMED CT in vitale functies gerelateerde zorginformatiebouwstenen |
| ZIB-476 | Terminologiekoppeling Lichaamslengte |
| ZIB-564 | Aanpassing/harmonisatie Engelse conceptnamen |
| ZIB-571 | Inconsistentie in conceptnamen PositieCodelijst |
| ZIB-576 | Aanpassen bouwstenen die nog de prefix overdracht hebben, zodat de prefix kan vervallen. |
Publicatieversie 3.1.1 (01-09-2020)
| ZIB-1185 | DefintionCodes zib nl.lichaamslengte |
Publicatieversie 3.1.2 (15-10-2023)
| ZIB-1887 | Lichaamslengte, inperking te gebruiken eenheden |
Concept
De lichaamslengte van een persoon.
Purpose
De lichaamslengte wordt voor verschillende redenen gebruikt, zoals het meten van de groei, bijvoorbeeld voor een baby, kind of jongere, het berekenen van de lichaamsoppervlakte, bijvoorbeeld voor het berekenen van de juiste hoeveelheid medicatie, of gecombineerd met lichaamsgewicht om de Body Mass Index te berekenen. Ook voor het bepalen van de voedingstoestand van een persoon wordt de lengte gebruikt.
Deze zorginformatiebouwsteen biedt de mogelijkheid om het lichaamslengte van een persoon vast te leggen.
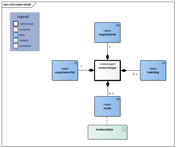
Information Model

| Type | Id | Concept | Card. | Definitie | DefinitieCode | Verwijzing | ||||||||
| NL-CM:12.2.1 | Rootconcept van de bouwsteen Lichaamslengte. Dit rootconcept bevat alle gegevenselementen van de bouwsteen Lichaamslengte. |
|
||||||||||||
| NL-CM:12.2.2 | 1 | Het element bevat de waarde van de gemeten lichaamslengte. De lengte wordt in Nederland uitgedrukt in meters (m) of centimeters (cm).
De lichaamslengte is de lengte van het menselijk lichaam van hielbodem tot kruin, in het algemeen gemeten in staande houding. Bij zeer kleine kinderen of patiënten die niet kunnen staan wordt de lichaamslengte in gestrekte liggende houding gemeten. |
|
|||||||||||
| NL-CM:12.2.4 | 1 | Datum en (eventueel) tijd van de waarneming van de lichaamslengte. | ||||||||||||
| NL-CM:12.2.3 | 0..1 | Toelichting op de meting van de lichaamslengte. |
|
|||||||||||
| NL-CM:12.2.5 | 0..1 | De positie tijdens de meting van de gemeten persoon. |
|
| ||||||||||
Kolommen Concept en DefinitieCode: houdt de muis boven de waarde voor meer informatie
Voor uitleg over de gebruikte symbolen, zie de legenda pagina
Example Instances
| LengteDatumTijd | LengteWaarde | Positie | Toelichting |
| 08-02-2013 6:43 | 153 cm | Staande positie | Met schoenen aan |
References
1. Parelsnoer DCM Lichaamslengte v0.98 [Online] Beschikbaar op: http://www.nictiz.nl/uploaded/FILES/htmlcontent/dcm/parelsnoer/Lichaamslengte%20v0.98.pdf [Geraadpleegd: 19 december 2014].
2. openEHR-EHR-OBSERVATION.height.v1 [Online] Beschikbaar op: http://www.openehr.org/knowledge/ [Geraadpleegd: 19 december 2014].
Traceability to other Standards
Deze zorginformatie bouwsteen is in lijn met de bouwsteen blauwdruk Meting v1.0.
Valuesets
PositieCodelijst
| Valueset OID: 2.16.840.1.113883.2.4.3.11.60.40.2.12.2.1 | Binding: Extensible | Status: Active |
| Conceptnaam | Conceptcode | Codestelselnaam | Codesysteem OID | Omschrijving |
| Staande positie | 10904000 | SNOMED CT | 2.16.840.1.113883.6.96 | Staande positie |
| Liggende positie | 102538003 | SNOMED CT | 2.16.840.1.113883.6.96 | Liggende positie |
| Waarde Other (OTH) uit codestelsel NullFlavor (OID: 2.16.840.1.113883.5.1008) is toegestaan in deze waardenlijst. | ||||
Deze bouwsteen in overige publicaties
- Publicatie 2015, (Versie 1.2)
- Publicatie 2016, (Versie 3.0)
- Publicatie 2017, (Versie 3.1)
- Pre-publicatie 2018-2, (Versie 3.1)
- Pre-publicatie 2019-2, (Versie 3.1)
- Publicatie 2020, (Versie 3.1.1)
- Pre-publicatie 2021-2, (Versie 3.1.1)
- Pre-publicatie 2022-1, (Versie 3.1.1)
- Pre-publicatie 2023-1, (Versie 3.1.2)
- Publicatie 2024, (Versie 3.1.2)
Bouwsteen verwijzingen
Deze bouwsteen verwijst naar
- --
Deze bouwsteen wordt gebruikt in
- --
Technische specificaties in HL7v3 CDA en HL7 FHIR
Om informatie op basis van zorginformatiebouwstenen uit te wisselen zijn aanvullende, meer technische specificaties nodig.
Niet iedere omgeving kan met dezelfde technische specificaties overweg. Om deze reden zijn er meerdere typen technische specificaties:
- HL7® versie 3 CDA compatibele specificaties, beschikbaar via de Nictiz ART-DECOR® omgeving

- HL7® FHIR® compatibele specificaties, beschikbaar via de Nictiz-omgeving op de Simplifier FHIR Registry

Downloads
De bouwsteen is ook beschikbaar als pdf bestand
of als spreadsheet
Over deze informatie
De informatie in deze wiki pagina is gebaseerd op de prepublicatie 2026-1
SNOMED CT en LOINC codes zijn gebaseeerd op:
- SNOMED Clinical Terms versie: 20260331 [R] (maart 2026-editie)
- LOINC version 2.81
De voorwaarden van gebruik staan op de beginpagina ![]()
Deze pagina is gegenereerd op 17/04/2026 12:07:02 met ZibExtraction v. 10.0.9603.19166