BloodPressure-v5.1(2026-1EN)

Uit Zorginformatiebouwstenen
Versie door Update bot (overleg | bijdragen) op 18 apr 2026 om 18:31 (Nieuwe pagina aangemaakt met '<!-- Hieronder wordt een transclude page aangeroepen --> {{Versions-2.16.840.1.113883.2.4.3.11.60.40.3.12.4(EN)|1|BloodPressure-v5.1(2026-1EN)}} <!-- Tot hier de transclude page --> ==General information<!--hdGeneralInformation-->== Name<!--hdName-->: '''nl.zorg.BloodPressure''' link=Bloeddruk-v5.1(2026-1NL)<BR> Version<!--hdVersion-->: '''5.1''' <br> HCIM Status<!--hdStatus-->:Final<br> Release<!--hdPublication-->: '''2026-1''' <br>…')
(wijz) ← Oudere versie | Huidige versie (wijz) | Nieuwere versie → (wijz)
Naar navigatie springen Naar zoeken springen



General information

Name: nl.zorg.BloodPressure
Version: 5.1
HCIM Status:Final
Release: 2026-1
Release status: Prepublished
Release date: 17-04-2026


Back to HCIM list

Metadata

DCM::CoderList Kerngroep Registratie aan de Bron
DCM::ContactInformation.Address *
DCM::ContactInformation.Name *
DCM::ContactInformation.Telecom *
DCM::ContentAuthorList Projectgroep Generieke Overdrachtsgegevens & Kerngroep Registratie aan de Bron
DCM::CreationDate 29-11-2012
DCM::DeprecatedDate
DCM::DescriptionLanguage nl
DCM::EndorsingAuthority.Address
DCM::EndorsingAuthority.Name PM
DCM::EndorsingAuthority.Telecom
DCM::Id 2.16.840.1.113883.2.4.3.11.60.40.3.12.4
DCM::KeywordList bloeddruk, diastolische bloeddruk, systolische bloeddruk, tensie
DCM::LifecycleStatus Final
DCM::ModelerList Kerngroep Registratie aan de Bron
DCM::Name nl.zorg.Bloeddruk
DCM::PublicationDate 17-04-2026
DCM::PublicationStatus Prepublished
DCM::ReviewerList Projectgroep Generieke Overdrachtsgegevens & Kerngroep Registratie aan de Bron
DCM::RevisionDate 03-04-2025
DCM::Supersedes nl.zorg.Bloeddruk-v5.0
DCM::Version 5.1
HCIM::PublicationLanguage EN

Revision History

Only available in Dutch

Publicatieversie 1.0 (15-02-2013)

Publicatieversie 1.1 (01-07-2013)

Publicatieversie 1.2 (01-04-2015)

ZIB-135 Aanpassingen in SNOMED CT codes en omschrijvingen voor codelijst ContextHoudingCodelijst n.a.v. review terminologie expert.
ZIB-136 Aanpassingen in SNOMED CT codes en omschrijvingen voor codelijst MeetlocatieCodelijst n.a.v. review terminologie expert.
ZIB-137 Aanpassingen in SNOMED CT codes en omschrijvingen voor codelijst MeetmethodeCodelijst n.a.v. review terminologie expert.
ZIB-148 Aanpassingen in SNOMED CT codes en omschrijvingen voor codelijst BloeddrukDiastolischEindpuntCodelijst n.a.v. review terminologie expert.
ZIB-169 wijzingsverzoek bouwsteen bloeddruk
ZIB-218 De naam van de waardenlijst ManchetCodelijst kwam niet overeen met de tagged value.
ZIB-219 De naam van de waardenlijst MeetLocatieCodelijst kwam niet overeen met de tagged value.
ZIB-220 Notes bij MeetmethodeCodelijst verplaatst naar Meetmethode concept.
ZIB-308 Prefix Overdracht weggehaald bij de generieke bouwstenen
ZIB-315 ContextHouding wijzigen in Houding
ZIB-362 De waardelijst van het concept Meetmethode vermeldt twee waarden die beide geen meetmethode omschrijven maar een type bloedruk
ZIB-363 De waardelijst van het concept Manchet is niet conform de standaard van GOG.

Incl. algemene wijzigingsverzoeken:

ZIB-94 Aanpassen tekst van Disclaimer, Terms of Use & Copyrights
ZIB-154 Consequenties opsplitsing Medicatie bouwstenen voor overige bouwstenen.
ZIB-200 Naamgeving SNOMED CT in tagged values klinische bouwstenen gelijk getrokken.
ZIB-201 Naamgeving OID: in tagged value notes van klinische bouwstenen gelijk getrokken.
ZIB-309 EOI aangepast
ZIB-324 Codelijsten Name en Description beginnen met een Hoofdletter
ZIB-326 Tekstuele aanpassingen conform de kwaliteitsreview kerngroep 2015

Publicatieversie 3.0 (01-05-2016)

ZIB-453 Wijziging naamgeving ZIB's en logo's door andere opzet van beheer

Publicatieversie 3.1 (04-09-2017)

ZIB-431 Gebruik van LOINC en SNOMED CT in vitale functies gerelateerde zorginformatiebouwstenen
ZIB-552 LOINC codering toevoegen bij bloeddruk
ZIB-564 Aanpassing/harmonisatie Engelse conceptnamen
ZIB-571 Inconsistentie in conceptnamen PositieCodelijst

Publicatieversie 3.2 (31-01-2020)

ZIB-846 Discouraged LOINC code voor concept Bloeddruk

Publicatieversie 3.2.1 (01-09-2020)

ZIB-962 zib Bloeddruk, element methode

Publicatieversie 4.0 (15-10-2023)

ZIB-1731 Locatie bloeddruk meting
ZIB-1813 ZIB bloeddruk - locatie

Publicatieversie 5.0 (15-04-2024)

ZIB-2036 Meetmethodecodelijst Bloeddruk correct?
ZIB-2112 Concept Bloeddruk verduidelijken
ZIB-2218 Oth toevoegen aan Waardenlijsten met een required binding

Publicatieversie 5.1 (24-04-2024)

ZIB-2587 Bloeddruk - Veranderingen in MeetmethodeCodelijst deels terugdraaien

Concept

The arterial blood pressure is a parameter for determining the condition of the mmHgblood circulation and is expressed in systolic and diastolic pressure in .

Purpose

Blood pressure is measured to gain an indication of the health condition of the patient’s cardiovascular system.

Evidence Base

The local measurement of the arterial blood pressure, which acts as a surrogate for the arterial pressure in the systematic circulation. In most cases, the term ‘blood pressure' refers to the measurement of blood pressure of the arteria brachialis in the upper arm with the cuff using the Riva-Rocci method.
The protocol for this measurement comprises many details that are not general knowledge (such as the correct way to interpret Korotkoff sounds) or carried out correctly (adjusting the cuff width to a very large or small diameter of the upper arm, the right rate of descent of the mercury column, cut-off values for cardiac arrhythmias).

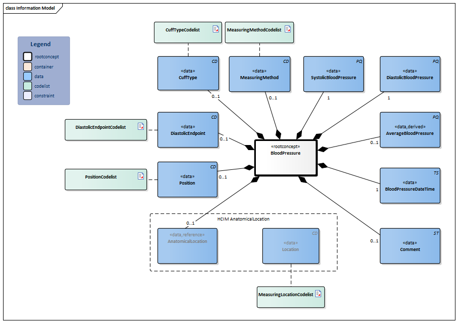
Information Model


#4583AnatomicalLocation-v1.0.4(2026-1EN)#CuffTypeCodelist#DiastolicEndpointCodelist#4584#4589#4585#4575#MeasuringLocationCodelist#PositionCodelist#4591#4587#4582#MeasuringMethodCodelist#4590#4592#4588


Type Id Concept Card. Definition DefinitionCode Reference
NL-CM:12.4.1 BloodPressure Root concept of the BloodPressure information model. This root concept contains all data elements of the BloodPressure information model.
85354-9 Blood pressure panel with all children optional
46973005 Blood pressure taking
NL-CM:12.4.9 CuffType 0..1 The size of the cuff used in the measurement.
70665002 Blood pressure cuff
CuffTypeCodelist
NL-CM:12.4.7 MeasuringMethod 0..1 The type of method used to measure blood pressure.
MeasuringMethodCodelist
NL-CM:12.4.2 SystolicBloodPressure 1 The highest (peak) systematic arterial blood pressure - measured in the contraction stage or systole of the cardiac cycle.
8480-6 Systolic blood pressure
NL-CM:12.4.3 DiastolicBloodPressure 1 The lowest systematic arterial blood pressure - measured in the relaxation stage or diastole of the cardiac cycle.
8462-4 Diastolic blood pressure
NL-CM:12.4.4 AverageBloodPressure 0..1 Average blood pressure during one cycle of the heart contracting and relaxing.

Estimated based on systolic and diastolic blood pressure. This estimate is unreliable in cases of circulatory disorders. This value can only be reliably determined when invasive blood pressure is measured.

6797001 Mean blood pressure
NL-CM:12.4.5 BloodPressureDateTime 1 The date and time at which these blood pressure values were measured.
NL-CM:12.4.6 Comment 0..1 Comments on the measured blood pressure. Here, an explanation could be given, for example, of circumstances that may have influenced the patient’s blood pressure, such as pain, stress, exertion and sleep/wake cycles.
48767-8 Annotation comment [Interpretation] Narrative
NL-CM:12.4.12 AnatomicalLocation 0..1 Anatomical location where the blood pressure was measured.
AnatomicalLocation
NL-CM:20.7.4 Location Localisation on/in the body.
MeasuringLocationCodelist
NL-CM:12.4.11 Position 0..1 The position of the patient when the blood pressure was measured.
PositionCodelist
NL-CM:12.4.8 DiastolicEndpoint 0..1 Registration of the Korotkoff sound used to measure diastolic pressure with the auscultatory method.
85549003 Korotkoff sounds
DiastolicEndpointCodelist

Columns Concept and DefinitionCode: hover over the values for more information
For explanation of the symbols, please see the legend page

Example Instances

Only available in Dutch

AnatomischeLocatie
Bloeddruk DatumTijd Systolische Bloeddruk Diastolische Bloeddruk Houding Manchet Type Lateraliteit Locatie Toelichting
08-02-2013 6:43 125 mmHg 75 mmHg Liggende positie standaard rechts bovenarm
AnatomischeLocatie
Bloeddruk DatumTijd Systolische Bloeddruk Diastolische Bloeddruk Houding Manchet Type Lateraliteit Locatie Toelichting
07-02-2013 108 mmHg 56 mmHg Zittende positie groot links pols Mw. is zwanger

References

1. Parelsnoer DCM Bloeddruk v0.9 [Online] Beschikbaar op: http://www.nictiz.nl/uploaded/FILES/htmlcontent/dcm/parelsnoer/Bloeddruk%20v0.9.pdf [Geraadpleegd: 23 februari 2015].

2. openEHR-EHR-OBSERVATION.blood_pressure.v1 [Online] Beschikbaar op: http://www.openehr.org/knowledge/ [Geraadpleegd: 23 februari 2015].

Traceability to other Standards

This health and care information model is in accordance with the information model template Measurement v1.0.

Valuesets

CuffTypeCodelist

Valueset OID: 2.16.840.1.113883.2.4.3.11.60.40.2.12.4.3 Binding: Required Status: Active
Conceptname Conceptcode Codesystem name Codesystem OID Description
Standard STD ManchetType 2.16.840.1.113883.2.4.3.11.60.40.4.15.1 Standaard (Standaard manchet voor een volwassene (manchet 16x30 cm)
Large L ManchetType 2.16.840.1.113883.2.4.3.11.60.40.4.15.1 Groot (Een manchet voor een volwassene met een armomtrek van 35 tot 44 cm (manchet 16x36 cm))
Small S ManchetType 2.16.840.1.113883.2.4.3.11.60.40.4.15.1 Klein (Een manchet voor een volwassene met een armomtrek van 22 tot 26 cm (manchet 12x22 cm) )
Extra large XL ManchetType 2.16.840.1.113883.2.4.3.11.60.40.4.15.1 Extra groot (Een manchet voor het dijbeen of arm wanneer de armomtrek 45 tot 52 cm is (manchet 16x42 cm))
Child KIND ManchetType 2.16.840.1.113883.2.4.3.11.60.40.4.15.1 Maat voor kind (Een manchet voor kinderen of voor volwassenen met een dunne arm (manchet ca. 8x21 cm) )
Infant JONGKIND ManchetType 2.16.840.1.113883.2.4.3.11.60.40.4.15.1 Maat voor jong kind (Een manchet voor jonge kinderen (manchet ca. 5x15 cm))
Neonate NEONAAT ManchetType 2.16.840.1.113883.2.4.3.11.60.40.4.15.1 Maat voor neonaat (Een manchet voor neonaten (manchet ca. 3x6 cm))
Value Other (OTH) from codesystem NullFlavor (OID: 2.16.840.1.113883.5.1008) is allowed in this valueset.

DiastolicEndpointCodelist

Valueset OID: 2.16.840.1.113883.2.4.3.11.60.40.2.12.4.2 Binding: Required Status: Active
Conceptname Conceptcode Codesystem name Codesystem OID Description
Phase 4 255271000 SNOMED CT 2.16.840.1.113883.6.96 Fase IV
Phase 5 255272007 SNOMED CT 2.16.840.1.113883.6.96 Fase V
Value Other (OTH) from codesystem NullFlavor (OID: 2.16.840.1.113883.5.1008) is allowed in this valueset.

MeasuringLocationCodelist

Valueset OID: 2.16.840.1.113883.2.4.3.11.60.40.2.12.4.4 Binding: Extensible Status: Active
Conceptname Conceptcode Codesystem name Codesystem OID Description
Upper arm structure 40983000 SNOMED CT 2.16.840.1.113883.6.96 Bovenarm
Right upper arm structure 368209003 SNOMED CT 2.16.840.1.113883.6.96 Rechter bovenarm [DEPRECATED]
Left upper arm structure 368208006 SNOMED CT 2.16.840.1.113883.6.96 Linker bovenarm [DEPRECATED]
Thigh structure 68367000 SNOMED CT 2.16.840.1.113883.6.96 Bovenbeen
Structure of right thigh 11207009 SNOMED CT 2.16.840.1.113883.6.96 Rechter bovenbeen [DEPRECATED]
Structure of left thigh 61396006 SNOMED CT 2.16.840.1.113883.6.96 Linker bovenbeen [DEPRECATED]
Wrist region structure 8205005 SNOMED CT 2.16.840.1.113883.6.96 Pols
Structure of right wrist region 9736006 SNOMED CT 2.16.840.1.113883.6.96 Rechterpols [DEPRECATED]
Structure of left wrist region 5951000 SNOMED CT 2.16.840.1.113883.6.96 Linkerpols [DEPRECATED]
Finger structure 7569003 SNOMED CT 2.16.840.1.113883.6.96 Vinger [DEPRECATED]
Ankle region structure 344001 SNOMED CT 2.16.840.1.113883.6.96 Enkel
Structure of right ankle 6685009 SNOMED CT 2.16.840.1.113883.6.96 Rechterenkel [DEPRECATED]
Structure of left ankle 51636004 SNOMED CT 2.16.840.1.113883.6.96 Linkerenkel [DEPRECATED]
Digit of hand structure 125685002 SNOMED CT 2.16.840.1.113883.6.96 Vinger (inclusief duim)
Lower leg structure 30021000 SNOMED CT 2.16.840.1.113883.6.96 Onderbeen
Value Other (OTH) from codesystem NullFlavor (OID: 2.16.840.1.113883.5.1008) is allowed in this valueset.

MeasuringMethodCodelist

Valueset OID: 2.16.840.1.113883.2.4.3.11.60.40.2.12.4.1 Binding: Extensible Status: Active
Conceptname Conceptcode Codesystem name Codesystem OID Description
Non-invasive 22762002 SNOMED CT 2.16.840.1.113883.6.96 Niet-invasief [DEPRECATED]
Measurement of blood pressure using cuff method 371911009 SNOMED CT 2.16.840.1.113883.6.96 Niet-invasief (met manchet) [DEPRECATED]
Invasive 10179008 SNOMED CT 2.16.840.1.113883.6.96 Invasief [DEPRECATED]
Invasive intra-arterial blood pressure measurement 99041000146109 SNOMED CT 2.16.840.1.113883.6.96 Invasief meten van arteriële bloeddruk
Handmatige bloeddrukmeting met auscultatie 360671000146103 SNOMED CT 2.16.840.1.113883.6.96 Handmatige bloeddrukmeting met auscultatie
Automatische bloeddrukmeting [DEPRECATED] 360661000146109 SNOMED CT 2.16.840.1.113883.6.96 Automatische bloeddrukmeting [DEPRECATED]
Measurement of blood pressure using automatic blood pressure monitor 95691000146106 SNOMED CT 2.16.840.1.113883.6.96 Niet-invasief (met automatische bloeddrukmeter)
Value Other (OTH) from codesystem NullFlavor (OID: 2.16.840.1.113883.5.1008) is allowed in this valueset.

PositionCodelist

Valueset OID: 2.16.840.1.113883.2.4.3.11.60.40.2.12.4.5 Binding: Extensible Status: Active
Conceptname Conceptcode Codesystem name Codesystem OID Description
Orthostatic body position 10904000 SNOMED CT 2.16.840.1.113883.6.96 Staande positie
Recumbent body position 102538003 SNOMED CT 2.16.840.1.113883.6.96 Liggende positie
Sitting position 33586001 SNOMED CT 2.16.840.1.113883.6.96 Zittende positie
Position with tilt 272587006 SNOMED CT 2.16.840.1.113883.6.96 Achteroverleunende positie
Trendelenburg position 34106002 SNOMED CT 2.16.840.1.113883.6.96 Trendelenburgligging
Value Other (OTH) from codesystem NullFlavor (OID: 2.16.840.1.113883.5.1008) is allowed in this valueset.

This information model in other releases

Information model references

This information model refers to

This information model is used in

--

Technical specifications in HL7v3 CDA and HL7 FHIR

To exchange information based on health and care information models, additional, more technical specifications are required.
Not every environment can handle the same technical specifications. For this reason, there are several types of technical specifications:

  • HL7® version 3 CDA compatible specifications, available through the Nictiz ART-DECOR® environment
  • HL7® FHIR® compatible specifications, available through the Nictiz environment on the Simplifier FHIR

Downloads

This information model is also available as pdf file or as spreadsheet

About this information

The information in this wikipage is based on prerelease 2026-1
SNOMED CT and LOINC codes are based on:

  • SNOMED Clinical Terms versie: 20260331 [R] (maart 2026-editie)
  • LOINC version 2.81

Conditions for use are located on the mainpage
This page is generated on 18/04/2026 18:11:28 with ZibExtraction v. 10.0.9604.31200


Back to HCIM list