BarthelADLIndex-v3.2(2026-1EN)

Uit Zorginformatiebouwstenen
Versie door Update bot (overleg | bijdragen) op 18 apr 2026 om 18:31 (Nieuwe pagina aangemaakt met '<!-- Hieronder wordt een transclude page aangeroepen --> {{Versions-2.16.840.1.113883.2.4.3.11.60.40.3.4.2(EN)|1|BarthelADLIndex-v3.2(2026-1EN)}} <!-- Tot hier de transclude page --> ==General information<!--hdGeneralInformation-->== Name<!--hdName-->: '''nl.zorg.BarthelADLIndex''' link=BarthelIndex-v3.2(2026-1NL)<BR> Version<!--hdVersion-->: '''3.2''' <br> HCIM Status<!--hdStatus-->:Final<br> Release<!--hdPublication-->: '''2026-1'''…')
(wijz) ← Oudere versie | Huidige versie (wijz) | Nieuwere versie → (wijz)
Naar navigatie springen Naar zoeken springen



General information

Name: nl.zorg.BarthelADLIndex
Version: 3.2
HCIM Status:Final
Release: 2026-1
Release status: Prepublished
Release date: 17-04-2026


Back to HCIM list

Metadata

DCM::CoderList Kerngroep Registratie aan de Bron
DCM::ContactInformation.Address *
DCM::ContactInformation.Name *
DCM::ContactInformation.Telecom *
DCM::ContentAuthorList Projectgroep Generieke Overdrachtsgegevens & Kerngroep Registratie aan de Bron
DCM::CreationDate 2-2-2013
DCM::DeprecatedDate
DCM::DescriptionLanguage nl
DCM::EndorsingAuthority.Address
DCM::EndorsingAuthority.Name PM
DCM::EndorsingAuthority.Telecom
DCM::Id 2.16.840.1.113883.2.4.3.11.60.40.3.4.2
DCM::KeywordList score, index, ADL, afhankelijkheid, barthel
DCM::LifecycleStatus Final
DCM::ModelerList Kerngroep Registratie aan de Bron
DCM::Name nl.zorg.BarthelIndex
DCM::PublicationDate 17-04-2026
DCM::PublicationStatus Prepublished
DCM::ReviewerList Projectgroep Generieke Overdrachtsgegevens & Kerngroep Registratie aan de Bron
DCM::RevisionDate 08-02-2023
DCM::Supersedes nl.zorg.BarthelIndex-v3.1
DCM::Version 3.2
HCIM::PublicationLanguage EN

Revision History

Only available in Dutch

Publicatieversie 1.0 (15-02-2013) -

Publicatieversie 1.1 (01-07-2013) -

Publicatieversie 1.2 (01-04-2015)

ZIB-166 Codelijsten uit de bouwsteen OverdrachtBarthelIndex codes en value op elkaar afstemmen.
ZIB-168 OverdrachtBartelIndex: Onafhankelijk moet zijn Afhankelijk
ZIB-208 In de klinische bouwsteen OverdrachtBarthelIndex komt de naamgeving van de tagged value DCM::ValueSet TrappenLopenCodelijst niet overeen met de naam van de valueset.
ZIB-209 In de klinische bouwsteen OverdrachtBarthelIndex komt de naamgeving van de tagged value DCM::ValueSet BadenDoucheCodelijst niet overeen met de naam van de valueset.
ZIB-210 In klinische bouwsteen OverdrachtBarthelIndex de waarde van DCM::Name aanpassen van OverdrachtBarthelIndex naar nl.nfu.OverdrachtBarthelIndex.
ZIB-211 Voor waardelijsten met codes uit codesystem NL-CM-CS in klinische bouwsteen nl.nfu.OverdrachtBarthelIndex eigen codesystems aangemaakt, incl. OID.
ZIB-212 Naamgeving concept BadenDouche aangepat naar BadenDouchen.
ZIB-308 Prefix Overdracht weggehaald bij de generieke bouwstenen

Incl. algemene wijzigingsverzoeken:

ZIB-94 Aanpassen tekst van Disclaimer, Terms of Use & Copyrights
ZIB-154 Consequenties opsplitsing Medicatie bouwstenen voor overige bouwstenen.
ZIB-200 Naamgeving SNOMED CT in tagged values klinische bouwstenen gelijk getrokken.
ZIB-201 Naamgeving OID: in tagged value notes van klinische bouwstenen gelijk getrokken.
ZIB-309 EOI aangepast
ZIB-324 Codelijsten Name en Description beginnen met een Hoofdletter
ZIB-326 Tekstuele aanpassingen conform de kwaliteitsreview kerngroep 2015

Publicatieversie 1.2.1 (22-05-2015)

ZIB-375 Inconsistent gebruik van naamgeving Transfer(s)Codelijst.

Publicatieversie 3.0 (01-05-2016)

ZIB-453 Wijziging naamgeving ZIB's en logo's door andere opzet van beheer

Publicatieversie 3.1 (04-09-2017)

ZIB-564 Aanpassing/harmonisatie Engelse conceptnamen

Publicatieversie 3.2 (15-10-2023)

ZIB-1692 Terminologie codes voor BarthelIndex concepten

Concept

The Barthel ADL index is a validated scale used to measure and track patients’ activities of daily living (ADL) and indirectly, the extent to which they are dependent on help.
The list comprises 10 variables: bowels, bladder, grooming, toilet use, feeding, transfers (from chair to bed and vice versa), mobility, dressing, climbing stairs and bathing, which are all given a score.
The total score is the sum of the scores of the 10 variables.

Purpose

Gaining insight into the dependence on healthcare for carrying out general daily activities by means of a validated score. This is done in order to adjust the care to meet the needs of the patient if necessary.

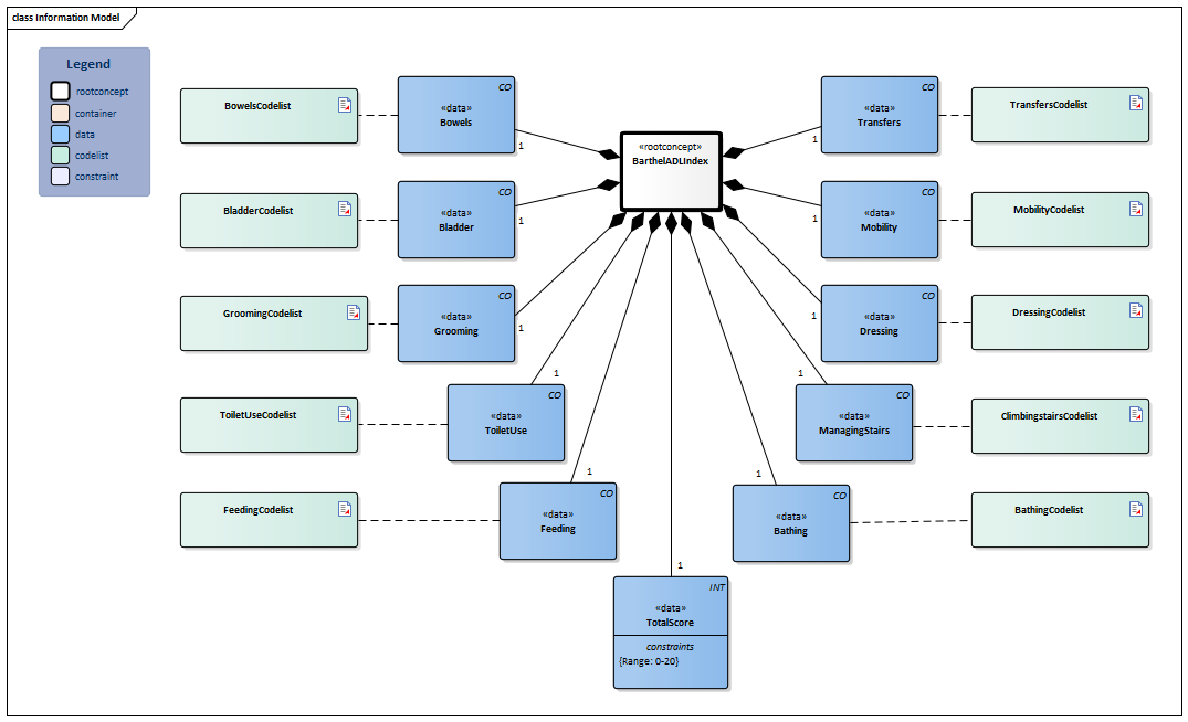
Information Model


#FeedingCodelist#ToiletUseCodelist#GroomingCodelist#BowelsCodelist#BladderCodelist#BathingCodelist#ClimbingstairsCodelist#DressingCodelist#MobilityCodelist#TransfersCodelist#120#119#118#117#116#115#114#113#111#112#121#110


Type Id Concept Card. Definition DefinitionCode Reference
NL-CM:4.2.1 BarthelADLIndex Root concept of the BarthelADLIndex information model. This root concept contains all data elements of the BarthelADLIndex information model.
273302005 Barthel index
NL-CM:4.2.4 Bowels 1 The bowel function describes the extent of fecal incontinence.

The measurement takes the condition as measured in the preceding week. In this scale, the following interpretations are used:

  • Incontinent: incontinent or enema required.
  • Accident: max. 1 accident per week.
  • Continent: continent for the entire week.
4002004 BarthelADLIndex Bowels
BowelsCodelist
NL-CM:4.2.3 Bladder 1 The bladder function describes the extent of urinary incontinence.

The measurement takes the condition as measured in the preceding week. In this scale, the following interpretations are used:

  • Incontinent: incontinent or catheter required.
  • Accident: max. 1 accident per 24 hours.
  • Continent: continent for the entire week or patients who can attend to their own catheter.
4002003 BarthelADLIndex Bladder
BladderCodelist
NL-CM:4.2.5 Grooming 1 Grooming indicates the extent to which a patient is capable of maintaining their hygiene and appearance. This refers to personal hygiene such as brushing teeth, brushing hair, shaving and washing.

The measurement takes the condition as measured in the preceding 24-48 hours. In this scale, the following interpretations are used:

  • Dependent: not capable of grooming independently.
  • Independent: capable of brushing teeth, brushing hair, shaving and washing independently.
4002005 BarthelADLIndex Grooming
GroomingCodelist
NL-CM:4.2.6 ToiletUse 1 Toilet use indicates the extent to which a patient is capable of using the toilet independently.

In this scale, the following interpretations are used:

  • Dependent: dependent.
  • Help: needs some help but can do certain things themselves, like wiping.
  • Independent: capable of using the toilet, sufficiently undressing, cleaning, getting dressed and leaving.
4002006 BarthelADLIndex ToiletUse
ToiletUseCodelist
NL-CM:4.2.7 Feeding 1 Feeding indicates the extent to which a patient is capable of eating independently.

In this scale, the following interpretations are used:

  • Not independent: not capable of eating independently.
  • Help: food is puréed; patient does feed themselves, but needs help cutting food, spreading butter, et cetera.
  • Independent: capable of eating normal food (including hard food). The food can be cooked and served by others, but is not to be puréed.
4002007 BarthelADLIndex Feeding
FeedingCodelist
NL-CM:4.2.8 Transfers 1 Transfers indicates the extent to which a patient is capable of independently getting from a chair to the bed and vice versa.

In this scale, the following interpretations are used:

  • Not independent: not capable of sitting up; the use of a patient hoist is required.
  • Major help: help from a strong, trained individual or 2 regular individuals, but the patient can sit up by themselves.
  • Minor help: a person to supervise or provide some help, either verbally or physically.
  • Independent: does not need help.
4002008 BarthelADLIndex Transfers
TransfersCodelist
NL-CM:4.2.9 Mobility 1 Mobility indicates the extent to which a patient is capable of moving independently.

In this scale, the following interpretations are used:

  • Dependent: cannot move themselves.
  • Independent with wheelchair: uses a wheelchair, with the ability to go around corners or open doors without help.
  • Assisted walking: help from one person, for example verbally or physically.
  • Independent: can move within the home or department; aids may be used.
4002009 BarthelADLIndex Mobility
MobilityCodelist
NL-CM:4.2.10 Dressing 1 Dressing indicates the extent to which a patient is capable of dressing and undressing themselves independently.

In this scale, the following interpretations are used:

  • Dependent: dependent.
  • Help: needs help but can do about half themselves, such as only needing help with buttons and/or zippers.
  • Independent: capable of selecting and putting on clothes.
4002010 BarthelADLIndex Dressing
DressingCodelist
NL-CM:4.2.11 ManagingStairs 1 Managing stairs indicates the extent to which a patient is capable of going up and down stairs independently.

In this scale, the following interpretations are used:

  • Dependent: not capable of going up and down stairs.
  • Help: needs help, for example verbally, physically or in the form of an aid.
  • Independent: capable of going up and down stairs independently, and if necessary can carry their own aid.
4002011 BarthelADLIndex ManagingStairs
ClimbingstairsCodelist
NL-CM:4.2.12 Bathing 1 Bathing indicates the extent to which a patient is capable of independently taking a bath or shower.

In this scale, the following interpretations are used:

  • Dependent: not capable of bathing independently.
  • Independent: capable of getting in and out of the bath or shower and bathing without help or supervision.
4002012 BarthelADLIndex Bathing
BathingCodelist
NL-CM:4.2.2 TotalScore 1 The Barthel ADL index is the sum of the scores of the individual variables.

The interpretation of this total score is 0-9 for serious dependence, 10-19 for slight dependence and 20 for independence. Twenty is the maximum score.

725594005 Barthel Index of Activities of Daily Living score

Columns Concept and DefinitionCode: hover over the values for more information
For explanation of the symbols, please see the legend page

Example Instances

Only available in Dutch

BarthelIndex
Blaas 1
Darm 2
UiterlijkeVerzorging 1
Toiletgebruik 2
Eten 2
Transfers 1
Mobiliteit 1
AanUitkleden 1
TrappenLopen 2
BadenDouchen 1
TotaalScore 14

References

1. Barthel Index [Online] Beschikbaar op: http://www.zorginformatiemodel.nl/1_documentatie/Doc_Obs_Barthel_Index_R01_V1_3.pdf [Geraadpleegd: 23 februari 2015].

2. Barthel Index [Online] Beschikbaar op: http://www.openehr.org/knowledge/ [Geraadpleegd: 18 februari 2013].

3. GOOSSEN, W.T.F. et al. (2004) Specificaties CVA keteninformatiesysteem. Versie 1.1. Leidschendam, Nictiz.

4. HAAN DE, R. et al. (1993) Klinimetrische evaluatie van de Barthel-index, een maat voor beperkingen in het dagelijks functioneren. Nederlands Tijdschrift voor Geneeskunde. 37 (18), p. 917-921.

5. MAHONY, F.I. et al. (1965) Functional Evaluation: The Barthel Index. Maryland State Medical Journal. 1965 (14), p .61-65.

6. PEPPEN VAN, R.P.S. et al. (2004) Richtlijn Beroerte. Amersfoort, Koninklijk Nederlands Genootschap voor Fysiotherapie (KNGF).

Valuesets

BathingCodelist

Valueset OID: 2.16.840.1.113883.2.4.3.11.60.40.2.4.2.10 Binding: Required Status: Active
Conceptname Conceptcode Conceptvalue Codesystem name Codesystem OID Description
Unable BATH0 0 BarthelBadenDouchen 2.16.840.1.113883.2.4.3.11.60.40.4.1.10 Afhankelijk
Independent BATH1 1 BarthelBadenDouchen 2.16.840.1.113883.2.4.3.11.60.40.4.1.10 Onafhankelijk
Other values are not allowed

BladderCodelist

Valueset OID: 2.16.840.1.113883.2.4.3.11.60.40.2.4.2.2 Binding: Required Status: Active
Conceptname Conceptcode Conceptvalue Codesystem name Codesystem OID Description
Incontinent URIN0 0 BarthelBlaas 2.16.840.1.113883.2.4.3.11.60.40.4.1.2 Incontinent of katheter
Occasional accident URIN1 1 BarthelBlaas 2.16.840.1.113883.2.4.3.11.60.40.4.1.2 Af en toe een ongelukje (max. 1 keer per 24 uur)
Continent URIN2 2 BarthelBlaas 2.16.840.1.113883.2.4.3.11.60.40.4.1.2 Continent (gedurende meer dan 7 dagen)
Other values are not allowed

BowelsCodelist

Valueset OID: 2.16.840.1.113883.2.4.3.11.60.40.2.4.2.1 Binding: Required Status: Active
Conceptname Conceptcode Conceptvalue Codesystem name Codesystem OID Description
Incontinent FECAL0 0 BarthelDarm 2.16.840.1.113883.2.4.3.11.60.40.4.1.1 Incontinent
Occasional accident FECAL1 1 BarthelDarm 2.16.840.1.113883.2.4.3.11.60.40.4.1.1 Af en toe een ongelukje
Continent FECAL2 2 BarthelDarm 2.16.840.1.113883.2.4.3.11.60.40.4.1.1 Continent
Other values are not allowed

ClimbingstairsCodelist

Valueset OID: 2.16.840.1.113883.2.4.3.11.60.40.2.4.2.9 Binding: Required Status: Active
Conceptname Conceptcode Conceptvalue Codesystem name Codesystem OID Description
Unable CLIMB0 0 BarthelTrappenLopen 2.16.840.1.113883.2.4.3.11.60.40.4.1.9 Niet in staat
Needs help CLIMB1 1 BarthelTrappenLopen 2.16.840.1.113883.2.4.3.11.60.40.4.1.9 Heeft hulp nodig (woorden, lichamelijk of hulpmiddel)
Independent CLIMB2 2 BarthelTrappenLopen 2.16.840.1.113883.2.4.3.11.60.40.4.1.9 Onafhankelijk naar boven en naar beneden
Other values are not allowed

DressingCodelist

Valueset OID: 2.16.840.1.113883.2.4.3.11.60.40.2.4.2.8 Binding: Required Status: Active
Conceptname Conceptcode Conceptvalue Codesystem name Codesystem OID Description
Unable DRESS0 0 BarthelAanUitkleden 2.16.840.1.113883.2.4.3.11.60.40.4.1.8 Afhankelijk
Needs help DRESS1 1 BarthelAanUitkleden 2.16.840.1.113883.2.4.3.11.60.40.4.1.8 Heeft hulp nodig maar kan ongeveer de helft zelf
Independent DRESS2 2 BarthelAanUitkleden 2.16.840.1.113883.2.4.3.11.60.40.4.1.8 Onafhankelijk
Other values are not allowed

FeedingCodelist

Valueset OID: 2.16.840.1.113883.2.4.3.11.60.40.2.4.2.5 Binding: Required Status: Active
Conceptname Conceptcode Conceptvalue Codesystem name Codesystem OID Description
Unable FEED0 0 BarthelEten 2.16.840.1.113883.2.4.3.11.60.40.4.1.5 Niet in staat (niet zelfstandig)
Needs help FEED1 1 BarthelEten 2.16.840.1.113883.2.4.3.11.60.40.4.1.5 Heeft hulp nodig bij snijden, smeren van boter, enz.
Independent FEED2 2 BarthelEten 2.16.840.1.113883.2.4.3.11.60.40.4.1.5 Onafhankelijk
Other values are not allowed

GroomingCodelist

Valueset OID: 2.16.840.1.113883.2.4.3.11.60.40.2.4.2.3 Binding: Required Status: Active
Conceptname Conceptcode Conceptvalue Codesystem name Codesystem OID Description
Unable GROOM0 0 BarthelUiterlijkeVerzorging 2.16.840.1.113883.2.4.3.11.60.40.4.1.3 Heeft hulp nodig
Independent GROOM1 1 BarthelUiterlijkeVerzorging 2.16.840.1.113883.2.4.3.11.60.40.4.1.3 Onafhankelijk (gezicht, haar, tanden, scheren)
Other values are not allowed

MobilityCodelist

Valueset OID: 2.16.840.1.113883.2.4.3.11.60.40.2.4.2.7 Binding: Required Status: Active
Conceptname Conceptcode Conceptvalue Codesystem name Codesystem OID Description
Immobile MOBIL0 0 BarthelMobiliteit 2.16.840.1.113883.2.4.3.11.60.40.4.1.7 Kan zich niet verplaatsen
Wheelchair independent MOBIL1 1 BarthelMobiliteit 2.16.840.1.113883.2.4.3.11.60.40.4.1.7 Onafhankelijk, maar maakt gebruik van rolstoel, incl. het zonder hulp nemen van hoeken en deuren.
Walks with help of one person MOBIL2 2 BarthelMobiliteit 2.16.840.1.113883.2.4.3.11.60.40.4.1.7 Loopt met hulp van 1 persoon (hulp van woorden of lichamelijk)
Independent MOBIL3 3 BarthelMobiliteit 2.16.840.1.113883.2.4.3.11.60.40.4.1.7 Onafhankelijk
Other values are not allowed

ToiletUseCodelist

Valueset OID: 2.16.840.1.113883.2.4.3.11.60.40.2.4.2.4 Binding: Required Status: Active
Conceptname Conceptcode Conceptvalue Codesystem name Codesystem OID Description
Unable TOIL0 0 BarthelToiletgebruik 2.16.840.1.113883.2.4.3.11.60.40.4.1.4 Afhankelijk
Needs help TOIL1 1 BarthelToiletgebruik 2.16.840.1.113883.2.4.3.11.60.40.4.1.4 Heeft enige hulp nodig maar kan sommige dingen zelf
Independent TOIL2 2 BarthelToiletgebruik 2.16.840.1.113883.2.4.3.11.60.40.4.1.4 Onafhankelijk (op en af, uit- en aankleden, afvegen)
Other values are not allowed

TransfersCodelist

Valueset OID: 2.16.840.1.113883.2.4.3.11.60.40.2.4.2.6 Binding: Required Status: Active
Conceptname Conceptcode Conceptvalue Codesystem name Codesystem OID Description
Unable TRANS0 0 BarthelTransfer 2.16.840.1.113883.2.4.3.11.60.40.4.1.6 Niet in staat (niet zelfstandig)
Needs major help TRANS1 1 BarthelTransfer 2.16.840.1.113883.2.4.3.11.60.40.4.1.6 Veel hulp (1-2 mensen lichamelijk)
Needs minor help TRANS2 2 BarthelTransfer 2.16.840.1.113883.2.4.3.11.60.40.4.1.6 Weinig hulp (met hulp van woorden of lichamelijk)
Independent TRANS3 3 BarthelTransfer 2.16.840.1.113883.2.4.3.11.60.40.4.1.6 Onafhankelijk
Other values are not allowed

This information model in other releases

Information model references

This information model refers to

--

This information model is used in

--

Technical specifications in HL7v3 CDA and HL7 FHIR

To exchange information based on health and care information models, additional, more technical specifications are required.
Not every environment can handle the same technical specifications. For this reason, there are several types of technical specifications:

  • HL7® version 3 CDA compatible specifications, available through the Nictiz ART-DECOR® environment
  • HL7® FHIR® compatible specifications, available through the Nictiz environment on the Simplifier FHIR

Downloads

This information model is also available as pdf file or as spreadsheet

About this information

The information in this wikipage is based on prerelease 2026-1
SNOMED CT and LOINC codes are based on:

  • SNOMED Clinical Terms versie: 20260331 [R] (maart 2026-editie)
  • LOINC version 2.81

Conditions for use are located on the mainpage
This page is generated on 18/04/2026 18:11:07 with ZibExtraction v. 10.0.9604.31200


Back to HCIM list