VisualAcuity-v2.2(2024EN)

Uit Zorginformatiebouwstenen
Naar navigatie springen Naar zoeken springen


Attention!! This is not the most recent version of this information model. You can find the most recent version here.

General information

Name: nl.zorg.VisualAcuity
Version: 2.2
HCIM Status:Final
Release: 2024
Release status: Published
Release date: 23-04-2025


Back to HCIM list

Metadata

DCM::CoderList *
DCM::ContactInformation.Address *
DCM::ContactInformation.Name *
DCM::ContactInformation.Telecom *
DCM::ContentAuthorList *
DCM::CreationDate 15-06-2020
DCM::DeprecatedDate
DCM::DescriptionLanguage nl
DCM::EndorsingAuthority.Address
DCM::EndorsingAuthority.Name *
DCM::EndorsingAuthority.Telecom
DCM::Id 2.16.840.1.113883.2.4.3.11.60.40.3.12.19
DCM::KeywordList
DCM::LifecycleStatus Final
DCM::ModelerList *
DCM::Name nl.zorg.Visus
DCM::PublicationDate 23-04-2025
DCM::PublicationStatus Published
DCM::ReviewerList
DCM::RevisionDate 16-04-2025
DCM::Supersedes nl.zorg.Visus-v2.1.1
DCM::Version 2.2
HCIM::PublicationLanguage EN

Revision History

Only available in Dutch

Publicatieversie 1.0 (01-09-2020)

Publicatieversie 2.0 (01-12-2021)

ZIB-1412 Geen informatie
ZIB-1441 Geen informatie
ZIB-1442 Geen informatie
ZIB-1445 Geen informatie
ZIB-1567 Geen informatie

Publicatieversie 2.1 (10-06-2022)

ZIB-1595 Geen informatie

Publicatieversie 2.1.1 (15-10-2023)

ZIB-2020 Geen informatie

Publicatieversie 2.2 (23-04-2025)

ZIB-2741 Engelse rootconcept naam gelijk aan conceptnaam

Concept

Visual acuity is a measurement of sharpness of vision. It is a measure of the smallest details that someone can still distinguish.

Purpose

The aim is to determine the patient's visual functioning based ontheir visual acuity.

Evidence Base


Patient Population

Adults and children from the age that they can interpret a picture chart.

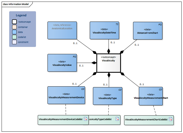
Information Model


#2492#2490#VisualAcuityMeasurementDeviceCodelist#2494#VisualAcuityMeasurementChartCodelist#2484AnatomicalLocation-v1.0.3(2024EN)#2491#2495#2493#VisusAcuityTypeCodelist


Type Id Concept Card. Definition DefinitionCode Reference
NL-CM:12.19.1 VisualAcuity Root concept of the VisualAcuity information model.This root concept contains all data elements of the VisualAcuity information model.
260246004 Visual acuity finding
NL-CM:12.19.6 VisualAcuityMeasurementDevice 0..1 The device used measuring the visual acuity.
400912000 Visual acuity test equipment
VisualAcuityMeasurementDeviceCodelist
NL-CM:12.19.2 VisualAcuityType 0..1 Type of visual acuity measurement.
16830007 Visual acuity testing
VisusAcuityTypeCodelist
NL-CM:12.19.7 VisualAcuityMeasurementChart 0..1 The type of chart used for the visual acuity measurement.
421763006 Visual acuity chart
VisualAcuityMeasurementChartCodelist
NL-CM:12.19.8 DistanceFromChart 0..1 Distance to the chart in meters.
152731000146106 Distance to visual acuity chart
NL-CM:12.19.11 VisualAcuityValue 0..1 The measured visual acuity.
363983007 Visual acuity
NL-CM:12.19.4 VisualAcuityDateTime 0..1 The date and time when the visual acuity was measured.
439771001 Date of event
NL-CM:12.19.5 AnatomicalLocation 0..1 Indication and the laterality of the eye of which the visual acuity measurement relates to.
AnatomicalLocation

Columns Concept and DefinitionCode: hover over the values for more information
For explanation of the symbols, please see the legend page

Example Instances

Only available in Dutch

Visus
DatumTijd MetingType Decimale Visus Meting
Kaart
Afstand tot kaart Lateraliteit Meethulpmiddel
08-02-2020 Best gecorrigeerde visus 0.8 Snellen Letterkaart 5 meter Links
08-02-2020 Gecorrigeerde visus 1.0 logaritmische E-hakenkaart 3 meter Rechts Met stenopeische opening

Traceability to other Standards

This health and care information model is based on the information model template Measurement- v1.0.

Valuesets

VisualAcuityMeasurementChartCodelist

Valueset OID: 2.16.840.1.113883.2.4.3.11.60.40.2.12.19.3 Binding: Extensible Status: Active
Conceptname Conceptcode Codesystem name Codesystem OID Description
Logarithmic E chart 1 VisusMeetkaart 2.16.840.1.113883.2.4.3.11.60.40.4.27.1 Logaritmische E-hakenkaart
Snellen chart 2 VisusMeetkaart 2.16.840.1.113883.2.4.3.11.60.40.4.27.1 Snellen Letterkaart
LEA Hayvarinen chart 3 VisusMeetkaart 2.16.840.1.113883.2.4.3.11.60.40.4.27.1 LEA symbolen kaart
Value Other (OTH) from codesystem NullFlavor (OID: 2.16.840.1.113883.5.1008) is allowed in this valueset.

VisualAcuityMeasurementDeviceCodelist

Valueset OID: 2.16.840.1.113883.2.4.3.11.60.40.2.12.19.4 Binding: Extensible Status: Active
Conceptname Conceptcode Codesystem name Codesystem OID Description
Pinhole visual acuity 419475002 SNOMED CT 2.16.840.1.113883.6.96 Met stenopeïsche opening (DEPRECATED)
Pinhole 257492003 SNOMED CT 2.16.840.1.113883.6.96 Met stenopeïsche opening
Value Other (OTH) from codesystem NullFlavor (OID: 2.16.840.1.113883.5.1008) is allowed in this valueset.

VisusAcuityTypeCodelist

Valueset OID: 2.16.840.1.113883.2.4.3.11.60.40.2.12.19.2 Binding: Extensible Status: Active
Conceptname Conceptcode Codesystem name Codesystem OID Description
Corrected visual acuity 397536007 SNOMED CT 2.16.840.1.113883.6.96 Gecorrigeerde visus (met eigen bril)
Uncorrected visual acuity 420050001 SNOMED CT 2.16.840.1.113883.6.96 Ongecorrigeerde visus
Best corrected visual acuity 419775003 SNOMED CT 2.16.840.1.113883.6.96 Best gecorrigeerde visus(met optimale bril)
Stereoscopic acuity 359750002 SNOMED CT 2.16.840.1.113883.6.96 Stereoscopische visus
Value Other (OTH) from codesystem NullFlavor (OID: 2.16.840.1.113883.5.1008) is allowed in this valueset.

This information model in other releases

Information model references

This information model refers to

This information model is used in

--

Technical specifications in HL7v3 CDA and HL7 FHIR

To exchange information based on health and care information models, additional, more technical specifications are required.
Not every environment can handle the same technical specifications. For this reason, there are several types of technical specifications:

  • HL7® version 3 CDA compatible specifications, available through the Nictiz ART-DECOR® environment
  • HL7® FHIR® compatible specifications, available through the Nictiz environment on the Simplifier FHIR

Downloads

This information model is also available as pdf file or as spreadsheet

About this information

The information in this wikipage is based on Release 2024
SNOMED CT and LOINC codes are based on:

  • SNOMED Clinical Terms versie: 20250331 [R] (maart 2025-editie)
  • LOINC version 2.77

Conditions for use are located on the mainpage
This page is generated on 18/04/2025 16:34:33 with ZibExtraction v. 9.4.9209.40417


Back to HCIM list