Visus-v2.2(2024NL)

Uit Zorginformatiebouwstenen
Naar navigatie springen Naar zoeken springen


Let op!! Dit is niet de meeste recente versie van deze bouwsteen. Deze is ''hier'' te vinden.

Algemeen

Naam: nl.zorg.Visus
Versie: 2.2
ZIB Status:Draft
Publicatie: 2024
Publicatie status: Unpublished
Publicatie datum:


Terug naar ZIB overzicht

Metadata

DCM::CoderList *
DCM::ContactInformation.Address *
DCM::ContactInformation.Name *
DCM::ContactInformation.Telecom *
DCM::ContentAuthorList *
DCM::CreationDate 15-06-2020
DCM::DeprecatedDate
DCM::DescriptionLanguage nl
DCM::EndorsingAuthority.Address
DCM::EndorsingAuthority.Name *
DCM::EndorsingAuthority.Telecom
DCM::Id 2.16.840.1.113883.2.4.3.11.60.40.3.12.19
DCM::KeywordList
DCM::LifecycleStatus Draft
DCM::ModelerList *
DCM::Name nl.zorg.Visus
DCM::PublicationDate
DCM::PublicationStatus Unpublished
DCM::ReviewerList
DCM::RevisionDate 16-04-2025
DCM::Supersedes nl.zorg.Visus-v2.1.1
DCM::Version 2.2
HCIM::PublicationLanguage NL

Revision History

Publicatieversie 1.0 (01-09-2020)

Publicatieversie 2.0 (01-12-2021)

ZIB-1412 zib Visus - code 'Anders, specificeer'
ZIB-1441 zib Visus definitiecode AfstandTotKaart
ZIB-1442 zib Visus AnatomischeLocatie en Lateraliteit
ZIB-1445 zib Visus zelfde DefinitieCode voor verschillende concepten
ZIB-1567 Element naam aanpassen

Publicatieversie 2.1 (10-06-2022)

ZIB-1595 Codesysteem VisusMeetkaart heeft verkeerd OID.

Publicatieversie 2.1.1 (15-10-2023)

ZIB-2020 Definitie van concept VisusWaarde aanpassen

Publicatieversie 2.2 (24-04-2024)

ZIB-2741 Engelse rootconcept naam gelijk aan conceptnaam

Concept

De visus is een maat voor het gezichtsvermogen (gezichtsscherpte). Het is een maat voor de kleinste details die iemand nog kan onderscheiden.

Purpose

Het doel is het bepalen van het visueel functioneren van de patient aan de hand van het gezichtsvermogen.

Evidence Base


Patient Population

Volwassenen en kinderen vanaf de leeftijd dat ze een plaatjeskaart kunnen interpreteren.

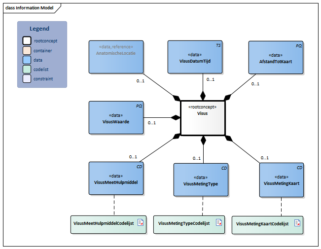
Information Model


#2492#2490#VisusMeetHulpmiddelCodelijst#2494#VisusMetingKaartCodelijst#2484AnatomischeLocatie-v1.0.4(2024NL)#2491#2495#2493#VisusMetingTypeCodelijst


Type Id Concept Card. Definitie DefinitieCode Verwijzing
NL-CM:12.19.1 Visus Rootconcept van de bouwsteen Visus. Dit rootconcept bevat alle gegevenselementen van de bouwsteen Visus.
260246004 Bevinding betreffende visus
NL-CM:12.19.6 VisusMeetHulpmiddel 0..1 Hulpmiddel waarmee de visus is gemeten.
400912000 Apparatuur voor onderzoek van visus
VisusMeetHulpmiddelCodelijst
NL-CM:12.19.2 VisusMetingType 0..1 Type visus meting.
16830007 Onderzoek van visus
VisusMetingTypeCodelijst
NL-CM:12.19.7 VisusMetingKaart 0..1 Het type kaart dat is gebruikt voor de visus meting. 
421763006 Visuskaart
VisusMetingKaartCodelijst
NL-CM:12.19.8 AfstandTotKaart 0..1 Afstand tot de kaart in meters.
152731000146106 Afstand tot visuskaart
NL-CM:12.19.11 VisusWaarde 0..1 De gemeten visus.
363983007 Visus
NL-CM:12.19.4 VisusDatumTijd 0..1 De datum en tijd waarop de visus is gemeten.
439771001 Datum van gebeurtenis
NL-CM:12.19.5 AnatomischeLocatie 0..1 Aanduiding van het oog en de zijdigheid van het oog waar de visus meting betrekking op heeft.
AnatomischeLocatie

Kolommen Concept en DefinitieCode: houdt de muis boven de waarde voor meer informatie
Voor uitleg over de gebruikte symbolen, zie de legenda pagina

Example Instances

Visus
DatumTijd MetingType Decimale Visus Meting
Kaart
Afstand tot kaart Lateraliteit Meethulpmiddel
08-02-2020 Best gecorrigeerde visus 0.8 Snellen Letterkaart 5 meter Links
08-02-2020 Gecorrigeerde visus 1.0 logaritmische E-hakenkaart 3 meter Rechts Met stenopeische opening

Traceability to other Standards

Deze zorginformatie bouwsteen is gebaseerd op de bouwsteen blauwdruk Meting-v1.0.

Valuesets

VisusMeetHulpmiddelCodelijst

Valueset OID: 2.16.840.1.113883.2.4.3.11.60.40.2.12.19.4 Binding: Extensible Status: Active
Conceptnaam Conceptcode Codestelselnaam Codesysteem OID Omschrijving
Visus via stenopeïsche opening 419475002 SNOMED CT 2.16.840.1.113883.6.96 Met stenopeïsche opening (DEPRECATED)
Stenopeïsche opening 257492003 SNOMED CT 2.16.840.1.113883.6.96 Met stenopeïsche opening
Waarde Other (OTH) uit codestelsel NullFlavor (OID: 2.16.840.1.113883.5.1008) is toegestaan in deze waardenlijst.

VisusMetingKaartCodelijst

Valueset OID: 2.16.840.1.113883.2.4.3.11.60.40.2.12.19.3 Binding: Extensible Status: Active
Conceptnaam Conceptcode Codestelselnaam Codesysteem OID Omschrijving
Logaritmische E-Haken kaart 1 VisusMeetkaart 2.16.840.1.113883.2.4.3.11.60.40.4.27.1 Logaritmische E-hakenkaart
Snellen kaart 2 VisusMeetkaart 2.16.840.1.113883.2.4.3.11.60.40.4.27.1 Snellen Letterkaart
LEA Hayvarinen kaart 3 VisusMeetkaart 2.16.840.1.113883.2.4.3.11.60.40.4.27.1 LEA symbolen kaart
Waarde Other (OTH) uit codestelsel NullFlavor (OID: 2.16.840.1.113883.5.1008) is toegestaan in deze waardenlijst.

VisusMetingTypeCodelijst

Valueset OID: 2.16.840.1.113883.2.4.3.11.60.40.2.12.19.2 Binding: Extensible Status: Active
Conceptnaam Conceptcode Codestelselnaam Codesysteem OID Omschrijving
Gecorrigeerde visus 397536007 SNOMED CT 2.16.840.1.113883.6.96 Gecorrigeerde visus (met eigen bril)
Ongecorrigeerde visus 420050001 SNOMED CT 2.16.840.1.113883.6.96 Ongecorrigeerde visus
Best-gecorrigeerde visus 419775003 SNOMED CT 2.16.840.1.113883.6.96 Best gecorrigeerde visus(met optimale bril)
Stereoscopische visus 359750002 SNOMED CT 2.16.840.1.113883.6.96 Stereoscopische visus
Waarde Other (OTH) uit codestelsel NullFlavor (OID: 2.16.840.1.113883.5.1008) is toegestaan in deze waardenlijst.

Deze bouwsteen in overige publicaties

Bouwsteen verwijzingen

Deze bouwsteen verwijst naar

Deze bouwsteen wordt gebruikt in

--

Technische specificaties in HL7v3 CDA en HL7 FHIR

Om informatie op basis van zorginformatiebouwstenen uit te wisselen zijn aanvullende, meer technische specificaties nodig.
Niet iedere omgeving kan met dezelfde technische specificaties overweg. Om deze reden zijn er meerdere typen technische specificaties:

  • HL7® versie 3 CDA compatibele specificaties, beschikbaar via de Nictiz ART-DECOR® omgeving
  • HL7® FHIR® compatibele specificaties, beschikbaar via de Nictiz-omgeving op de Simplifier FHIR Registry

Downloads

De bouwsteen is ook beschikbaar als pdf bestand of als spreadsheet

Over deze informatie

De informatie in deze wiki pagina is gebaseerd op de Publicatie 2024
SNOMED CT en LOINC codes zijn gebaseeerd op:

  • SNOMED Clinical Terms versie: 20250630 [R] (juni 2025-editie)
  • LOINC version 2.77

De voorwaarden van gebruik staan op de beginpagina
Deze pagina is gegenereerd op 10/07/2025 11:44:12 met ZibExtraction v. 9.5.9242.40707


Terug naar ZIB overzicht