Verstrekkingsverzoek-v4.1(2026-1NL)
Algemeen
Naam: nl.zorg.Verstrekkingsverzoek ![]()
Versie: 4.1
ZIB Status:Final
Publicatie: 2026-1
Publicatie status: Prepublished
Publicatie datum: 17-04-2026
Metadata
| DCM::CoderList | Projectgroep Medicatieproces |
| DCM::ContactInformation.Address | |
| DCM::ContactInformation.Name | * |
| DCM::ContactInformation.Telecom | |
| DCM::ContentAuthorList | Projectgroep Medicatieproces |
| DCM::CreationDate | 1-2-2017 |
| DCM::DeprecatedDate | |
| DCM::DescriptionLanguage | nl |
| DCM::EndorsingAuthority.Address | |
| DCM::EndorsingAuthority.Name | PM |
| DCM::EndorsingAuthority.Telecom | |
| DCM::Id | 2.16.840.1.113883.2.4.3.11.60.40.3.9.10 |
| DCM::KeywordList | Medicatie, Verstrekkingsverzoek |
| DCM::LifecycleStatus | Final |
| DCM::ModelerList | Architectuurgroep Registratie aan de Bron |
| DCM::Name | nl.zorg.Verstrekkingsverzoek |
| DCM::PublicationDate | 17-04-2026 |
| DCM::PublicationStatus | Prepublished |
| DCM::ReviewerList | Projectgroep Medicatieproces & Architectuurgroep Registratie aan de Bron |
| DCM::RevisionDate | 10-04-2026 |
| DCM::Supersedes | nl.zorg.Verstrekkingsverzoek-v4.0 |
| DCM::Version | 4.1 |
| HCIM::PublicationLanguage | NL |
Revision History
Publicatieversie 1.0 (04-09-2017)
Publicatieversie 1.0.1 (31-12-2017)
| ZIB-618 | Hernoemen Verstrekking naar Medicatieverstrekking |
Publicatieversie 1.0.2 (31-01-2020)
| ZIB-888 | terminologie reden voor stoppen medicatie verbeteren en SNOMED coderingen zibs met meditatieproces gelijktrekken |
Publicatieversie 1.0.3 (01-09-2020)
| ZIB-911 | Correction English "Farmaceutical" |
| ZIB-1011 | Omschrijving bij 'Aantal herhalingen" |
Publicatieversie 1.1 (01-12-2021)
| ZIB-1452 | Duplicate tekst in zib concept omschrijving en definitie op de root |
| ZIB-1457 | Verwijderen woord 'voorlopig' |
Publicatieversie 2.0 (10-06-2022)
| ZIB-1721 | Verzameling errata bouwsteen Verstrekkingsverzoek |
Publicatieversie 3.0 (15-10-2023)
| ZIB-1462 | Concept naam PeriodOfUse geen goede vertaling in zib Verstrekkingsverzoek |
Publicatieversie 4.0 (15-04-2024)
| ZIB-1989 | IMM toevoegen aan codelijst 'aanvullende wensen' VV |
| ZIB-2128 | Correctie naamgeving codesysteem aanvullende informatie en wensen |
| ZIB-2132 | 2023-1 Verwijzingen naar FarmaceutischProduct gebruiken verkeerde NL-CM id |
| ZIB-2164 | Status toevoegen aan VerstrekkingsVerzoek |
| ZIB-2176 | Ucum waardes beperken volgens medicatieproces |
Publicatieversie 4.1 (17-04-2026)
| ZIB-2798 | MP9 - Medicamenteuzebehandeling (MBHid) in ZIBs |
| ZIB-2799 | MP9-VV-relatieMA |
| ZIB-2849 | Vertaling 'verbruiksperiode' in VV |
| ZIB-2856 | omschrijvingen medicatie gerelateerde Zibs |
Concept
Een verstrekkingsverzoek is het verzoek van de voorschrijver aan de apotheker tot medicatieverstrekking aan de patiënt in lijn met de geldende medicatieafspraken.
Purpose
Het doel van het verstrekkingsverzoek is dat de apotheker een ter hand stelling gaat doen zodat de patiënt voldoende voorraad heeft.
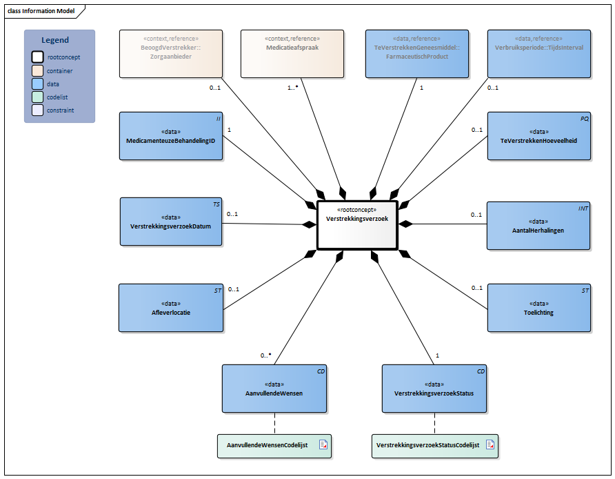
Information Model

| Type | Id | Concept | Card. | Definitie | DefinitieCode | Verwijzing | |||||||
| NL-CM:9.10.19963 | Rootconcept van de bouwsteen Verstrekkingsverzoek. Dit rootconcept bevat alle gegevenselementen van de bouwsteen Verstrekkingsverzoek. |
|
|||||||||||
| NL-CM:9.10.22761 | 1 | Identificatie van een medicamenteuze behandeling. Met een medicamenteuze behandeling wordt bedoeld: een behandeling met een geneesmiddel. De MedicamenteuzeBehandelingID is een technische identificatie (wereldwijd en eeuwig uniek) die noodzakelijk is om de samenhang van een groep medicatiegegevens vast te leggen. Een identiek gedefinieerde MedicamenteuzeBehandelingID is toegevoegd aan alle medicatiebouwstenen (Medicatieafspraak, MedicatieToediening2, Toedieningsafspraak, MedicatieGebruik2, Medicatieverstrekking en Verstrekkingsverzoek). |
| ||||||||||
| NL-CM:9.10.22762 | 1..* | De medicatieafspra(a)k(en) die de basis is/zijn voor dit verstrekkingsverzoek. |
| ||||||||||
| NL-CM:9.10.19966 | 0..1 | De beoogde verstrekker is een apotheker. |
| ||||||||||
| NL-CM:9.10.22249 | 1 | Te verstrekken geneesmiddel. |
| ||||||||||
| NL-CM:9.10.20060 | 0..1 | Tijdstip waarop het verstrekkingsverzoek is vastgesteld. | |||||||||||
| NL-CM:9.10.20062 | 0..1 | Gedurende de gefiatteerde verbruiksperiode heeft de apotheker toestemming om verstrekkingen te doen zodat de patiënt voldoende medicatie op voorraad heeft. De gefiatteerde verbruiksperiode kan in veel gevallen worden beschreven door alleen een einddatum: de gefiatteerde einddatum verbruik.
Toegestane eenheden voor de duur zijn: uur, dag, week, jaar. |
| ||||||||||
| NL-CM:9.10.22120 | 0..1 | Het aantal additionele keren dat verstrekt mag worden ná de eerste verstrekking.
In geval van een opgegeven Te verstrekken hoeveelheid: De totaal te verstrekken hoeveelheid is: (Aantal herhalingen + 1) x te verstrekken hoeveelheid. In geval van een opgegevenVerbruiksperiode: De totaal te verstrekken duur is: (Aantal herhalingen + 1) x verbruiksperiode. |
|||||||||||
| NL-CM:9.10.19964 | 0..1 | Dit is het aantal eenheden van het bestelde product per verstrekking. Het aantal herhalingen geeft aan hoeveel keer deze hoeveelheid verstrekt mag worden. Optioneel is voor de eenheid in plaats van gebruik van UCUM eenheden ook een vertaling toegestaan naar NHG tabel Gebruiksvoorschriften (tabel 25). | |||||||||||
| NL-CM:9.10.20068 | 0..1 | Afleverlocatie | |||||||||||
| NL-CM:9.10.22759 | 0..* | Logistieke en andere aanwijzingen bijvoorbeeld: niet opnemen in GDS, spoed, bewuste afwijking, etc. |
| ||||||||||
| NL-CM:9.10.22760 | 1 | Status van het verstrekkingsverzoek, bijv. Geannuleerd (Cancelled), Order geplaatst (ordered) |
| ||||||||||
| NL-CM:9.10.22274 | 0..1 | Toelichting bij verstrekkingsverzoek.
Deze toelichting kan bijvoorbeeld uitleg bevatten waarom een voorschrijver een verstrekkingsverzoek maakt dat afwijkt van wat gebruikelijk is. Bijvoorbeeld een extra verstrekkingsverzoek dat nodig is omdat de patiënt de medicatie is kwijt geraakt. |
|
||||||||||
Kolommen Concept en DefinitieCode: houdt de muis boven de waarde voor meer informatie
Voor uitleg over de gebruikte symbolen, zie de legenda pagina
Example Instances
| VerstrekkingsverzoekDatum | Te verstrekken hoeveelheid | AantalHerhalingen | TeVerstrekkenGeneesmiddel | Verbruiksperiode | BeoogdVerstrekker | Afleverlocatie | Aanvullende wensen | ||
| ProductCode | IngangsDatum | Einddatum | Duur | Zorgaanbieder | |||||
| ZorgaanbiederNaam | |||||||||
| 13-07-15 | 40 stuks | 0 | Metoclopramide zetpil 20mg | 40 dagen | Apotheek De Gulle Gaper | Verpleeghuis De Ronde Vaten |
Spoed | ||
Instructions
De regels over het al dan niet koppelen van een bestaande MedicamenteuzebehandelingID of het uitgeven van een nieuwe MedicamenteuzebehandelingID zijn vastgesteld door de informatiestandaard Medicatieproces van Nictiz.
Uitgevende instanties
De identificerende nummers worden uitgegeven door de volgende instanties
Geen
| Identificerend nummer | ID system OID |
| Geen | OID: Geen |
Valuesets
AanvullendeWensenCodelijst
| Valueset OID: 2.16.840.1.113883.2.4.3.11.60.40.2.9.10.1 | Binding: Required | Status: Active |
| Conceptnaam | Conceptcode | Codestelselnaam | Codesysteem OID | Omschrijving |
| Spoed | 1 | Medicatieproces VV aanvullende wensen | 2.16.840.1.113883.2.4.3.11.60.20.77.5.2.14.2051 | Spoed |
| Niet in GDS | 2 | Medicatieproces VV aanvullende wensen | 2.16.840.1.113883.2.4.3.11.60.20.77.5.2.14.2051 | Niet in GDS |
| Bezorgen | 3 | Medicatieproces VV aanvullende wensen | 2.16.840.1.113883.2.4.3.11.60.20.77.5.2.14.2051 | Bezorgen |
| In manu medici (IMM) | 4 | Medicatieproces VV aanvullende wensen | 2.16.840.1.113883.2.4.3.11.60.20.77.5.2.14.2051 | In manu medici (IMM) |
| Andere waarden zijn niet toegestaan | ||||
Opm.: De G-standaard bevat een kopie van de MP waardenlijsten.
VerstrekkingsverzoekStatusCodelijst
| Valueset OID: 2.16.840.1.113883.2.4.3.11.60.40.2.9.10.2 | Binding: Required | Status: Active |
| Conceptnaam | Conceptcode | Codestelselnaam | Codesysteem OID | Omschrijving |
| Active | active | ActStatus | 2.16.840.1.113883.5.14 | Actief |
| Suspended | suspended | ActStatus | 2.16.840.1.113883.5.14 | Onderbroken |
| Aborted | aborted | ActStatus | 2.16.840.1.113883.5.14 | Afgebroken |
| Completed | completed | ActStatus | 2.16.840.1.113883.5.14 | Voltooid |
| Cancelled | cancelled | ActStatus | 2.16.840.1.113883.5.14 | Niet gestart |
| Andere waarden zijn niet toegestaan | ||||
Deze bouwsteen in overige publicaties
- Publicatie 2017, (Versie 1.0.1)
- Pre-publicatie 2018-2, (Versie 1.0.1)
- Pre-publicatie 2019-2, (Versie 1.0.2)
- Publicatie 2020, (Versie 1.0.3)
- Pre-publicatie 2021-2, (Versie 1.1)
- Pre-publicatie 2022-1, (Versie 2.0)
- Pre-publicatie 2023-1, (Versie 3.0)
- Publicatie 2024, (Versie 4.0)
Bouwsteen verwijzingen
Deze bouwsteen verwijst naar
Deze bouwsteen wordt gebruikt in
Technische specificaties in HL7v3 CDA en HL7 FHIR
Om informatie op basis van zorginformatiebouwstenen uit te wisselen zijn aanvullende, meer technische specificaties nodig.
Niet iedere omgeving kan met dezelfde technische specificaties overweg. Om deze reden zijn er meerdere typen technische specificaties:
- HL7® versie 3 CDA compatibele specificaties, beschikbaar via de Nictiz ART-DECOR® omgeving

- HL7® FHIR® compatibele specificaties, beschikbaar via de Nictiz-omgeving op de Simplifier FHIR Registry

Downloads
De bouwsteen is ook beschikbaar als pdf bestand
of als spreadsheet
Over deze informatie
De informatie in deze wiki pagina is gebaseerd op de prepublicatie 2026-1
SNOMED CT en LOINC codes zijn gebaseeerd op:
- SNOMED Clinical Terms versie: 20260331 [R] (maart 2026-editie)
- LOINC version 2.81
De voorwaarden van gebruik staan op de beginpagina ![]()
Deze pagina is gegenereerd op 17/04/2026 12:09:22 met ZibExtraction v. 10.0.9603.19166