Medicatieverstrekking-v3.1(2026-1NL)
Algemeen
Naam: nl.zorg.Medicatieverstrekking ![]()
Versie: 3.1
ZIB Status:Final
Publicatie: 2026-1
Publicatie status: Prepublished
Publicatie datum: 17-04-2026
Metadata
| DCM::CoderList | Projectgroep Medicatieproces |
| DCM::ContactInformation.Address | |
| DCM::ContactInformation.Name | * |
| DCM::ContactInformation.Telecom | |
| DCM::ContentAuthorList | Projectgroep Medicatieproces |
| DCM::CreationDate | 1-2-2017 |
| DCM::DeprecatedDate | |
| DCM::DescriptionLanguage | nl |
| DCM::EndorsingAuthority.Address | |
| DCM::EndorsingAuthority.Name | PM |
| DCM::EndorsingAuthority.Telecom | |
| DCM::Id | 2.16.840.1.113883.2.4.3.11.60.40.3.9.9 |
| DCM::KeywordList | Medicatie, Verstrekking |
| DCM::LifecycleStatus | Final |
| DCM::ModelerList | Architectuurgroep Registratie aan de Bron |
| DCM::Name | nl.zorg.Medicatieverstrekking |
| DCM::PublicationDate | 17-04-2026 |
| DCM::PublicationStatus | Prepublished |
| DCM::ReviewerList | Projectgroep Medicatieproces & Architectuurgroep Registratie aan de Bron |
| DCM::RevisionDate | 10-04-2026 |
| DCM::Supersedes | nl.zorg.Medicatieverstrekking-v3.0.1 |
| DCM::Version | 3.1 |
| HCIM::PublicationLanguage | NL |
Revision History
Publicatieversie 1.0 (04-09-2017)
Publicatieversie 2.0 (31-12-2017)
| ZIB-618 | Hernoemen Verstrekking naar Medicatieverstrekking |
| ZIB-643 | Kleine tekstuele verbeteringen |
Publicatieversie 2.0.1 (06-07-2019)
| ZIB-807 | Verstrekking - verstrekker:: zorgaanbieder heeft verkeerde vertaling (HealthcareProfessional) |
Publicatieversie 2.0.2 (01-09-2020)
| ZIB-911 | Correction English "Farmaceutical" |
| ZIB-1195 | Medicatieverstrekking AanschrijfDatum verkeerde Id |
Publicatieversie 2.1 (01-12-2021)
| ZIB-1457 | Verwijderen woord 'voorlopig' |
Publicatieversie 3.0 (10-06-2022)
| ZIB-1695 | Omschrijving van veld 'verstrekker' aanpassen in TA en MVE |
| ZIB-1723 | Verzameling errata bouwsteen Medicatieverstrekking |
Publicatieversie 3.0.1 (15-04-2024)
| ZIB-2117 | Geen informatie |
| ZIB-2128 | Correctie naamgeving codesysteem aanvullende informatie en wensen |
| ZIB-2136 | 2023-1 Verwijzing naar MedicatieVerstrekking gebruikt verkeerde NL-CM id |
| ZIB-2132 | 2023-1 Verwijzingen naar FarmaceutischProduct gebruiken verkeerde NL-CM id |
Publicatieversie 3.1 (17-04-2026)
| ZIB-2798 | MP9 - Medicamenteuzebehandeling (MBHid) in ZIBs |
| ZIB-2856 | omschrijvingen medicatie gerelateerde Zibs |
Concept
Een medicatieverstrekking is de uitgifte van een geneesmiddel aan de patiënt, diens vertegenwoordiger of toediener.
Purpose
Het doel van de verstrekking is inzicht te geven in welke producten ter hand gesteld zijn door de apotheker aan de patiënt (of zijn vertegenwoordiger).
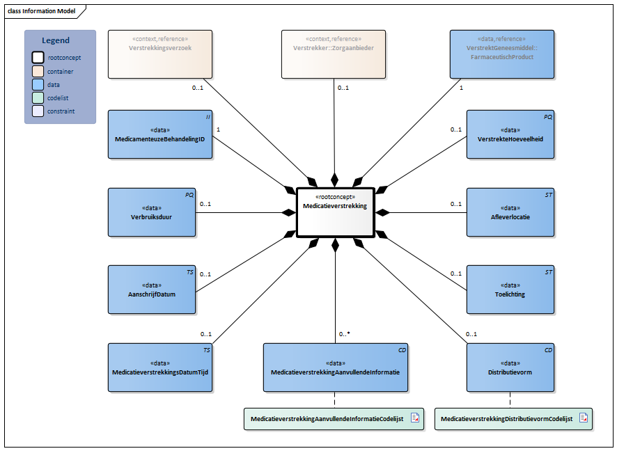
Information Model

| Type | Id | Concept | Card. | Definitie | DefinitieCode | Verwijzing | |||||||
| NL-CM:9.9.20270 | Rootconcept van de bouwsteen Medicatieverstrekking. Dit rootconcept bevat alle gegevenselementen van de bouwsteen Medicatieverstrekking. |
|
|||||||||||
| NL-CM:9.9.23286 | 1 | Identificatie van een medicamenteuze behandeling. Met een medicamenteuze behandeling wordt bedoeld: een behandeling met een geneesmiddel. De MedicamenteuzeBehandelingID is een technische identificatie (wereldwijd en eeuwig uniek) die noodzakelijk is om de samenhang van een groep medicatiegegevens vast te leggen. Een identiek gedefinieerde MedicamenteuzeBehandelingID is toegevoegd aan alle medicatiebouwstenen (Medicatieafspraak, MedicatieToediening2, Toedieningsafspraak, MedicatieGebruik2, Medicatieverstrekking en Verstrekkingsverzoek). |
| ||||||||||
| NL-CM:9.9.20858 | 0..1 | De verstrekker is in vrijwel alle gevallen een apotheek (zorgaanbieder). Het kan ook gaan om een webwinkel (online bestelling), een drogisterij of een buitenlandse apotheker. |
| ||||||||||
| NL-CM:9.9.22396 | 0..1 | Relatie naar verstrekkingsverzoek waarop de medicatieverstrekking gebaseerd is. |
| ||||||||||
| NL-CM:9.9.22259 | 1 | Verstrekt geneesmiddel. |
| ||||||||||
| NL-CM:9.9.20272 | 0..1 | Het tijdstip van uitgifte. De datumtijd waarop het geneesmiddel ter hand gesteld wordt.
Noot: het gaat dus om het tijdstip waarop het geneesmiddel aan de patiënt (of diens toediener/vertegenwoordiger) is uitgegeven en niet om de aanschrijfdatum. |
|||||||||||
| NL-CM:9.9.22500 | 0..1 | De aanschrijfdatum is het tijdstip waarop een apotheker een voorgenomen uitgifte vastlegt. | |||||||||||
| NL-CM:9.9.20927 | 0..1 | Distributievorm |
| ||||||||||
| NL-CM:9.9.20924 | 0..1 | De verwachte periode, dat het medicament gebruikt zal worden. De waarde hangt samen met de dosering en de verstrekte hoeveelheid. | |||||||||||
| NL-CM:9.9.23285 | 0..* | Aanvullende informatie bevat bijzonderheden over de invulling van de medicatieverstrekking. Dit kan bijvoorbeeld een reden zijn om af te wijken van het verstrekkingsverzoek.
Vooralsnog wordt deze lijst gebruikt. In een later stadium zal deze lijst vervangen worden door een thesaurus in de G-standaard. |
| ||||||||||
| NL-CM:9.9.20923 | 0..1 | Aantal eenheden van het product (gemeten op basis van de relevante productcode) dat is afgeleverd. Optioneel is voor de eenheid in plaats van gebruik van UCUM eenheden ook een vertaling toegestaan naar NHG tabel Gebruiksvoorschriften (tabel 25). | |||||||||||
| NL-CM:9.9.20925 | 0..1 | Afleverlocatie | |||||||||||
| NL-CM:9.9.22276 | 0..1 | Opmerkingen met betrekking tot de verstrekking. | |||||||||||
Kolommen Concept en DefinitieCode: houdt de muis boven de waarde voor meer informatie
Voor uitleg over de gebruikte symbolen, zie de legenda pagina
Example Instances
| MedicatieverstrekkingsDatumTijd | Aanschrijfdatum | Verstrekte hoeveelheid | Verbruiksduur | VerstrektGeneesmiddel | Verstrekker | Afleverlocatie | Distributievorm |
| ProductCode | Zorgaanbieder | ||||||
| 3-5-2012 12:04:51 | 2-5-2012 10:19:08 | 100 tabletten | 4 weken | Paracetamol tablet 500 mg | Apotheek De Gulle Gaper | ||
| 11-9-2015 0:00:00 | 5 flacons | 5 dagen | Pantoprazol injpdr 40 mg fl | Apotheek De Gulle Gaper | Zorginstelling De beste zorg | ||
| 19-9-2014 9:15:40 | 90 stuks | 90 dagen | Dalteparine 2500 injvlst 12.500 ie/ml wwsp 0,2ml | Poli-apotheek Het Ziekenhuis | |||
| 1-9-2013 13:12:09 | 30-8-2013 0:25:00 | 100 stuks | Prednison 5 mg | Poli-apotheek Het Ziekenhuis | GDS |
Instructions
De regels over het al dan niet koppelen van een bestaande MedicamenteuzebehandelingID of het uitgeven van een nieuwe MedicamenteuzebehandelingID zijn vastgesteld door de informatiestandaard Medicatieproces van Nictiz.
Uitgevende instanties
De identificerende nummers worden uitgegeven door de volgende instanties
Geen
| Identificerend nummer | ID system OID |
| Geen | OID: Geen |
Valuesets
MedicatieverstrekkingAanvullendeInformatieCodelijst
| Valueset OID: 2.16.840.1.113883.2.4.3.11.60.40.2.9.9.2 | Binding: Required | Status: Active |
| Conceptnaam | Conceptcode | Codestelselnaam | Codesysteem OID | Omschrijving |
| Aantal bewust gewijzigd | 1 | Medicatieproces MVE aanvullende informatie | 2.16.840.1.113883.2.4.3.11.60.20.77.5.2.3.2052 | Aantal bewust gewijzigd |
| Recall | 2 | Medicatieproces MVE aanvullende informatie | 2.16.840.1.113883.2.4.3.11.60.20.77.5.2.3.2052 | Recall |
| Retour | 3 | Medicatieproces MVE aanvullende informatie | 2.16.840.1.113883.2.4.3.11.60.20.77.5.2.3.2052 | Retour |
| Andere waarden zijn niet toegestaan | ||||
Opm.: De G-standaard bevat een kopie van de MP waardenlijsten.
MedicatieverstrekkingDistributievormCodelijst
| Valueset OID: 2.16.840.1.113883.2.4.3.11.60.40.2.9.9.1 | Binding: Required | Status: Active |
| Conceptnaam | Conceptcode | Codestelselnaam | Codesysteem OID | Omschrijving |
| GDS | 1 | Distributievorm | 2.16.840.1.113883.2.4.3.11.60.20.77.5.3.8 | Geïndividualiseerd distributiesysteem (GDS) |
| Andere waarden zijn niet toegestaan | ||||
Deze bouwsteen in overige publicaties
- Publicatie 2017, (Versie 2.0)
- Pre-publicatie 2018-2, (Versie 2.0)
- Pre-publicatie 2019-2, (Versie 2.0.1)
- Publicatie 2020, (Versie 2.0.2)
- Pre-publicatie 2021-2, (Versie 2.1)
- Pre-publicatie 2022-1, (Versie 3.0)
- Pre-publicatie 2023-1, (Versie 3.0)
- Publicatie 2024, (Versie 3.0.1)
Bouwsteen verwijzingen
Deze bouwsteen verwijst naar
Deze bouwsteen wordt gebruikt in
- --
Technische specificaties in HL7v3 CDA en HL7 FHIR
Om informatie op basis van zorginformatiebouwstenen uit te wisselen zijn aanvullende, meer technische specificaties nodig.
Niet iedere omgeving kan met dezelfde technische specificaties overweg. Om deze reden zijn er meerdere typen technische specificaties:
- HL7® versie 3 CDA compatibele specificaties, beschikbaar via de Nictiz ART-DECOR® omgeving

- HL7® FHIR® compatibele specificaties, beschikbaar via de Nictiz-omgeving op de Simplifier FHIR Registry

Downloads
De bouwsteen is ook beschikbaar als pdf bestand
of als spreadsheet
Over deze informatie
De informatie in deze wiki pagina is gebaseerd op de prepublicatie 2026-1
SNOMED CT en LOINC codes zijn gebaseeerd op:
- SNOMED Clinical Terms versie: 20260331 [R] (maart 2026-editie)
- LOINC version 2.81
De voorwaarden van gebruik staan op de beginpagina ![]()
Deze pagina is gegenereerd op 17/04/2026 12:07:30 met ZibExtraction v. 10.0.9603.19166