TNMTumorClassification-v4.1(2024EN)

Uit Zorginformatiebouwstenen
Naar navigatie springen Naar zoeken springen


Attention!! This is not the most recent version of this information model. You can find the most recent version here.

General information

Name: nl.zorg.TNMTumorClassification
Version: 4.1
HCIM Status:Final
Release: 2024
Release status: Published
Release date: 24-04-2024


Back to HCIM list

Metadata

DCM::CoderList *
DCM::ContactInformation.Address *
DCM::ContactInformation.Name *
DCM::ContactInformation.Telecom *
DCM::ContentAuthorList *
DCM::CreationDate 15/05/2020
DCM::DeprecatedDate
DCM::DescriptionLanguage nl
DCM::EndorsingAuthority.Address
DCM::EndorsingAuthority.Name *
DCM::EndorsingAuthority.Telecom
DCM::Id 2.16.840.1.113883.2.4.3.11.60.40.3.4.27
DCM::KeywordList
DCM::LifecycleStatus Final
DCM::ModelerList *
DCM::Name nl.zorg.TNMTumorClassificatie
DCM::PublicationDate 24-04-2024
DCM::PublicationStatus Published
DCM::ReviewerList
DCM::RevisionDate 14-04-2025
DCM::Supersedes nl.zorg.TNMTumorClassificatie-v4.0
DCM::Version 4.1
HCIM::PublicationLanguage EN

Revision History

Only available in Dutch

Publicatieversie 1.0 (01-09-2020)

Publicatieversie 2.0 (01-12-2021)

ZIB-1224 Fout in ycN_RegionaleLymfeklierenCodelijst omschrijvingen
ZIB-1227 aanpassen example instance
ZIB-1244 verwijderen overbodige containers uit informatiemodel
ZIB-1246 Naamgeving concepten die naar de zib AnatomischeLocatie verwijzen is niet correct
ZIB-1284 Foutieve koppeling van observable entity termen aan container(s)
ZIB-1285 TNM zib: Tekstuele aanpassing omschrijving van mAantalprimairetumoren
ZIB-1287 TNM zib: Aanvullende waarden voor prognostisch stadium
ZIB-1384 Codesysteem OID range moet gewijzigd worden
ZIB-1412 zib Visus - code 'Anders, specificeer'
ZIB-1528 TNMzib: Beschrijving R_ResidueleTumor aanpassen
ZIB-1529 TNMzib: beschrijving Toelichting aanpassen
ZIB-1530 TNMzib: beschrijving DatumTNMClassificatie aanpassen

Publicatieversie 2.0.1 (10-06-2022)

ZIB-1426 locatie primaire tumor ontbreekt in TNMTumorClassificatie
ZIB-1531 TNM classificatie prefix 'TL_'?

Publicatieversie 3.0 (15-10-2023)

ZIB-1741 Omschrijving DatumTNMClassificatie aanpassen
ZIB-2119 Aanpassen definitie code Primaire Tumor, vanwege deprecated SNOMED code

Publicatieversie 4.0 (15-04-2024)

ZIB-1804 TNMTumorClassificatie zib voorzien van Snomed CT codes
ZIB-2129 2023-1 Terminologieissues gevonden bij import
ZIB-2141 2023-1 CodeSystem "2.16.840.1.113883.6.43.1" heeft meerdere namen
ZIB-2273 Definitiecode Bevinding betreffende M-categorie van TNM-classificatie - TNMTumorClassificatie

Publicatieversie 4.1 (24-04-2024)

ZIB-2075 Typo fixes in TNMTumorClassificatie
ZIB-2213 UICC codes toevoegen aan ZIB TNMClassificatie
ZIB-2395 Referentie SNOMED besluit toevoegen en zibs uitbreiden met SNOMED

Concept

TNM Classification of Malignant Tumors (TNM) is the cancer staging system developed and is maintained by the Union for International Cancer Control (UICC). It is also used by the American Joint Committee on Cancer (AJCC) and the International Federation of Gynecology and Obstetrics (FIGO). In 1987, the UICC and AJCC staging systems were unified into the single TNM staging system. Nevertheless, there are still some differences between the two systems.
The TNM-classification is developed for solid tumors. TNM is a notation system that describes the stage of a cancer, which originates from a solid tumor, using alphanumeric codes; T describes the size of the original (primary) tumor and whether it has invaded nearby tissue, N describes nearby (regional) lymph nodes that are involved, and M describes distant metastasis (spread of cancer from one part of the body to another). In addition to T, N and M, the classification also contains other parameters that may be relevant.

Purpose

TNM classification is a major determinant of appropriate treatment and prognosis. Stage is an increasingly important component of cancer surveillance and cancer control and an endpoint for the evaluation of the population-based screening and early detection efforts.
The TNM staging system is the common language in which oncology health professionals can communicate on the cancer extent for individual patients as a basis for decision making on treatment management and individual prognosis but can also be used, to inform and evaluate treatment guidelines, national cancer planning and research.
The objectives of the TNM classification are the following:

  • Aid treatment planning,
  • Provide an indication of prognosis based on historical outcome data,
  • Assist in the evaluation of treatment results,
  • Facilitate the exchange of information between treatment centers,
  • Contribute to continuing investigations of human malignancies,
  • Support cancer control activities, including through cancer registries.

The TNM classification is a unified standard. It goes beyond clinician practice and constitutes vital information for policy-makers developing or implementing cancer control and prevention plans.

Patient Population

Adult patients with a solid tumor on which the TNM-classifications can be applied.

Information Model


#V VenousInvasionSnomedCodelist#Pn PerineuralInvasionSnomedCodelist#L LymphaticInvasionSnomedCodelist#R ResidualTumorSnomedCodelist#PrognosticStageSnomedCodelist#AnatomicalStageSnomedCodelist#R ResidualTumorCodelist#PrognosticStageCodelist#AnatomicalStageCodelist#V VenousInvasionCodelist#Pn PerineuralInvasionCodelist#L LymphaticInvasionCodelist#TNMVersionCodelist#6836#6908#6888#6866#6841#6840#6839#6822#6834#6818#6820#6838#6827#6824
#G HistopathologicalGradingSnomedCodelist#rcT PrimaryTumorSnomedCodelist#aT PrimaryTumorSnomedCodelist#rpT PrimaryTumorSnomedCodelist#ypT PrimaryTumorSnomedCodelist#pT PrimaryTumorSnomedCodelist#ycT PrimaryTumorSnomedCodelist#cT PrimaryTumorSnomedCodelist#IsPrimaryTumorCodelist#6858#aT PrimaryTumorCodelist#rpT PrimaryTumorCodelist#rcT PrimaryTumorCodelist#ypT PrimaryTumorCodelist#pT PrimaryTumorCodelist#ycT PrimaryTumorCodelist#cT PrimaryTumorCodelist#m NumberOfPrimaryTumorsCodelistAnatomicalLocation-v1.0.4(2024EN)#G HistopathologicalGradingCodelist#MorphologyCodelist#6873#6868#6862#6875#6857#6854#6866
#rpN RegionalLymphNodesSnomedCodelist#rcN RegionalLymphNodesSnomedCodelist#ypN RegionalLymphNodesSnomedCodelist#pN RegionalLymphNodesSnomedCodelist#ycN RegionalLymphNodesSnomedCodelist#cN RegionalLymphNodesSnomedCodelist#aN RegionalLymphNodesSnomedCodelist#LocationICD-O-3Codelist#LocationCodelist#6897#aN RegionalLymphNodesCodelist#rpN RegionalLymphNodesCodelist#rcN RegionalLymphNodesCodelist#ypN RegionalLymphNodesCodelist#pN RegionalLymphNodesCodelist#ycN RegionalLymphNodesCodelist#cN RegionalLymphNodesCodelistAnatomicalLocation-v1.0.4(2024EN)#6893#6888
#aM DistantMetastasisSnomedCodelist#rcrpM DistantMetastasisSnomedCodelist#cpM DistantMetastasisSnomedCodelist#cpM DistantMetastasisCodelist#rcrpM DistantMetastasisCodelist#aM DistantMetastasisCodelistAnatomicalLocation-v1.0.4(2024EN)#6907#6908


Type Id Concept Card. Definition DefinitionCode Reference
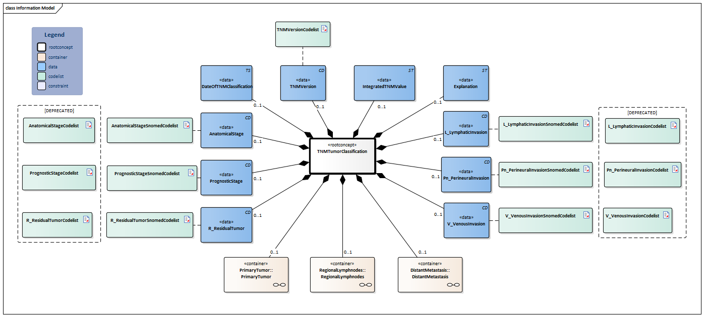
NL-CM:4.27.1 TNMTumorClassification Root concept of the TNMTumorClassification information model.This root concept contains all data elements of the TNMTumorClassification information model.
258234001 TNM tumor staging classifications
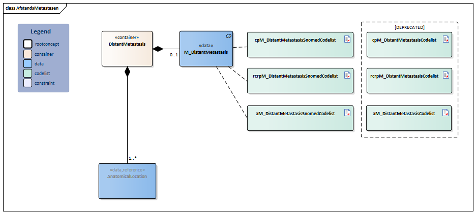
NL-CM:4.27.25 DistantMetastasis 0..1 Container of the DistantMetastasis concept.This container contains all data elements of the DistantMetastasis concept.
277208005 M category
NL-CM:4.27.26 M_DistantMetastasis 0..1 Staging result of the presence or absence of distant metastasis, the M-category of the TNM classification.
277208005 M category
aM_AfstandsMetastasenCodelijst
aM_DistantMetastasisSnomedCodelist
cpM_DistantMetastasisCodelist
cpM_DistantMetastasisSnomedCodelist
rcrpM_DistantMetastasisCodelist
rcrpM_DistantMetastasisSnomedCodelist
NL-CM:4.27.28 AnatomicalLocation 1..* Contains the localization(s) of distant metastasis, caused by the primary tumor.
385421009 Site of distant metastasis
AnatomicalLocation
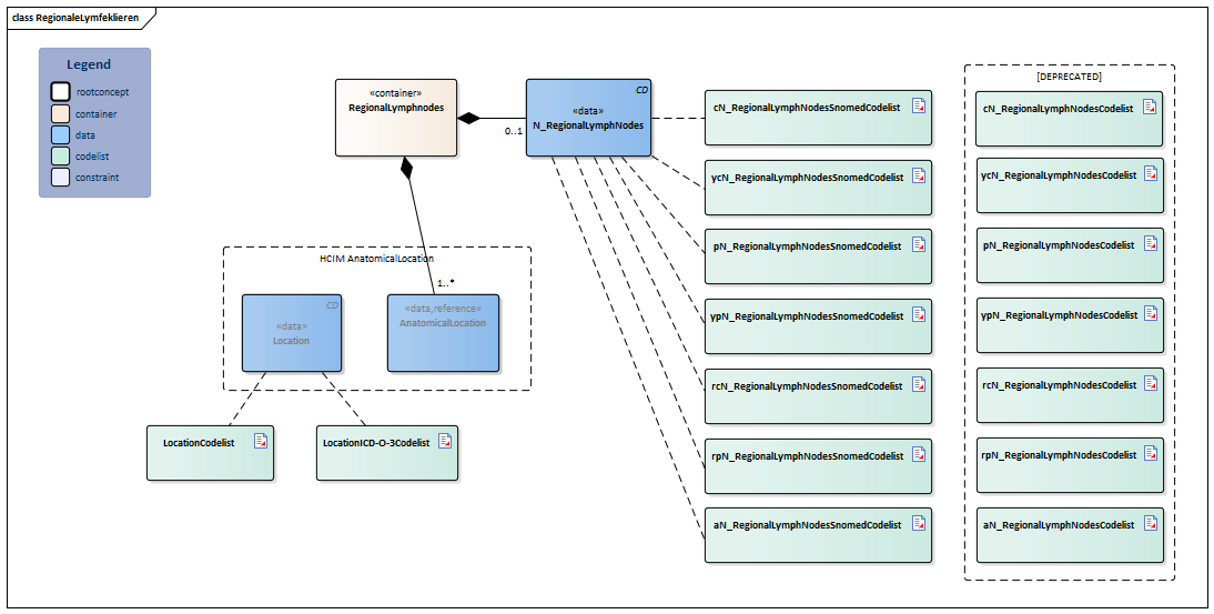
NL-CM:4.27.21 RegionalLymphnodes 0..1 Container of the RegionalLymphnodes concept.This container contains all data elements of the RegionalLymphnodes concept.
301855007 Finding of lymph node
NL-CM:20.7.4 Location Location of the lymph node
363698007 Finding site
LocationCodelist
LocationICD-O-3Codelist
NL-CM:4.27.22 N_RegionalLymphNodes 0..1 Staging result of the presence or absence of regional lymph nodes metastasis, the N-category of the TNM classification.
277206009 N category
aN_RegionaleLymfeklierenCodelijst
aN_RegionalLymphNodesSnomedCodelist
cN_RegionaleLymfeklierenCodelijst
cN_RegionalLymphNodesSnomedCodelist
pN_RegionaleLymfeklierenCodelijst
pN_RegionalLymphNodesSnomedCodelist
rcN_RegionalLymphNodesCodelist
rcN_RegionalLymphNodesSnomedCodelist
rpN_RegionaleLymfeklierenCodelijst
rpN_RegionalLymphNodesSnomedCodelist
ycN_RegionaleLymfeklierenCodelijst
ycN_RegionalLymphNodesSnomedCodelist
ypN_RegionalLymphNodesCodelist
ypN_RegionalLymphNodesSnomedCodelist
NL-CM:4.27.24 AnatomicalLocation 1..* Contains the localization(s) of the positive regional lymph nodes, caused by the primary tumor.
397440000 Anatomic location of excised lymph node containing metastatic neoplasm
AnatomicalLocation
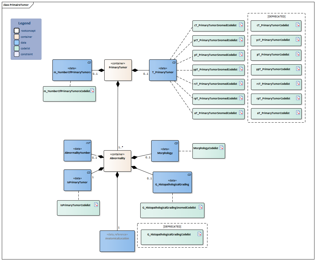
NL-CM:4.27.12 PrimaryTumor 0..1 Container of the PrimaryTumor concept.This container contains all data elements of the PrimaryTumor concept.
372087000 Primary malignant neoplasm
NL-CM:4.27.29 IsPrimaryTumor 1 Indicates whether this abnormality falls within the criteria of the TNM classification and is defined as (part of the) primary tumor and included in the staging of the size of the primary tumor, the T-category
160961000146106 Histologic feature of proliferative mass at primary tumor site
IsPrimaryTumorCodelist
NL-CM:4.27.13 m_NumberOfPrimaryTumors 0..1 The number of existing primary tumors. In the case of multiple primary tumors in one organ, the tumor with the highest T category should be classified and the multiplicity or the number of tumors should be indicated in parenthesis. If multiple primary tumors are present, this is expressed in an addition to the T category in the form of (m) or a (number), e.g. T2 (m) or T2 (2). In case of one primary tumor, m is omitted from the "IntegratedTNMValue".
133641000146103 Number of primary tumors
m_NumberOfPrimaryTumorsCodelist
NL-CM:4.27.14 T_PrimaryTumor 0..1 Staging result of the size extension of the primary tumor, the T-category of the TNM classification including the prefix and suffix.
78873005 T category
aT_PrimaryTumorCodelist
aT_PrimaryTumorSnomedCodelist
cT_PrimaireTumorCodelijst
cT_PrimaryTumorSnomedCodelist
pT_PrimaryTumorCodelist
pT_PrimaryTumorSnomedCodelist
rcT_PrimaryTumorCodelist
rcT_PrimaryTumorSnomedCodelist
rpT_PrimaryTumorCodelist
rpT_PrimaryTumorSnomedCodelist
ycT_PrimaireTumorCodelijst
ycT_PrimaryTumorSnomedCodelist
ypT_PrimaryTumorCodelist
ypT_PrimaryTumorSnomedCodelist
NL-CM:4.27.15 Abnormality 1..* Container of the Abnormality concept.This container contains all data elements of the Abnormality concept.
108369006 Neoplasm
NL-CM:4.27.16 AbnormalityNumber 0..1 The number assigned to the abnormality, which is necessary in order to be able to clearly indicate to which abnormality the information relates in various examinations.

In the case of multiple primary tumors in one organ, the tumor with the highest T category should be classified.

NL-CM:4.27.17 Morphology 0..1 Behavior of a tumor and cell type expressed in ICD-O-3 morphological or histology code. Describes the cell type (or histology) of the tumor, together with the behavior (malignant or benign). This is determined by a pathologist.
396984004 Histologic feature of neoplasm
MorphologyCodelist
NL-CM:4.27.18 G_HistopathologicalGrading 0..1 Staging result of the histopathological grading, the G-category of the TNM classification. The differentiation grade of a tumor is determined by a pathologist. 
371469007 Histologic grade of neoplasm
G_HistopathologicalGradingCodelist
G_HistopathologicalGradingSnomedCodelist
NL-CM:4.27.20 AnatomicalLocation 1 Contains the localization(s) of the primary tumor, which (i.a.) determines the assignment of the TNM classification to the tumor.
399687005 Anatomic location of primary malignant neoplasm
AnatomicalLocation
NL-CM:4.27.2 DateOfTNMClassification 0..1 The date on which the TNM Classification (the value) was established. This may be a later date than the date(s) of study(s) on which the classification was determined.
NL-CM:4.27.3 TNMVersion 0..1 TNM classification version (AJCC or UICC) and edition used (7th, 8th etc.).
273249006 Assessment scales
TNMVersionCodelist
NL-CM:4.27.4 IntegratedTNMValue 0..1 The assigned TNM classification (the value), based on each T, N and M category (optional incl. multiple primary tumors (m) and/or the localization of M).
399703000 Integrated TNM category
NL-CM:4.27.5 Explanation 0..1 Comments regarding interpretation of the TNMTumorClassification.
243814003 Interpretation of findings
NL-CM:4.27.6 L_LymphaticInvasion 0..1 Presence or absence of tissue invasion absence of lymphatic invasion, the L-category. It concerns an additional description within the TNM classification that is determined by a pathologist.
395715009 Status of lymphatic (small vessel) invasion by tumor
L_LymphaticInvasionCodelist
L_LymphaticInvasionSnomedCodelist
NL-CM:4.27.7 Pn_PerineuralInvasion 0..1 Presence or absence of perineural invasion, the Pn-category. It concerns an additional description within the TNM classification that is determined by a pathologist.
371513001 Presence of direct invasion by primary malignant neoplasm to nerve
Pn_PerineuralInvasionCodelist
Pn_PerineuralInvasionSnomedCodelist
NL-CM:4.27.8 V_VenousInvasion 0..1 Presence or absence of venous invasion, the V-category. It concerns an additional description within the TNM classification that is determined by a pathologist.
371493002 Status of venous (large vessel) invasion by tumor
V_VenousInvasionCodelist
V_VenousInvasionSnomedCodelist
NL-CM:4.27.9 AnatomicalStage 0..1 The stage of the disease is the grouping based on the anatomical extent of the disease.
399390009 TNM stage grouping
AnatomicalStageSnomedCodelist
AnatomischStadiumCodelijst
NL-CM:4.27.10 PrognosticStage 0..1 The Prognostic Stage group of the disease. Next to the anatomic extent of the disease additional prognostic factors are included in the grouping.
399390009 TNM stage grouping
PrognosticStageCodelist
PrognosticStageSnomedCodelist
NL-CM:4.27.11 R_ResidualTumor 0..1 Presence or absence of Residual Tumor after treatment, the R-category.

This may relate to the primary tumor and its local or regional spread, but may also include distant metastases.The specific usage should be indicated by the user in the comment field. 

17964000 Residual tumor stage
R_ResidualTumorCodelist
R_ResidualTumorSnomedCodelist

Columns Concept and DefinitionCode: hover over the values for more information
For explanation of the symbols, please see the legend page

Example Instances

Only available in Dutch

TNMTumorClassificatie
datumTNMClassificatie TNMVersie Geintegreerde TNMWaarde
01/08/2020 AJCC 8e editie cT3N2M1
AnatomischStadium PrognostischStadium R_ResidueleTumor
Stage IV Stage IV --
Toelichting HER2 negatief, ER negatief, PR negatief
L_LymfatischeInvasie Pn_PerineuraleInvasie V_VeneuzeInvasie
-- -- --
Primaire Tumor
m_PrimaireTumorAantal T_tumor G_DifferentiatiegraadTumor
1 cT3 G2
Afwijking
AfwijkingNummer Morfologie (ICD-O-3)
1 Infiltrerend ductaal carcinoom, (8500/3)
AnatomischeLocatie
Locatie ICD-O-3 Locatie SNOMED CT Lateraliteit
(C50.5) Laterale onderkwadrant van borst structuur van laterale onderkwadrant van mamma (33564002) Rechts
AfwijkingNummer Morfologie (ICD-O-3)
2 Fibroadenoom (9010/0)
AnatomischeLocatie
Locatie ICD-O-3 Locatie SNOMED CT Lateraliteit
(C50.5) Laterale onderkwadrant van borst structuur van laterale onderkwadrant van mamma (33564002) Rechts
Regionale Lymfeklieren
N_RegionaleLymfeklieren cN2
AnatomischeLocatie
Locatie ICD-O-3 Locatie Lateraliteit
C77.3 Infraclaviculaire lymfeklier structuur van infraclaviculaire lymfeklier (9659009) Rechts
AnatomischeLocatie
Locatie ICD-O-3 Locatie Lateraliteit
C77.3 Axillaire lymfeklier structuur van nodus lymphoideus axillaris (68171009) Rechts
AfstandsMetastasen
M_Afstandsmetastasen cM1
AnatomischeLocatie
 Locatie (ICD-O-3) Locatie Lateraliteit
C34.1 Bovenkwab van long Structuur van lobus superior pulmonis (45653009) Rechts

Instructions

From a generic TNM Classification towards a disease-specific TNM Classification Development or implementation of a tumor-specific information model of the TNM Classification standard requires insight into how values sets can be restricted, expanded, and applied.
Restriction of a value list means either leaving out items or making items more specific by choosing other terms within the official code system. The aim for the future is to have available ready-to-use value sets per type of malignancy.
Codes systems This clinical model uses 2 international code systems:

  • SNOMED CT (managed by SNOMED international, Dutch management by Nictiz)
  • International Classification of Diseases for Oncology, version 3 (ICD-O-3), managed by the WHO.

For items where neither of these 2 code systems were considered useful or satisfactory, we chose to manage the value sets as part of the management of the HCIMs (Health and Care Information Models). When a unique and international reference to the TNM Classification standard as codesystem and the valuesets becomes availble these can be amended in a next version of the HCIM .
Starting points from the perspective of the TNM Classification standard

  • One TNM-classification per single organ, and one classification per side for paired organs. For example: when breast cancer involves a primary tumor in both breasts, there will be two instances of the HCIM with laterality ‘left’ for one breast and laterality ‘right’ for the other (‘bilateral’ is not allowed for paired organs).
  • The HCIM does not only encompass the outcome of the TNM classification, but also the exact localization of the primary tumor(s), the positive lymph nodes, and metastases.
  • In case of multiple primary tumors in the same organ, one should classify the tumor with the highest T-category, and mention the multiple presence or number of tumors between brackets. For example: T2 (m) or T2 (5). The lesion with the highest T-category determines the classification of the tumor. In order to distinguish between lesions and to represent each individual lesion, the HCIM has the container ‘Lesion’. Each lesion has a number. The HCIM does not represent which lesion (e.g. 1, 2, or 4) has the highest T-category, since this is only clear after judgment by the health professional on the basis of morphology and/or imaging.

Use of the UICC (<a href="$inet://http://www.uicc.org/resources/tnm">http://www.uicc.org/resources/tnm</a>) / AJCC (<a href="$inet://http://cancerstaging.org/references-tools/deskreferences/Pages/default.aspx">http://cancerstaging.org/references-tools/deskreferences/Pages/default.aspx</a> ) version of the TNM Classification of Malignant Tumours.

  • Although definitions and wording should not differ between the AJCC and UICC TNM classifications, some differences have regrettably crept in (for example: the definition of regional lymph nodes associated with carcinomas of the esophagus and endometrium). Therefore, the HCIM allows for choosing between the UICC or AJCC version. Criteria within the TNM-classification system have changed over the years and resulted in various editions. As a result, a specific tumor stage may have a completely different prognosis, depending on the edition used. Furthermore, it is important to consider the consequences of improved treatment over time.
  • Beside staging based on the UICC or AJCC classifications there is the ‘Essential TNM’. This is a simplified version of the TNM, specifically developed for the representation of the occurrence of cancer in low wage countries. These countries often lack the resources for early diagnosis, and make limited use of the TNM classification system (in these countries, cancer is generally detected in a very late stage). This special version of the TNM has not been taken into account while developing this HCIM. Furthermore, the use of the ‘Essential TNM’ is generally limited to acquire data for statistics related to the prevalence of certain malignancies in these countries.

Prefix and suffix are integrated in value sets Although it would be possible to create separate value sets for the potential prefixes and suffixes associated with the T, N, and M items, we chose to facilitate the use of the model by integrating them in the T, N, and M value sets. This decision is based on the current insight that it prevents the creation of invalid combinations.
Prefix

  • c: Clinical classification, based on data prior to treatment, such as clinical examination, imaging, endoscopy, biopsies, surgical exploration or examination under anesthesia, and other types of examination.
  • yc: Classification performed during or following initial multimodal therapy (non-surgical).
  • p: Post-surgical histopathological classification. This is based on data prior to treatment, supplemented with pathological examination after surgical treatment.
  • yp: Classification performed during or after multimodal treatment (including surgical treatment).
  • rc: Clinical classification in case of a recurrent tumor (after a disease-free interval).
  • rp: Postoperative pathological classificationin case of a recurrent tumor (after a disease-free interval).
  • a: Classification determined during autopsy.

Suffix

  • (mi): Cases with micrometastasis only
  • (sn): Cases after sentinel lymph node assessment
  • (f): Cases where FNA or a core biopsy is performed on regional lymph nodes
  • (i-): negative morphological findings for isolated tumor cells (ITC)
  • (i+): positive morphological findings for isolated tumor cells (ITC)
  • (mol-): negative non-morphological findings for isolated tumor cells (ITC)
  • (mol+): positive non-morphological findings for isolated tumor cells (ITC)
  • (0): without elevated (LDH)
  • (1): with elevated (LDH)

Valuesets from this zib may be deprecated when the SNOMED decision comes into force in the Netherlands. More information on the SNOMED decision and what its implementation means for zibs can be found at https://zibs.nl/wiki/SNOMEDbesluit. (Dutch)

Issues

Usability of this HCIM as well as disease-specific code lists are created in the first pilot(s), planned in the summer of 2020. During these projects, IKNL will provide the maintenance for these code lists. When these pilot projects are completed, the findings will be included as change requests in the regular maintenance process of the HCIM center.

References

  1. TNM Classification of Malignant Tumours, 8th Edition - James D. Brierley (Editor), Mary K. Gospodarowicz (Editor), Christian Wittekind (Editor)- International Union Against Cancer (UICC)- ISBN: 9781119263562 (epub)
  2. https://www.uicc.org/resources/tnm [ONLINE geraadpleegd: 04 mei 2020]
  3. International Classification of diseases for oncology (ICD-O) – 3rd edition, 1st revision – April Frits, Constance Percy, Andrew Jack, Kanagaratnam Shanmugaratnam, Leslie Sobin, D Max Parkin, Sharon Whelan – World Health Organisation – WHO library cataloguing – ISBN 978 92 4 069212 1 (PDF)
  4. ICD-O Internationale Classificatie an Ziekten voor Oncologie - derde editie - Vlaams Kankerregistratienetwerk https://www.rivm.nl/media/WHO-FIC/ICD-O-3.pdf [ONLINE geraadpleegd: 08 april 2024]

Valuesets

aM_DistantMetastasisCodelist

Valueset OID: 2.16.840.1.113883.2.4.3.11.60.40.2.4.27.25 Binding: Extensible Status: Deprecated
Conceptname Conceptcode Codesystem name Codesystem OID Description
aM0 [DEPRECATED] aM0 M_Afstandsmetastase 2.16.840.1.113883.2.4.3.11.60.40.4.10.3 aM0
aM0(i+) [DEPRECATED] aM0(i+) M_Afstandsmetastase 2.16.840.1.113883.2.4.3.11.60.40.4.10.3 aM0(i+)
aM0(mol+) [DEPRECATED] aM0(mol+) M_Afstandsmetastase 2.16.840.1.113883.2.4.3.11.60.40.4.10.3 aM0(mol+)
aM1 [DEPRECATED] aM1 M_Afstandsmetastase 2.16.840.1.113883.2.4.3.11.60.40.4.10.3 aM1
aM1a [DEPRECATED] aM1a M_Afstandsmetastase 2.16.840.1.113883.2.4.3.11.60.40.4.10.3 aM1a
aM1a(0) [DEPRECATED] aM1a(0) M_Afstandsmetastase 2.16.840.1.113883.2.4.3.11.60.40.4.10.3 aM1a(0)
aM1a(1) [DEPRECATED] aM1a(1) M_Afstandsmetastase 2.16.840.1.113883.2.4.3.11.60.40.4.10.3 aM1a(1)
aM1b [DEPRECATED] aM1b M_Afstandsmetastase 2.16.840.1.113883.2.4.3.11.60.40.4.10.3 aM1b
aM1b(0) [DEPRECATED] aM1b(0) M_Afstandsmetastase 2.16.840.1.113883.2.4.3.11.60.40.4.10.3 aM1b(0)
aM1b(1) [DEPRECATED] aM1b(1) M_Afstandsmetastase 2.16.840.1.113883.2.4.3.11.60.40.4.10.3 aM1b(1)
aM1c [DEPRECATED] aM1c M_Afstandsmetastase 2.16.840.1.113883.2.4.3.11.60.40.4.10.3 aM1c
aM1c(0) [DEPRECATED] aM1c(0) M_Afstandsmetastase 2.16.840.1.113883.2.4.3.11.60.40.4.10.3 aM1c(0)
aM1c(1) [DEPRECATED] aM1c(1) M_Afstandsmetastase 2.16.840.1.113883.2.4.3.11.60.40.4.10.3 aM1c(1)
aM1d [DEPRECATED] aM1d M_Afstandsmetastase 2.16.840.1.113883.2.4.3.11.60.40.4.10.3 aM1d
aM1d(0) [DEPRECATED] aM1d(0) M_Afstandsmetastase 2.16.840.1.113883.2.4.3.11.60.40.4.10.3 aM1d(0)
aM1d(1) [DEPRECATED] aM1d(1) M_Afstandsmetastase 2.16.840.1.113883.2.4.3.11.60.40.4.10.3 aM1d(1)
Value Other (OTH) from codesystem NullFlavor (OID: 2.16.840.1.113883.5.1008) is allowed in this valueset.

Note: This value list is no longer a valid choice and will become obsolete in the next release.

aM_DistantMetastasisSnomedCodelist

Valueset OID: 2.16.840.1.113883.2.4.3.11.60.40.2.4.27.48 Binding: Extensible Status: Active
Conceptname Codesystem name Codesystem OID
<1222584008|American Joint Committee on Cancer allowable value| SNOMED CT 2.16.840.1.113883.6.96
<1352503003|Union for International Cancer Control allowable value| SNOMED CT 2.16.840.1.113883.6.96
Value Other (OTH) from codesystem NullFlavor (OID: 2.16.840.1.113883.5.1008) is allowed in this valueset.

Note: The AJCC and UICC values required for this category were not yet available in SNOMED CT at the time of publication, these will be specified via an erratum later.

aN_RegionalLymphNodesCodelist

Valueset OID: 2.16.840.1.113883.2.4.3.11.60.40.2.4.27.24 Binding: Extensible Status: Deprecated
Conceptname Conceptcode Codesystem name Codesystem OID Description
aNX [DEPRECATED] aNX N_RegionaleLymfeklieren 2.16.840.1.113883.2.4.3.11.60.40.4.10.11 aNX
aNX(f) [DEPRECATED] aNX(f) N_RegionaleLymfeklieren 2.16.840.1.113883.2.4.3.11.60.40.4.10.11 aNX(f)
aNX(sn) [DEPRECATED] aNX(sn) N_RegionaleLymfeklieren 2.16.840.1.113883.2.4.3.11.60.40.4.10.11 aNX(sn)
aN0 [DEPRECATED] aN0 N_RegionaleLymfeklieren 2.16.840.1.113883.2.4.3.11.60.40.4.10.11 aN0
aN0(f) [DEPRECATED] aN0(f) N_RegionaleLymfeklieren 2.16.840.1.113883.2.4.3.11.60.40.4.10.11 aN0(f)
aN0(sn) [DEPRECATED] aN0(sn) N_RegionaleLymfeklieren 2.16.840.1.113883.2.4.3.11.60.40.4.10.11 aN0(sn)
aN0(i-) [DEPRECATED] aN0(i-) N_RegionaleLymfeklieren 2.16.840.1.113883.2.4.3.11.60.40.4.10.11 aN0(i-)
aN0(i-)(sn) [DEPRECATED] aN0(i-)(sn) N_RegionaleLymfeklieren 2.16.840.1.113883.2.4.3.11.60.40.4.10.11 aN0(i-)(sn)
aN0(i+) [DEPRECATED] aN0(i+) N_RegionaleLymfeklieren 2.16.840.1.113883.2.4.3.11.60.40.4.10.11 aN0(i+)
aN0(i+)(sn) [DEPRECATED] aN0(i+)(sn) N_RegionaleLymfeklieren 2.16.840.1.113883.2.4.3.11.60.40.4.10.11 aN0(i+)(sn)
aN0(mol-) [DEPRECATED] aN0(mol-) N_RegionaleLymfeklieren 2.16.840.1.113883.2.4.3.11.60.40.4.10.11 aN0(mol-)
aN0(mol-)(sn) [DEPRECATED] aN0(mol-)(sn) N_RegionaleLymfeklieren 2.16.840.1.113883.2.4.3.11.60.40.4.10.11 aN0(mol-)(sn)
aN0(mol+) [DEPRECATED] aN0(mol+) N_RegionaleLymfeklieren 2.16.840.1.113883.2.4.3.11.60.40.4.10.11 aN0(mol+)
aN0(mol+)(sn) [DEPRECATED] aN0(mol+)(sn) N_RegionaleLymfeklieren 2.16.840.1.113883.2.4.3.11.60.40.4.10.11 aN0(mol+)(sn)
aN1 [DEPRECATED] aN1 N_RegionaleLymfeklieren 2.16.840.1.113883.2.4.3.11.60.40.4.10.11 aN1
aN1(f) [DEPRECATED] aN1(f) N_RegionaleLymfeklieren 2.16.840.1.113883.2.4.3.11.60.40.4.10.11 aN1(f)
aN1(sn) [DEPRECATED] aN1(sn) N_RegionaleLymfeklieren 2.16.840.1.113883.2.4.3.11.60.40.4.10.11 aN1(sn)
aN1mi [DEPRECATED] aN1mi N_RegionaleLymfeklieren 2.16.840.1.113883.2.4.3.11.60.40.4.10.11 aN1mi
aN1mi(f) [DEPRECATED] aN1mi(f) N_RegionaleLymfeklieren 2.16.840.1.113883.2.4.3.11.60.40.4.10.11 aN1mi(f)
aN1mi(sn) [DEPRECATED] aN1mi(sn) N_RegionaleLymfeklieren 2.16.840.1.113883.2.4.3.11.60.40.4.10.11 aN1mi(sn)
aN1a [DEPRECATED] aN1a N_RegionaleLymfeklieren 2.16.840.1.113883.2.4.3.11.60.40.4.10.11 aN1a
aN1a(f) [DEPRECATED] aN1a(f) N_RegionaleLymfeklieren 2.16.840.1.113883.2.4.3.11.60.40.4.10.11 aN1a(f)
aN1a(sn) [DEPRECATED] aN1a(sn) N_RegionaleLymfeklieren 2.16.840.1.113883.2.4.3.11.60.40.4.10.11 aN1a(sn)
aN1b [DEPRECATED] aN1b N_RegionaleLymfeklieren 2.16.840.1.113883.2.4.3.11.60.40.4.10.11 aN1b
aN1b(f) [DEPRECATED] aN1b(f) N_RegionaleLymfeklieren 2.16.840.1.113883.2.4.3.11.60.40.4.10.11 aN1b(f)
aN1b(sn) [DEPRECATED] aN1b(sn) N_RegionaleLymfeklieren 2.16.840.1.113883.2.4.3.11.60.40.4.10.11 aN1b(sn)
aN1c [DEPRECATED] aN1c N_RegionaleLymfeklieren 2.16.840.1.113883.2.4.3.11.60.40.4.10.11 aN1c
aN1c(f) [DEPRECATED] aN1c(f) N_RegionaleLymfeklieren 2.16.840.1.113883.2.4.3.11.60.40.4.10.11 aN1c(f)
aN1c(sn) [DEPRECATED] aN1c(sn) N_RegionaleLymfeklieren 2.16.840.1.113883.2.4.3.11.60.40.4.10.11 aN1c(sn)
aN2 [DEPRECATED] aN2 N_RegionaleLymfeklieren 2.16.840.1.113883.2.4.3.11.60.40.4.10.11 aN2
aN2(f) [DEPRECATED] aN2(f) N_RegionaleLymfeklieren 2.16.840.1.113883.2.4.3.11.60.40.4.10.11 aN2(f)
aN2(sn) [DEPRECATED] aN2(sn) N_RegionaleLymfeklieren 2.16.840.1.113883.2.4.3.11.60.40.4.10.11 aN2(sn)
aN2a [DEPRECATED] aN2a N_RegionaleLymfeklieren 2.16.840.1.113883.2.4.3.11.60.40.4.10.11 aN2a
aN2a(f) [DEPRECATED] aN2a(f) N_RegionaleLymfeklieren 2.16.840.1.113883.2.4.3.11.60.40.4.10.11 aN2a(f)
aN2a(sn) [DEPRECATED] aN2a(sn) N_RegionaleLymfeklieren 2.16.840.1.113883.2.4.3.11.60.40.4.10.11 aN2a(sn)
aN2b [DEPRECATED] aN2b N_RegionaleLymfeklieren 2.16.840.1.113883.2.4.3.11.60.40.4.10.11 aN2b
aN2b(f) [DEPRECATED] aN2b(f) N_RegionaleLymfeklieren 2.16.840.1.113883.2.4.3.11.60.40.4.10.11 aN2b(f)
aN2b(sn) [DEPRECATED] aN2b(sn) N_RegionaleLymfeklieren 2.16.840.1.113883.2.4.3.11.60.40.4.10.11 aN2b(sn)
aN2c [DEPRECATED] aN2c N_RegionaleLymfeklieren 2.16.840.1.113883.2.4.3.11.60.40.4.10.11 aN2c
aN2c(f) [DEPRECATED] aN2c(f) N_RegionaleLymfeklieren 2.16.840.1.113883.2.4.3.11.60.40.4.10.11 aN2c(f)
aN2c(sn) [DEPRECATED] aN2c(sn) N_RegionaleLymfeklieren 2.16.840.1.113883.2.4.3.11.60.40.4.10.11 aN2c(sn)
aN3 [DEPRECATED] aN3 N_RegionaleLymfeklieren 2.16.840.1.113883.2.4.3.11.60.40.4.10.11 aN3
aN3(f) [DEPRECATED] aN3(f) N_RegionaleLymfeklieren 2.16.840.1.113883.2.4.3.11.60.40.4.10.11 aN3(f)
aN3(sn) [DEPRECATED] aN3(sn) N_RegionaleLymfeklieren 2.16.840.1.113883.2.4.3.11.60.40.4.10.11 aN3(sn)
aN3a [DEPRECATED] aN3a N_RegionaleLymfeklieren 2.16.840.1.113883.2.4.3.11.60.40.4.10.11 aN3a
aN3a(f) [DEPRECATED] aN3a(f) N_RegionaleLymfeklieren 2.16.840.1.113883.2.4.3.11.60.40.4.10.11 aN3a(f)
aN3a(sn) [DEPRECATED] aN3a(sn) N_RegionaleLymfeklieren 2.16.840.1.113883.2.4.3.11.60.40.4.10.11 aN3a(sn)
aN3b [DEPRECATED] aN3b N_RegionaleLymfeklieren 2.16.840.1.113883.2.4.3.11.60.40.4.10.11 aN3b
aN3b(f) [DEPRECATED] aN3b(f) N_RegionaleLymfeklieren 2.16.840.1.113883.2.4.3.11.60.40.4.10.11 aN3b(f)
aN3b(sn) [DEPRECATED] aN3b(sn) N_RegionaleLymfeklieren 2.16.840.1.113883.2.4.3.11.60.40.4.10.11 aN3b(sn)
aN3c [DEPRECATED] aN3c N_RegionaleLymfeklieren 2.16.840.1.113883.2.4.3.11.60.40.4.10.11 aN3c
aN3c(f) [DEPRECATED] aN3c(f) N_RegionaleLymfeklieren 2.16.840.1.113883.2.4.3.11.60.40.4.10.11 aN3c(f)
aN3c(sn) [DEPRECATED] aN3c(sn) N_RegionaleLymfeklieren 2.16.840.1.113883.2.4.3.11.60.40.4.10.11 aN3c(sn)
Value Other (OTH) from codesystem NullFlavor (OID: 2.16.840.1.113883.5.1008) is allowed in this valueset.

Note: This value list is no longer a valid choice and will become obsolete in the next release.

aN_RegionalLymphNodesSnomedCodelist

Valueset OID: 2.16.840.1.113883.2.4.3.11.60.40.2.4.27.32 Binding: Extensible Status: Active
Conceptname Codesystem name Codesystem OID
<1222584008|American Joint Committee on Cancer allowable value| SNOMED CT 2.16.840.1.113883.6.96
<1352503003|Union for International Cancer Control allowable value| SNOMED CT 2.16.840.1.113883.6.96
Value Other (OTH) from codesystem NullFlavor (OID: 2.16.840.1.113883.5.1008) is allowed in this valueset.

Note: The AJCC and UICC values required for this category were not yet available in SNOMED CT at the time of publication, these will be specified via an erratum later.

AnatomicalStageCodelist

Valueset OID: 2.16.840.1.113883.2.4.3.11.60.40.2.4.27.1 Binding: Extensible Status: Deprecated
Conceptname Conceptcode Codesystem name Codesystem OID Description
Stadium 0 Stage0 AnatomischStadium 2.16.840.1.113883.2.4.3.11.60.40.4.10.6 Stadium 0
Stadium I StageI AnatomischStadium 2.16.840.1.113883.2.4.3.11.60.40.4.10.6 Stadium I
Stadium IA StageIA AnatomischStadium 2.16.840.1.113883.2.4.3.11.60.40.4.10.6 Stadium IA
Stadium IA1 StageIA1 AnatomischStadium 2.16.840.1.113883.2.4.3.11.60.40.4.10.6 Stadium IA1
Stadium IA2 StageIA2 AnatomischStadium 2.16.840.1.113883.2.4.3.11.60.40.4.10.6 Stadium IA2
Stadium IA3 StageIA3 AnatomischStadium 2.16.840.1.113883.2.4.3.11.60.40.4.10.6 Stadium IA3
Stadium IC StageIC AnatomischStadium 2.16.840.1.113883.2.4.3.11.60.40.4.10.6 Stadium IC
Stadium IB StageIB AnatomischStadium 2.16.840.1.113883.2.4.3.11.60.40.4.10.6 Stadium IB
Stadium IB1 StageIB1 AnatomischStadium 2.16.840.1.113883.2.4.3.11.60.40.4.10.6 Stadium IB1
Stadium IB2 StageIB2 AnatomischStadium 2.16.840.1.113883.2.4.3.11.60.40.4.10.6 Stadium IB2
Stadium IS StageIs AnatomischStadium 2.16.840.1.113883.2.4.3.11.60.40.4.10.6 Stadium IS
Stadium II StageII AnatomischStadium 2.16.840.1.113883.2.4.3.11.60.40.4.10.6 Stadium II
Stadium IIA StageIIA AnatomischStadium 2.16.840.1.113883.2.4.3.11.60.40.4.10.6 Stadium IIA
Stadium IIA1 StageIIA1 AnatomischStadium 2.16.840.1.113883.2.4.3.11.60.40.4.10.6 Stadium IIA1
Stadium IIA2 StageIIA2 AnatomischStadium 2.16.840.1.113883.2.4.3.11.60.40.4.10.6 Stadium IIA2
Stadium IIB StageIIB AnatomischStadium 2.16.840.1.113883.2.4.3.11.60.40.4.10.6 Stadium IIB
Stadium IIC StageIIC AnatomischStadium 2.16.840.1.113883.2.4.3.11.60.40.4.10.6 Stadium IIC
Stadium III StageIII AnatomischStadium 2.16.840.1.113883.2.4.3.11.60.40.4.10.6 Stadium III
Stadium IIIA StageIIIA AnatomischStadium 2.16.840.1.113883.2.4.3.11.60.40.4.10.6 Stadium IIIA
Stadium IIIA1 StageIIIA1 AnatomischStadium 2.16.840.1.113883.2.4.3.11.60.40.4.10.6 Stadium IIIA1
Stadium IIIA2 StageIIIA2 AnatomischStadium 2.16.840.1.113883.2.4.3.11.60.40.4.10.6 Stadium IIIA2
Stadium IIIB StageIIIB AnatomischStadium 2.16.840.1.113883.2.4.3.11.60.40.4.10.6 Stadium IIIB
Stadium IIIC StageIIIC AnatomischStadium 2.16.840.1.113883.2.4.3.11.60.40.4.10.6 Stadium IIIC
Stadium IIIC1 StageIIIC1 AnatomischStadium 2.16.840.1.113883.2.4.3.11.60.40.4.10.6 Stadium IIIC1
Stadium IIIC2 StageIIIC2 AnatomischStadium 2.16.840.1.113883.2.4.3.11.60.40.4.10.6 Stadium IIIC2
Stadium IIID StageIIID AnatomischStadium 2.16.840.1.113883.2.4.3.11.60.40.4.10.6 Stadium IIID
Stadium IV StageIV AnatomischStadium 2.16.840.1.113883.2.4.3.11.60.40.4.10.6 Stadium IV
Stadium IVA StageIVA AnatomischStadium 2.16.840.1.113883.2.4.3.11.60.40.4.10.6 Stadium IVA
Stadium IVB StageIVB AnatomischStadium 2.16.840.1.113883.2.4.3.11.60.40.4.10.6 Stadium IVB
Stadium IVC StageIVC AnatomischStadium 2.16.840.1.113883.2.4.3.11.60.40.4.10.6 Stadium IVC
Value Other (OTH) from codesystem NullFlavor (OID: 2.16.840.1.113883.5.1008) is allowed in this valueset.

Note: This value list is no longer a valid choice and will become obsolete in the next release.

AnatomicalStageSnomedCodelist

Valueset OID: 2.16.840.1.113883.2.4.3.11.60.40.2.4.27.50 Binding: Extensible Status: Active
Conceptname Codesystem name Codesystem OID
SNOMED CT: <1222593009|American Joint Committee on Cancer pathological stage group allowable value| SNOMED CT 2.16.840.1.113883.6.96
SNOMED CT: <1222592004|American Joint Committee on Cancer clinical stage group allowable value| SNOMED CT 2.16.840.1.113883.6.96
SNOMED CT: <1222594003|American Joint Committee on Cancer yp stage group allowable value| SNOMED CT 2.16.840.1.113883.6.96
SNOMED CT: <1352504009|Union for International Cancer Control pathological stage group allowable value| SNOMED CT 2.16.840.1.113883.6.96
SNOMED CT: <1352505005|Union for International Cancer Control clinical stage group allowable value| SNOMED CT 2.16.840.1.113883.6.96
SNOMED CT: <1352814007|Union for International Cancer Control yp stage group allowable value| SNOMED CT 2.16.840.1.113883.6.96
Value Other (OTH) from codesystem NullFlavor (OID: 2.16.840.1.113883.5.1008) is allowed in this valueset.

aT_PrimaryTumorCodelist

Valueset OID: 2.16.840.1.113883.2.4.3.11.60.40.2.4.27.15 Binding: Extensible Status: Deprecated
Conceptname Conceptcode Codesystem name Codesystem OID Description
aTx [DEPRECATED] aTx T_PrimaireTumor 2.16.840.1.113883.2.4.3.11.60.40.4.10.10 aTx
aT0 [DEPRECATED] aT0 T_PrimaireTumor 2.16.840.1.113883.2.4.3.11.60.40.4.10.10 aT0
aTa [DEPRECATED] aTa T_PrimaireTumor 2.16.840.1.113883.2.4.3.11.60.40.4.10.10 aTa
aTis [DEPRECATED] aTis T_PrimaireTumor 2.16.840.1.113883.2.4.3.11.60.40.4.10.10 aTis
aTis (DCIS) [DEPRECATED] aTis(DCIS) T_PrimaireTumor 2.16.840.1.113883.2.4.3.11.60.40.4.10.10 aTis (DCIS)
aTis (LAMN) [DEPRECATED] aTis(LAMN) T_PrimaireTumor 2.16.840.1.113883.2.4.3.11.60.40.4.10.10 aTis (LAMN)
aTis (LCIS) [DEPRECATED] aTis(LCIS) T_PrimaireTumor 2.16.840.1.113883.2.4.3.11.60.40.4.10.10 aTis (LCIS)
aTis (Paget) [DEPRECATED] aTis(Paget) T_PrimaireTumor 2.16.840.1.113883.2.4.3.11.60.40.4.10.10 aTis (Paget)
aTis pu [DEPRECATED] aTispu T_PrimaireTumor 2.16.840.1.113883.2.4.3.11.60.40.4.10.10 aTis pu
aT1 [DEPRECATED] aT1 T_PrimaireTumor 2.16.840.1.113883.2.4.3.11.60.40.4.10.10 aT1
aT1mi [DEPRECATED] aT1mi T_PrimaireTumor 2.16.840.1.113883.2.4.3.11.60.40.4.10.10 aT1mi
aT1a [DEPRECATED] aT1a T_PrimaireTumor 2.16.840.1.113883.2.4.3.11.60.40.4.10.10 aT1a
aT1a1 [DEPRECATED] aT1a1 T_PrimaireTumor 2.16.840.1.113883.2.4.3.11.60.40.4.10.10 aT1a1
aT1a2 [DEPRECATED] aT1a2 T_PrimaireTumor 2.16.840.1.113883.2.4.3.11.60.40.4.10.10 aT1a2
aT1b [DEPRECATED] aT1b T_PrimaireTumor 2.16.840.1.113883.2.4.3.11.60.40.4.10.10 aT1b
aT1b1 [DEPRECATED] aT1b1 T_PrimaireTumor 2.16.840.1.113883.2.4.3.11.60.40.4.10.10 aT1b1
aT1b2 [DEPRECATED] aT1b2 T_PrimaireTumor 2.16.840.1.113883.2.4.3.11.60.40.4.10.10 aT1b2
aT1c [DEPRECATED] aT1c T_PrimaireTumor 2.16.840.1.113883.2.4.3.11.60.40.4.10.10 aT1c
aT1c1 [DEPRECATED] aT1c1 T_PrimaireTumor 2.16.840.1.113883.2.4.3.11.60.40.4.10.10 aT1c1
aT1c2 [DEPRECATED] aT1c2 T_PrimaireTumor 2.16.840.1.113883.2.4.3.11.60.40.4.10.10 aT1c2
aT1c3 [DEPRECATED] aT1c3 T_PrimaireTumor 2.16.840.1.113883.2.4.3.11.60.40.4.10.10 aT1c3
aT1d [DEPRECATED] aT1d T_PrimaireTumor 2.16.840.1.113883.2.4.3.11.60.40.4.10.10 aT1d
aT2 [DEPRECATED] aT2 T_PrimaireTumor 2.16.840.1.113883.2.4.3.11.60.40.4.10.10 aT2
aT2a [DEPRECATED] aT2a T_PrimaireTumor 2.16.840.1.113883.2.4.3.11.60.40.4.10.10 aT2a
aT2a1 [DEPRECATED] aT2a1 T_PrimaireTumor 2.16.840.1.113883.2.4.3.11.60.40.4.10.10 aT2a1
aT2a2 [DEPRECATED] aT2a2 T_PrimaireTumor 2.16.840.1.113883.2.4.3.11.60.40.4.10.10 aT2a2
aT2b [DEPRECATED] aT2b T_PrimaireTumor 2.16.840.1.113883.2.4.3.11.60.40.4.10.10 aT2b
aT2c [DEPRECATED] aT2c T_PrimaireTumor 2.16.840.1.113883.2.4.3.11.60.40.4.10.10 aT2c
aT2d [DEPRECATED] aT2d T_PrimaireTumor 2.16.840.1.113883.2.4.3.11.60.40.4.10.10 aT2d
aT3 [DEPRECATED] aT3 T_PrimaireTumor 2.16.840.1.113883.2.4.3.11.60.40.4.10.10 aT3
aT3a [DEPRECATED] aT3a T_PrimaireTumor 2.16.840.1.113883.2.4.3.11.60.40.4.10.10 aT3a
aT3b [DEPRECATED] aT3b T_PrimaireTumor 2.16.840.1.113883.2.4.3.11.60.40.4.10.10 aT3b
aT3c [DEPRECATED] aT3c T_PrimaireTumor 2.16.840.1.113883.2.4.3.11.60.40.4.10.10 aT3c
aT3d [DEPRECATED] aT3d T_PrimaireTumor 2.16.840.1.113883.2.4.3.11.60.40.4.10.10 aT3d
aT3e [DEPRECATED] aT3e T_PrimaireTumor 2.16.840.1.113883.2.4.3.11.60.40.4.10.10 aT3e
aT4 [DEPRECATED] aT4 T_PrimaireTumor 2.16.840.1.113883.2.4.3.11.60.40.4.10.10 aT4
aT4a [DEPRECATED] aT4a T_PrimaireTumor 2.16.840.1.113883.2.4.3.11.60.40.4.10.10 aT4a
aT4b [DEPRECATED] aT4b T_PrimaireTumor 2.16.840.1.113883.2.4.3.11.60.40.4.10.10 aT4b
aT4c [DEPRECATED] aT4c T_PrimaireTumor 2.16.840.1.113883.2.4.3.11.60.40.4.10.10 aT4c
aT4d [DEPRECATED] aT4d T_PrimaireTumor 2.16.840.1.113883.2.4.3.11.60.40.4.10.10 aT4d
aT4e [DEPRECATED] aT4e T_PrimaireTumor 2.16.840.1.113883.2.4.3.11.60.40.4.10.10 aT4e
Value Other (OTH) from codesystem NullFlavor (OID: 2.16.840.1.113883.5.1008) is allowed in this valueset.

Note: This value list is no longer a valid choice and will become obsolete in the next release.

aT_PrimaryTumorSnomedCodelist

Valueset OID: 2.16.840.1.113883.2.4.3.11.60.40.2.4.27.44 Binding: Extensible Status: Active
Conceptname Codesystem name Codesystem OID
<1222584008|American Joint Committee on Cancer allowable value| SNOMED CT 2.16.840.1.113883.6.96
<1352503003|Union for International Cancer Control allowable value| SNOMED CT 2.16.840.1.113883.6.96
Value Other (OTH) from codesystem NullFlavor (OID: 2.16.840.1.113883.5.1008) is allowed in this valueset.

Note: The AJCC and UICC values required for this category were not yet available in SNOMED CT at the time of publication, these will be specified via an erratum later.

cN_RegionalLymphNodesCodelist

Valueset OID: 2.16.840.1.113883.2.4.3.11.60.40.2.4.27.18 Binding: Extensible Status: Deprecated
Conceptname Conceptcode Codesystem name Codesystem OID Description
cNX [DEPRECATED] cNX N_RegionaleLymfeklieren 2.16.840.1.113883.2.4.3.11.60.40.4.10.11 cNX
cNX(f) [DEPRECATED] cNX(f) N_RegionaleLymfeklieren 2.16.840.1.113883.2.4.3.11.60.40.4.10.11 cNX(f)
cNX(sn) [DEPRECATED] cNX(sn) N_RegionaleLymfeklieren 2.16.840.1.113883.2.4.3.11.60.40.4.10.11 cNX(sn)
cN0 [DEPRECATED] cN0 N_RegionaleLymfeklieren 2.16.840.1.113883.2.4.3.11.60.40.4.10.11 cN0
cN0(f) [DEPRECATED] cN0(f) N_RegionaleLymfeklieren 2.16.840.1.113883.2.4.3.11.60.40.4.10.11 cN0(f)
cN0(sn) [DEPRECATED] cN0(sn) N_RegionaleLymfeklieren 2.16.840.1.113883.2.4.3.11.60.40.4.10.11 cN0(sn)
cN0(i-) [DEPRECATED] cN0(i-) N_RegionaleLymfeklieren 2.16.840.1.113883.2.4.3.11.60.40.4.10.11 cN0(i-)
cN0(i-)(sn) [DEPRECATED] cN0(i-)(sn) N_RegionaleLymfeklieren 2.16.840.1.113883.2.4.3.11.60.40.4.10.11 cN0(i-)(sn)
cN0(i+) [DEPRECATED] cN0(i+) N_RegionaleLymfeklieren 2.16.840.1.113883.2.4.3.11.60.40.4.10.11 cN0(i+)
cN0(i+)(sn) [DEPRECATED] cN0(i+)(sn) N_RegionaleLymfeklieren 2.16.840.1.113883.2.4.3.11.60.40.4.10.11 cN0(i+)(sn)
cN0(mol-) [DEPRECATED] cN0(mol-) N_RegionaleLymfeklieren 2.16.840.1.113883.2.4.3.11.60.40.4.10.11 cN0(mol-)
cN0(mol-)(sn) [DEPRECATED] cN0(mol-)(sn) N_RegionaleLymfeklieren 2.16.840.1.113883.2.4.3.11.60.40.4.10.11 cN0(mol-)(sn)
cN0(mol+) [DEPRECATED] cN0(mol+) N_RegionaleLymfeklieren 2.16.840.1.113883.2.4.3.11.60.40.4.10.11 cN0(mol+)
cN0(mol+)(sn) [DEPRECATED] cN0(mol+)(sn) N_RegionaleLymfeklieren 2.16.840.1.113883.2.4.3.11.60.40.4.10.11 cN0(mol+)(sn)
cN1 [DEPRECATED] cN1 N_RegionaleLymfeklieren 2.16.840.1.113883.2.4.3.11.60.40.4.10.11 cN1
cN1(f) [DEPRECATED] cN1(f) N_RegionaleLymfeklieren 2.16.840.1.113883.2.4.3.11.60.40.4.10.11 cN1(f)
cN1(sn) [DEPRECATED] cN1(sn) N_RegionaleLymfeklieren 2.16.840.1.113883.2.4.3.11.60.40.4.10.11 cN1(sn)
cN1mi [DEPRECATED] cN1mi N_RegionaleLymfeklieren 2.16.840.1.113883.2.4.3.11.60.40.4.10.11 cN1mi
cN1mi(f) [DEPRECATED] cN1mi(f) N_RegionaleLymfeklieren 2.16.840.1.113883.2.4.3.11.60.40.4.10.11 cN1mi(f)
cN1mi(sn) [DEPRECATED] cN1mi(sn) N_RegionaleLymfeklieren 2.16.840.1.113883.2.4.3.11.60.40.4.10.11 cN1mi(sn)
cN1a [DEPRECATED] cN1a N_RegionaleLymfeklieren 2.16.840.1.113883.2.4.3.11.60.40.4.10.11 cN1a
cN1a(f) [DEPRECATED] cN1a(f) N_RegionaleLymfeklieren 2.16.840.1.113883.2.4.3.11.60.40.4.10.11 cN1a(f)
cN1a(sn) [DEPRECATED] cN1a(sn) N_RegionaleLymfeklieren 2.16.840.1.113883.2.4.3.11.60.40.4.10.11 cN1a(sn)
cN1b [DEPRECATED] cN1b N_RegionaleLymfeklieren 2.16.840.1.113883.2.4.3.11.60.40.4.10.11 cN1b
cN1b(f) [DEPRECATED] cN1b(f) N_RegionaleLymfeklieren 2.16.840.1.113883.2.4.3.11.60.40.4.10.11 cN1b(f)
cN1b(sn) [DEPRECATED] cN1b(sn) N_RegionaleLymfeklieren 2.16.840.1.113883.2.4.3.11.60.40.4.10.11 cN1b(sn)
cN1c [DEPRECATED] cN1c N_RegionaleLymfeklieren 2.16.840.1.113883.2.4.3.11.60.40.4.10.11 cN1c
cN1c(f) [DEPRECATED] cN1c(f) N_RegionaleLymfeklieren 2.16.840.1.113883.2.4.3.11.60.40.4.10.11 cN1c(f)
cN1c(sn) [DEPRECATED] cN1c(sn) N_RegionaleLymfeklieren 2.16.840.1.113883.2.4.3.11.60.40.4.10.11 cN1c(sn)
cN2 [DEPRECATED] cN2 N_RegionaleLymfeklieren 2.16.840.1.113883.2.4.3.11.60.40.4.10.11 cN2
cN2(f) [DEPRECATED] cN2(f) N_RegionaleLymfeklieren 2.16.840.1.113883.2.4.3.11.60.40.4.10.11 cN2(f)
cN2(sn) [DEPRECATED] cN2(sn) N_RegionaleLymfeklieren 2.16.840.1.113883.2.4.3.11.60.40.4.10.11 cN2(sn)
cN2a [DEPRECATED] cN2a N_RegionaleLymfeklieren 2.16.840.1.113883.2.4.3.11.60.40.4.10.11 cN2a
cN2a(f) [DEPRECATED] cN2a(f) N_RegionaleLymfeklieren 2.16.840.1.113883.2.4.3.11.60.40.4.10.11 cN2a(f)
cN2a(sn) [DEPRECATED] cN2a(sn) N_RegionaleLymfeklieren 2.16.840.1.113883.2.4.3.11.60.40.4.10.11 cN2a(sn)
cN2b [DEPRECATED] cN2b N_RegionaleLymfeklieren 2.16.840.1.113883.2.4.3.11.60.40.4.10.11 cN2b
cN2b(f) [DEPRECATED] cN2b(f) N_RegionaleLymfeklieren 2.16.840.1.113883.2.4.3.11.60.40.4.10.11 cN2b(f)
cN2b(sn) [DEPRECATED] cN2b(sn) N_RegionaleLymfeklieren 2.16.840.1.113883.2.4.3.11.60.40.4.10.11 cN2b(sn)
cN2c [DEPRECATED] cN2c N_RegionaleLymfeklieren 2.16.840.1.113883.2.4.3.11.60.40.4.10.11 cN2c
cN2c(f) [DEPRECATED] cN2c(f) N_RegionaleLymfeklieren 2.16.840.1.113883.2.4.3.11.60.40.4.10.11 cN2c(f)
cN2c(sn) [DEPRECATED] cN2c(sn) N_RegionaleLymfeklieren 2.16.840.1.113883.2.4.3.11.60.40.4.10.11 cN2c(sn)
cN3 [DEPRECATED] cN3 N_RegionaleLymfeklieren 2.16.840.1.113883.2.4.3.11.60.40.4.10.11 cN3
cN3(f) [DEPRECATED] cN3(f) N_RegionaleLymfeklieren 2.16.840.1.113883.2.4.3.11.60.40.4.10.11 cN3(f)
cN3(sn) [DEPRECATED] cN3(sn) N_RegionaleLymfeklieren 2.16.840.1.113883.2.4.3.11.60.40.4.10.11 cN3(sn)
cN3a [DEPRECATED] cN3a N_RegionaleLymfeklieren 2.16.840.1.113883.2.4.3.11.60.40.4.10.11 cN3a
cN3a(f) [DEPRECATED] cN3a(f) N_RegionaleLymfeklieren 2.16.840.1.113883.2.4.3.11.60.40.4.10.11 cN3a(f)
cN3a(sn) [DEPRECATED] cN3a(sn) N_RegionaleLymfeklieren 2.16.840.1.113883.2.4.3.11.60.40.4.10.11 cN3a(sn)
cN3b [DEPRECATED] cN3b N_RegionaleLymfeklieren 2.16.840.1.113883.2.4.3.11.60.40.4.10.11 cN3b
cN3b(f) [DEPRECATED] cN3b(f) N_RegionaleLymfeklieren 2.16.840.1.113883.2.4.3.11.60.40.4.10.11 cN3b(f)
cN3b(sn) [DEPRECATED] cN3b(sn) N_RegionaleLymfeklieren 2.16.840.1.113883.2.4.3.11.60.40.4.10.11 cN3b(sn)
cN3c [DEPRECATED] cN3c N_RegionaleLymfeklieren 2.16.840.1.113883.2.4.3.11.60.40.4.10.11 cN3c
cN3c(f) [DEPRECATED] cN3c(f) N_RegionaleLymfeklieren 2.16.840.1.113883.2.4.3.11.60.40.4.10.11 cN3c(f)
cN3c(sn) [DEPRECATED] cN3c(sn) N_RegionaleLymfeklieren 2.16.840.1.113883.2.4.3.11.60.40.4.10.11 cN3c(sn)
Value Other (OTH) from codesystem NullFlavor (OID: 2.16.840.1.113883.5.1008) is allowed in this valueset.

Note: This value list is no longer a valid choice and will become obsolete in the next release.

cN_RegionalLymphNodesSnomedCodelist

Valueset OID: 2.16.840.1.113883.2.4.3.11.60.40.2.4.27.33 Binding: Extensible Status: Active
Conceptname Codesystem name Codesystem OID
SNOMED CT: <1222588006|American Joint Committee on Cancer clinical N category allowable value| SNOMED CT 2.16.840.1.113883.6.96
SNOMED CT: <1353038000|Union for International Cancer Control clinical N category allowable value| SNOMED CT 2.16.840.1.113883.6.96
Value Other (OTH) from codesystem NullFlavor (OID: 2.16.840.1.113883.5.1008) is allowed in this valueset.

cpM_DistantMetastasisCodelist

Valueset OID: 2.16.840.1.113883.2.4.3.11.60.40.2.4.27.28 Binding: Extensible Status: Deprecated
Conceptname Conceptcode Codesystem name Codesystem OID Description
cM0 [DEPRECATED] cM0 M_Afstandsmetastase 2.16.840.1.113883.2.4.3.11.60.40.4.10.3 cM0
cM0(i+) [DEPRECATED] cM0(i+) M_Afstandsmetastase 2.16.840.1.113883.2.4.3.11.60.40.4.10.3 cM0(i+)
cM0(mol+) [DEPRECATED] cM0(mol+) M_Afstandsmetastase 2.16.840.1.113883.2.4.3.11.60.40.4.10.3 cM0(mol+)
cM1 [DEPRECATED] cM1 M_Afstandsmetastase 2.16.840.1.113883.2.4.3.11.60.40.4.10.3 cM1
cM1a [DEPRECATED] cM1a M_Afstandsmetastase 2.16.840.1.113883.2.4.3.11.60.40.4.10.3 cM1a
cM1a(0) [DEPRECATED] cM1a(0) M_Afstandsmetastase 2.16.840.1.113883.2.4.3.11.60.40.4.10.3 cM1a(0)
cM1a(1) [DEPRECATED] cM1a(1) M_Afstandsmetastase 2.16.840.1.113883.2.4.3.11.60.40.4.10.3 cM1a(1)
cM1b [DEPRECATED] cM1b M_Afstandsmetastase 2.16.840.1.113883.2.4.3.11.60.40.4.10.3 cM1b
cM1b(0) [DEPRECATED] cM1b(0) M_Afstandsmetastase 2.16.840.1.113883.2.4.3.11.60.40.4.10.3 cM1b(0)
cM1b(1) [DEPRECATED] cM1b(1) M_Afstandsmetastase 2.16.840.1.113883.2.4.3.11.60.40.4.10.3 cM1b(1)
cM1c [DEPRECATED] cM1c M_Afstandsmetastase 2.16.840.1.113883.2.4.3.11.60.40.4.10.3 cM1c
cM1c(0) [DEPRECATED] cM1c(0) M_Afstandsmetastase 2.16.840.1.113883.2.4.3.11.60.40.4.10.3 cM1c(0)
cM1c(1) [DEPRECATED] cM1c(1) M_Afstandsmetastase 2.16.840.1.113883.2.4.3.11.60.40.4.10.3 cM1c(1)
cM1d [DEPRECATED] cM1d M_Afstandsmetastase 2.16.840.1.113883.2.4.3.11.60.40.4.10.3 cM1d
cM1d(0) [DEPRECATED] cM1d(0) M_Afstandsmetastase 2.16.840.1.113883.2.4.3.11.60.40.4.10.3 cM1d(0)
cM1d(1) [DEPRECATED] cM1d(1) M_Afstandsmetastase 2.16.840.1.113883.2.4.3.11.60.40.4.10.3 cM1d(1)
pM1 [DEPRECATED] pM1 M_Afstandsmetastase 2.16.840.1.113883.2.4.3.11.60.40.4.10.3 pM1
pM1a [DEPRECATED] pM1a M_Afstandsmetastase 2.16.840.1.113883.2.4.3.11.60.40.4.10.3 pM1a
pM1a(0) [DEPRECATED] pM1a(0) M_Afstandsmetastase 2.16.840.1.113883.2.4.3.11.60.40.4.10.3 pM1a(0)
pM1a(1) [DEPRECATED] pM1a(1) M_Afstandsmetastase 2.16.840.1.113883.2.4.3.11.60.40.4.10.3 pM1a(1)
pM1b [DEPRECATED] pM1b M_Afstandsmetastase 2.16.840.1.113883.2.4.3.11.60.40.4.10.3 pM1b
pM1b(0) [DEPRECATED] pM1b(0) M_Afstandsmetastase 2.16.840.1.113883.2.4.3.11.60.40.4.10.3 pM1b(0)
pM1b(1) [DEPRECATED] pM1b(1) M_Afstandsmetastase 2.16.840.1.113883.2.4.3.11.60.40.4.10.3 pM1b(1)
pM1c [DEPRECATED] pM1c M_Afstandsmetastase 2.16.840.1.113883.2.4.3.11.60.40.4.10.3 pM1c
pM1c(0) [DEPRECATED] pM1c(0) M_Afstandsmetastase 2.16.840.1.113883.2.4.3.11.60.40.4.10.3 pM1c(0)
pM1c(1) [DEPRECATED] pM1c(1) M_Afstandsmetastase 2.16.840.1.113883.2.4.3.11.60.40.4.10.3 pM1c(1)
pM1d [DEPRECATED] pM1d M_Afstandsmetastase 2.16.840.1.113883.2.4.3.11.60.40.4.10.3 pM1d
pM1d(0) [DEPRECATED] pM1d(0) M_Afstandsmetastase 2.16.840.1.113883.2.4.3.11.60.40.4.10.3 pM1d(0)
pM1d(1) [DEPRECATED] pM1d(1) M_Afstandsmetastase 2.16.840.1.113883.2.4.3.11.60.40.4.10.3 pM1d(1)
Value Other (OTH) from codesystem NullFlavor (OID: 2.16.840.1.113883.5.1008) is allowed in this valueset.

Note: This value list is no longer a valid choice and will become obsolete in the next release.

cpM_DistantMetastasisSnomedCodelist

Valueset OID: 2.16.840.1.113883.2.4.3.11.60.40.2.4.27.46 Binding: Extensible Status: Active
Conceptname Codesystem name Codesystem OID
SNOMED CT: <1222587001|American Joint Committee on Cancer clinical M category allowable value| SNOMED CT 2.16.840.1.113883.6.96
SNOMED CT: <1222591006|American Joint Committee on Cancer pathological M category allowable value| SNOMED CT 2.16.840.1.113883.6.96
SNOMED CT: <1352509004|Union for International Cancer Control clinical M category allowable value| SNOMED CT 2.16.840.1.113883.6.96
SNOMED CT: <1352570001|Union for International Cancer Control pathological M category allowable value| SNOMED CT 2.16.840.1.113883.6.96
Value Other (OTH) from codesystem NullFlavor (OID: 2.16.840.1.113883.5.1008) is allowed in this valueset.

cT_PrimaryTumorCodelist

Valueset OID: 2.16.840.1.113883.2.4.3.11.60.40.2.4.27.9 Binding: Extensible Status: Deprecated
Conceptname Conceptcode Codesystem name Codesystem OID Description
cTx [DEPRECATED] cTx T_PrimaireTumor 2.16.840.1.113883.2.4.3.11.60.40.4.10.10 cTx
cT0 [DEPRECATED] cT0 T_PrimaireTumor 2.16.840.1.113883.2.4.3.11.60.40.4.10.10 cT0
cTa [DEPRECATED] cTa T_PrimaireTumor 2.16.840.1.113883.2.4.3.11.60.40.4.10.10 cTa
cTis [DEPRECATED] cTis T_PrimaireTumor 2.16.840.1.113883.2.4.3.11.60.40.4.10.10 cTis
cTis (DCIS) cTis(DCIS) T_PrimaireTumor 2.16.840.1.113883.2.4.3.11.60.40.4.10.10 cTis (DCIS)
cTis (LAMN) cTis(LAMN) T_PrimaireTumor 2.16.840.1.113883.2.4.3.11.60.40.4.10.10 cTis (LAMN)
cTis (LCIS) cTis(LCIS) T_PrimaireTumor 2.16.840.1.113883.2.4.3.11.60.40.4.10.10 cTis (LCIS)
cTis (Paget) cTis(Paget) T_PrimaireTumor 2.16.840.1.113883.2.4.3.11.60.40.4.10.10 cTis (Paget)
cTis pu cTispu T_PrimaireTumor 2.16.840.1.113883.2.4.3.11.60.40.4.10.10 cTis pu
cT1 [DEPRECATED] cT1 T_PrimaireTumor 2.16.840.1.113883.2.4.3.11.60.40.4.10.10 cT1
cT1mi [DEPRECATED] cT1mi T_PrimaireTumor 2.16.840.1.113883.2.4.3.11.60.40.4.10.10 cT1mi
cT1a [DEPRECATED] cT1a T_PrimaireTumor 2.16.840.1.113883.2.4.3.11.60.40.4.10.10 cT1a
cT1a1 [DEPRECATED] cT1a1 T_PrimaireTumor 2.16.840.1.113883.2.4.3.11.60.40.4.10.10 cT1a1
cT1a2 [DEPRECATED] cT1a2 T_PrimaireTumor 2.16.840.1.113883.2.4.3.11.60.40.4.10.10 cT1a2
cT1b [DEPRECATED] cT1b T_PrimaireTumor 2.16.840.1.113883.2.4.3.11.60.40.4.10.10 cT1b
cT1b1 [DEPRECATED] cT1b1 T_PrimaireTumor 2.16.840.1.113883.2.4.3.11.60.40.4.10.10 cT1b1
cT1b2 [DEPRECATED] cT1b2 T_PrimaireTumor 2.16.840.1.113883.2.4.3.11.60.40.4.10.10 cT1b2
cT1c [DEPRECATED] cT1c T_PrimaireTumor 2.16.840.1.113883.2.4.3.11.60.40.4.10.10 cT1c
cT1c1 [DEPRECATED] cT1c1 T_PrimaireTumor 2.16.840.1.113883.2.4.3.11.60.40.4.10.10 cT1c1
cT1c2 [DEPRECATED] cT1c2 T_PrimaireTumor 2.16.840.1.113883.2.4.3.11.60.40.4.10.10 cT1c2
cT1c3 [DEPRECATED] cT1c3 T_PrimaireTumor 2.16.840.1.113883.2.4.3.11.60.40.4.10.10 cT1c3
cT1d [DEPRECATED] cT1d T_PrimaireTumor 2.16.840.1.113883.2.4.3.11.60.40.4.10.10 cT1d
cT2 [DEPRECATED] cT2 T_PrimaireTumor 2.16.840.1.113883.2.4.3.11.60.40.4.10.10 cT2
cT2a [DEPRECATED] cT2a T_PrimaireTumor 2.16.840.1.113883.2.4.3.11.60.40.4.10.10 cT2a
cT2a1 [DEPRECATED] cT2a1 T_PrimaireTumor 2.16.840.1.113883.2.4.3.11.60.40.4.10.10 cT2a1
cT2a2 [DEPRECATED] cT2a2 T_PrimaireTumor 2.16.840.1.113883.2.4.3.11.60.40.4.10.10 cT2a2
cT2b [DEPRECATED] cT2b T_PrimaireTumor 2.16.840.1.113883.2.4.3.11.60.40.4.10.10 cT2b
cT2c [DEPRECATED] cT2c T_PrimaireTumor 2.16.840.1.113883.2.4.3.11.60.40.4.10.10 cT2c
cT2d [DEPRECATED] cT2d T_PrimaireTumor 2.16.840.1.113883.2.4.3.11.60.40.4.10.10 cT2d
cT3 [DEPRECATED] cT3 T_PrimaireTumor 2.16.840.1.113883.2.4.3.11.60.40.4.10.10 cT3
cT3a [DEPRECATED] cT3a T_PrimaireTumor 2.16.840.1.113883.2.4.3.11.60.40.4.10.10 cT3a
cT3b [DEPRECATED] cT3b T_PrimaireTumor 2.16.840.1.113883.2.4.3.11.60.40.4.10.10 cT3b
cT3c [DEPRECATED] cT3c T_PrimaireTumor 2.16.840.1.113883.2.4.3.11.60.40.4.10.10 cT3c
cT3d [DEPRECATED] cT3d T_PrimaireTumor 2.16.840.1.113883.2.4.3.11.60.40.4.10.10 cT3d
cT3e [DEPRECATED] cT3e T_PrimaireTumor 2.16.840.1.113883.2.4.3.11.60.40.4.10.10 cT3e
cT4 [DEPRECATED] cT4 T_PrimaireTumor 2.16.840.1.113883.2.4.3.11.60.40.4.10.10 cT4
cT4a [DEPRECATED] cT4a T_PrimaireTumor 2.16.840.1.113883.2.4.3.11.60.40.4.10.10 cT4a
cT4b [DEPRECATED] cT4b T_PrimaireTumor 2.16.840.1.113883.2.4.3.11.60.40.4.10.10 cT4b
cT4c [DEPRECATED] cT4c T_PrimaireTumor 2.16.840.1.113883.2.4.3.11.60.40.4.10.10 cT4c
cT4d [DEPRECATED] cT4d T_PrimaireTumor 2.16.840.1.113883.2.4.3.11.60.40.4.10.10 cT4d
cT4e [DEPRECATED] cT4e T_PrimaireTumor 2.16.840.1.113883.2.4.3.11.60.40.4.10.10 cT4e
Value Other (OTH) from codesystem NullFlavor (OID: 2.16.840.1.113883.5.1008) is allowed in this valueset.

Note: This value list is no longer a valid choice and will become obsolete in the next release.

cT_PrimaryTumorSnomedCodelist

Valueset OID: 2.16.840.1.113883.2.4.3.11.60.40.2.4.27.39 Binding: Extensible Status: Active
Conceptname Codesystem name Codesystem OID
SNOMED CT: <1222585009|American Joint Committee on Cancer clinical T category allowable value| SNOMED CT 2.16.840.1.113883.6.96
SNOMED CT: <1352957001|Union for International Cancer Control clinical T category allowable value| SNOMED CT 2.16.840.1.113883.6.96
Value Other (OTH) from codesystem NullFlavor (OID: 2.16.840.1.113883.5.1008) is allowed in this valueset.

G_HistopathologicalGradingCodelist

Valueset OID: 2.16.840.1.113883.2.4.3.11.60.40.2.4.27.17 Binding: Extensible Status: Deprecated
Conceptname Conceptcode Codesystem name Codesystem OID Description
GX [DEPRECATED] GX G_DifferentiatiegraadTumor 2.16.840.1.113883.2.4.3.11.60.40.4.10.5 Differentiatiegraad kan niet beoordeeld worden.
G1 [DEPRECATED] G1 G_DifferentiatiegraadTumor 2.16.840.1.113883.2.4.3.11.60.40.4.10.5 Goed gedifferentieerd.
G2 [DEPRECATED] G2 G_DifferentiatiegraadTumor 2.16.840.1.113883.2.4.3.11.60.40.4.10.5 Matig gedifferentieerd.
G3 [DEPRECATED] G3 G_DifferentiatiegraadTumor 2.16.840.1.113883.2.4.3.11.60.40.4.10.5 Slecht gedifferentieerd.
G3-4 [DEPRECATED] G3-4 G_DifferentiatiegraadTumor 2.16.840.1.113883.2.4.3.11.60.40.4.10.5 Slecht gedifferentieerd of ongedifferentieerd.
G4 [DEPRECATED] G4 G_DifferentiatiegraadTumor 2.16.840.1.113883.2.4.3.11.60.40.4.10.5 Ongedifferentieerd.
G5 [DEPRECATED] G5 G_DifferentiatiegraadTumor 2.16.840.1.113883.2.4.3.11.60.40.4.10.5 Differentiatiegraad groep 5 (Gleason score: 9-10)
LowMitoticRate [DEPRECATED] LowMitoticRate G_DifferentiatiegraadTumor 2.16.840.1.113883.2.4.3.11.60.40.4.10.5 Lage mitotische rato
HighMitoticRate [DEPRECATED] HighMitoticRate G_DifferentiatiegraadTumor 2.16.840.1.113883.2.4.3.11.60.40.4.10.5 Hoge mitotische rato
Value Other (OTH) from codesystem NullFlavor (OID: 2.16.840.1.113883.5.1008) is allowed in this valueset.

Note: This value list is no longer a valid choice and will become obsolete in the next release.

G_HistopathologicalGradingSnomedCodelist

Valueset OID: 2.16.840.1.113883.2.4.3.11.60.40.2.4.27.49 Binding: Extensible Status: Active
Conceptname Codesystem name Codesystem OID
SNOMED CT: <1222599008|American Joint Committee on Cancer pathological grade allowable value| SNOMED CT 2.16.840.1.113883.6.96
SNOMED CT: <1222598000|American Joint Committee on Cancer clinical grade allowable value| SNOMED CT 2.16.840.1.113883.6.96
SNOMED CT: <1222600006|American Joint Committee on Cancer yp grade allowable value| SNOMED CT 2.16.840.1.113883.6.96
SNOMED CT: <1352507002|Union for International Cancer Control pathological grade allowable value| SNOMED CT 2.16.840.1.113883.6.96
SNOMED CT: <1352508007|Union for International Cancer Control clinical grade allowable value| SNOMED CT 2.16.840.1.113883.6.96
SNOMED CT: <1353058004|Union for International Cancer Control yp grade allowable value| SNOMED CT 2.16.840.1.113883.6.96
Value Other (OTH) from codesystem NullFlavor (OID: 2.16.840.1.113883.5.1008) is allowed in this valueset.

IsPrimaryTumorCodelist

Valueset OID: 2.16.840.1.113883.2.4.3.11.60.40.2.4.27.30 Binding: Required Status: Active
Conceptname Conceptcode Codesystem name Codesystem OID Description
Suspicious mass positive for primary malignant neoplasm 160981000146103 SNOMED CT 2.16.840.1.113883.6.96 Ja, is (onderdeel van) de primaire tumor
Suspicious mass negative for primary malignant neoplasm 160971000146100 SNOMED CT 2.16.840.1.113883.6.96 Nee, is geen (onderdeel van) de primaire tumor
Suspicious mass unassessable for primary malignant neoplasm 180251000146102 SNOMED CT 2.16.840.1.113883.6.96 Onbekend of het (onderdeel is van) de primaire tumor maligne tumor
Other values are not allowed

L_LymphaticInvasionCodelist

Valueset OID: 2.16.840.1.113883.2.4.3.11.60.40.2.4.27.2 Binding: Extensible Status: Deprecated
Conceptname Conceptcode Codesystem name Codesystem OID Description
LX [DEPRECATED] LX L_LymfatischeInvasie 2.16.840.1.113883.2.4.3.11.60.40.4.10.9 Aanwezigheid van Lymfatische invasie kan niet beoordeeld worden
L0 [DEPRECATED] L0 L_LymfatischeInvasie 2.16.840.1.113883.2.4.3.11.60.40.4.10.9 Geen Lymfatische invasie
L1 [DEPRECATED] L1 L_LymfatischeInvasie 2.16.840.1.113883.2.4.3.11.60.40.4.10.9 Lymfatische invasie
Value Other (OTH) from codesystem NullFlavor (OID: 2.16.840.1.113883.5.1008) is allowed in this valueset.

Note: This value list is no longer a valid choice and will become obsolete in the next release.

L_LymphaticInvasionSnomedCodelist

Valueset OID: 2.16.840.1.113883.2.4.3.11.60.40.2.4.27.53 Binding: Extensible Status: Active
Conceptname Codesystem name Codesystem OID
<1222584008|American Joint Committee on Cancer allowable value| SNOMED CT 2.16.840.1.113883.6.96
<1352503003|Union for International Cancer Control allowable value| SNOMED CT 2.16.840.1.113883.6.96
Value Other (OTH) from codesystem NullFlavor (OID: 2.16.840.1.113883.5.1008) is allowed in this valueset.

Note: The AJCC and UICC values required for this category were not yet available in SNOMED CT at the time of publication, these will be specified via an erratum later.

LocationCodelist

Valueset OID: 2.16.840.1.113883.2.4.3.11.60.40.2.4.27.29 Binding: Required Status: Active
Conceptname Codesystem name Codesystem OID
SNOMED CT: <59441001|Structure of lymph node| SNOMED CT 2.16.840.1.113883.6.96
Value Other (OTH) from codesystem NullFlavor (OID: 2.16.840.1.113883.5.1008) is allowed in this valueset.

LocationICD-O-3Codelist

Valueset OID: 2.16.840.1.113883.2.4.3.11.60.40.2.4.27.31 Binding: Required Status: Active
Conceptname Conceptcode Codesystem name Codesystem OID Description
Lymfeklieren van hoofd, aangezicht en hals C77.0 ICD-O-3 2.16.840.1.113883.6.43.1 Lymfeklieren van hoofd, aangezicht en hals
Intrathoracale lymfeklieren C77.1 ICD-O-3 2.16.840.1.113883.6.43.1 Intrathoracale lymfeklieren
Intra-abdominale lymfeklieren C77.2 ICD-O-3 2.16.840.1.113883.6.43.1 Intra-abdominale lymfeklieren
Lymfeklieren van oksel en bovenste extremiteit C77.3 ICD-O-3 2.16.840.1.113883.6.43.1 Lymfeklieren van oksel en bovenste extremiteit
Lymfeklieren van lies en onderste extremiteit C77.4 ICD-O-3 2.16.840.1.113883.6.43.1 Lymfeklieren van lies en onderste extremiteit
Lymfeklieren van bekken C77.5 ICD-O-3 2.16.840.1.113883.6.43.1 Lymfeklieren van bekken
Lymfeklieren verspreid over meer regio’s C77.8 ICD-O-3 2.16.840.1.113883.6.43.1 Lymfeklieren verspreid over meer regio’s
Lymfeklieren, NNO C77.9 ICD-O-3 2.16.840.1.113883.6.43.1 Lymfeklieren, NNO
Value Other (OTH) from codesystem NullFlavor (OID: 2.16.840.1.113883.5.1008) is allowed in this valueset.

m_NumberOfPrimaryTumorsCodelist

Valueset OID: 2.16.840.1.113883.2.4.3.11.60.40.2.4.27.8 Binding: Extensible Status: Active
Conceptname Conceptcode Codesystem name Codesystem OID Description
(m) (m) m_AantalPrimaireTumoren 2.16.840.1.113883.2.4.3.11.60.40.4.10.12 Meerdere primaire tumoren
(1) (1) m_AantalPrimaireTumoren 2.16.840.1.113883.2.4.3.11.60.40.4.10.12 1 primaire tumor
(2) (2) m_AantalPrimaireTumoren 2.16.840.1.113883.2.4.3.11.60.40.4.10.12 2 primaire tumoren
(3) (3) m_AantalPrimaireTumoren 2.16.840.1.113883.2.4.3.11.60.40.4.10.12 3 primaire tumoren
(4) (4) m_AantalPrimaireTumoren 2.16.840.1.113883.2.4.3.11.60.40.4.10.12 4 primaire tumoren
(5) (5) m_AantalPrimaireTumoren 2.16.840.1.113883.2.4.3.11.60.40.4.10.12 5 primaire tumoren
(6) (6) m_AantalPrimaireTumoren 2.16.840.1.113883.2.4.3.11.60.40.4.10.12 6 primaire tumoren
(7) (7) m_AantalPrimaireTumoren 2.16.840.1.113883.2.4.3.11.60.40.4.10.12 7 primaire tumoren
(8) (8) m_AantalPrimaireTumoren 2.16.840.1.113883.2.4.3.11.60.40.4.10.12 8 primaire tumoren
(9) (9) m_AantalPrimaireTumoren 2.16.840.1.113883.2.4.3.11.60.40.4.10.12 9 primaire tumoren
(10) (10) m_AantalPrimaireTumoren 2.16.840.1.113883.2.4.3.11.60.40.4.10.12 10 primaire tumoren
Value Other (OTH) from codesystem NullFlavor (OID: 2.16.840.1.113883.5.1008) is allowed in this valueset.

MorphologyCodelist

Valueset OID: 2.16.840.1.113883.2.4.3.11.60.40.2.4.27.16 Binding: Extensible Status: Active
Conceptname Codesystem name Codesystem OID
International Classification of Diseases for Oncology, version 3 (Morphology codes) ICD-O-3 2.16.840.1.113883.6.43.1
Value Other (OTH) from codesystem NullFlavor (OID: 2.16.840.1.113883.5.1008) is allowed in this valueset.

Pn_PerineuralInvasionCodelist

Valueset OID: 2.16.840.1.113883.2.4.3.11.60.40.2.4.27.3 Binding: Extensible Status: Deprecated
Conceptname Conceptcode Codesystem name Codesystem OID Description
PnX [DEPRECATED] PnX Pn_PerineuraleInvasie 2.16.840.1.113883.2.4.3.11.60.40.4.10.13 Aanwezigheid van Perineurale invasie kan niet beoordeeld worden
Pn0 [DEPRECATED] Pn0 Pn_PerineuraleInvasie 2.16.840.1.113883.2.4.3.11.60.40.4.10.13 Geen Perineurale invasie
Pn1 [DEPRECATED] Pn1 Pn_PerineuraleInvasie 2.16.840.1.113883.2.4.3.11.60.40.4.10.13 Perineurale invasie
Value Other (OTH) from codesystem NullFlavor (OID: 2.16.840.1.113883.5.1008) is allowed in this valueset.

Note: This value list is no longer a valid choice and will become obsolete in the next release.

Pn_PerineuralInvasionSnomedCodelist

Valueset OID: 2.16.840.1.113883.2.4.3.11.60.40.2.4.27.54 Binding: Extensible Status: Active
Conceptname Codesystem name Codesystem OID
<1222584008|American Joint Committee on Cancer allowable value| SNOMED CT 2.16.840.1.113883.6.96
<1352503003|Union for International Cancer Control allowable value| SNOMED CT 2.16.840.1.113883.6.96
Value Other (OTH) from codesystem NullFlavor (OID: 2.16.840.1.113883.5.1008) is allowed in this valueset.

pN_RegionalLymphNodesCodelist

Valueset OID: 2.16.840.1.113883.2.4.3.11.60.40.2.4.27.20 Binding: Extensible Status: Deprecated
Conceptname Conceptcode Codesystem name Codesystem OID Description
pNX [DEPRECATED] pNX N_RegionaleLymfeklieren 2.16.840.1.113883.2.4.3.11.60.40.4.10.11 pNX
pNX(f) [DEPRECATED] pNX(f) N_RegionaleLymfeklieren 2.16.840.1.113883.2.4.3.11.60.40.4.10.11 pNX(f)
pNX(sn) [DEPRECATED] pNX(sn) N_RegionaleLymfeklieren 2.16.840.1.113883.2.4.3.11.60.40.4.10.11 pNX(sn)
pN0 [DEPRECATED] pN0 N_RegionaleLymfeklieren 2.16.840.1.113883.2.4.3.11.60.40.4.10.11 pN0
pN0(f) [DEPRECATED] pN0(f) N_RegionaleLymfeklieren 2.16.840.1.113883.2.4.3.11.60.40.4.10.11 pN0(f)
pN0(sn) [DEPRECATED] pN0(sn) N_RegionaleLymfeklieren 2.16.840.1.113883.2.4.3.11.60.40.4.10.11 pN0(sn)
pN0(i-) [DEPRECATED] pN0(i-) N_RegionaleLymfeklieren 2.16.840.1.113883.2.4.3.11.60.40.4.10.11 pN0(i-)
pN0(i-)(sn) [DEPRECATED] pN0(i-)(sn) N_RegionaleLymfeklieren 2.16.840.1.113883.2.4.3.11.60.40.4.10.11 pN0(i-)(sn)
pN0(i+) [DEPRECATED] pN0(i+) N_RegionaleLymfeklieren 2.16.840.1.113883.2.4.3.11.60.40.4.10.11 pN0(i+)
pN0(i+)(sn) [DEPRECATED] pN0(i+)(sn) N_RegionaleLymfeklieren 2.16.840.1.113883.2.4.3.11.60.40.4.10.11 pN0(i+)(sn)
pN0(mol-) [DEPRECATED] pN0(mol-) N_RegionaleLymfeklieren 2.16.840.1.113883.2.4.3.11.60.40.4.10.11 pN0(mol-)
pN0(mol-)(sn) [DEPRECATED] pN0(mol-)(sn) N_RegionaleLymfeklieren 2.16.840.1.113883.2.4.3.11.60.40.4.10.11 pN0(mol-)(sn)
pN0(mol+) [DEPRECATED] pN0(mol+) N_RegionaleLymfeklieren 2.16.840.1.113883.2.4.3.11.60.40.4.10.11 pN0(mol+)
pN0(mol+)(sn) [DEPRECATED] pN0(mol+)(sn) N_RegionaleLymfeklieren 2.16.840.1.113883.2.4.3.11.60.40.4.10.11 pN0(mol+)(sn)
pN1 [DEPRECATED] pN1 N_RegionaleLymfeklieren 2.16.840.1.113883.2.4.3.11.60.40.4.10.11 pN1
pN1(f) [DEPRECATED] pN1(f) N_RegionaleLymfeklieren 2.16.840.1.113883.2.4.3.11.60.40.4.10.11 pN1(f)
pN1(sn) [DEPRECATED] pN1(sn) N_RegionaleLymfeklieren 2.16.840.1.113883.2.4.3.11.60.40.4.10.11 pN1(sn)
pN1mi [DEPRECATED] pN1mi N_RegionaleLymfeklieren 2.16.840.1.113883.2.4.3.11.60.40.4.10.11 pN1mi
pN1mi(f) [DEPRECATED] pN1mi(f) N_RegionaleLymfeklieren 2.16.840.1.113883.2.4.3.11.60.40.4.10.11 pN1mi(f)
pN1mi(sn) [DEPRECATED] pN1mi(sn) N_RegionaleLymfeklieren 2.16.840.1.113883.2.4.3.11.60.40.4.10.11 pN1mi(sn)
pN1a [DEPRECATED] pN1a N_RegionaleLymfeklieren 2.16.840.1.113883.2.4.3.11.60.40.4.10.11 pN1a
pN1a(f) [DEPRECATED] pN1a(f) N_RegionaleLymfeklieren 2.16.840.1.113883.2.4.3.11.60.40.4.10.11 pN1a(f)
pN1a(sn) [DEPRECATED] pN1a(sn) N_RegionaleLymfeklieren 2.16.840.1.113883.2.4.3.11.60.40.4.10.11 pN1a(sn)
pN1b [DEPRECATED] pN1b N_RegionaleLymfeklieren 2.16.840.1.113883.2.4.3.11.60.40.4.10.11 pN1b
pN1b(f) [DEPRECATED] pN1b(f) N_RegionaleLymfeklieren 2.16.840.1.113883.2.4.3.11.60.40.4.10.11 pN1b(f)
pN1b(sn) [DEPRECATED] pN1b(sn) N_RegionaleLymfeklieren 2.16.840.1.113883.2.4.3.11.60.40.4.10.11 pN1b(sn)
pN1c [DEPRECATED] pN1c N_RegionaleLymfeklieren 2.16.840.1.113883.2.4.3.11.60.40.4.10.11 pN1c
pN1c(f) [DEPRECATED] pN1c(f) N_RegionaleLymfeklieren 2.16.840.1.113883.2.4.3.11.60.40.4.10.11 pN1c(f)
pN1c(sn) [DEPRECATED] pN1c(sn) N_RegionaleLymfeklieren 2.16.840.1.113883.2.4.3.11.60.40.4.10.11 pN1c(sn)
pN2 [DEPRECATED] pN2 N_RegionaleLymfeklieren 2.16.840.1.113883.2.4.3.11.60.40.4.10.11 pN2
pN2(f) [DEPRECATED] pN2(f) N_RegionaleLymfeklieren 2.16.840.1.113883.2.4.3.11.60.40.4.10.11 pN2(f)
pN2(sn) [DEPRECATED] pN2(sn) N_RegionaleLymfeklieren 2.16.840.1.113883.2.4.3.11.60.40.4.10.11 pN2(sn)
pN2a [DEPRECATED] pN2a N_RegionaleLymfeklieren 2.16.840.1.113883.2.4.3.11.60.40.4.10.11 pN2a
pN2a(f) [DEPRECATED] pN2a(f) N_RegionaleLymfeklieren 2.16.840.1.113883.2.4.3.11.60.40.4.10.11 pN2a(f)
pN2a(sn) [DEPRECATED] pN2a(sn) N_RegionaleLymfeklieren 2.16.840.1.113883.2.4.3.11.60.40.4.10.11 pN2a(sn)
pN2b [DEPRECATED] pN2b N_RegionaleLymfeklieren 2.16.840.1.113883.2.4.3.11.60.40.4.10.11 pN2b
pN2b(f) [DEPRECATED] pN2b(f) N_RegionaleLymfeklieren 2.16.840.1.113883.2.4.3.11.60.40.4.10.11 pN2b(f)
pN2b(sn) [DEPRECATED] pN2b(sn) N_RegionaleLymfeklieren 2.16.840.1.113883.2.4.3.11.60.40.4.10.11 pN2b(sn)
pN2c [DEPRECATED] pN2c N_RegionaleLymfeklieren 2.16.840.1.113883.2.4.3.11.60.40.4.10.11 pN2c
pN2c(f) [DEPRECATED] pN2c(f) N_RegionaleLymfeklieren 2.16.840.1.113883.2.4.3.11.60.40.4.10.11 pN2c(f)
pN2c(sn) [DEPRECATED] pN2c(sn) N_RegionaleLymfeklieren 2.16.840.1.113883.2.4.3.11.60.40.4.10.11 pN2c(sn)
pN3 [DEPRECATED] pN3 N_RegionaleLymfeklieren 2.16.840.1.113883.2.4.3.11.60.40.4.10.11 pN3
pN3(f) [DEPRECATED] pN3(f) N_RegionaleLymfeklieren 2.16.840.1.113883.2.4.3.11.60.40.4.10.11 pN3(f)
pN3(sn) [DEPRECATED] pN3(sn) N_RegionaleLymfeklieren 2.16.840.1.113883.2.4.3.11.60.40.4.10.11 pN3(sn)
pN3a [DEPRECATED] pN3a N_RegionaleLymfeklieren 2.16.840.1.113883.2.4.3.11.60.40.4.10.11 pN3a
pN3a(f) [DEPRECATED] pN3a(f) N_RegionaleLymfeklieren 2.16.840.1.113883.2.4.3.11.60.40.4.10.11 pN3a(f)
pN3a(sn) [DEPRECATED] pN3a(sn) N_RegionaleLymfeklieren 2.16.840.1.113883.2.4.3.11.60.40.4.10.11 pN3a(sn)
pN3b [DEPRECATED] pN3b N_RegionaleLymfeklieren 2.16.840.1.113883.2.4.3.11.60.40.4.10.11 pN3b
pN3b(f) [DEPRECATED] pN3b(f) N_RegionaleLymfeklieren 2.16.840.1.113883.2.4.3.11.60.40.4.10.11 pN3b(f)
pN3b(sn) [DEPRECATED] pN3b(sn) N_RegionaleLymfeklieren 2.16.840.1.113883.2.4.3.11.60.40.4.10.11 pN3b(sn)
pN3c [DEPRECATED] pN3c N_RegionaleLymfeklieren 2.16.840.1.113883.2.4.3.11.60.40.4.10.11 pN3c
pN3c(f) [DEPRECATED] pN3c(f) N_RegionaleLymfeklieren 2.16.840.1.113883.2.4.3.11.60.40.4.10.11 pN3c(f)
pN3c(sn) [DEPRECATED] pN3c(sn) N_RegionaleLymfeklieren 2.16.840.1.113883.2.4.3.11.60.40.4.10.11 pN3c(sn)
Value Other (OTH) from codesystem NullFlavor (OID: 2.16.840.1.113883.5.1008) is allowed in this valueset.

Note: This value list is no longer a valid choice and will become obsolete in the next release.

pN_RegionalLymphNodesSnomedCodelist

Valueset OID: 2.16.840.1.113883.2.4.3.11.60.40.2.4.27.35 Binding: Extensible Status: Active
Conceptname Codesystem name Codesystem OID
SNOMED CT: <1222590007|American Joint Committee on Cancer pathological N category allowable value| SNOMED CT 2.16.840.1.113883.6.96
SNOMED CT: <1352604000|Union for International Cancer Control pathological N category allowable value| SNOMED CT 2.16.840.1.113883.6.96
Value Other (OTH) from codesystem NullFlavor (OID: 2.16.840.1.113883.5.1008) is allowed in this valueset.

PrognosticStageCodelist

Valueset OID: 2.16.840.1.113883.2.4.3.11.60.40.2.4.27.4 Binding: Extensible Status: Deprecated
Conceptname Conceptcode Codesystem name Codesystem OID Description
Stadium 0 Stage0 PrognostischStadium 2.16.840.1.113883.2.4.3.11.60.40.4.10.7 Stadium 0
Stadium I StageI PrognostischStadium 2.16.840.1.113883.2.4.3.11.60.40.4.10.7 Stadium I
Stadium IA StageIA PrognostischStadium 2.16.840.1.113883.2.4.3.11.60.40.4.10.7 Stadium IA
Stadium IA1 StageIA1 PrognostischStadium 2.16.840.1.113883.2.4.3.11.60.40.4.10.7 Stadium IA1
Stadium IA2 StageIA2 PrognostischStadium 2.16.840.1.113883.2.4.3.11.60.40.4.10.7 Stadium IA2
Stadium IA3 StageIA3 PrognostischStadium 2.16.840.1.113883.2.4.3.11.60.40.4.10.7 Stadium IA3
Stadium IC StageIC PrognostischStadium 2.16.840.1.113883.2.4.3.11.60.40.4.10.7 Stadium IC
Stadium IB StageIB PrognostischStadium 2.16.840.1.113883.2.4.3.11.60.40.4.10.7 Stadium IB
Stadium IB1 StageIB1 PrognostischStadium 2.16.840.1.113883.2.4.3.11.60.40.4.10.7 Stadium IB1
Stadium IB2 StageIB2 PrognostischStadium 2.16.840.1.113883.2.4.3.11.60.40.4.10.7 Stadium IB2
Stadium IS StageIS PrognostischStadium 2.16.840.1.113883.2.4.3.11.60.40.4.10.7 Stadium IS
Stadium II StageII PrognostischStadium 2.16.840.1.113883.2.4.3.11.60.40.4.10.7 Stadium II
Stadium IIA StageIIA PrognostischStadium 2.16.840.1.113883.2.4.3.11.60.40.4.10.7 Stadium IIA
Stadium IIA1 StageIIA1 PrognostischStadium 2.16.840.1.113883.2.4.3.11.60.40.4.10.7 Stadium IIA1
Stadium IIA2 StageIIA2 PrognostischStadium 2.16.840.1.113883.2.4.3.11.60.40.4.10.7 Stadium IIA2
Stadium IIB StageIIB PrognostischStadium 2.16.840.1.113883.2.4.3.11.60.40.4.10.7 Stadium IIB
Stadium IIC StageIIC PrognostischStadium 2.16.840.1.113883.2.4.3.11.60.40.4.10.7 Stadium IIC
Stadium III StageIII PrognostischStadium 2.16.840.1.113883.2.4.3.11.60.40.4.10.7 Stadium III
Stadium IIIA StageIIIA PrognostischStadium 2.16.840.1.113883.2.4.3.11.60.40.4.10.7 Stadium IIIA
Stadium IIIA1 StageIIIA1 PrognostischStadium 2.16.840.1.113883.2.4.3.11.60.40.4.10.7 Stadium IIIA1
Stadium IIIA2 StageIIIA2 PrognostischStadium 2.16.840.1.113883.2.4.3.11.60.40.4.10.7 Stadium IIIA2
Stadium IIIB StageIIIB PrognostischStadium 2.16.840.1.113883.2.4.3.11.60.40.4.10.7 Stadium IIIB
Stadium IIIC StageIIIC PrognostischStadium 2.16.840.1.113883.2.4.3.11.60.40.4.10.7 Stadium IIIC
Stadium IIIC1 StageIIIC1 PrognostischStadium 2.16.840.1.113883.2.4.3.11.60.40.4.10.7 Stadium IIIC1
Stadium IIIC2 StageIIIC2 PrognostischStadium 2.16.840.1.113883.2.4.3.11.60.40.4.10.7 Stadium IIIC2
Stadium IIID StageIIID PrognostischStadium 2.16.840.1.113883.2.4.3.11.60.40.4.10.7 Stadium IIID
Stadium IV StageIV PrognostischStadium 2.16.840.1.113883.2.4.3.11.60.40.4.10.7 Stadium IV
Stadium IVA StageIVA PrognostischStadium 2.16.840.1.113883.2.4.3.11.60.40.4.10.7 Stadium IVA
Stadium IVB StageIVB PrognostischStadium 2.16.840.1.113883.2.4.3.11.60.40.4.10.7 Stadium IVB
Stadium IVC StageIVC PrognostischStadium 2.16.840.1.113883.2.4.3.11.60.40.4.10.7 Stadium IVC
I: 0 I:0 PrognostischStadium 2.16.840.1.113883.2.4.3.11.60.40.4.10.7 I:0
I: 1 I:1 PrognostischStadium 2.16.840.1.113883.2.4.3.11.60.40.4.10.7 I:1
I: 2 I:2 PrognostischStadium 2.16.840.1.113883.2.4.3.11.60.40.4.10.7 I:2
I: 3 I:3 PrognostischStadium 2.16.840.1.113883.2.4.3.11.60.40.4.10.7 I:3
I: 4 I:4 PrognostischStadium 2.16.840.1.113883.2.4.3.11.60.40.4.10.7 I:4
I: 5 I:5 PrognostischStadium 2.16.840.1.113883.2.4.3.11.60.40.4.10.7 I:5
I: 6 I:6 PrognostischStadium 2.16.840.1.113883.2.4.3.11.60.40.4.10.7 I:6
I: 7 I:7 PrognostischStadium 2.16.840.1.113883.2.4.3.11.60.40.4.10.7 I:7
I: 8 I:8 PrognostischStadium 2.16.840.1.113883.2.4.3.11.60.40.4.10.7 I:8
I: 9 I:9 PrognostischStadium 2.16.840.1.113883.2.4.3.11.60.40.4.10.7 I:9
I: 10 I:10 PrognostischStadium 2.16.840.1.113883.2.4.3.11.60.40.4.10.7 I:10
I: 11 I:11 PrognostischStadium 2.16.840.1.113883.2.4.3.11.60.40.4.10.7 I:11
I: 12 I:12 PrognostischStadium 2.16.840.1.113883.2.4.3.11.60.40.4.10.7 I:12
I: 13 I:13 PrognostischStadium 2.16.840.1.113883.2.4.3.11.60.40.4.10.7 I:13
I: 14 I:14 PrognostischStadium 2.16.840.1.113883.2.4.3.11.60.40.4.10.7 I:14
I: 15 I:15 PrognostischStadium 2.16.840.1.113883.2.4.3.11.60.40.4.10.7 I:15
I: 16 I:16 PrognostischStadium 2.16.840.1.113883.2.4.3.11.60.40.4.10.7 I:16
I: 17 I:17 PrognostischStadium 2.16.840.1.113883.2.4.3.11.60.40.4.10.7 I:17
I: 18 I:18 PrognostischStadium 2.16.840.1.113883.2.4.3.11.60.40.4.10.7 I:18
I: 19 I:19 PrognostischStadium 2.16.840.1.113883.2.4.3.11.60.40.4.10.7 I:19
I: 20 I:20 PrognostischStadium 2.16.840.1.113883.2.4.3.11.60.40.4.10.7 I:20
I: 21 I:21 PrognostischStadium 2.16.840.1.113883.2.4.3.11.60.40.4.10.7 I:21
I: 22 I:22 PrognostischStadium 2.16.840.1.113883.2.4.3.11.60.40.4.10.7 I:22
I: 23 I:23 PrognostischStadium 2.16.840.1.113883.2.4.3.11.60.40.4.10.7 I:23
I: 24 I:24 PrognostischStadium 2.16.840.1.113883.2.4.3.11.60.40.4.10.7 I:24
I: 25 I:25 PrognostischStadium 2.16.840.1.113883.2.4.3.11.60.40.4.10.7 I:25
II: 0 II:0 PrognostischStadium 2.16.840.1.113883.2.4.3.11.60.40.4.10.7 II:0
II: 1 II:1 PrognostischStadium 2.16.840.1.113883.2.4.3.11.60.40.4.10.7 II:1
II: 2 II:2 PrognostischStadium 2.16.840.1.113883.2.4.3.11.60.40.4.10.7 II:2
II: 3 II:3 PrognostischStadium 2.16.840.1.113883.2.4.3.11.60.40.4.10.7 II:3
II: 4 II:4 PrognostischStadium 2.16.840.1.113883.2.4.3.11.60.40.4.10.7 II:4
II: 5 II:5 PrognostischStadium 2.16.840.1.113883.2.4.3.11.60.40.4.10.7 II:5
II: 6 II:6 PrognostischStadium 2.16.840.1.113883.2.4.3.11.60.40.4.10.7 II:6
II: 7 II:7 PrognostischStadium 2.16.840.1.113883.2.4.3.11.60.40.4.10.7 II:7
II: 8 II:8 PrognostischStadium 2.16.840.1.113883.2.4.3.11.60.40.4.10.7 II:8
II: 9 II:9 PrognostischStadium 2.16.840.1.113883.2.4.3.11.60.40.4.10.7 II:9
II: 10 II:10 PrognostischStadium 2.16.840.1.113883.2.4.3.11.60.40.4.10.7 II:10
II: 11 II:11 PrognostischStadium 2.16.840.1.113883.2.4.3.11.60.40.4.10.7 II:11
II: 12 II:12 PrognostischStadium 2.16.840.1.113883.2.4.3.11.60.40.4.10.7 II:12
II: 13 II:13 PrognostischStadium 2.16.840.1.113883.2.4.3.11.60.40.4.10.7 II:13
II: 14 II:14 PrognostischStadium 2.16.840.1.113883.2.4.3.11.60.40.4.10.7 II:14
II: 15 II:15 PrognostischStadium 2.16.840.1.113883.2.4.3.11.60.40.4.10.7 II:15
II: 16 II:16 PrognostischStadium 2.16.840.1.113883.2.4.3.11.60.40.4.10.7 II:16
II: 17 II:17 PrognostischStadium 2.16.840.1.113883.2.4.3.11.60.40.4.10.7 II:17
II: 18 II:18 PrognostischStadium 2.16.840.1.113883.2.4.3.11.60.40.4.10.7 II:18
II: 19 II:19 PrognostischStadium 2.16.840.1.113883.2.4.3.11.60.40.4.10.7 II:19
II: 20 II:20 PrognostischStadium 2.16.840.1.113883.2.4.3.11.60.40.4.10.7 II:20
II: 21 II:21 PrognostischStadium 2.16.840.1.113883.2.4.3.11.60.40.4.10.7 II:21
II: 22 II:22 PrognostischStadium 2.16.840.1.113883.2.4.3.11.60.40.4.10.7 II:22
II: 23 II:23 PrognostischStadium 2.16.840.1.113883.2.4.3.11.60.40.4.10.7 II:23
II: 24 II:24 PrognostischStadium 2.16.840.1.113883.2.4.3.11.60.40.4.10.7 II:24
II: 25 II:25 PrognostischStadium 2.16.840.1.113883.2.4.3.11.60.40.4.10.7 II:25
III: 0 III:0 PrognostischStadium 2.16.840.1.113883.2.4.3.11.60.40.4.10.7 III:0
III: 1 III:1 PrognostischStadium 2.16.840.1.113883.2.4.3.11.60.40.4.10.7 III:1
III: 2 III:2 PrognostischStadium 2.16.840.1.113883.2.4.3.11.60.40.4.10.7 III:2
III: 3 III:3 PrognostischStadium 2.16.840.1.113883.2.4.3.11.60.40.4.10.7 III:3
III: 4 III:4 PrognostischStadium 2.16.840.1.113883.2.4.3.11.60.40.4.10.7 III:4
III: 5 III:5 PrognostischStadium 2.16.840.1.113883.2.4.3.11.60.40.4.10.7 III:5
III: 6 III:6 PrognostischStadium 2.16.840.1.113883.2.4.3.11.60.40.4.10.7 III:6
III: 7 III:7 PrognostischStadium 2.16.840.1.113883.2.4.3.11.60.40.4.10.7 III:7
III: 8 III:8 PrognostischStadium 2.16.840.1.113883.2.4.3.11.60.40.4.10.7 III:8
III: 9 III:9 PrognostischStadium 2.16.840.1.113883.2.4.3.11.60.40.4.10.7 III:9
III: 10 III:10 PrognostischStadium 2.16.840.1.113883.2.4.3.11.60.40.4.10.7 III:10
III: 11 III:11 PrognostischStadium 2.16.840.1.113883.2.4.3.11.60.40.4.10.7 III:11
III: 12 IIII:12 PrognostischStadium 2.16.840.1.113883.2.4.3.11.60.40.4.10.7 IIII:12
III: 13 III:13 PrognostischStadium 2.16.840.1.113883.2.4.3.11.60.40.4.10.7 III:13
III: 14 III:14 PrognostischStadium 2.16.840.1.113883.2.4.3.11.60.40.4.10.7 III:14
III: 15 III:15 PrognostischStadium 2.16.840.1.113883.2.4.3.11.60.40.4.10.7 III:15
III: 16 III:16 PrognostischStadium 2.16.840.1.113883.2.4.3.11.60.40.4.10.7 III:16
III: 17 III:17 PrognostischStadium 2.16.840.1.113883.2.4.3.11.60.40.4.10.7 III:17
III: 18 III:18 PrognostischStadium 2.16.840.1.113883.2.4.3.11.60.40.4.10.7 III:18
III: 19 III:19 PrognostischStadium 2.16.840.1.113883.2.4.3.11.60.40.4.10.7 III:19
III: 20 III:20 PrognostischStadium 2.16.840.1.113883.2.4.3.11.60.40.4.10.7 III:20
III: 21 III:21 PrognostischStadium 2.16.840.1.113883.2.4.3.11.60.40.4.10.7 III:21
III: 22 III:22 PrognostischStadium 2.16.840.1.113883.2.4.3.11.60.40.4.10.7 III:22
III: 23 III:23 PrognostischStadium 2.16.840.1.113883.2.4.3.11.60.40.4.10.7 III:23
III: 24 III:24 PrognostischStadium 2.16.840.1.113883.2.4.3.11.60.40.4.10.7 III:24
III: 25 III:25 PrognostischStadium 2.16.840.1.113883.2.4.3.11.60.40.4.10.7 III:25
IV: 0 IV:0 PrognostischStadium 2.16.840.1.113883.2.4.3.11.60.40.4.10.7 IV:0
IV: 1 IV:1 PrognostischStadium 2.16.840.1.113883.2.4.3.11.60.40.4.10.7 IV:1
IV: 2 IV:2 PrognostischStadium 2.16.840.1.113883.2.4.3.11.60.40.4.10.7 IV:2
IV: 3 IV:3 PrognostischStadium 2.16.840.1.113883.2.4.3.11.60.40.4.10.7 IV:3
IV: 4 IV:4 PrognostischStadium 2.16.840.1.113883.2.4.3.11.60.40.4.10.7 IV:4
IV: 5 IV:5 PrognostischStadium 2.16.840.1.113883.2.4.3.11.60.40.4.10.7 IV:5
IV: 6 IV:6 PrognostischStadium 2.16.840.1.113883.2.4.3.11.60.40.4.10.7 IV:6
IV: 7 IV:7 PrognostischStadium 2.16.840.1.113883.2.4.3.11.60.40.4.10.7 IV:7
IV: 8 IV:8 PrognostischStadium 2.16.840.1.113883.2.4.3.11.60.40.4.10.7 IV:8
IV: 9 IV:9 PrognostischStadium 2.16.840.1.113883.2.4.3.11.60.40.4.10.7 IV:9
IV: 10 IV:10 PrognostischStadium 2.16.840.1.113883.2.4.3.11.60.40.4.10.7 IV:10
IV: 11 IV:11 PrognostischStadium 2.16.840.1.113883.2.4.3.11.60.40.4.10.7 IV:11
IV: 12 IV:12 PrognostischStadium 2.16.840.1.113883.2.4.3.11.60.40.4.10.7 IV:12
IV: 13 IV:13 PrognostischStadium 2.16.840.1.113883.2.4.3.11.60.40.4.10.7 IV:13
IV: 14 IV:14 PrognostischStadium 2.16.840.1.113883.2.4.3.11.60.40.4.10.7 IV:14
IV: 15 IV:15 PrognostischStadium 2.16.840.1.113883.2.4.3.11.60.40.4.10.7 IV:15
IV: 16 IV:16 PrognostischStadium 2.16.840.1.113883.2.4.3.11.60.40.4.10.7 IV:16
IV: 17 IV:17 PrognostischStadium 2.16.840.1.113883.2.4.3.11.60.40.4.10.7 IV:17
IV: 18 IV:18 PrognostischStadium 2.16.840.1.113883.2.4.3.11.60.40.4.10.7 IV:18
IV: 19 IV:19 PrognostischStadium 2.16.840.1.113883.2.4.3.11.60.40.4.10.7 IV:19
IV: 20 IV:20 PrognostischStadium 2.16.840.1.113883.2.4.3.11.60.40.4.10.7 IV:20
IV: 21 IV:21 PrognostischStadium 2.16.840.1.113883.2.4.3.11.60.40.4.10.7 IV:21
IV: 22 IV:22 PrognostischStadium 2.16.840.1.113883.2.4.3.11.60.40.4.10.7 IV:22
IV: 23 IV:23 PrognostischStadium 2.16.840.1.113883.2.4.3.11.60.40.4.10.7 IV:23
IV: 24 IV:24 PrognostischStadium 2.16.840.1.113883.2.4.3.11.60.40.4.10.7 IV:24
IV: 25 IV:25 PrognostischStadium 2.16.840.1.113883.2.4.3.11.60.40.4.10.7 IV:25
Value Other (OTH) from codesystem NullFlavor (OID: 2.16.840.1.113883.5.1008) is allowed in this valueset.

Note: This value list is no longer a valid choice and will become obsolete in the next release.

PrognosticStageSnomedCodelist

Valueset OID: 2.16.840.1.113883.2.4.3.11.60.40.2.4.27.51 Binding: Extensible Status: Active
Conceptname Codesystem name Codesystem OID
SNOMED CT: <1222592004|American Joint Committee on Cancer clinical stage group allowable value| SNOMED CT 2.16.840.1.113883.6.96
SNOMED CT: <1222593009|American Joint Committee on Cancer pathological stage group allowable value| SNOMED CT 2.16.840.1.113883.6.96
SNOMED CT: <1222594003|American Joint Committee on Cancer yp stage group allowable value| SNOMED CT 2.16.840.1.113883.6.96
SNOMED CT: <1352505005|Union for International Cancer Control clinical stage group allowable value| SNOMED CT 2.16.840.1.113883.6.96
SNOMED CT: <1352504009|Union for International Cancer Control pathological stage group allowable value| SNOMED CT 2.16.840.1.113883.6.96
SNOMED CT: <1352814007|Union for International Cancer Control yp stage group allowable value| SNOMED CT 2.16.840.1.113883.6.96
Value Other (OTH) from codesystem NullFlavor (OID: 2.16.840.1.113883.5.1008) is allowed in this valueset.

pT_PrimaryTumorCodelist

Valueset OID: 2.16.840.1.113883.2.4.3.11.60.40.2.4.27.11 Binding: Extensible Status: Deprecated
Conceptname Conceptcode Codesystem name Codesystem OID Description
pTx [DEPRECATED] pTx T_PrimaireTumor 2.16.840.1.113883.2.4.3.11.60.40.4.10.10 pTx
pT0 [DEPRECATED] pT0 T_PrimaireTumor 2.16.840.1.113883.2.4.3.11.60.40.4.10.10 pT0
pTa [DEPRECATED] pTa T_PrimaireTumor 2.16.840.1.113883.2.4.3.11.60.40.4.10.10 pTa
pTis [DEPRECATED] pTis T_PrimaireTumor 2.16.840.1.113883.2.4.3.11.60.40.4.10.10 pTis
pTis (DCIS) pTis(DCIS) T_PrimaireTumor 2.16.840.1.113883.2.4.3.11.60.40.4.10.10 pTis (DCIS)
pTis (LAMN) pTis(LAMN) T_PrimaireTumor 2.16.840.1.113883.2.4.3.11.60.40.4.10.10 pTis (LAMN)
pTis (LCIS) pTis(LCIS) T_PrimaireTumor 2.16.840.1.113883.2.4.3.11.60.40.4.10.10 pTis (LCIS)
pTis (Paget) pTis(Paget) T_PrimaireTumor 2.16.840.1.113883.2.4.3.11.60.40.4.10.10 pTis (Paget)
pTis pu pTispu T_PrimaireTumor 2.16.840.1.113883.2.4.3.11.60.40.4.10.10 pTis pu
pT1 [DEPRECATED] pT1 T_PrimaireTumor 2.16.840.1.113883.2.4.3.11.60.40.4.10.10 pT1
pT1mi [DEPRECATED] pT1mi T_PrimaireTumor 2.16.840.1.113883.2.4.3.11.60.40.4.10.10 pT1mi
pT1a [DEPRECATED] pT1a T_PrimaireTumor 2.16.840.1.113883.2.4.3.11.60.40.4.10.10 pT1a
pT1a1 [DEPRECATED] pT1a1 T_PrimaireTumor 2.16.840.1.113883.2.4.3.11.60.40.4.10.10 pT1a1
pT1a2 [DEPRECATED] pT1a2 T_PrimaireTumor 2.16.840.1.113883.2.4.3.11.60.40.4.10.10 pT1a2
pT1b [DEPRECATED] pT1b T_PrimaireTumor 2.16.840.1.113883.2.4.3.11.60.40.4.10.10 pT1b
pT1b1 [DEPRECATED] pT1b1 T_PrimaireTumor 2.16.840.1.113883.2.4.3.11.60.40.4.10.10 pT1b1
pT1b2 [DEPRECATED] pT1b2 T_PrimaireTumor 2.16.840.1.113883.2.4.3.11.60.40.4.10.10 pT1b2
pT1c [DEPRECATED] pT1c T_PrimaireTumor 2.16.840.1.113883.2.4.3.11.60.40.4.10.10 pT1c
pT1c1 [DEPRECATED] pT1c1 T_PrimaireTumor 2.16.840.1.113883.2.4.3.11.60.40.4.10.10 pT1c1
pT1c2 [DEPRECATED] pT1c2 T_PrimaireTumor 2.16.840.1.113883.2.4.3.11.60.40.4.10.10 pT1c2
pT1c3 [DEPRECATED] pT1c3 T_PrimaireTumor 2.16.840.1.113883.2.4.3.11.60.40.4.10.10 pT1c3
pT1d [DEPRECATED] pT1d T_PrimaireTumor 2.16.840.1.113883.2.4.3.11.60.40.4.10.10 pT1d
pT2 [DEPRECATED] pT2 T_PrimaireTumor 2.16.840.1.113883.2.4.3.11.60.40.4.10.10 pT2
pT2a [DEPRECATED] pT2a T_PrimaireTumor 2.16.840.1.113883.2.4.3.11.60.40.4.10.10 pT2a
pT2a1 [DEPRECATED] pT2a1 T_PrimaireTumor 2.16.840.1.113883.2.4.3.11.60.40.4.10.10 pT2a1
pT2a2 [DEPRECATED] pT2a2 T_PrimaireTumor 2.16.840.1.113883.2.4.3.11.60.40.4.10.10 pT2a2
pT2b [DEPRECATED] pT2b T_PrimaireTumor 2.16.840.1.113883.2.4.3.11.60.40.4.10.10 pT2b
pT2c [DEPRECATED] pT2c T_PrimaireTumor 2.16.840.1.113883.2.4.3.11.60.40.4.10.10 pT2c
pT2d [DEPRECATED] pT2d T_PrimaireTumor 2.16.840.1.113883.2.4.3.11.60.40.4.10.10 pT2d
pT3 [DEPRECATED] pT3 T_PrimaireTumor 2.16.840.1.113883.2.4.3.11.60.40.4.10.10 pT3
pT3a [DEPRECATED] pT3a T_PrimaireTumor 2.16.840.1.113883.2.4.3.11.60.40.4.10.10 pT3a
pT3b [DEPRECATED] pT3b T_PrimaireTumor 2.16.840.1.113883.2.4.3.11.60.40.4.10.10 pT3b
pT3c [DEPRECATED] pT3c T_PrimaireTumor 2.16.840.1.113883.2.4.3.11.60.40.4.10.10 pT3c
pT3d [DEPRECATED] pT3d T_PrimaireTumor 2.16.840.1.113883.2.4.3.11.60.40.4.10.10 pT3d
pT4 [DEPRECATED] pT4 T_PrimaireTumor 2.16.840.1.113883.2.4.3.11.60.40.4.10.10 pT4
pT4a [DEPRECATED] pT4a T_PrimaireTumor 2.16.840.1.113883.2.4.3.11.60.40.4.10.10 pT4a
pT4b [DEPRECATED] pT4b T_PrimaireTumor 2.16.840.1.113883.2.4.3.11.60.40.4.10.10 pT4b
pT4c [DEPRECATED] pT4c T_PrimaireTumor 2.16.840.1.113883.2.4.3.11.60.40.4.10.10 pT4c
pT4d [DEPRECATED] pT4d T_PrimaireTumor 2.16.840.1.113883.2.4.3.11.60.40.4.10.10 pT4d
pT4e [DEPRECATED] pT4e T_PrimaireTumor 2.16.840.1.113883.2.4.3.11.60.40.4.10.10 pT4e
Value Other (OTH) from codesystem NullFlavor (OID: 2.16.840.1.113883.5.1008) is allowed in this valueset.

Note: This value list is no longer a valid choice and will become obsolete in the next release.

pT_PrimaryTumorSnomedCodelist

Valueset OID: 2.16.840.1.113883.2.4.3.11.60.40.2.4.27.41 Binding: Extensible Status: Active
Conceptname Codesystem name Codesystem OID
SNOMED CT: <1222589003|American Joint Committee on Cancer pathological T category allowable value| SNOMED CT 2.16.840.1.113883.6.96
SNOMED CT: <1352530008|Union for International Cancer Control pathological T category allowable value| SNOMED CT 2.16.840.1.113883.6.96
Value Other (OTH) from codesystem NullFlavor (OID: 2.16.840.1.113883.5.1008) is allowed in this valueset.

R_ResidualTumorCodelist

Valueset OID: 2.16.840.1.113883.2.4.3.11.60.40.2.4.27.5 Binding: Extensible Status: Deprecated
Conceptname Conceptcode Codesystem name Codesystem OID Description
RX [DEPRECATED] RX R_ResidueleTumor 2.16.840.1.113883.2.4.3.11.60.40.4.10.4 Aanwezigheid van residuele tumor kan niet beoordeeld worden
R0 [DEPRECATED] R0 R_ResidueleTumor 2.16.840.1.113883.2.4.3.11.60.40.4.10.4 Geen residuele tumor
R1 [DEPRECATED] R1 R_ResidueleTumor 2.16.840.1.113883.2.4.3.11.60.40.4.10.4 Microscopische residuele tumor
R2 [DEPRECATED] R2 R_ResidueleTumor 2.16.840.1.113883.2.4.3.11.60.40.4.10.4 Macroscopische residuele tumor
Value Other (OTH) from codesystem NullFlavor (OID: 2.16.840.1.113883.5.1008) is allowed in this valueset.

Note: This value list is no longer a valid choice and will become obsolete in the next release.

R_ResidualTumorSnomedCodelist

Valueset OID: 2.16.840.1.113883.2.4.3.11.60.40.2.4.27.52 Binding: Extensible Status: Active
Conceptname Codesystem name Codesystem OID
SNOMED CT:<1222601005|American Joint Committee on Cancer residual tumor allowable value| SNOMED CT 2.16.840.1.113883.6.96
SNOMED CT: <1352525009|Union for International Cancer Control residual tumor allowable value| SNOMED CT 2.16.840.1.113883.6.96
Value Other (OTH) from codesystem NullFlavor (OID: 2.16.840.1.113883.5.1008) is allowed in this valueset.

rcN_RegionalLymphNodesCodelist

Valueset OID: 2.16.840.1.113883.2.4.3.11.60.40.2.4.27.22 Binding: Extensible Status: Deprecated
Conceptname Conceptcode Codesystem name Codesystem OID Description
rcNX [DEPRECATED] rcNX N_RegionaleLymfeklieren 2.16.840.1.113883.2.4.3.11.60.40.4.10.11 rcNX
rcNX(f) [DEPRECATED] rcNX(f) N_RegionaleLymfeklieren 2.16.840.1.113883.2.4.3.11.60.40.4.10.11 rcNX(f)
rcNX(sn) [DEPRECATED] rcNX(sn) N_RegionaleLymfeklieren 2.16.840.1.113883.2.4.3.11.60.40.4.10.11 rcNX(sn)
rcN0 [DEPRECATED] rcN0 N_RegionaleLymfeklieren 2.16.840.1.113883.2.4.3.11.60.40.4.10.11 rcN0
rcN0(f) [DEPRECATED] rcN0(f) N_RegionaleLymfeklieren 2.16.840.1.113883.2.4.3.11.60.40.4.10.11 rcN0(f)
rcN0(sn) [DEPRECATED] rcN0(sn) N_RegionaleLymfeklieren 2.16.840.1.113883.2.4.3.11.60.40.4.10.11 rcN0(sn)
rcN0(i-) [DEPRECATED] rcN0(i-) N_RegionaleLymfeklieren 2.16.840.1.113883.2.4.3.11.60.40.4.10.11 rcN0(i-)
rcN0(i-)(sn) [DEPRECATED] rcN0(i-)(sn) N_RegionaleLymfeklieren 2.16.840.1.113883.2.4.3.11.60.40.4.10.11 rcN0(i-)(sn)
rcN0(i+) [DEPRECATED] rcN0(i+) N_RegionaleLymfeklieren 2.16.840.1.113883.2.4.3.11.60.40.4.10.11 rcN0(i+)
rcN0(i+)(sn) [DEPRECATED] rcN0(i+)(sn) N_RegionaleLymfeklieren 2.16.840.1.113883.2.4.3.11.60.40.4.10.11 rcN0(i+)(sn)
rcN0(mol-) [DEPRECATED] rcN0(mol-) N_RegionaleLymfeklieren 2.16.840.1.113883.2.4.3.11.60.40.4.10.11 rcN0(mol-)
rcN0(mol-)(sn) [DEPRECATED] rcN0(mol-)(sn) N_RegionaleLymfeklieren 2.16.840.1.113883.2.4.3.11.60.40.4.10.11 rcN0(mol-)(sn)
rcN0(mol+) [DEPRECATED] rcN0(mol+) N_RegionaleLymfeklieren 2.16.840.1.113883.2.4.3.11.60.40.4.10.11 rcN0(mol+)
rcN0(mol+)(sn) [DEPRECATED] rcN0(mol+)(sn) N_RegionaleLymfeklieren 2.16.840.1.113883.2.4.3.11.60.40.4.10.11 rcN0(mol+)(sn)
rcN1 [DEPRECATED] rcN1 N_RegionaleLymfeklieren 2.16.840.1.113883.2.4.3.11.60.40.4.10.11 rcN1
rcN1(f) [DEPRECATED] rcN1(f) N_RegionaleLymfeklieren 2.16.840.1.113883.2.4.3.11.60.40.4.10.11 rcN1(f)
rcN1(sn) [DEPRECATED] rcN1(sn) N_RegionaleLymfeklieren 2.16.840.1.113883.2.4.3.11.60.40.4.10.11 rcN1(sn)
rcN1mi [DEPRECATED] rcN1mi N_RegionaleLymfeklieren 2.16.840.1.113883.2.4.3.11.60.40.4.10.11 rcN1mi
rcN1mi(f) [DEPRECATED] rcN1mi(f) N_RegionaleLymfeklieren 2.16.840.1.113883.2.4.3.11.60.40.4.10.11 rcN1mi(f)
rcN1mi(sn) [DEPRECATED] rcN1mi(sn) N_RegionaleLymfeklieren 2.16.840.1.113883.2.4.3.11.60.40.4.10.11 rcN1mi(sn)
rcN1a [DEPRECATED] rcN1a N_RegionaleLymfeklieren 2.16.840.1.113883.2.4.3.11.60.40.4.10.11 rcN1a
rcN1a(f) [DEPRECATED] rcN1a(f) N_RegionaleLymfeklieren 2.16.840.1.113883.2.4.3.11.60.40.4.10.11 rcN1a(f)
rcN1a(sn) [DEPRECATED] rcN1a(sn) N_RegionaleLymfeklieren 2.16.840.1.113883.2.4.3.11.60.40.4.10.11 rcN1a(sn)
rcN1b [DEPRECATED] rcN1b N_RegionaleLymfeklieren 2.16.840.1.113883.2.4.3.11.60.40.4.10.11 rcN1b
rcN1b(f) [DEPRECATED] rcN1b(f) N_RegionaleLymfeklieren 2.16.840.1.113883.2.4.3.11.60.40.4.10.11 rcN1b(f)
rcN1b(sn) [DEPRECATED] rcN1b(sn) N_RegionaleLymfeklieren 2.16.840.1.113883.2.4.3.11.60.40.4.10.11 rcN1b(sn)
rcN1c [DEPRECATED] rcN1c N_RegionaleLymfeklieren 2.16.840.1.113883.2.4.3.11.60.40.4.10.11 rcN1c
rcN1c(f) [DEPRECATED] rcN1c(f) N_RegionaleLymfeklieren 2.16.840.1.113883.2.4.3.11.60.40.4.10.11 rcN1c(f)
rcN1c(sn) [DEPRECATED] rcN1c(sn) N_RegionaleLymfeklieren 2.16.840.1.113883.2.4.3.11.60.40.4.10.11 rcN1c(sn)
rcN2 [DEPRECATED] rcN2 N_RegionaleLymfeklieren 2.16.840.1.113883.2.4.3.11.60.40.4.10.11 rcN2
rcN2(f) [DEPRECATED] rcN2(f) N_RegionaleLymfeklieren 2.16.840.1.113883.2.4.3.11.60.40.4.10.11 rcN2(f)
rcN2(sn) [DEPRECATED] rcN2(sn) N_RegionaleLymfeklieren 2.16.840.1.113883.2.4.3.11.60.40.4.10.11 rcN2(sn)
rcN2a [DEPRECATED] rcN2a N_RegionaleLymfeklieren 2.16.840.1.113883.2.4.3.11.60.40.4.10.11 rcN2a
rcN2a(f) [DEPRECATED] rcN2a(f) N_RegionaleLymfeklieren 2.16.840.1.113883.2.4.3.11.60.40.4.10.11 rcN2a(f)
rcN2a(sn) [DEPRECATED] rcN2a(sn) N_RegionaleLymfeklieren 2.16.840.1.113883.2.4.3.11.60.40.4.10.11 rcN2a(sn)
rcN2b [DEPRECATED] rcN2b N_RegionaleLymfeklieren 2.16.840.1.113883.2.4.3.11.60.40.4.10.11 rcN2b
rcN2b(f) [DEPRECATED] rcN2b(f) N_RegionaleLymfeklieren 2.16.840.1.113883.2.4.3.11.60.40.4.10.11 rcN2b(f)
rcN2b(sn) [DEPRECATED] rcN2b(sn) N_RegionaleLymfeklieren 2.16.840.1.113883.2.4.3.11.60.40.4.10.11 rcN2b(sn)
rcN2c [DEPRECATED] rcN2c N_RegionaleLymfeklieren 2.16.840.1.113883.2.4.3.11.60.40.4.10.11 rcN2c
rcN2c(f) [DEPRECATED] rcN2c(f) N_RegionaleLymfeklieren 2.16.840.1.113883.2.4.3.11.60.40.4.10.11 rcN2c(f)
rcN2c(sn) [DEPRECATED] rcN2c(sn) N_RegionaleLymfeklieren 2.16.840.1.113883.2.4.3.11.60.40.4.10.11 rcN2c(sn)
rcN3 [DEPRECATED] rcN3 N_RegionaleLymfeklieren 2.16.840.1.113883.2.4.3.11.60.40.4.10.11 rcN3
rcN3(f) [DEPRECATED] rcN3(f) N_RegionaleLymfeklieren 2.16.840.1.113883.2.4.3.11.60.40.4.10.11 rcN3(f)
rcN3(sn) [DEPRECATED] rcN3(sn) N_RegionaleLymfeklieren 2.16.840.1.113883.2.4.3.11.60.40.4.10.11 rcN3(sn)
rcN3a [DEPRECATED] rcN3a N_RegionaleLymfeklieren 2.16.840.1.113883.2.4.3.11.60.40.4.10.11 rcN3a
rcN3a(f) [DEPRECATED] rcN3a(f) N_RegionaleLymfeklieren 2.16.840.1.113883.2.4.3.11.60.40.4.10.11 rcN3a(f)
rcN3a(sn) [DEPRECATED] rcN3a(sn) N_RegionaleLymfeklieren 2.16.840.1.113883.2.4.3.11.60.40.4.10.11 rcN3a(sn)
rcN3b [DEPRECATED] rcN3b N_RegionaleLymfeklieren 2.16.840.1.113883.2.4.3.11.60.40.4.10.11 rcN3b
rcN3b(f) [DEPRECATED] rcN3b(f) N_RegionaleLymfeklieren 2.16.840.1.113883.2.4.3.11.60.40.4.10.11 rcN3b(f)
rcN3b(sn) [DEPRECATED] rcN3b(sn) N_RegionaleLymfeklieren 2.16.840.1.113883.2.4.3.11.60.40.4.10.11 rcN3b(sn)
rcN3c [DEPRECATED] rcN3c N_RegionaleLymfeklieren 2.16.840.1.113883.2.4.3.11.60.40.4.10.11 rcN3c
rcN3c(f) [DEPRECATED] rcN3c(f) N_RegionaleLymfeklieren 2.16.840.1.113883.2.4.3.11.60.40.4.10.11 rcN3c(f)
rcN3c(sn) [DEPRECATED] rcN3c(sn) N_RegionaleLymfeklieren 2.16.840.1.113883.2.4.3.11.60.40.4.10.11 rcN3c(sn)
Value Other (OTH) from codesystem NullFlavor (OID: 2.16.840.1.113883.5.1008) is allowed in this valueset.

Note: This value list is no longer a valid choice and will become obsolete in the next release.

rcN_RegionalLymphNodesSnomedCodelist

Valueset OID: 2.16.840.1.113883.2.4.3.11.60.40.2.4.27.37 Binding: Extensible Status: Active
Conceptname Codesystem name Codesystem OID
SNOMED CT: <1279799007|American Joint Committee on Cancer rcN category allowable value| SNOMED CT 2.16.840.1.113883.6.96
SNOMED CT: <1352733007|Union for International Cancer Control rcN category allowable value| SNOMED CT 2.16.840.1.113883.6.96
Value Other (OTH) from codesystem NullFlavor (OID: 2.16.840.1.113883.5.1008) is allowed in this valueset.

rcrpM_DistantMetastasisCodelist

Valueset OID: 2.16.840.1.113883.2.4.3.11.60.40.2.4.27.27 Binding: Extensible Status: Deprecated
Conceptname Conceptcode Codesystem name Codesystem OID Description
rcM0 [DEPRECATED] rcM0 M_Afstandsmetastase 2.16.840.1.113883.2.4.3.11.60.40.4.10.3 rcM0
rcM0(i+) [DEPRECATED] rcM0(i+) M_Afstandsmetastase 2.16.840.1.113883.2.4.3.11.60.40.4.10.3 rcM0(i+)
rcM0(mol+) [DEPRECATED] rcM0(mol+) M_Afstandsmetastase 2.16.840.1.113883.2.4.3.11.60.40.4.10.3 rcM0(mol+)
rcM1 [DEPRECATED] rcM1 M_Afstandsmetastase 2.16.840.1.113883.2.4.3.11.60.40.4.10.3 rcM1
rcM1a [DEPRECATED] rcM1a M_Afstandsmetastase 2.16.840.1.113883.2.4.3.11.60.40.4.10.3 rcM1a
rcM1a(0) [DEPRECATED] rcM1a(0) M_Afstandsmetastase 2.16.840.1.113883.2.4.3.11.60.40.4.10.3 rcM1a(0)
rcM1a(1) [DEPRECATED] rcM1a(1) M_Afstandsmetastase 2.16.840.1.113883.2.4.3.11.60.40.4.10.3 rcM1a(1)
rcM1b [DEPRECATED] rcM1b M_Afstandsmetastase 2.16.840.1.113883.2.4.3.11.60.40.4.10.3 rcM1b
rcM1b(0) [DEPRECATED] rcM1b(0) M_Afstandsmetastase 2.16.840.1.113883.2.4.3.11.60.40.4.10.3 rcM1b(0)
rcM1b(1) [DEPRECATED] rcM1b(1) M_Afstandsmetastase 2.16.840.1.113883.2.4.3.11.60.40.4.10.3 rcM1b(1)
rcM1c [DEPRECATED] rcM1c M_Afstandsmetastase 2.16.840.1.113883.2.4.3.11.60.40.4.10.3 rcM1c
rcM1c(0) [DEPRECATED] rcM1c(0) M_Afstandsmetastase 2.16.840.1.113883.2.4.3.11.60.40.4.10.3 rcM1c(0)
rcM1c(1) [DEPRECATED] rcM1c(1) M_Afstandsmetastase 2.16.840.1.113883.2.4.3.11.60.40.4.10.3 rcM1c(1)
rcM1d [DEPRECATED] rcM1d M_Afstandsmetastase 2.16.840.1.113883.2.4.3.11.60.40.4.10.3 rcM1d
rcM1d(0) [DEPRECATED] rcM1d(0) M_Afstandsmetastase 2.16.840.1.113883.2.4.3.11.60.40.4.10.3 rcM1d(0)
rcM1d(1) [DEPRECATED] rcM1d(1) M_Afstandsmetastase 2.16.840.1.113883.2.4.3.11.60.40.4.10.3 rcM1d(1)
rpM1 [DEPRECATED] rpM1 M_Afstandsmetastase 2.16.840.1.113883.2.4.3.11.60.40.4.10.3 rpM1
rpM1a [DEPRECATED] rpM1a M_Afstandsmetastase 2.16.840.1.113883.2.4.3.11.60.40.4.10.3 rpM1a
rpM1a(0) [DEPRECATED] rpM1a(0) M_Afstandsmetastase 2.16.840.1.113883.2.4.3.11.60.40.4.10.3 rpM1a(0)
rpM1a(1) [DEPRECATED] rpM1a(1) M_Afstandsmetastase 2.16.840.1.113883.2.4.3.11.60.40.4.10.3 rpM1a(1)
rpM1b [DEPRECATED] rpM1b M_Afstandsmetastase 2.16.840.1.113883.2.4.3.11.60.40.4.10.3 rpM1b
rpM1b(0) [DEPRECATED] rpM1b(0) M_Afstandsmetastase 2.16.840.1.113883.2.4.3.11.60.40.4.10.3 rpM1b(0)
rpM1b(1) [DEPRECATED] rpM1b(1) M_Afstandsmetastase 2.16.840.1.113883.2.4.3.11.60.40.4.10.3 rpM1b(1)
rpM1c [DEPRECATED] rpM1c M_Afstandsmetastase 2.16.840.1.113883.2.4.3.11.60.40.4.10.3 rpM1c
rpM1c(0) [DEPRECATED] rpM1c(0) M_Afstandsmetastase 2.16.840.1.113883.2.4.3.11.60.40.4.10.3 rpM1c(0)
rpM1c(1) [DEPRECATED] rpM1c(1) M_Afstandsmetastase 2.16.840.1.113883.2.4.3.11.60.40.4.10.3 rpM1c(1)
rpM1d [DEPRECATED] rpM1d M_Afstandsmetastase 2.16.840.1.113883.2.4.3.11.60.40.4.10.3 rpM1d
rpM1d(0) [DEPRECATED] rpM1d(0) M_Afstandsmetastase 2.16.840.1.113883.2.4.3.11.60.40.4.10.3 rpM1d(0)
rpM1d(1) [DEPRECATED] rpM1d(1) M_Afstandsmetastase 2.16.840.1.113883.2.4.3.11.60.40.4.10.3 rpM1d(1)
Value Other (OTH) from codesystem NullFlavor (OID: 2.16.840.1.113883.5.1008) is allowed in this valueset.

Note: This value list is no longer a valid choice and will become obsolete in the next release.

rcrpM_DistantMetastasisSnomedCodelist

Valueset OID: 2.16.840.1.113883.2.4.3.11.60.40.2.4.27.47 Binding: Extensible Status: Active
Conceptname Codesystem name Codesystem OID
SNOMED CT: <1281794006|American Joint Committee on Cancer rcM category allowable value| SNOMED CT 2.16.840.1.113883.6.96
SNOMED CT: <1281795007|American Joint Committee on Cancer rpM category allowable value| SNOMED CT 2.16.840.1.113883.6.96
SNOMED CT: <1352704006|Union for International Cancer Control rcM category allowable value| SNOMED CT 2.16.840.1.113883.6.96
SNOMED CT: <1352506006|Union for International Cancer Control rpM category allowable value| SNOMED CT 2.16.840.1.113883.6.96
Value Other (OTH) from codesystem NullFlavor (OID: 2.16.840.1.113883.5.1008) is allowed in this valueset.

rcT_PrimaryTumorCodelist

Valueset OID: 2.16.840.1.113883.2.4.3.11.60.40.2.4.27.13 Binding: Extensible Status: Deprecated
Conceptname Conceptcode Codesystem name Codesystem OID Description
rcTx [DEPRECATED] rcTx T_PrimaireTumor 2.16.840.1.113883.2.4.3.11.60.40.4.10.10 rcTx
rcT0 [DEPRECATED] rcT0 T_PrimaireTumor 2.16.840.1.113883.2.4.3.11.60.40.4.10.10 rcT0
rcTa [DEPRECATED] rcTa T_PrimaireTumor 2.16.840.1.113883.2.4.3.11.60.40.4.10.10 rcTa
rcTis [DEPRECATED] rcTis T_PrimaireTumor 2.16.840.1.113883.2.4.3.11.60.40.4.10.10 rcTis
rcTis (DCIS) [DEPRECATED] rcTis(DCIS) T_PrimaireTumor 2.16.840.1.113883.2.4.3.11.60.40.4.10.10 rcTis (DCIS)
rcTis (LAMN) [DEPRECATED] rcTis(LAMN) T_PrimaireTumor 2.16.840.1.113883.2.4.3.11.60.40.4.10.10 rcTis (LAMN)
rcTis (LCIS) [DEPRECATED] rcTis(LCIS) T_PrimaireTumor 2.16.840.1.113883.2.4.3.11.60.40.4.10.10 rcTis (LCIS)
rcTis (Paget) [DEPRECATED] rcTis(Paget) T_PrimaireTumor 2.16.840.1.113883.2.4.3.11.60.40.4.10.10 rcTis (Paget)
rcTis pu [DEPRECATED] rcTispu T_PrimaireTumor 2.16.840.1.113883.2.4.3.11.60.40.4.10.10 rcTis pu
rcT1 [DEPRECATED] rcT1 T_PrimaireTumor 2.16.840.1.113883.2.4.3.11.60.40.4.10.10 rcT1
rcT1mi [DEPRECATED] rcT1mi T_PrimaireTumor 2.16.840.1.113883.2.4.3.11.60.40.4.10.10 rcT1mi
rcT1a [DEPRECATED] rcT1a T_PrimaireTumor 2.16.840.1.113883.2.4.3.11.60.40.4.10.10 rcT1a
rcT1a1 [DEPRECATED] rcT1a1 T_PrimaireTumor 2.16.840.1.113883.2.4.3.11.60.40.4.10.10 rcT1a1
rcT1a2 [DEPRECATED] rcT1a2 T_PrimaireTumor 2.16.840.1.113883.2.4.3.11.60.40.4.10.10 rcT1a2
rcT1b [DEPRECATED] rcT1b T_PrimaireTumor 2.16.840.1.113883.2.4.3.11.60.40.4.10.10 rcT1b
rcT1b1 [DEPRECATED] rcT1b1 T_PrimaireTumor 2.16.840.1.113883.2.4.3.11.60.40.4.10.10 rcT1b1
rcT1b2 [DEPRECATED] rcT1b2 T_PrimaireTumor 2.16.840.1.113883.2.4.3.11.60.40.4.10.10 rcT1b2
rcT1c [DEPRECATED] rcT1c T_PrimaireTumor 2.16.840.1.113883.2.4.3.11.60.40.4.10.10 rcT1c
rcT1c1 [DEPRECATED] rcT1c1 T_PrimaireTumor 2.16.840.1.113883.2.4.3.11.60.40.4.10.10 rcT1c1
rcT1c2 [DEPRECATED] rcT1c2 T_PrimaireTumor 2.16.840.1.113883.2.4.3.11.60.40.4.10.10 rcT1c2
rcT1c3 [DEPRECATED] rcT1c3 T_PrimaireTumor 2.16.840.1.113883.2.4.3.11.60.40.4.10.10 rcT1c3
rcT1d [DEPRECATED] rcT1d T_PrimaireTumor 2.16.840.1.113883.2.4.3.11.60.40.4.10.10 rcT1d
rcT2 [DEPRECATED] rcT2 T_PrimaireTumor 2.16.840.1.113883.2.4.3.11.60.40.4.10.10 rcT2
rcT2a [DEPRECATED] rcT2a T_PrimaireTumor 2.16.840.1.113883.2.4.3.11.60.40.4.10.10 rcT2a
rcT2a1 [DEPRECATED] rcT2a1 T_PrimaireTumor 2.16.840.1.113883.2.4.3.11.60.40.4.10.10 rcT2a1
rcT2a2 [DEPRECATED] rcT2a2 T_PrimaireTumor 2.16.840.1.113883.2.4.3.11.60.40.4.10.10 rcT2a2
rcT2b [DEPRECATED] rcT2b T_PrimaireTumor 2.16.840.1.113883.2.4.3.11.60.40.4.10.10 rcT2b
rcT2c [DEPRECATED] rcT2c T_PrimaireTumor 2.16.840.1.113883.2.4.3.11.60.40.4.10.10 rcT2c
rcT2d [DEPRECATED] rcT2d T_PrimaireTumor 2.16.840.1.113883.2.4.3.11.60.40.4.10.10 rcT2d
rcT3 [DEPRECATED] rcT3 T_PrimaireTumor 2.16.840.1.113883.2.4.3.11.60.40.4.10.10 rcT3
rcT3a [DEPRECATED] rcT3a T_PrimaireTumor 2.16.840.1.113883.2.4.3.11.60.40.4.10.10 rcT3a
rcT3b [DEPRECATED] rcT3b T_PrimaireTumor 2.16.840.1.113883.2.4.3.11.60.40.4.10.10 rcT3b
rcT3c [DEPRECATED] rcT3c T_PrimaireTumor 2.16.840.1.113883.2.4.3.11.60.40.4.10.10 rcT3c
rcT3d [DEPRECATED] rcT3d T_PrimaireTumor 2.16.840.1.113883.2.4.3.11.60.40.4.10.10 rcT3d
rcT3e [DEPRECATED] rcT3e T_PrimaireTumor 2.16.840.1.113883.2.4.3.11.60.40.4.10.10 rcT3e
rcT4 [DEPRECATED] rcT4 T_PrimaireTumor 2.16.840.1.113883.2.4.3.11.60.40.4.10.10 rcT4
rcT4a [DEPRECATED] rcT4a T_PrimaireTumor 2.16.840.1.113883.2.4.3.11.60.40.4.10.10 rcT4a
rcT4b [DEPRECATED] rcT4b T_PrimaireTumor 2.16.840.1.113883.2.4.3.11.60.40.4.10.10 rcT4b
rcT4c [DEPRECATED] rcT4c T_PrimaireTumor 2.16.840.1.113883.2.4.3.11.60.40.4.10.10 rcT4c
rcT4d [DEPRECATED] rcT4d T_PrimaireTumor 2.16.840.1.113883.2.4.3.11.60.40.4.10.10 rcT4d
rcT4e [DEPRECATED] rcT4e T_PrimaireTumor 2.16.840.1.113883.2.4.3.11.60.40.4.10.10 rcT4e
Value Other (OTH) from codesystem NullFlavor (OID: 2.16.840.1.113883.5.1008) is allowed in this valueset.

Note: This value list is no longer a valid choice and will become obsolete in the next release.

rcT_PrimaryTumorSnomedCodelist

Valueset OID: 2.16.840.1.113883.2.4.3.11.60.40.2.4.27.45 Binding: Extensible Status: Active
Conceptname Codesystem name Codesystem OID
SNOMED CT: <1279573003|American Joint Committee on Cancer rcT category allowable value| SNOMED CT 2.16.840.1.113883.6.96
SNOMED CT: <1352998008|Union for International Cancer Control rcT category allowable value| SNOMED CT 2.16.840.1.113883.6.96
Value Other (OTH) from codesystem NullFlavor (OID: 2.16.840.1.113883.5.1008) is allowed in this valueset.

rpN_RegionalLymphNodesCodelist

Valueset OID: 2.16.840.1.113883.2.4.3.11.60.40.2.4.27.23 Binding: Extensible Status: Deprecated
Conceptname Conceptcode Codesystem name Codesystem OID Description
rpNX [DEPRECATED] rpNX N_RegionaleLymfeklieren 2.16.840.1.113883.2.4.3.11.60.40.4.10.11 rpNX
rpNX(f) [DEPRECATED] rpNX(f) N_RegionaleLymfeklieren 2.16.840.1.113883.2.4.3.11.60.40.4.10.11 rpNX(f)
rpNX(sn) [DEPRECATED] rpNX(sn) N_RegionaleLymfeklieren 2.16.840.1.113883.2.4.3.11.60.40.4.10.11 rpNX(sn)
rpN0 [DEPRECATED] rpN0 N_RegionaleLymfeklieren 2.16.840.1.113883.2.4.3.11.60.40.4.10.11 rpN0
rpN0(f) [DEPRECATED] rpN0(f) N_RegionaleLymfeklieren 2.16.840.1.113883.2.4.3.11.60.40.4.10.11 rpN0(f)
rpN0(sn) [DEPRECATED] rpN0(sn) N_RegionaleLymfeklieren 2.16.840.1.113883.2.4.3.11.60.40.4.10.11 rpN0(sn)
rpN0(i-) [DEPRECATED] rpN0(i-) N_RegionaleLymfeklieren 2.16.840.1.113883.2.4.3.11.60.40.4.10.11 rpN0(i-)
rpN0(i-)(sn) [DEPRECATED] rpN0(i-)(sn) N_RegionaleLymfeklieren 2.16.840.1.113883.2.4.3.11.60.40.4.10.11 rpN0(i-)(sn)
rpN0(i+) [DEPRECATED] rpN0(i+) N_RegionaleLymfeklieren 2.16.840.1.113883.2.4.3.11.60.40.4.10.11 rpN0(i+)
rpN0(i+)(sn) [DEPRECATED] rpN0(i+)(sn) N_RegionaleLymfeklieren 2.16.840.1.113883.2.4.3.11.60.40.4.10.11 rpN0(i+)(sn)
rpN0(mol-) [DEPRECATED] rpN0(mol-) N_RegionaleLymfeklieren 2.16.840.1.113883.2.4.3.11.60.40.4.10.11 rpN0(mol-)
rpN0(mol-)(sn) [DEPRECATED] rpN0(mol-)(sn) N_RegionaleLymfeklieren 2.16.840.1.113883.2.4.3.11.60.40.4.10.11 rpN0(mol-)(sn)
rpN0(mol+) [DEPRECATED] rpN0(mol+) N_RegionaleLymfeklieren 2.16.840.1.113883.2.4.3.11.60.40.4.10.11 rpN0(mol+)
rpN0(mol+)(sn) [DEPRECATED] rpN0(mol+)(sn) N_RegionaleLymfeklieren 2.16.840.1.113883.2.4.3.11.60.40.4.10.11 rpN0(mol+)(sn)
rpN1 [DEPRECATED] rpN1 N_RegionaleLymfeklieren 2.16.840.1.113883.2.4.3.11.60.40.4.10.11 rpN1
rpN1(f) [DEPRECATED] rpN1(f) N_RegionaleLymfeklieren 2.16.840.1.113883.2.4.3.11.60.40.4.10.11 rpN1(f)
rpN1(sn) [DEPRECATED] rpN1(sn) N_RegionaleLymfeklieren 2.16.840.1.113883.2.4.3.11.60.40.4.10.11 rpN1(sn)
rpN1mi [DEPRECATED] rpN1mi N_RegionaleLymfeklieren 2.16.840.1.113883.2.4.3.11.60.40.4.10.11 rpN1mi
rpN1mi(f) [DEPRECATED] rpN1mi(f) N_RegionaleLymfeklieren 2.16.840.1.113883.2.4.3.11.60.40.4.10.11 rpN1mi(f)
rpN1mi(sn) [DEPRECATED] rpN1mi(sn) N_RegionaleLymfeklieren 2.16.840.1.113883.2.4.3.11.60.40.4.10.11 rpN1mi(sn)
rpN1a [DEPRECATED] rpN1a N_RegionaleLymfeklieren 2.16.840.1.113883.2.4.3.11.60.40.4.10.11 rpN1a
rpN1a(f) [DEPRECATED] rpN1a(f) N_RegionaleLymfeklieren 2.16.840.1.113883.2.4.3.11.60.40.4.10.11 rpN1a(f)
rpN1a(sn) [DEPRECATED] rpN1a(sn) N_RegionaleLymfeklieren 2.16.840.1.113883.2.4.3.11.60.40.4.10.11 rpN1a(sn)
rpN1b [DEPRECATED] rpN1b N_RegionaleLymfeklieren 2.16.840.1.113883.2.4.3.11.60.40.4.10.11 rpN1b
rpN1b(f) [DEPRECATED] rpN1b(f) N_RegionaleLymfeklieren 2.16.840.1.113883.2.4.3.11.60.40.4.10.11 rpN1b(f)
rpN1b(sn) [DEPRECATED] rpN1b(sn) N_RegionaleLymfeklieren 2.16.840.1.113883.2.4.3.11.60.40.4.10.11 rpN1b(sn)
rpN1c [DEPRECATED] rpN1c N_RegionaleLymfeklieren 2.16.840.1.113883.2.4.3.11.60.40.4.10.11 rpN1c
rpN1c(f) [DEPRECATED] rpN1c(f) N_RegionaleLymfeklieren 2.16.840.1.113883.2.4.3.11.60.40.4.10.11 rpN1c(f)
rpN1c(sn) [DEPRECATED] rpN1c(sn) N_RegionaleLymfeklieren 2.16.840.1.113883.2.4.3.11.60.40.4.10.11 rpN1c(sn)
rpN2 [DEPRECATED] rpN2 N_RegionaleLymfeklieren 2.16.840.1.113883.2.4.3.11.60.40.4.10.11 rpN2
rpN2(f) [DEPRECATED] rpN2(f) N_RegionaleLymfeklieren 2.16.840.1.113883.2.4.3.11.60.40.4.10.11 rpN2(f)
rpN2(sn) [DEPRECATED] rpN2(sn) N_RegionaleLymfeklieren 2.16.840.1.113883.2.4.3.11.60.40.4.10.11 rpN2(sn)
rpN2a [DEPRECATED] rpN2a N_RegionaleLymfeklieren 2.16.840.1.113883.2.4.3.11.60.40.4.10.11 rpN2a
rpN2a(f) [DEPRECATED] rpN2a(f) N_RegionaleLymfeklieren 2.16.840.1.113883.2.4.3.11.60.40.4.10.11 rpN2a(f)
rpN2a(sn) [DEPRECATED] rpN2a(sn) N_RegionaleLymfeklieren 2.16.840.1.113883.2.4.3.11.60.40.4.10.11 rpN2a(sn)
rpN2b [DEPRECATED] rpN2b N_RegionaleLymfeklieren 2.16.840.1.113883.2.4.3.11.60.40.4.10.11 rpN2b
rpN2b(f) [DEPRECATED] rpN2b(f) N_RegionaleLymfeklieren 2.16.840.1.113883.2.4.3.11.60.40.4.10.11 rpN2b(f)
rpN2b(sn) [DEPRECATED] rpN2b(sn) N_RegionaleLymfeklieren 2.16.840.1.113883.2.4.3.11.60.40.4.10.11 rpN2b(sn)
rpN2c [DEPRECATED] rpN2c N_RegionaleLymfeklieren 2.16.840.1.113883.2.4.3.11.60.40.4.10.11 rpN2c
rpN2c(f) [DEPRECATED] rpN2c(f) N_RegionaleLymfeklieren 2.16.840.1.113883.2.4.3.11.60.40.4.10.11 rpN2c(f)
rpN2c(sn) [DEPRECATED] rpN2c(sn) N_RegionaleLymfeklieren 2.16.840.1.113883.2.4.3.11.60.40.4.10.11 rpN2c(sn)
rpN3 [DEPRECATED] rpN3 N_RegionaleLymfeklieren 2.16.840.1.113883.2.4.3.11.60.40.4.10.11 rpN3
rpN3(f) [DEPRECATED] rpN3(f) N_RegionaleLymfeklieren 2.16.840.1.113883.2.4.3.11.60.40.4.10.11 rpN3(f)
rpN3(sn) [DEPRECATED] rpN3(sn) N_RegionaleLymfeklieren 2.16.840.1.113883.2.4.3.11.60.40.4.10.11 rpN3(sn)
rpN3a [DEPRECATED] rpN3a N_RegionaleLymfeklieren 2.16.840.1.113883.2.4.3.11.60.40.4.10.11 rpN3a
rpN3a(f) [DEPRECATED] rpN3a(f) N_RegionaleLymfeklieren 2.16.840.1.113883.2.4.3.11.60.40.4.10.11 rpN3a(f)
rpN3a(sn) [DEPRECATED] rpN3a(sn) N_RegionaleLymfeklieren 2.16.840.1.113883.2.4.3.11.60.40.4.10.11 rpN3a(sn)
rpN3b [DEPRECATED] rpN3b N_RegionaleLymfeklieren 2.16.840.1.113883.2.4.3.11.60.40.4.10.11 rpN3b
rpN3b(f) [DEPRECATED] rpN3b(f) N_RegionaleLymfeklieren 2.16.840.1.113883.2.4.3.11.60.40.4.10.11 rpN3b(f)
rpN3b(sn) [DEPRECATED] rpN3b(sn) N_RegionaleLymfeklieren 2.16.840.1.113883.2.4.3.11.60.40.4.10.11 rpN3b(sn)
rpN3c [DEPRECATED] rpN3c N_RegionaleLymfeklieren 2.16.840.1.113883.2.4.3.11.60.40.4.10.11 rpN3c
rpN3c(f) [DEPRECATED] rpN3c(f) N_RegionaleLymfeklieren 2.16.840.1.113883.2.4.3.11.60.40.4.10.11 rpN3c(f)
rpN3c(sn) [DEPRECATED] rpN3c(sn) N_RegionaleLymfeklieren 2.16.840.1.113883.2.4.3.11.60.40.4.10.11 rpN3c(sn)
Value Other (OTH) from codesystem NullFlavor (OID: 2.16.840.1.113883.5.1008) is allowed in this valueset.

Note: This value list is no longer a valid choice and will become obsolete in the next release.

rpN_RegionalLymphNodesSnomedCodelist

Valueset OID: 2.16.840.1.113883.2.4.3.11.60.40.2.4.27.38 Binding: Extensible Status: Active
Conceptname Codesystem name Codesystem OID
SNOMED CT: <1279850004|American Joint Committee on Cancer rpN category allowable value| SNOMED CT 2.16.840.1.113883.6.96
SNOMED CT: <1352584006|Union for International Cancer Control rpN category allowable value| SNOMED CT 2.16.840.1.113883.6.96
Value Other (OTH) from codesystem NullFlavor (OID: 2.16.840.1.113883.5.1008) is allowed in this valueset.

rpT_PrimaryTumorCodelist

Valueset OID: 2.16.840.1.113883.2.4.3.11.60.40.2.4.27.14 Binding: Extensible Status: Deprecated
Conceptname Conceptcode Codesystem name Codesystem OID Description
rpTx [DEPRECATED] rpTx T_PrimaireTumor 2.16.840.1.113883.2.4.3.11.60.40.4.10.10 rpTx
rpT0 [DEPRECATED] rpT0 T_PrimaireTumor 2.16.840.1.113883.2.4.3.11.60.40.4.10.10 rpT0
rpTa [DEPRECATED] rpTa T_PrimaireTumor 2.16.840.1.113883.2.4.3.11.60.40.4.10.10 rpTa
rpTis [DEPRECATED] rpTis T_PrimaireTumor 2.16.840.1.113883.2.4.3.11.60.40.4.10.10 rpTis
rpTis (DCIS) rpTis(DCIS) T_PrimaireTumor 2.16.840.1.113883.2.4.3.11.60.40.4.10.10 rpTis (DCIS)
rpTis (LAMN) rpTis(LAMN) T_PrimaireTumor 2.16.840.1.113883.2.4.3.11.60.40.4.10.10 rpTis (LAMN)
rpTis (LCIS) rpTis(LCIS) T_PrimaireTumor 2.16.840.1.113883.2.4.3.11.60.40.4.10.10 rpTis (LCIS)
rpTis (Paget) rpTis(Paget) T_PrimaireTumor 2.16.840.1.113883.2.4.3.11.60.40.4.10.10 rpTis (Paget)
rpTis pu rpTispu T_PrimaireTumor 2.16.840.1.113883.2.4.3.11.60.40.4.10.10 rpTis pu
rpT1 [DEPRECATED] rpT1 T_PrimaireTumor 2.16.840.1.113883.2.4.3.11.60.40.4.10.10 rpT1
rpT1mi [DEPRECATED] rpT1mi T_PrimaireTumor 2.16.840.1.113883.2.4.3.11.60.40.4.10.10 rpT1mi
rpT1a [DEPRECATED] rpT1a T_PrimaireTumor 2.16.840.1.113883.2.4.3.11.60.40.4.10.10 rpT1a
rpT1a1 [DEPRECATED] rpT1a1 T_PrimaireTumor 2.16.840.1.113883.2.4.3.11.60.40.4.10.10 rpT1a1
rpT1a2 [DEPRECATED] rpT1a2 T_PrimaireTumor 2.16.840.1.113883.2.4.3.11.60.40.4.10.10 rpT1a2
rpT1b [DEPRECATED] rpT1b T_PrimaireTumor 2.16.840.1.113883.2.4.3.11.60.40.4.10.10 rpT1b
rpT1b1 [DEPRECATED] rpT1b1 T_PrimaireTumor 2.16.840.1.113883.2.4.3.11.60.40.4.10.10 rpT1b1
rpT1b2 [DEPRECATED] rpT1b2 T_PrimaireTumor 2.16.840.1.113883.2.4.3.11.60.40.4.10.10 rpT1b2
rpT1c [DEPRECATED] rpT1c T_PrimaireTumor 2.16.840.1.113883.2.4.3.11.60.40.4.10.10 rpT1c
rpT1c1 [DEPRECATED] rpT1c1 T_PrimaireTumor 2.16.840.1.113883.2.4.3.11.60.40.4.10.10 rpT1c1
rpT1c2 [DEPRECATED] rpT1c2 T_PrimaireTumor 2.16.840.1.113883.2.4.3.11.60.40.4.10.10 rpT1c2
rpT1c3 [DEPRECATED] rpT1c3 T_PrimaireTumor 2.16.840.1.113883.2.4.3.11.60.40.4.10.10 rpT1c3
rpT1d [DEPRECATED] rpT1d T_PrimaireTumor 2.16.840.1.113883.2.4.3.11.60.40.4.10.10 rpT1d
rpT2 [DEPRECATED] rpT2 T_PrimaireTumor 2.16.840.1.113883.2.4.3.11.60.40.4.10.10 rpT2
rpT2a [DEPRECATED] rpT2a T_PrimaireTumor 2.16.840.1.113883.2.4.3.11.60.40.4.10.10 rpT2a
rpT2a1 [DEPRECATED] rpT2a1 T_PrimaireTumor 2.16.840.1.113883.2.4.3.11.60.40.4.10.10 rpT2a1
rpT2a2 [DEPRECATED] rpT2a2 T_PrimaireTumor 2.16.840.1.113883.2.4.3.11.60.40.4.10.10 rpT2a2
rpT2b [DEPRECATED] rpT2b T_PrimaireTumor 2.16.840.1.113883.2.4.3.11.60.40.4.10.10 rpT2b
rpT2c [DEPRECATED] rpT2c T_PrimaireTumor 2.16.840.1.113883.2.4.3.11.60.40.4.10.10 rpT2c
rpT2d [DEPRECATED] rpT2d T_PrimaireTumor 2.16.840.1.113883.2.4.3.11.60.40.4.10.10 rpT2d
rpT3 [DEPRECATED] rpT3 T_PrimaireTumor 2.16.840.1.113883.2.4.3.11.60.40.4.10.10 rpT3
rpT3a [DEPRECATED] rpT3a T_PrimaireTumor 2.16.840.1.113883.2.4.3.11.60.40.4.10.10 rpT3a
rpT3b [DEPRECATED] rpT3b T_PrimaireTumor 2.16.840.1.113883.2.4.3.11.60.40.4.10.10 rpT3b
rpT3c [DEPRECATED] rpT3c T_PrimaireTumor 2.16.840.1.113883.2.4.3.11.60.40.4.10.10 rpT3c
rpT3d [DEPRECATED] rpT3d T_PrimaireTumor 2.16.840.1.113883.2.4.3.11.60.40.4.10.10 rpT3d
rpT4 [DEPRECATED] rpT4 T_PrimaireTumor 2.16.840.1.113883.2.4.3.11.60.40.4.10.10 rpT4
rpT4a [DEPRECATED] rpT4a T_PrimaireTumor 2.16.840.1.113883.2.4.3.11.60.40.4.10.10 rpT4a
rpT4b [DEPRECATED] rpT4b T_PrimaireTumor 2.16.840.1.113883.2.4.3.11.60.40.4.10.10 rpT4b
rpT4c [DEPRECATED] rpT4c T_PrimaireTumor 2.16.840.1.113883.2.4.3.11.60.40.4.10.10 rpT4c
rpT4d [DEPRECATED] rpT4d T_PrimaireTumor 2.16.840.1.113883.2.4.3.11.60.40.4.10.10 rpT4d
rpT4e [DEPRECATED] rpT4e T_PrimaireTumor 2.16.840.1.113883.2.4.3.11.60.40.4.10.10 rpT4e
Value Other (OTH) from codesystem NullFlavor (OID: 2.16.840.1.113883.5.1008) is allowed in this valueset.

Note: This value list is no longer a valid choice and will become obsolete in the next release.

rpT_PrimaryTumorSnomedCodelist

Valueset OID: 2.16.840.1.113883.2.4.3.11.60.40.2.4.27.43 Binding: Extensible Status: Active
Conceptname Codesystem name Codesystem OID
SNOMED CT: <1279738002|American Joint Committee on Cancer rpT category allowable value| SNOMED CT 2.16.840.1.113883.6.96
SNOMED CT: <1352665001|Union for International Cancer Control rpT category allowable value| SNOMED CT 2.16.840.1.113883.6.96
Value Other (OTH) from codesystem NullFlavor (OID: 2.16.840.1.113883.5.1008) is allowed in this valueset.

TNMVersionCodelist

Valueset OID: 2.16.840.1.113883.2.4.3.11.60.40.2.4.27.6 Binding: Extensible Status: Active
Conceptname Conceptcode Codesystem name Codesystem OID Description
AJCC 1ste editie AJCCTNM1 TNMVersie 2.16.840.1.113883.2.4.3.11.60.40.4.10.8 AJCC TNM 1ste editie
AJCC 2e editie AJCCTNM2 TNMVersie 2.16.840.1.113883.2.4.3.11.60.40.4.10.8 AJCC TNM 2e editie
AJCC 3e editie AJCCTNM3 TNMVersie 2.16.840.1.113883.2.4.3.11.60.40.4.10.8 AJCC TNM 3e editie
AJCC 4e editie AJCCTNM4 TNMVersie 2.16.840.1.113883.2.4.3.11.60.40.4.10.8 AJCC TNM 4e editie
AJCC 5e editie AJCCTNM5 TNMVersie 2.16.840.1.113883.2.4.3.11.60.40.4.10.8 AJCC TNM 5e editie
AJCC 6e editie AJCCTNM6 TNMVersie 2.16.840.1.113883.2.4.3.11.60.40.4.10.8 AJCC TNM 6e editie
AJCC 7e editie AJCCTNM7 TNMVersie 2.16.840.1.113883.2.4.3.11.60.40.4.10.8 AJCC TNM 7e editie
AJCC 8e editie AJCCTNM8 TNMVersie 2.16.840.1.113883.2.4.3.11.60.40.4.10.8 AJCC TNM 8e editie
AJCC 9e editie AJCCTNM9 TNMVersie 2.16.840.1.113883.2.4.3.11.60.40.4.10.8 AJCC TNM 9e editie
UICC 1ste editie UICCTNM1 TNMVersie 2.16.840.1.113883.2.4.3.11.60.40.4.10.8 UICC TNM 1ste editie
UICC 2e editie UICCTNM2 TNMVersie 2.16.840.1.113883.2.4.3.11.60.40.4.10.8 UICC TNM 2e editie
UICC 3e editie UICCTNM3 TNMVersie 2.16.840.1.113883.2.4.3.11.60.40.4.10.8 UICC TNM 3e editie
UICC 4e editie UICCTNM4 TNMVersie 2.16.840.1.113883.2.4.3.11.60.40.4.10.8 UICC TNM 4e editie
UICC 5e editie UICCTNM5 TNMVersie 2.16.840.1.113883.2.4.3.11.60.40.4.10.8 UICC TNM 5e editie
UICC 6e editie UICCTNM6 TNMVersie 2.16.840.1.113883.2.4.3.11.60.40.4.10.8 UICC TNM 6e editie
UICC 7e editie UICCTNM7 TNMVersie 2.16.840.1.113883.2.4.3.11.60.40.4.10.8 UICC TNM 7e editie
UICC 8e editie UICCTNM8 TNMVersie 2.16.840.1.113883.2.4.3.11.60.40.4.10.8 UICC TNM 8e editie
Value Other (OTH) from codesystem NullFlavor (OID: 2.16.840.1.113883.5.1008) is allowed in this valueset.

V_VenousInvasionCodelist

Valueset OID: 2.16.840.1.113883.2.4.3.11.60.40.2.4.27.7 Binding: Extensible Status: Deprecated
Conceptname Conceptcode Codesystem name Codesystem OID Description
VX [DEPRECATED] VX V_VeneuzeInvasie 2.16.840.1.113883.2.4.3.11.60.40.4.10.14 Aanwezigheid van veneuze invasie kan niet beoordeeld worden
V0 [DEPRECATED] V0 V_VeneuzeInvasie 2.16.840.1.113883.2.4.3.11.60.40.4.10.14 Geen veneuze invasie
V1 [DEPRECATED] V1 V_VeneuzeInvasie 2.16.840.1.113883.2.4.3.11.60.40.4.10.14 Microscopische veneuze invasie
V2 [DEPRECATED] V2 V_VeneuzeInvasie 2.16.840.1.113883.2.4.3.11.60.40.4.10.14 Macroscopische veneuze invasie
Value Other (OTH) from codesystem NullFlavor (OID: 2.16.840.1.113883.5.1008) is allowed in this valueset.

Note: This value list is no longer a valid choice and will become obsolete in the next release.

V_VenousInvasionSnomedCodelist

Valueset OID: 2.16.840.1.113883.2.4.3.11.60.40.2.4.27.55 Binding: Extensible Status: Active
Conceptname Codesystem name Codesystem OID
<1222584008|American Joint Committee on Cancer allowable value| SNOMED CT 2.16.840.1.113883.6.96
<1352503003|Union for International Cancer Control allowable value| SNOMED CT 2.16.840.1.113883.6.96
Value Other (OTH) from codesystem NullFlavor (OID: 2.16.840.1.113883.5.1008) is allowed in this valueset.

Note: The AJCC and UICC values required for this category were not yet available in SNOMED CT at the time of publication, these will be specified via an erratum later.

ycN_RegionalLymphNodesCodelist

Valueset OID: 2.16.840.1.113883.2.4.3.11.60.40.2.4.27.19 Binding: Extensible Status: Deprecated
Conceptname Conceptcode Codesystem name Codesystem OID Description
ycNX [DEPRECATED] ycNX N_RegionaleLymfeklieren 2.16.840.1.113883.2.4.3.11.60.40.4.10.11 ycNX
ycNX(f) [DEPRECATED] ycNX(f) N_RegionaleLymfeklieren 2.16.840.1.113883.2.4.3.11.60.40.4.10.11 ycNX(f)
ycNX(sn) [DEPRECATED] ycNX(sn) N_RegionaleLymfeklieren 2.16.840.1.113883.2.4.3.11.60.40.4.10.11 ycNX(sn)
ycN0 [DEPRECATED] ycN0 N_RegionaleLymfeklieren 2.16.840.1.113883.2.4.3.11.60.40.4.10.11 ycN0
ycN0(f) [DEPRECATED] ycN0(f) N_RegionaleLymfeklieren 2.16.840.1.113883.2.4.3.11.60.40.4.10.11 ycN0(f)
ycN0(sn) [DEPRECATED] ycN0(sn) N_RegionaleLymfeklieren 2.16.840.1.113883.2.4.3.11.60.40.4.10.11 ycN0(sn)
ycN0(i-) [DEPRECATED] ycN0(i-) N_RegionaleLymfeklieren 2.16.840.1.113883.2.4.3.11.60.40.4.10.11 ycN0(i-)
ycN0(i-)(sn) [DEPRECATED] ycN0(i-)(sn) N_RegionaleLymfeklieren 2.16.840.1.113883.2.4.3.11.60.40.4.10.11 ycN0(i-)(sn)
ycN0(i+) [DEPRECATED] ycN0(i+) N_RegionaleLymfeklieren 2.16.840.1.113883.2.4.3.11.60.40.4.10.11 ycN0(i+)
ycN0(i+)(sn) [DEPRECATED] ycN0(i+)(sn) N_RegionaleLymfeklieren 2.16.840.1.113883.2.4.3.11.60.40.4.10.11 ycN0(i+)(sn)
ycN0(mol-) [DEPRECATED] ycN0(mol-) N_RegionaleLymfeklieren 2.16.840.1.113883.2.4.3.11.60.40.4.10.11 ycN0(mol-)
ycN0(mol-)(sn) [DEPRECATED] ycN0(mol-)(sn) N_RegionaleLymfeklieren 2.16.840.1.113883.2.4.3.11.60.40.4.10.11 ycN0(mol-)(sn)
ycN0(mol+) [DEPRECATED] ycN0(mol+) N_RegionaleLymfeklieren 2.16.840.1.113883.2.4.3.11.60.40.4.10.11 ycN0(mol+)
ycN0(mol+)(sn) [DEPRECATED] ycN0(mol+)(sn) N_RegionaleLymfeklieren 2.16.840.1.113883.2.4.3.11.60.40.4.10.11 ycN0(mol+)(sn)
ycN1 [DEPRECATED] ycN1 N_RegionaleLymfeklieren 2.16.840.1.113883.2.4.3.11.60.40.4.10.11 ycN1
ycN1(f) [DEPRECATED] ycN1(f) N_RegionaleLymfeklieren 2.16.840.1.113883.2.4.3.11.60.40.4.10.11 ycN1(f)
ycN1(sn) [DEPRECATED] ycN1(sn) N_RegionaleLymfeklieren 2.16.840.1.113883.2.4.3.11.60.40.4.10.11 ycN1(sn)
ycN1mi [DEPRECATED] ycN1mi N_RegionaleLymfeklieren 2.16.840.1.113883.2.4.3.11.60.40.4.10.11 ycN1mi
ycN1mi(f) [DEPRECATED] ycN1mi(f) N_RegionaleLymfeklieren 2.16.840.1.113883.2.4.3.11.60.40.4.10.11 ycN1mi(f)
ycN1mi(sn) [DEPRECATED] ycN1mi(sn) N_RegionaleLymfeklieren 2.16.840.1.113883.2.4.3.11.60.40.4.10.11 ycN1mi(sn)
ycN1a [DEPRECATED] ycN1a N_RegionaleLymfeklieren 2.16.840.1.113883.2.4.3.11.60.40.4.10.11 ycN1a
ycN1a(f) [DEPRECATED] ycN1a(f) N_RegionaleLymfeklieren 2.16.840.1.113883.2.4.3.11.60.40.4.10.11 ycN1a(f)
ycN1a(sn) [DEPRECATED] ycN1a(sn) N_RegionaleLymfeklieren 2.16.840.1.113883.2.4.3.11.60.40.4.10.11 ycN1a(sn)
ycN1b [DEPRECATED] ycN1b N_RegionaleLymfeklieren 2.16.840.1.113883.2.4.3.11.60.40.4.10.11 ycN1b
ycN1b(f) [DEPRECATED] ycN1b(f) N_RegionaleLymfeklieren 2.16.840.1.113883.2.4.3.11.60.40.4.10.11 ycN1b(f)
ycN1b(sn) [DEPRECATED] ycN1b(sn) N_RegionaleLymfeklieren 2.16.840.1.113883.2.4.3.11.60.40.4.10.11 ycN1b(sn)
ycN1c [DEPRECATED] ycN1c N_RegionaleLymfeklieren 2.16.840.1.113883.2.4.3.11.60.40.4.10.11 ycN1c
ycN1c(f) [DEPRECATED] ycN1c(f) N_RegionaleLymfeklieren 2.16.840.1.113883.2.4.3.11.60.40.4.10.11 ycN1c(f)
ycN1c(sn) [DEPRECATED] ycN1c(sn) N_RegionaleLymfeklieren 2.16.840.1.113883.2.4.3.11.60.40.4.10.11 ycN1c(sn)
ycN2 [DEPRECATED] ycN2 N_RegionaleLymfeklieren 2.16.840.1.113883.2.4.3.11.60.40.4.10.11 ycN2
ycN2(f) [DEPRECATED] ycN2(f) N_RegionaleLymfeklieren 2.16.840.1.113883.2.4.3.11.60.40.4.10.11 ycN2(f)
ycN2(sn) [DEPRECATED] ycN2(sn) N_RegionaleLymfeklieren 2.16.840.1.113883.2.4.3.11.60.40.4.10.11 ycN2(sn)
ycN2a [DEPRECATED] ycN2a N_RegionaleLymfeklieren 2.16.840.1.113883.2.4.3.11.60.40.4.10.11 ycN2a
ycN2a(f) [DEPRECATED] ycN2a(f) N_RegionaleLymfeklieren 2.16.840.1.113883.2.4.3.11.60.40.4.10.11 ycN2a(f)
ycN2a(sn) [DEPRECATED] ycN2a(sn) N_RegionaleLymfeklieren 2.16.840.1.113883.2.4.3.11.60.40.4.10.11 ycN2a(sn)
ycN2b [DEPRECATED] ycN2b N_RegionaleLymfeklieren 2.16.840.1.113883.2.4.3.11.60.40.4.10.11 ycN2b
ycN2b(f) [DEPRECATED] ycN2b(f) N_RegionaleLymfeklieren 2.16.840.1.113883.2.4.3.11.60.40.4.10.11 ycN2b(f)
ycN2b(sn) [DEPRECATED] ycN2b(sn) N_RegionaleLymfeklieren 2.16.840.1.113883.2.4.3.11.60.40.4.10.11 ycN2b(sn)
ycN2c [DEPRECATED] ycN2c N_RegionaleLymfeklieren 2.16.840.1.113883.2.4.3.11.60.40.4.10.11 ycN2c
ycN2c(f) [DEPRECATED] ycN2c(f) N_RegionaleLymfeklieren 2.16.840.1.113883.2.4.3.11.60.40.4.10.11 ycN2c(f)
ycN2c(sn) [DEPRECATED] ycN2c(sn) N_RegionaleLymfeklieren 2.16.840.1.113883.2.4.3.11.60.40.4.10.11 ycN2c(sn)
ycN3 [DEPRECATED] ycN3 N_RegionaleLymfeklieren 2.16.840.1.113883.2.4.3.11.60.40.4.10.11 ycN3
ycN3(f) [DEPRECATED] ycN3(f) N_RegionaleLymfeklieren 2.16.840.1.113883.2.4.3.11.60.40.4.10.11 ycN3(f)
ycN3(sn) [DEPRECATED] ycN3(sn) N_RegionaleLymfeklieren 2.16.840.1.113883.2.4.3.11.60.40.4.10.11 ycN3(sn)
ycN3a [DEPRECATED] ycN3a N_RegionaleLymfeklieren 2.16.840.1.113883.2.4.3.11.60.40.4.10.11 ycN3a
ycN3a(f) [DEPRECATED] ycN3a(f) N_RegionaleLymfeklieren 2.16.840.1.113883.2.4.3.11.60.40.4.10.11 ycN3a(f)
ycN3a(sn) [DEPRECATED] ycN3a(sn) N_RegionaleLymfeklieren 2.16.840.1.113883.2.4.3.11.60.40.4.10.11 ycN3a(sn)
ycN3b [DEPRECATED] ycN3b N_RegionaleLymfeklieren 2.16.840.1.113883.2.4.3.11.60.40.4.10.11 ycN3b
ycN3b(f) [DEPRECATED] ycN3b(f) N_RegionaleLymfeklieren 2.16.840.1.113883.2.4.3.11.60.40.4.10.11 ycN3b(f)
ycN3b(sn) [DEPRECATED] ycN3b(sn) N_RegionaleLymfeklieren 2.16.840.1.113883.2.4.3.11.60.40.4.10.11 ycN3b(sn)
ycN3c [DEPRECATED] ycN3c N_RegionaleLymfeklieren 2.16.840.1.113883.2.4.3.11.60.40.4.10.11 ycN3c
ycN3c(f) [DEPRECATED] ycN3c(f) N_RegionaleLymfeklieren 2.16.840.1.113883.2.4.3.11.60.40.4.10.11 ycN3c(f)
ycN3c(sn) [DEPRECATED] ycN3c(sn) N_RegionaleLymfeklieren 2.16.840.1.113883.2.4.3.11.60.40.4.10.11 ycN3c(sn)
Value Other (OTH) from codesystem NullFlavor (OID: 2.16.840.1.113883.5.1008) is allowed in this valueset.

Note: This value list is no longer a valid choice and will become obsolete in the next release.

ycN_RegionalLymphNodesSnomedCodelist

Valueset OID: 2.16.840.1.113883.2.4.3.11.60.40.2.4.27.34 Binding: Extensible Status: Active
Conceptname Codesystem name Codesystem OID
SNOMED CT: <1279504008|American Joint Committee on Cancer ycN category allowable value| SNOMED CT 2.16.840.1.113883.6.96
SNOMED CT: <1353068009|Union for International Cancer Control ycN category allowable value| SNOMED CT 2.16.840.1.113883.6.96
Value Other (OTH) from codesystem NullFlavor (OID: 2.16.840.1.113883.5.1008) is allowed in this valueset.

ycT_PrimaryTumorCodelist

Valueset OID: 2.16.840.1.113883.2.4.3.11.60.40.2.4.27.10 Binding: Extensible Status: Deprecated
Conceptname Conceptcode Codesystem name Codesystem OID Description
ycTx [DEPRECATED] ycTx T_PrimaireTumor 2.16.840.1.113883.2.4.3.11.60.40.4.10.10 ycTx
ycT0 [DEPRECATED] ycT0 T_PrimaireTumor 2.16.840.1.113883.2.4.3.11.60.40.4.10.10 ycT0
ycTa [DEPRECATED] ycTa T_PrimaireTumor 2.16.840.1.113883.2.4.3.11.60.40.4.10.10 ycTa
ycTis [DEPRECATED] ycTis T_PrimaireTumor 2.16.840.1.113883.2.4.3.11.60.40.4.10.10 ycTis
ycTis (DCIS) ycTis(DCIS) T_PrimaireTumor 2.16.840.1.113883.2.4.3.11.60.40.4.10.10 ycTis (DCIS)
ycTis (LAMN) ycTis(LAMN) T_PrimaireTumor 2.16.840.1.113883.2.4.3.11.60.40.4.10.10 ycTis (LAMN)
ycTis (LCIS) ycTis(LCIS) T_PrimaireTumor 2.16.840.1.113883.2.4.3.11.60.40.4.10.10 ycTis (LCIS)
ycTis (Paget) ycTis(Paget) T_PrimaireTumor 2.16.840.1.113883.2.4.3.11.60.40.4.10.10 ycTis (Paget)
ycTis pu ycTispu T_PrimaireTumor 2.16.840.1.113883.2.4.3.11.60.40.4.10.10 ycTis pu
ycT1 [DEPRECATED] ycT1 T_PrimaireTumor 2.16.840.1.113883.2.4.3.11.60.40.4.10.10 ycT1
ycT1mi [DEPRECATED] ycT1mi T_PrimaireTumor 2.16.840.1.113883.2.4.3.11.60.40.4.10.10 ycT1mi
ycT1a [DEPRECATED] ycT1a T_PrimaireTumor 2.16.840.1.113883.2.4.3.11.60.40.4.10.10 ycT1a
ycT1a1 [DEPRECATED] ycT1a1 T_PrimaireTumor 2.16.840.1.113883.2.4.3.11.60.40.4.10.10 ycT1a1
ycT1a2 [DEPRECATED] ycT1a2 T_PrimaireTumor 2.16.840.1.113883.2.4.3.11.60.40.4.10.10 ycT1a2
ycT1b [DEPRECATED] ycT1b T_PrimaireTumor 2.16.840.1.113883.2.4.3.11.60.40.4.10.10 ycT1b
ycT1b1 [DEPRECATED] ycT1b1 T_PrimaireTumor 2.16.840.1.113883.2.4.3.11.60.40.4.10.10 ycT1b1
ycT1b2 [DEPRECATED] ycT1b2 T_PrimaireTumor 2.16.840.1.113883.2.4.3.11.60.40.4.10.10 ycT1b2
ycT1c [DEPRECATED] ycT1c T_PrimaireTumor 2.16.840.1.113883.2.4.3.11.60.40.4.10.10 ycT1c
ycT1c1 [DEPRECATED] ycT1c1 T_PrimaireTumor 2.16.840.1.113883.2.4.3.11.60.40.4.10.10 ycT1c1
ycT1c2 [DEPRECATED] ycT1c2 T_PrimaireTumor 2.16.840.1.113883.2.4.3.11.60.40.4.10.10 ycT1c2
ycT1c3 [DEPRECATED] ycT1c3 T_PrimaireTumor 2.16.840.1.113883.2.4.3.11.60.40.4.10.10 ycT1c3
ycT1d [DEPRECATED] ycT1d T_PrimaireTumor 2.16.840.1.113883.2.4.3.11.60.40.4.10.10 ycT1d
ycT2 [DEPRECATED] ycT2 T_PrimaireTumor 2.16.840.1.113883.2.4.3.11.60.40.4.10.10 ycT2
ycT2a [DEPRECATED] ycT2a T_PrimaireTumor 2.16.840.1.113883.2.4.3.11.60.40.4.10.10 ycT2a
ycT2a1 [DEPRECATED] ycT2a1 T_PrimaireTumor 2.16.840.1.113883.2.4.3.11.60.40.4.10.10 ycT2a1
ycT2a2 [DEPRECATED] ycT2a2 T_PrimaireTumor 2.16.840.1.113883.2.4.3.11.60.40.4.10.10 ycT2a2
ycT2b [DEPRECATED] ycT2b T_PrimaireTumor 2.16.840.1.113883.2.4.3.11.60.40.4.10.10 ycT2b
ycT2c [DEPRECATED] ycT2c T_PrimaireTumor 2.16.840.1.113883.2.4.3.11.60.40.4.10.10 ycT2c
ycT2d [DEPRECATED] ycT2d T_PrimaireTumor 2.16.840.1.113883.2.4.3.11.60.40.4.10.10 ycT2d
ycT3 [DEPRECATED] ycT3 T_PrimaireTumor 2.16.840.1.113883.2.4.3.11.60.40.4.10.10 ycT3
ycT3a [DEPRECATED] ycT3a T_PrimaireTumor 2.16.840.1.113883.2.4.3.11.60.40.4.10.10 ycT3a
ycT3b [DEPRECATED] ycT3b T_PrimaireTumor 2.16.840.1.113883.2.4.3.11.60.40.4.10.10 ycT3b
ycT3c [DEPRECATED] ycT3c T_PrimaireTumor 2.16.840.1.113883.2.4.3.11.60.40.4.10.10 ycT3c
ycT3d [DEPRECATED] ycT3d T_PrimaireTumor 2.16.840.1.113883.2.4.3.11.60.40.4.10.10 ycT3d
ycT3e [DEPRECATED] ycT3e T_PrimaireTumor 2.16.840.1.113883.2.4.3.11.60.40.4.10.10 ycT3e
ycT4 [DEPRECATED] ycT4 T_PrimaireTumor 2.16.840.1.113883.2.4.3.11.60.40.4.10.10 ycT4
ycT4a [DEPRECATED] ycT4a T_PrimaireTumor 2.16.840.1.113883.2.4.3.11.60.40.4.10.10 ycT4a
ycT4b [DEPRECATED] ycT4b T_PrimaireTumor 2.16.840.1.113883.2.4.3.11.60.40.4.10.10 ycT4b
ycT4c [DEPRECATED] ycT4c T_PrimaireTumor 2.16.840.1.113883.2.4.3.11.60.40.4.10.10 ycT4c
ycT4d [DEPRECATED] ycT4d T_PrimaireTumor 2.16.840.1.113883.2.4.3.11.60.40.4.10.10 ycT4d
ycT4e [DEPRECATED] ycT4e T_PrimaireTumor 2.16.840.1.113883.2.4.3.11.60.40.4.10.10 ycT4e
Value Other (OTH) from codesystem NullFlavor (OID: 2.16.840.1.113883.5.1008) is allowed in this valueset.

Note: This value list is no longer a valid choice and will become obsolete in the next release.

ycT_PrimaryTumorSnomedCodelist

Valueset OID: 2.16.840.1.113883.2.4.3.11.60.40.2.4.27.40 Binding: Extensible Status: Active
Conceptname Codesystem name Codesystem OID
SNOMED CT: <1269567000|American Joint Committee on Cancer ycT category allowable value| SNOMED CT 2.16.840.1.113883.6.96
SNOMED CT: <1352752001|Union for International Cancer Control ycT category allowable value| SNOMED CT 2.16.840.1.113883.6.96
Value Other (OTH) from codesystem NullFlavor (OID: 2.16.840.1.113883.5.1008) is allowed in this valueset.

ypN_RegionalLymphNodesCodelist

Valueset OID: 2.16.840.1.113883.2.4.3.11.60.40.2.4.27.21 Binding: Extensible Status: Deprecated
Conceptname Conceptcode Codesystem name Codesystem OID Description
ypNX [DEPRECATED] ypNX N_RegionaleLymfeklieren 2.16.840.1.113883.2.4.3.11.60.40.4.10.11 ypNX
ypNX(f) [DEPRECATED] ypNX(f) N_RegionaleLymfeklieren 2.16.840.1.113883.2.4.3.11.60.40.4.10.11 ypNX(f)
ypNX(sn) [DEPRECATED] ypNX(sn) N_RegionaleLymfeklieren 2.16.840.1.113883.2.4.3.11.60.40.4.10.11 ypNX(sn)
ypN0 [DEPRECATED] ypN0 N_RegionaleLymfeklieren 2.16.840.1.113883.2.4.3.11.60.40.4.10.11 ypN0
ypN0(f) [DEPRECATED] ypN0(f) N_RegionaleLymfeklieren 2.16.840.1.113883.2.4.3.11.60.40.4.10.11 ypN0(f)
ypN0(sn) [DEPRECATED] ypN0(sn) N_RegionaleLymfeklieren 2.16.840.1.113883.2.4.3.11.60.40.4.10.11 ypN0(sn)
ypN0(i-) [DEPRECATED] ypN0(i-) N_RegionaleLymfeklieren 2.16.840.1.113883.2.4.3.11.60.40.4.10.11 ypN0(i-)
ypN0(i-)(sn) [DEPRECATED] ypN0(i-)(sn) N_RegionaleLymfeklieren 2.16.840.1.113883.2.4.3.11.60.40.4.10.11 ypN0(i-)(sn)
ypN0(i+) [DEPRECATED] ypN0(i+) N_RegionaleLymfeklieren 2.16.840.1.113883.2.4.3.11.60.40.4.10.11 ypN0(i+)
ypN0(i+)(sn) [DEPRECATED] ypN0(i+)(sn) N_RegionaleLymfeklieren 2.16.840.1.113883.2.4.3.11.60.40.4.10.11 ypN0(i+)(sn)
ypN0(mol-) [DEPRECATED] ypN0(mol-) N_RegionaleLymfeklieren 2.16.840.1.113883.2.4.3.11.60.40.4.10.11 ypN0(mol-)
ypN0(mol-)(sn) [DEPRECATED] ypN0(mol-)(sn) N_RegionaleLymfeklieren 2.16.840.1.113883.2.4.3.11.60.40.4.10.11 ypN0(mol-)(sn)
ypN0(mol+) [DEPRECATED] ypN0(mol+) N_RegionaleLymfeklieren 2.16.840.1.113883.2.4.3.11.60.40.4.10.11 ypN0(mol+)
ypN0(mol+)(sn) [DEPRECATED] ypN0(mol+)(sn) N_RegionaleLymfeklieren 2.16.840.1.113883.2.4.3.11.60.40.4.10.11 ypN0(mol+)(sn)
ypN1 [DEPRECATED] ypN1 N_RegionaleLymfeklieren 2.16.840.1.113883.2.4.3.11.60.40.4.10.11 ypN1
ypN1(f) [DEPRECATED] ypN1(f) N_RegionaleLymfeklieren 2.16.840.1.113883.2.4.3.11.60.40.4.10.11 ypN1(f)
ypN1(sn) [DEPRECATED] ypN1(sn) N_RegionaleLymfeklieren 2.16.840.1.113883.2.4.3.11.60.40.4.10.11 ypN1(sn)
ypN1mi [DEPRECATED] ypN1mi N_RegionaleLymfeklieren 2.16.840.1.113883.2.4.3.11.60.40.4.10.11 ypN1mi
ypN1mi(f) [DEPRECATED] ypN1mi(f) N_RegionaleLymfeklieren 2.16.840.1.113883.2.4.3.11.60.40.4.10.11 ypN1mi(f)
ypN1mi(sn) [DEPRECATED] ypN1mi(sn) N_RegionaleLymfeklieren 2.16.840.1.113883.2.4.3.11.60.40.4.10.11 ypN1mi(sn)
ypN1a [DEPRECATED] ypN1a N_RegionaleLymfeklieren 2.16.840.1.113883.2.4.3.11.60.40.4.10.11 ypN1a
ypN1a(f) [DEPRECATED] ypN1a(f) N_RegionaleLymfeklieren 2.16.840.1.113883.2.4.3.11.60.40.4.10.11 ypN1a(f)
ypN1a(sn) [DEPRECATED] ypN1a(sn) N_RegionaleLymfeklieren 2.16.840.1.113883.2.4.3.11.60.40.4.10.11 ypN1a(sn)
ypN1b [DEPRECATED] ypN1b N_RegionaleLymfeklieren 2.16.840.1.113883.2.4.3.11.60.40.4.10.11 ypN1b
ypN1b(f) [DEPRECATED] ypN1b(f) N_RegionaleLymfeklieren 2.16.840.1.113883.2.4.3.11.60.40.4.10.11 ypN1b(f)
ypN1b(sn) [DEPRECATED] ypN1b(sn) N_RegionaleLymfeklieren 2.16.840.1.113883.2.4.3.11.60.40.4.10.11 ypN1b(sn)
ypN1c [DEPRECATED] ypN1c N_RegionaleLymfeklieren 2.16.840.1.113883.2.4.3.11.60.40.4.10.11 ypN1c
ypN1c(f) [DEPRECATED] ypN1c(f) N_RegionaleLymfeklieren 2.16.840.1.113883.2.4.3.11.60.40.4.10.11 ypN1c(f)
ypN1c(sn) [DEPRECATED] ypN1c(sn) N_RegionaleLymfeklieren 2.16.840.1.113883.2.4.3.11.60.40.4.10.11 ypN1c(sn)
ypN2 [DEPRECATED] ypN2 N_RegionaleLymfeklieren 2.16.840.1.113883.2.4.3.11.60.40.4.10.11 ypN2
ypN2(f) [DEPRECATED] ypN2(f) N_RegionaleLymfeklieren 2.16.840.1.113883.2.4.3.11.60.40.4.10.11 ypN2(f)
ypN2(sn) [DEPRECATED] ypN2(sn) N_RegionaleLymfeklieren 2.16.840.1.113883.2.4.3.11.60.40.4.10.11 ypN2(sn)
ypN2a [DEPRECATED] ypN2a N_RegionaleLymfeklieren 2.16.840.1.113883.2.4.3.11.60.40.4.10.11 ypN2a
ypN2a(f) [DEPRECATED] ypN2a(f) N_RegionaleLymfeklieren 2.16.840.1.113883.2.4.3.11.60.40.4.10.11 ypN2a(f)
ypN2a(sn) [DEPRECATED] ypN2a(sn) N_RegionaleLymfeklieren 2.16.840.1.113883.2.4.3.11.60.40.4.10.11 ypN2a(sn)
ypN2b [DEPRECATED] ypN2b N_RegionaleLymfeklieren 2.16.840.1.113883.2.4.3.11.60.40.4.10.11 ypN2b
ypN2b(f) [DEPRECATED] ypN2b(f) N_RegionaleLymfeklieren 2.16.840.1.113883.2.4.3.11.60.40.4.10.11 ypN2b(f)
ypN2b(sn) [DEPRECATED] ypN2b(sn) N_RegionaleLymfeklieren 2.16.840.1.113883.2.4.3.11.60.40.4.10.11 ypN2b(sn)
ypN2c [DEPRECATED] ypN2c N_RegionaleLymfeklieren 2.16.840.1.113883.2.4.3.11.60.40.4.10.11 ypN2c
ypN2c(f) [DEPRECATED] ypN2c(f) N_RegionaleLymfeklieren 2.16.840.1.113883.2.4.3.11.60.40.4.10.11 ypN2c(f)
ypN2c(sn) [DEPRECATED] ypN2c(sn) N_RegionaleLymfeklieren 2.16.840.1.113883.2.4.3.11.60.40.4.10.11 ypN2c(sn)
ypN3 [DEPRECATED] ypN3 N_RegionaleLymfeklieren 2.16.840.1.113883.2.4.3.11.60.40.4.10.11 ypN3
ypN3(f) [DEPRECATED] ypN3(f) N_RegionaleLymfeklieren 2.16.840.1.113883.2.4.3.11.60.40.4.10.11 ypN3(f)
ypN3(sn) [DEPRECATED] ypN3(sn) N_RegionaleLymfeklieren 2.16.840.1.113883.2.4.3.11.60.40.4.10.11 ypN3(sn)
ypN3a [DEPRECATED] ypN3a N_RegionaleLymfeklieren 2.16.840.1.113883.2.4.3.11.60.40.4.10.11 ypN3a
ypN3a(f) [DEPRECATED] ypN3a(f) N_RegionaleLymfeklieren 2.16.840.1.113883.2.4.3.11.60.40.4.10.11 ypN3a(f)
ypN3a(sn) [DEPRECATED] ypN3a(sn) N_RegionaleLymfeklieren 2.16.840.1.113883.2.4.3.11.60.40.4.10.11 ypN3a(sn)
ypN3b [DEPRECATED] ypN3b N_RegionaleLymfeklieren 2.16.840.1.113883.2.4.3.11.60.40.4.10.11 ypN3b
ypN3b(f) [DEPRECATED] ypN3b(f) N_RegionaleLymfeklieren 2.16.840.1.113883.2.4.3.11.60.40.4.10.11 ypN3b(f)
ypN3b(sn) [DEPRECATED] ypN3b(sn) N_RegionaleLymfeklieren 2.16.840.1.113883.2.4.3.11.60.40.4.10.11 ypN3b(sn)
ypN3c [DEPRECATED] ypN3c N_RegionaleLymfeklieren 2.16.840.1.113883.2.4.3.11.60.40.4.10.11 ypN3c
ypN3c(f) [DEPRECATED] ypN3c(f) N_RegionaleLymfeklieren 2.16.840.1.113883.2.4.3.11.60.40.4.10.11 ypN3c(f)
ypN3c(sn) [DEPRECATED] ypN3c(sn) N_RegionaleLymfeklieren 2.16.840.1.113883.2.4.3.11.60.40.4.10.11 ypN3c(sn)
Value Other (OTH) from codesystem NullFlavor (OID: 2.16.840.1.113883.5.1008) is allowed in this valueset.

Note: This value list is no longer a valid choice and will become obsolete in the next release.

ypN_RegionalLymphNodesSnomedCodelist

Valueset OID: 2.16.840.1.113883.2.4.3.11.60.40.2.4.27.36 Binding: Extensible Status: Active
Conceptname Codesystem name Codesystem OID
SNOMED CT: <1222596001|American Joint Committee on Cancer ypN category allowable value| SNOMED CT 2.16.840.1.113883.6.96
SNOMED CT: <1352793009|Union for International Cancer Control ypN category allowable value| SNOMED CT 2.16.840.1.113883.6.96
Value Other (OTH) from codesystem NullFlavor (OID: 2.16.840.1.113883.5.1008) is allowed in this valueset.

ypT_PrimaryTumorCodelist

Valueset OID: 2.16.840.1.113883.2.4.3.11.60.40.2.4.27.12 Binding: Extensible Status: Deprecated
Conceptname Conceptcode Codesystem name Codesystem OID Description
ypTx [DEPRECATED] ypTx T_PrimaireTumor 2.16.840.1.113883.2.4.3.11.60.40.4.10.10 ypTx
ypT0 [DEPRECATED] ypT0 T_PrimaireTumor 2.16.840.1.113883.2.4.3.11.60.40.4.10.10 ypT0
ypTa [DEPRECATED] ypTa T_PrimaireTumor 2.16.840.1.113883.2.4.3.11.60.40.4.10.10 ypTa
ypTis [DEPRECATED] ypTis T_PrimaireTumor 2.16.840.1.113883.2.4.3.11.60.40.4.10.10 ypTis
ypTis (DCIS) [DEPRECATED] ypTis(DCIS) T_PrimaireTumor 2.16.840.1.113883.2.4.3.11.60.40.4.10.10 ypTis (DCIS)
ypTis (LAMN) [DEPRECATED] ypTis(LAMN) T_PrimaireTumor 2.16.840.1.113883.2.4.3.11.60.40.4.10.10 ypTis (LAMN)
ypTis (LCIS) [DEPRECATED] ypTis(LCIS) T_PrimaireTumor 2.16.840.1.113883.2.4.3.11.60.40.4.10.10 ypTis (LCIS)
ypTis (Paget) [DEPRECATED] ypTis(Paget) T_PrimaireTumor 2.16.840.1.113883.2.4.3.11.60.40.4.10.10 ypTis (Paget)
ypTis pu [DEPRECATED] ypTispu T_PrimaireTumor 2.16.840.1.113883.2.4.3.11.60.40.4.10.10 ypTis pu
ypT1 [DEPRECATED] ypT1 T_PrimaireTumor 2.16.840.1.113883.2.4.3.11.60.40.4.10.10 ypT1
ypT1mi [DEPRECATED] ypT1mi T_PrimaireTumor 2.16.840.1.113883.2.4.3.11.60.40.4.10.10 ypT1mi
ypT1a [DEPRECATED] ypT1a T_PrimaireTumor 2.16.840.1.113883.2.4.3.11.60.40.4.10.10 ypT1a
ypT1a1 [DEPRECATED] ypT1a1 T_PrimaireTumor 2.16.840.1.113883.2.4.3.11.60.40.4.10.10 ypT1a1
ypT1a2 [DEPRECATED] ypT1a2 T_PrimaireTumor 2.16.840.1.113883.2.4.3.11.60.40.4.10.10 ypT1a2
ypT1b [DEPRECATED] ypT1b T_PrimaireTumor 2.16.840.1.113883.2.4.3.11.60.40.4.10.10 ypT1b
ypT1b1 [DEPRECATED] ypT1b1 T_PrimaireTumor 2.16.840.1.113883.2.4.3.11.60.40.4.10.10 ypT1b1
ypT1b2 [DEPRECATED] ypT1b2 T_PrimaireTumor 2.16.840.1.113883.2.4.3.11.60.40.4.10.10 ypT1b2
ypT1c [DEPRECATED] ypT1c T_PrimaireTumor 2.16.840.1.113883.2.4.3.11.60.40.4.10.10 ypT1c
ypT1c1 [DEPRECATED] ypT1c1 T_PrimaireTumor 2.16.840.1.113883.2.4.3.11.60.40.4.10.10 ypT1c1
ypT1c2 [DEPRECATED] ypT1c2 T_PrimaireTumor 2.16.840.1.113883.2.4.3.11.60.40.4.10.10 ypT1c2
ypT1c3 [DEPRECATED] ypT1c3 T_PrimaireTumor 2.16.840.1.113883.2.4.3.11.60.40.4.10.10 ypT1c3
ypT1d [DEPRECATED] ypT1d T_PrimaireTumor 2.16.840.1.113883.2.4.3.11.60.40.4.10.10 ypT1d
ypT2 [DEPRECATED] ypT2 T_PrimaireTumor 2.16.840.1.113883.2.4.3.11.60.40.4.10.10 ypT2
ypT2a [DEPRECATED] ypT2a T_PrimaireTumor 2.16.840.1.113883.2.4.3.11.60.40.4.10.10 ypT2a
ypT2a1 [DEPRECATED] ypT2a1 T_PrimaireTumor 2.16.840.1.113883.2.4.3.11.60.40.4.10.10 ypT2a1
ypT2a2 [DEPRECATED] ypT2a2 T_PrimaireTumor 2.16.840.1.113883.2.4.3.11.60.40.4.10.10 ypT2a2
ypT2b [DEPRECATED] ypT2b T_PrimaireTumor 2.16.840.1.113883.2.4.3.11.60.40.4.10.10 ypT2b
ypT2c [DEPRECATED] ypT2c T_PrimaireTumor 2.16.840.1.113883.2.4.3.11.60.40.4.10.10 ypT2c
ypT2d [DEPRECATED] ypT2d T_PrimaireTumor 2.16.840.1.113883.2.4.3.11.60.40.4.10.10 ypT2d
ypT3 [DEPRECATED] ypT3 T_PrimaireTumor 2.16.840.1.113883.2.4.3.11.60.40.4.10.10 ypT3
ypT3a [DEPRECATED] ypT3a T_PrimaireTumor 2.16.840.1.113883.2.4.3.11.60.40.4.10.10 ypT3a
ypT3b [DEPRECATED] ypT3b T_PrimaireTumor 2.16.840.1.113883.2.4.3.11.60.40.4.10.10 ypT3b
ypT3c [DEPRECATED] ypT3c T_PrimaireTumor 2.16.840.1.113883.2.4.3.11.60.40.4.10.10 ypT3c
ypT3d [DEPRECATED] ypT3d T_PrimaireTumor 2.16.840.1.113883.2.4.3.11.60.40.4.10.10 ypT3d
ypT4 [DEPRECATED] ypT4 T_PrimaireTumor 2.16.840.1.113883.2.4.3.11.60.40.4.10.10 ypT4
ypT4a [DEPRECATED] ypT4a T_PrimaireTumor 2.16.840.1.113883.2.4.3.11.60.40.4.10.10 ypT4a
ypT4b [DEPRECATED] ypT4b T_PrimaireTumor 2.16.840.1.113883.2.4.3.11.60.40.4.10.10 ypT4b
ypT4c [DEPRECATED] ypT4c T_PrimaireTumor 2.16.840.1.113883.2.4.3.11.60.40.4.10.10 ypT4c
ypT4d [DEPRECATED] ypT4d T_PrimaireTumor 2.16.840.1.113883.2.4.3.11.60.40.4.10.10 ypT4d
ypT4e [DEPRECATED] ypT4e T_PrimaireTumor 2.16.840.1.113883.2.4.3.11.60.40.4.10.10 ypT4e
Value Other (OTH) from codesystem NullFlavor (OID: 2.16.840.1.113883.5.1008) is allowed in this valueset.

Note: This value list is no longer a valid choice and will become obsolete in the next release.

ypT_PrimaryTumorSnomedCodelist

Valueset OID: 2.16.840.1.113883.2.4.3.11.60.40.2.4.27.42 Binding: Extensible Status: Active
Conceptname Codesystem name Codesystem OID
SNOMED CT: <1222595002|American Joint Committee on Cancer ypT category allowable value| SNOMED CT 2.16.840.1.113883.6.96
SNOMED CT: <1352625000|Union for International Cancer Control ypT category allowable value| SNOMED CT 2.16.840.1.113883.6.96
Value Other (OTH) from codesystem NullFlavor (OID: 2.16.840.1.113883.5.1008) is allowed in this valueset.

This information model in other releases

Information model references

This information model refers to

This information model is used in

--

Technical specifications in HL7v3 CDA and HL7 FHIR

To exchange information based on health and care information models, additional, more technical specifications are required.
Not every environment can handle the same technical specifications. For this reason, there are several types of technical specifications:

  • HL7® version 3 CDA compatible specifications, available through the Nictiz ART-DECOR® environment
  • HL7® FHIR® compatible specifications, available through the Nictiz environment on the Simplifier FHIR

Downloads

This information model is also available as pdf file or as spreadsheet

About this information

The information in this wikipage is based on Release 2024
SNOMED CT and LOINC codes are based on:

  • SNOMED Clinical Terms versie: 20250430 [R] (april 2025-editie)
  • LOINC version 2.77

Conditions for use are located on the mainpage
This page is generated on 27/05/2025 14:01:14 with ZibExtraction v. 9.5.9242.40707


Back to HCIM list