TNMTumorClassificatie-v4.1(2024NL)

Uit Zorginformatiebouwstenen
Naar navigatie springen Naar zoeken springen


Let op!! Dit is niet de meeste recente versie van deze bouwsteen. Deze is ''hier'' te vinden.

Algemeen

Naam: nl.zorg.TNMTumorClassificatie
Versie: 4.1
ZIB Status:Final
Publicatie: 2024
Publicatie status: Published
Publicatie datum: 25-04-2025


Terug naar ZIB overzicht

Metadata

DCM::CoderList *
DCM::ContactInformation.Address *
DCM::ContactInformation.Name *
DCM::ContactInformation.Telecom *
DCM::ContentAuthorList *
DCM::CreationDate 15/05/2020
DCM::DeprecatedDate
DCM::DescriptionLanguage nl
DCM::EndorsingAuthority.Address
DCM::EndorsingAuthority.Name *
DCM::EndorsingAuthority.Telecom
DCM::Id 2.16.840.1.113883.2.4.3.11.60.40.3.4.27
DCM::KeywordList
DCM::LifecycleStatus Final
DCM::ModelerList *
DCM::Name nl.zorg.TNMTumorClassificatie
DCM::PublicationDate 25-04-2025
DCM::PublicationStatus Published
DCM::ReviewerList
DCM::RevisionDate 14-04-2025
DCM::Supersedes nl.zorg.TNMTumorClassificatie-v4.0
DCM::Version 4.1
HCIM::PublicationLanguage NL

Revision History

Publicatieversie 1.0 (01-09-2020)

Publicatieversie 2.0 (01-12-2021)

ZIB-1224 Fout in ycN_RegionaleLymfeklierenCodelijst omschrijvingen
ZIB-1227 aanpassen example instance
ZIB-1244 verwijderen overbodige containers uit informatiemodel
ZIB-1246 Naamgeving concepten die naar de zib AnatomischeLocatie verwijzen is niet correct
ZIB-1284 Foutieve koppeling van observable entity termen aan container(s)
ZIB-1285 TNM zib: Tekstuele aanpassing omschrijving van mAantalprimairetumoren
ZIB-1287 TNM zib: Aanvullende waarden voor prognostisch stadium
ZIB-1384 Codesysteem OID range moet gewijzigd worden
ZIB-1412 zib Visus - code 'Anders, specificeer'
ZIB-1528 TNMzib: Beschrijving R_ResidueleTumor aanpassen
ZIB-1529 TNMzib: beschrijving Toelichting aanpassen
ZIB-1530 TNMzib: beschrijving DatumTNMClassificatie aanpassen

Publicatieversie 2.0.1 (10-06-2022)

ZIB-1426 locatie primaire tumor ontbreekt in TNMTumorClassificatie
ZIB-1531 TNM classificatie prefix 'TL_'?

Publicatieversie 3.0 (15-10-2023)

ZIB-1741 Omschrijving DatumTNMClassificatie aanpassen
ZIB-2119 Aanpassen definitie code Primaire Tumor, vanwege deprecated SNOMED code

Publicatieversie 4.0 (15-04-2024)

ZIB-1804 TNMTumorClassificatie zib voorzien van Snomed CT codes
ZIB-2129 2023-1 Terminologieissues gevonden bij import
ZIB-2141 2023-1 CodeSystem "2.16.840.1.113883.6.43.1" heeft meerdere namen
ZIB-2273 Definitiecode Bevinding betreffende M-categorie van TNM-classificatie - TNMTumorClassificatie

Publicatieversie 4.1 (24-04-2024)

ZIB-2075 Typo fixes in TNMTumorClassificatie
ZIB-2213 UICC codes toevoegen aan ZIB TNMClassificatie
ZIB-2395 Referentie SNOMED besluit toevoegen en zibs uitbreiden met SNOMED

Concept

TNM Classificatie van Maligne Tumoren (TNM) is het systeem voor de stadiëring van kanker dat is ontwikkeld door de Union Internationale Contre le Cancer of International Union Against Cancer (UICC). De TNM-classificatie wordt ook gebruikt door de American Joint Committee on Cancer (AJCC) en de International Federation of Gynecology and Obstetrics (FIGO). In 1987 werden de TNM-classificaties van de UICC en de AJCC tot één systeem gecombineerd met dezelfde definities. Desondanks zitten er nog altijd verschillen tussen beide systemen.
De TNM-classificatie is ontwikkeld voor solide tumoren (waaronder carcinomen en sarcomen); niet-solide tumoren (bijvoorbeeld lymfomen en gliomen) kennen een ander systeem voor stadiëring. De algemene opzet is als volgt: De T staat voor tumor en beschrijft de grootte van de tumor en de lokale uitbreiding, de N staat voor lymfekliermetastasering (Engels: node) en de M staat voor metastase op afstand (uitbreiding van de kanker van één locatie in het lichaam naar een andere. Naast T, N en M bevat de classificatie nog een aantal andere parameters.

Purpose

TNM-classificatie is een belangrijke bepalende factor voor de juiste behandeling en prognose. Het stadium is een steeds belangrijker onderdeel van kankersurveillance en kankerbestrijding en een eindpunt voor de evaluatie van populatie screening en vroege detectie.
Het TNM-stadiëringssysteem is de gemeenschappelijke taal waarin zorgprofessionals in de oncologie kunnen communiceren over de uitbreiding en verspreiding van kanker bij individuele patiënten als basis voor besluitvorming over behandeling en individuele prognose. Het kan ook worden gebruikt voor het opstellen en evalueren van behandelrichtlijnen, nationale beleid t.a.v. zorgplanning en onderzoek.
De doelstellingen van de TNM-classificatie zijn:

  • Hulp bij het plannen van de behandeling.
  • Het geven van een indicatie van prognose op basis van historische gegevens over uitkomsten.
  • Ondersteuning bij de evaluatie van behandelresultaten.
  • De uitwisseling van informatie tussen behandelcentra vergemakkelijken.
  • Bijdragen aan doorlopend onderzoek naar kanker.
  • Ondersteuning van kankerbestrijding, onder meer via kankerregisters.

De TNM-classificatie is een uniforme standaard. Het doel is breder dan alleen de toepassing binnen het primaire zorgproces en zorgt voor essentiële informatie voor beleidsmakers die kankerbestrijdings- en preventieplannen ontwikkelen of uitvoeren.

Patient Population

Volwassen patiënten met een solide tumor waarop een TNM-classificatie kan worden toegepast.

Information Model


#V VeneuzeInvasieSnomedCodelijst#Pn PerineuraleInvasieSnomedCodelijst#L LymfatischeInvasieSnomedCodelijst#R ResidueleTumorSnomedCodelijst#PrognostischStadiumSnomedCodelijst#AnatomischStadiumSnomedCodelijst#R ResidueleTumorCodelijst#PrognostischStadiumCodelijst#AnatomischStadiumCodelijst#V VeneuzeInvasieCodelijst#Pn PerineuraleInvasieCodelijst#L LymfatischeInvasieCodelijst#TNMVersieCodelijst#6836#6908#6888#6866#6841#6840#6839#6822#6834#6818#6820#6838#6827#6824
#G DifferentiatiegraadTumorSnomedCodelijst#rcT PrimaireTumorSnomedCodelijst#aT PrimaireTumorSnomedCodelijst#rpT PrimaireTumorSnomedCodelijst#ypT PrimaireTumorSnomedCodelijst#pT PrimaireTumorSnomedCodelijst#ycT PrimaireTumorSnomedCodelijst#cT PrimaireTumorSnomedCodelijst#IsPrimaireTumorCodelijst#6858#aT PrimaireTumorCodelijst#rpT PrimaireTumorCodelijst#rcT PrimaireTumorCodelijst#ypT PrimaireTumorCodelijst#pT PrimaireTumorCodelijst#ycT PrimaireTumorCodelijst#cT PrimaireTumorCodelijst#m AantalPrimaireTumorenCodelijstAnatomischeLocatie-v1.0.4(2024NL)#G DifferentiatiegraadTumorCodelijst#MorfologieCodelijst#6873#6868#6862#6875#6857#6854#6866
#rpN RegionaleLymfeklierenSnomedcodelijst#rcN RegionaleLymfeklierenSnomedCodelijst#ypN RegionaleLymfeklierenSnomedCodelijst#pN RegionaleLymfeklierenSnomedCodelijst#ycN RegionaleLymfeklierenSnomedCodelijst#cN RegionaleLymfeklierenSnomedCodelijst#aN RegionaleLymfeklierenSnomedCodelijst#LocatieICD-O-3Codelijst#LocatieCodelijst#6897#aN RegionaleLymfeklierenCodelijst#rpN RegionaleLymfeklierenCodelijst#rcN RegionaleLymfeklierenCodelijst#ypN RegionaleLymfeklierenCodelijst#pN RegionaleLymfeklierenCodelijst#ycN RegionaleLymfeklierenCodelijst#cN RegionaleLymfeklierenCodelijstAnatomischeLocatie-v1.0.4(2024NL)#6893#6888
#aM AfstandsMetastasenSnomedCodelijst#rcrpM AfstandsMetastasenSnomedCodelijst#cpM AfstandsMetastasenSnomedCodelijst#cpM AfstandsMetastasenCodelijst#rcrpM AfstandsMetastasenCodelijst#aM AfstandsMetastasenCodelijstAnatomischeLocatie-v1.0.4(2024NL)#6907#6908


Type Id Concept Card. Definitie DefinitieCode Verwijzing
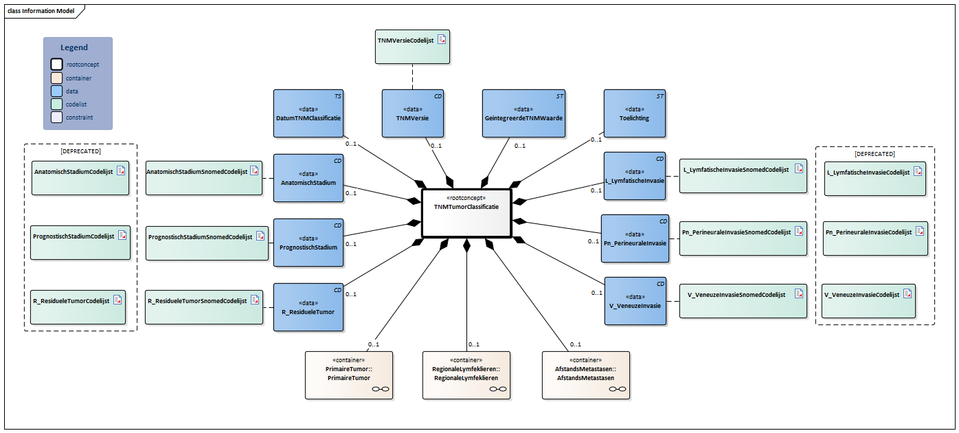
NL-CM:4.27.1 TNMTumorClassificatie Rootconcept van de bouwsteen TNMTumorClassificatie. Dit rootconcept bevat alle gegevenselementen van de bouwsteen TNMTumorClassificatie.
258234001 TNM tumor staging classifications
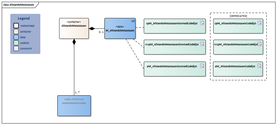
NL-CM:4.27.25 AfstandsMetastasen 0..1 Container van het concept AfstandsMetastasen. Deze container bevat alle gegevenselementen van het concept AfstandsMetastasen.
277208005 M-categorie van TNM-classificatie
NL-CM:4.27.26 M_AfstandsMetastasen 0..1 Uitkomst van stadiëring van de aan- of afwezigheid van metastasen op afstand, de M-categorie van de TNM classificatie.
277208005 M-categorie van TNM-classificatie
aM_AfstandsMetastasenCodelijst
aM_AfstandsMetastasenSnomedCodelijst
cpM_AfstandsMetastasenCodelijst
cpM_AfstandsMetastasenSnomedCodelijst
rcrpM_AfstandsMetastasenCodelijst
rcrpM_AfstandsMetastasenSnomedCodelijst
NL-CM:4.27.28 AnatomischeLocatie 1..* Het betreft de lokalisatie(s) van de afstandsmetastasen, die aangedaan zijn door de primaire tumor.
385421009 Locatie van metastase op afstand
AnatomischeLocatie
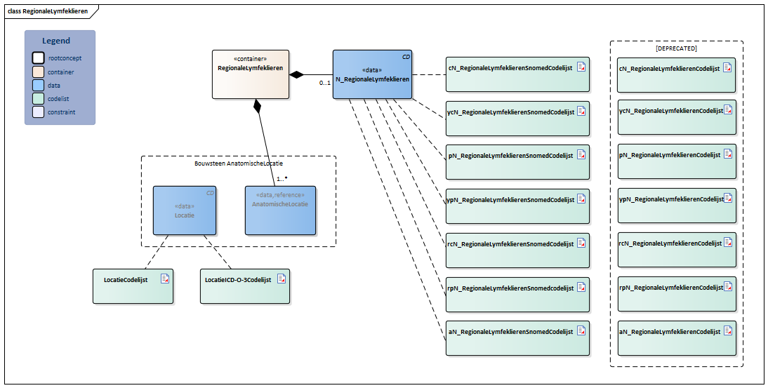
NL-CM:4.27.21 RegionaleLymfeklieren 0..1 Container van het concept RegionaleLymfeklieren. Deze container bevat alle gegevenselementen van het concept RegionaleLymfeklieren.
301855007 Bevinding betreffende lymfeklier
NL-CM:20.7.4 Locatie Locatie van de lymfeklier
363698007 Locatie van bevinding
LocatieCodelijst
LocatieICD-O-3Codelijst
NL-CM:4.27.22 N_RegionaleLymfeklieren 0..1 Uitkomst van stadiëring van de aan- of afwezigheid en omvang regionale lymfekliermetastase, de N-categorie van de TNM classificatie.
277206009 N-categorie van TNM-classificatie
aN_RegionaleLymfeklierenCodelijst
aN_RegionaleLymfeklierenSnomedCodelijst
cN_RegionaleLymfeklierenCodelijst
cN_RegionaleLymfeklierenSnomedCodelijst
pN_RegionaleLymfeklierenCodelijst
pN_RegionaleLymfeklierenSnomedCodelijst
rcN_RegionaleLymfeklierenCodelijst
rcN_RegionaleLymfeklierenSnomedCodelijst
rpN_RegionaleLymfeklierenCodelijst
rpN_RegionaleLymfeklierenSnomedcodelijst
ycN_RegionaleLymfeklierenCodelijst
ycN_RegionaleLymfeklierenSnomedCodelijst
ypN_RegionaleLymfeklierenCodelijst
ypN_RegionaleLymfeklierenSnomedCodelijst
NL-CM:4.27.24 AnatomischeLocatie 1..* Het betreft de lokalisatie(s) van de aangedane regionale lymfeklieren door de primaire tumor.
397440000 Locatie van aangedane lymfeklier
AnatomischeLocatie
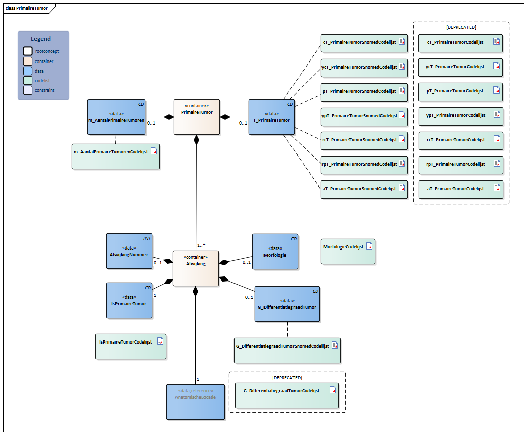
NL-CM:4.27.12 PrimaireTumor 0..1 Container van het concept PrimaireTumor. Deze container bevat alle gegevenselementen van het concept PrimaireTumor.
372087000 Primair maligne neoplasma
NL-CM:4.27.29 IsPrimaireTumor 1 Geeft aan of deze afwijking binnen de criteria van de TNM-classificatie valt en dus gedefinieerd wordt als (onderdeel van de) primaire tumor en meegenomen in de stadiëring van de omvang van de primaire tumor, de T-categorie.
160961000146106 Histologisch kenmerk van proliferatieve massa op locatie van primaire tumor
IsPrimaireTumorCodelijst
NL-CM:4.27.13 m_AantalPrimaireTumoren 0..1 Het aantal primaire tumoren. Indien er meerdere primaire tumoren in één orgaan aanwezig zijn wordt de afwijking met de hoogste T-categorie geclassificeerd en de multipliciteit of het aantal primaire tumoren uitgedrukt in een aanvulling op de T-categorie in de vorm van (m) of een (<getal>), bijv. T2(m) of T2(2). Bij één primaire tumor wordt m weggelaten uit de ‘GeintegreerdeTNMWaarde'.
133641000146103 Aantal primaire tumoren
m_AantalPrimaireTumorenCodelijst
NL-CM:4.27.14 T_PrimaireTumor 0..1 Uitkomst van stadiëring van de omvang van de primaire tumor, de T-categorie inclusief prefix en suffix.
78873005 T-categorie van TNM-classificatie
aT_PrimaireTumorCodelijst
aT_PrimaireTumorSnomedCodelijst
cT_PrimaireTumorCodelijst
cT_PrimaireTumorSnomedCodelijst
pT_PrimaireTumorCodelijst
pT_PrimaireTumorSnomedCodelijst
rcT_PrimaireTumorCodelijst
rcT_PrimaireTumorSnomedCodelijst
rpT_PrimaireTumorCodelijst
rpT_PrimaireTumorSnomedCodelijst
ycT_PrimaireTumorCodelijst
ycT_PrimaireTumorSnomedCodelijst
ypT_PrimaireTumorCodelijst
ypT_PrimaireTumorSnomedCodelijst
NL-CM:4.27.15 Afwijking 1..* Container van het concept Afwijking. Deze container bevat alle gegevenselementen van het concept Afwijking.
108369006 Neoplasma
NL-CM:4.27.16 AfwijkingNummer 0..1 Het aan de afwijking toegewezen nummer, noodzakelijk om bij verschillende onderzoeken eenduidig aan te kunnen geven op welke afwijking de informatie betrekking heeft .

Bij meerdere afwijkingen in één orgaan wordt de afwijking met de hoogste T-categorie geclassificeerd.

NL-CM:4.27.17 Morfologie 0..1 Gedrag van de tumor en het celtype van de tumor uitgedrukt in de ICD-O-3 morfologie code. Beschrijft het celtype of histologie van de tumor als ook het gedrag van die cel (maligne of benigne).

Deze wordt door een patholoog bepaald.

396984004 Histologisch kenmerk van neoplasma
MorfologieCodelijst
NL-CM:4.27.18 G_DifferentiatiegraadTumor 0..1 Uitkomst van stadiëring van de G-categorie, de differentiatiegraad van de tumor, die door een patholoog wordt bepaald.
371469007 Histologische graad
G_DifferentiatiegraadTumorCodelijst
G_DifferentiatiegraadTumorSnomedCodelijst
NL-CM:4.27.20 AnatomischeLocatie 1 Het betreft de lokalisatie van de primaire tumor(en), welke (o.a.) bepalend is voor het toekennen van de TNM-classificatie aan de tumor.
399687005 Locatie van primaire tumor
AnatomischeLocatie
NL-CM:4.27.2 DatumTNMClassificatie 0..1 De datum waarop de TNM-Classificatie (de waarde) is vastgesteld. Dit kan een latere datum zijn dan de datum/data van onderzoek(en) waarop de classificatie is bepaald.
NL-CM:4.27.3 TNMVersie 0..1 TNM-classificatie versie (AJCC of UICC) en de gebruikte editie (7e, 8e etc.).
273249006 Beoordelingsschaal
TNMVersieCodelijst
NL-CM:4.27.4 GeintegreerdeTNMWaarde 0..1 De vastgestelde TNM-classificatie (de waarde), op basis van elke T-, N- en M-categorie (evt. incl. het aantal primaire tumoren (m) en/of de lokalisatie van M).
399703000 Geïntegreerde categorie van TNM-classificatie
NL-CM:4.27.5 Toelichting 0..1 Toelichting met betrekking tot de interpretatie van de TNMTumorClassificatie.
243814003 Interpretatie van bevindingen
NL-CM:4.27.6 L_LymfatischeInvasie 0..1 De aan- of afwezigheid van lymfatische invasie, de L-categorie. Het betreft een additionele beschrijving binnen de TNM-classificatie die door een patholoog wordt bepaald.
395715009 Status van lymfatische invasie door neoplasma
L_LymfatischeInvasieCodelijst
L_LymfatischeInvasieSnomedCodelijst
NL-CM:4.27.7 Pn_PerineuraleInvasie 0..1 De aan- of afwezigheid van perineurale invasie, de Pn-categorie. Het betreft een additionele beschrijving binnen de TNM-classificatie die door een patholoog wordt bepaald.
371513001 Status van perineurale invasie door neoplasma
Pn_PerineuraleInvasieCodelijst
Pn_PerineuraleInvasieSnomedCodelijst
NL-CM:4.27.8 V_VeneuzeInvasie 0..1 De aan- of afwezigheid van veneuze invasie, de V-categorie. Het betreft een additionele beschrijving binnen de TNM-classificatie die door een patholoog wordt bepaald.
371493002 Status van veneuze invasie door neoplasma
V_VeneuzeInvasieCodelijst
V_VeneuzeInvasieSnomedCodelijst
NL-CM:4.27.9 AnatomischStadium 0..1 Het stadium van de ziekte is de groepering op basis van de anatomische uitbreiding en verspreiding van de ziekte (de T, N en M categorieën).
399390009 Groepering van TNM-stadiëring
AnatomischStadiumCodelijst
AnatomischStadiumSnomedCodelijst
NL-CM:4.27.10 PrognostischStadium 0..1 Het prognostisch stadium van de ziekte. Hierin wordt in de groepering naast de anatomische uitbreiding en verspreiding van de ziekte ook additionele prognostische factoren meegenomen.
399390009 Groepering van TNM-stadiëring
PrognostischStadiumCodelijst
PrognostischStadiumSnomedCodelijst
NL-CM:4.27.11 R_ResidueleTumor 0..1 De aan- of afwezigheid van residuele tumor na behandeling, de R-categorie.

Deze kan betrekking hebben op de primaire tumor en zijn lokale of regionale uitbreiding, maar ook de afstandsmetastasen omvatten. Dit onderscheid dient bij gebruik van de "R" te worden aangegeven in het toelichtingsveld door de gebruiker.

17964000 Stadium van residuele tumor
R_ResidueleTumorCodelijst
R_ResidueleTumorSnomedCodelijst

Kolommen Concept en DefinitieCode: houdt de muis boven de waarde voor meer informatie
Voor uitleg over de gebruikte symbolen, zie de legenda pagina

Example Instances

TNMTumorClassificatie
datumTNMClassificatie TNMVersie Geintegreerde TNMWaarde
01/08/2020 AJCC 8e editie cT3N2M1
AnatomischStadium PrognostischStadium R_ResidueleTumor
Stage IV Stage IV --
Toelichting HER2 negatief, ER negatief, PR negatief
L_LymfatischeInvasie Pn_PerineuraleInvasie V_VeneuzeInvasie
-- -- --
Primaire Tumor
m_PrimaireTumorAantal T_tumor G_DifferentiatiegraadTumor
1 cT3 G2
Afwijking
AfwijkingNummer Morfologie (ICD-O-3)
1 Infiltrerend ductaal carcinoom, (8500/3)
AnatomischeLocatie
Locatie ICD-O-3 Locatie SNOMED CT Lateraliteit
(C50.5) Laterale onderkwadrant van borst structuur van laterale onderkwadrant van mamma (33564002) Rechts
AfwijkingNummer Morfologie (ICD-O-3)
2 Fibroadenoom (9010/0)
AnatomischeLocatie
Locatie ICD-O-3 Locatie SNOMED CT Lateraliteit
(C50.5) Laterale onderkwadrant van borst structuur van laterale onderkwadrant van mamma (33564002) Rechts
Regionale Lymfeklieren
N_RegionaleLymfeklieren cN2
AnatomischeLocatie
Locatie ICD-O-3 Locatie Lateraliteit
C77.3 Infraclaviculaire lymfeklier structuur van infraclaviculaire lymfeklier (9659009) Rechts
AnatomischeLocatie
Locatie ICD-O-3 Locatie Lateraliteit
C77.3 Axillaire lymfeklier structuur van nodus lymphoideus axillaris (68171009) Rechts
AfstandsMetastasen
M_Afstandsmetastasen cM1
AnatomischeLocatie
 Locatie (ICD-O-3) Locatie Lateraliteit
C34.1 Bovenkwab van long Structuur van lobus superior pulmonis (45653009) Rechts

Instructions

Van een generieke TNM classificatie naar een ziekte specifieke TNM classificatie Bij het uitwerken van een tumor specifieke TNM-bouwsteen of implementatie moet gekeken worden hoe de waardelijsten kunnen worden ingeperkt, toegepast of uitgebreid.
Inperken wil zeggen dat items in een codelijst worden weggelaten of specifiek worden gemaakt door binnen het voorgeschreven code systeem andere termen te kiezen. Het is de bedoeling dat in de toekomst kant en klare codelijsten per kankeraandoening beschikbaar worden gemaakt (zie ook issues).
Codesystemen In deze zib worden 2 internationale codesystemen gebruikt:

  • SNOMED CT (beheerder international SNOMED international, Nederlands beheer door Nictiz)
  • International Classification of Diseases for Oncology, version 3 (ICD-O-3) beheerd door de WHO.

Waar toepassing van één van deze codesystemen niet zinvol werd geacht of mogelijk was is gekozen voor beheer ervan als onderdeel van het beheer van de zibs. Wanneer er een eenduidige internationale verwijzing mogelijk is naar de TNM standaard zelf als codesysteem met waardelijsten kunnen deze worden aangepast in een volgende versie van de zib.
Uitgangspunten vanuit de TNM standaard

  • Eén TNM-classificatie per orgaan, maar in geval van gepaarde organen is er één classificatie per zijde. Bijvoorbeeld bij borstkanker met in iedere borst een primaire tumor zijn er dan dus ook twee instantiaties van de zib, waarbij de ene lateraliteit links en de andere lateraliteit rechts heeft (beiderzijds is niet toegestaan bij gepaarde organen).
  • Niet alleen de uitkomst van de TNM, maar ook de exacte lokalisatie van de primaire tumor(en), positieve lymfeklieren en metastasen kan worden aangeduid.
  • In het geval van meerdere primaire tumoren in één orgaan, moet de tumor met de hoogste T-categorie worden geclassificeerd en moet de veelvoud of het aantal tumoren tussen haakjes worden vermeld, bijvoorbeeld T2 (m) of T2 (5).De afwijking met de hoogste T-categorie bepaalt de classificatie van de tumor. Om het onderscheid hierin te maken en alle afwijkingen te kunnen weergeven bestaat de container ‘afwijking’ in de zib. Elke afwijking heeft een nummer. Welke afwijking (b.v. 1, 2 of 4) de hoogste t-categorie heeft wordt niet in de zib aangegeven. Dit is logische want dit is pas duidelijk na de inschatting van de zorgverlener o.b.v. de pathologie dan wel beeldvorming.

Gebruikte versie van de UICC (<a href="$inet://http://www.uicc.org/resources/tnm">http://www.uicc.org/resources/tnm</a>) / AJCC (<a href="$inet://http://cancerstaging.org/references-tools/deskreferences/Pages/default.aspx">http://cancerstaging.org/references-tools/deskreferences/Pages/default.aspx</a> ) TNM Classification of Malignant Tumours.

  • Hoewel er geen verschillen in definities en verwoordingen tussen AJCC en UICC TNM classificaties zouden mogen voorkomen zijn er helaas wel enkele verschillen ingeslopen (bijvoorbeeld bij de definitie van regionale lymfeklieren bij slokdarm- en endometriumcarcinomen). Daarom kan in deze zib gekozen worden tussen de UICC en AJCC versie. Criteria die in het TNM-classificatiesysteem worden gebruikt, zijn in de loop van de jaren veranderd en er zijn verschillende edities uitgebracht. Als gevolg hiervan kan een bepaalde stagering een heel andere prognose hebben, afhankelijk van welke editie wordt gebruikt. Verder is een belangrijke overweging het effect van een verbeterde behandeling in de tijd
  • Naast de stagering via UICC of AJCC classificaties is er ook ‘Essential TNM’. Dit is een versimpelde vorm van TNM die is gemaakt voor het weergeven van het voorkomen van kanker in lage lonen landen. In deze landen zijn vaak de middelen voor vroege diagnose niet aanwezig en het gebruik van TNM beperkt (kanker wordt in de regel in deze landen pas in een zeer laat stadium ontdekt). Deze speciale TNM is niet meegenomen in de uitwerking van deze zib. Overigens wordt deze speciale TNM meestal alleen gebruikt voor het kunnen betrekken van deze landen in de statistiek over het voorkomen van bepaalde kankers in deze landen.

Prefix en suffix zijn geïntegreerd in codelijsten. Alhoewel het mogelijk zou zijn om voor de mogelijke voor en achtervoegsels op zowel de T, N en M losse codelijsten te maken is voor het eenvoudig toepassen ervan gekozen om deze te integreren in de codelijsten. Dit is besloten omdat de huidige inzichten zijn dat hiermee het maken van verkeerde combinaties wordt voorkomen
Prefix

  • c: Klinische classificatie, gebaseerd op gegevens vóór behandeling, zoals klinisch onderzoek, beeldvorming, endoscopie, biopten, chirurgische exploratie of onderzoek onder narcose, en andere onderzoeken.
  • yc: Classificatie uitgevoerd tijdens of na een initiële multimodaliteitsbehandeling (zijnde niet- chirurgisch).
  • p: De post-chirurgische histologische pathologische classificatie. Dit is gebaseerd op de gegevens van voor de behandeling, aangevuld met pathologisch onderzoek na een heelkundige behandeling.
  • yp: Classificatie uitgevoerd tijdens of na een initiële multimodaliteitsbehandeling (waaronder ook chirurgische behandeling).
  • rc: Klinische classificatie in geval van een recidiverende tumor (na een ziektevrij interval).
  • rp: Post-operatieve pathologische classificatie in geval van een recidiverende tumor (na een ziektevrij interval).
  • a: Classificatie vastgesteld tijdens autopsie

Suffix

  • (mi): Gevallen met alleen micrometastase
  • (sn): Gevallen waarbij schildwachtklier onderzoek heeft plaatsgevonden.
  • (f): Gevallen waarbij FNA of biopsie heeft plaatsgevonden op de regionale lymfeklieren
  • (i-): negatieve morfologische bevindingen voor geïsoleerde tumorcellen
  • (i+): positieve morfologische bevindingen voor geïsoleerde tumorcellen
  • (mol-): negatieve niet-morfologische bevindingen voor geïsoleerde tumorcellen
  • (mol+): positieve niet- morfologische bevindingen voor geïsoleerde tumorcellen
  • (0): zonder verhoogd lactaatdehydrogenase (LDH)
  • (1): met verhoogd lactaatdehydrogenase (LDH)

Waardenlijsten of valuesets uit deze zib worden mogelijk deprecated op het moment dat het SNOMED-besluit van kracht wordt in Nederland. Meer informatie over het SNOMED-besluit en wat de implementatie betekend voor zibs vindt u op https://zibs.nl/wiki/SNOMEDbesluit.

Issues

Bruikbaarheid van deze zib als ook de ziekte specifieke codelijsten worden gemaakt in de eerste proeftuin(en), gepland in de zomer van 2020. Gedurende dit project zal IKNL het beheer voor deze codelijsten verzorgen. Wanneer deze proeftuin(en) zijn afgerond worden de bevindingen meegenomen als wijzigingsverzoeken in het reguliere beheerproces van het zib centrum.

References

  1. TNM Classification of Malignant Tumours, 8th Edition - James D. Brierley (Editor), Mary K. Gospodarowicz (Editor), Christian Wittekind (Editor)- International Union Against Cancer (UICC)- ISBN: 9781119263562 (epub)
  2. https://www.uicc.org/resources/tnm [ONLINE geraadpleegd: 04 mei 2020]
  3. International Classification of diseases for oncology (ICD-O) – 3rd edition, 1st revision – April Frits, Constance Percy, Andrew Jack, Kanagaratnam Shanmugaratnam, Leslie Sobin, D Max Parkin, Sharon Whelan – World Health Organisation – WHO library cataloguing – ISBN 978 92 4 069212 1 (PDF)
  4. ICD-O Internationale Classificatie an Ziekten voor Oncologie - derde editie - Vlaams Kankerregistratienetwerk https://www.rivm.nl/media/WHO-FIC/ICD-O-3.pdf [ONLINE geraadpleegd: 08 april 2024]

Valuesets

aM_AfstandsMetastasenCodelijst

Valueset OID: 2.16.840.1.113883.2.4.3.11.60.40.2.4.27.25 Binding: Extensible Status: Deprecated
Conceptnaam Conceptcode Codestelselnaam Codesysteem OID Omschrijving
aM0 [DEPRECATED] aM0 M_Afstandsmetastase 2.16.840.1.113883.2.4.3.11.60.40.4.10.3 aM0
aM0(i+) [DEPRECATED] aM0(i+) M_Afstandsmetastase 2.16.840.1.113883.2.4.3.11.60.40.4.10.3 aM0(i+)
aM0(mol+) [DEPRECATED] aM0(mol+) M_Afstandsmetastase 2.16.840.1.113883.2.4.3.11.60.40.4.10.3 aM0(mol+)
aM1 [DEPRECATED] aM1 M_Afstandsmetastase 2.16.840.1.113883.2.4.3.11.60.40.4.10.3 aM1
aM1a [DEPRECATED] aM1a M_Afstandsmetastase 2.16.840.1.113883.2.4.3.11.60.40.4.10.3 aM1a
aM1a(0) [DEPRECATED] aM1a(0) M_Afstandsmetastase 2.16.840.1.113883.2.4.3.11.60.40.4.10.3 aM1a(0)
aM1a(1) [DEPRECATED] aM1a(1) M_Afstandsmetastase 2.16.840.1.113883.2.4.3.11.60.40.4.10.3 aM1a(1)
aM1b [DEPRECATED] aM1b M_Afstandsmetastase 2.16.840.1.113883.2.4.3.11.60.40.4.10.3 aM1b
aM1b(0) [DEPRECATED] aM1b(0) M_Afstandsmetastase 2.16.840.1.113883.2.4.3.11.60.40.4.10.3 aM1b(0)
aM1b(1) [DEPRECATED] aM1b(1) M_Afstandsmetastase 2.16.840.1.113883.2.4.3.11.60.40.4.10.3 aM1b(1)
aM1c [DEPRECATED] aM1c M_Afstandsmetastase 2.16.840.1.113883.2.4.3.11.60.40.4.10.3 aM1c
aM1c(0) [DEPRECATED] aM1c(0) M_Afstandsmetastase 2.16.840.1.113883.2.4.3.11.60.40.4.10.3 aM1c(0)
aM1c(1) [DEPRECATED] aM1c(1) M_Afstandsmetastase 2.16.840.1.113883.2.4.3.11.60.40.4.10.3 aM1c(1)
aM1d [DEPRECATED] aM1d M_Afstandsmetastase 2.16.840.1.113883.2.4.3.11.60.40.4.10.3 aM1d
aM1d(0) [DEPRECATED] aM1d(0) M_Afstandsmetastase 2.16.840.1.113883.2.4.3.11.60.40.4.10.3 aM1d(0)
aM1d(1) [DEPRECATED] aM1d(1) M_Afstandsmetastase 2.16.840.1.113883.2.4.3.11.60.40.4.10.3 aM1d(1)
Waarde Other (OTH) uit codestelsel NullFlavor (OID: 2.16.840.1.113883.5.1008) is toegestaan in deze waardenlijst.

Opm.: Deze waardelijst is niet langer een geldige keuze en komt in de volgende publicatie te vervallen.

aM_AfstandsMetastasenSnomedCodelijst

Valueset OID: 2.16.840.1.113883.2.4.3.11.60.40.2.4.27.48 Binding: Extensible Status: Active
Conceptnaam Codestelselnaam Codesysteem OID
<1222584008|Door AJCC toegestane waarde| SNOMED CT 2.16.840.1.113883.6.96
<1352503003|Door UICC toegestane waarde| SNOMED CT 2.16.840.1.113883.6.96
Waarde Other (OTH) uit codestelsel NullFlavor (OID: 2.16.840.1.113883.5.1008) is toegestaan in deze waardenlijst.

Opm.: De AJCC en UICC waarden benodigd voor deze categorie waren ten tijden van de publicatie nog niet in SNOMED CT beschikbaar, deze zullen via een erratum later gespecificeerd worden.

aN_RegionaleLymfeklierenCodelijst

Valueset OID: 2.16.840.1.113883.2.4.3.11.60.40.2.4.27.24 Binding: Extensible Status: Deprecated
Conceptnaam Conceptcode Codestelselnaam Codesysteem OID Omschrijving
aNX [DEPRECATED] aNX N_RegionaleLymfeklieren 2.16.840.1.113883.2.4.3.11.60.40.4.10.11 aNX
aNX(f) [DEPRECATED] aNX(f) N_RegionaleLymfeklieren 2.16.840.1.113883.2.4.3.11.60.40.4.10.11 aNX(f)
aNX(sn) [DEPRECATED] aNX(sn) N_RegionaleLymfeklieren 2.16.840.1.113883.2.4.3.11.60.40.4.10.11 aNX(sn)
aN0 [DEPRECATED] aN0 N_RegionaleLymfeklieren 2.16.840.1.113883.2.4.3.11.60.40.4.10.11 aN0
aN0(f) [DEPRECATED] aN0(f) N_RegionaleLymfeklieren 2.16.840.1.113883.2.4.3.11.60.40.4.10.11 aN0(f)
aN0(sn) [DEPRECATED] aN0(sn) N_RegionaleLymfeklieren 2.16.840.1.113883.2.4.3.11.60.40.4.10.11 aN0(sn)
aN0(i-) [DEPRECATED] aN0(i-) N_RegionaleLymfeklieren 2.16.840.1.113883.2.4.3.11.60.40.4.10.11 aN0(i-)
aN0(i-)(sn) [DEPRECATED] aN0(i-)(sn) N_RegionaleLymfeklieren 2.16.840.1.113883.2.4.3.11.60.40.4.10.11 aN0(i-)(sn)
aN0(i+) [DEPRECATED] aN0(i+) N_RegionaleLymfeklieren 2.16.840.1.113883.2.4.3.11.60.40.4.10.11 aN0(i+)
aN0(i+)(sn) [DEPRECATED] aN0(i+)(sn) N_RegionaleLymfeklieren 2.16.840.1.113883.2.4.3.11.60.40.4.10.11 aN0(i+)(sn)
aN0(mol-) [DEPRECATED] aN0(mol-) N_RegionaleLymfeklieren 2.16.840.1.113883.2.4.3.11.60.40.4.10.11 aN0(mol-)
aN0(mol-)(sn) [DEPRECATED] aN0(mol-)(sn) N_RegionaleLymfeklieren 2.16.840.1.113883.2.4.3.11.60.40.4.10.11 aN0(mol-)(sn)
aN0(mol+) [DEPRECATED] aN0(mol+) N_RegionaleLymfeklieren 2.16.840.1.113883.2.4.3.11.60.40.4.10.11 aN0(mol+)
aN0(mol+)(sn) [DEPRECATED] aN0(mol+)(sn) N_RegionaleLymfeklieren 2.16.840.1.113883.2.4.3.11.60.40.4.10.11 aN0(mol+)(sn)
aN1 [DEPRECATED] aN1 N_RegionaleLymfeklieren 2.16.840.1.113883.2.4.3.11.60.40.4.10.11 aN1
aN1(f) [DEPRECATED] aN1(f) N_RegionaleLymfeklieren 2.16.840.1.113883.2.4.3.11.60.40.4.10.11 aN1(f)
aN1(sn) [DEPRECATED] aN1(sn) N_RegionaleLymfeklieren 2.16.840.1.113883.2.4.3.11.60.40.4.10.11 aN1(sn)
aN1mi [DEPRECATED] aN1mi N_RegionaleLymfeklieren 2.16.840.1.113883.2.4.3.11.60.40.4.10.11 aN1mi
aN1mi(f) [DEPRECATED] aN1mi(f) N_RegionaleLymfeklieren 2.16.840.1.113883.2.4.3.11.60.40.4.10.11 aN1mi(f)
aN1mi(sn) [DEPRECATED] aN1mi(sn) N_RegionaleLymfeklieren 2.16.840.1.113883.2.4.3.11.60.40.4.10.11 aN1mi(sn)
aN1a [DEPRECATED] aN1a N_RegionaleLymfeklieren 2.16.840.1.113883.2.4.3.11.60.40.4.10.11 aN1a
aN1a(f) [DEPRECATED] aN1a(f) N_RegionaleLymfeklieren 2.16.840.1.113883.2.4.3.11.60.40.4.10.11 aN1a(f)
aN1a(sn) [DEPRECATED] aN1a(sn) N_RegionaleLymfeklieren 2.16.840.1.113883.2.4.3.11.60.40.4.10.11 aN1a(sn)
aN1b [DEPRECATED] aN1b N_RegionaleLymfeklieren 2.16.840.1.113883.2.4.3.11.60.40.4.10.11 aN1b
aN1b(f) [DEPRECATED] aN1b(f) N_RegionaleLymfeklieren 2.16.840.1.113883.2.4.3.11.60.40.4.10.11 aN1b(f)
aN1b(sn) [DEPRECATED] aN1b(sn) N_RegionaleLymfeklieren 2.16.840.1.113883.2.4.3.11.60.40.4.10.11 aN1b(sn)
aN1c [DEPRECATED] aN1c N_RegionaleLymfeklieren 2.16.840.1.113883.2.4.3.11.60.40.4.10.11 aN1c
aN1c(f) [DEPRECATED] aN1c(f) N_RegionaleLymfeklieren 2.16.840.1.113883.2.4.3.11.60.40.4.10.11 aN1c(f)
aN1c(sn) [DEPRECATED] aN1c(sn) N_RegionaleLymfeklieren 2.16.840.1.113883.2.4.3.11.60.40.4.10.11 aN1c(sn)
aN2 [DEPRECATED] aN2 N_RegionaleLymfeklieren 2.16.840.1.113883.2.4.3.11.60.40.4.10.11 aN2
aN2(f) [DEPRECATED] aN2(f) N_RegionaleLymfeklieren 2.16.840.1.113883.2.4.3.11.60.40.4.10.11 aN2(f)
aN2(sn) [DEPRECATED] aN2(sn) N_RegionaleLymfeklieren 2.16.840.1.113883.2.4.3.11.60.40.4.10.11 aN2(sn)
aN2a [DEPRECATED] aN2a N_RegionaleLymfeklieren 2.16.840.1.113883.2.4.3.11.60.40.4.10.11 aN2a
aN2a(f) [DEPRECATED] aN2a(f) N_RegionaleLymfeklieren 2.16.840.1.113883.2.4.3.11.60.40.4.10.11 aN2a(f)
aN2a(sn) [DEPRECATED] aN2a(sn) N_RegionaleLymfeklieren 2.16.840.1.113883.2.4.3.11.60.40.4.10.11 aN2a(sn)
aN2b [DEPRECATED] aN2b N_RegionaleLymfeklieren 2.16.840.1.113883.2.4.3.11.60.40.4.10.11 aN2b
aN2b(f) [DEPRECATED] aN2b(f) N_RegionaleLymfeklieren 2.16.840.1.113883.2.4.3.11.60.40.4.10.11 aN2b(f)
aN2b(sn) [DEPRECATED] aN2b(sn) N_RegionaleLymfeklieren 2.16.840.1.113883.2.4.3.11.60.40.4.10.11 aN2b(sn)
aN2c [DEPRECATED] aN2c N_RegionaleLymfeklieren 2.16.840.1.113883.2.4.3.11.60.40.4.10.11 aN2c
aN2c(f) [DEPRECATED] aN2c(f) N_RegionaleLymfeklieren 2.16.840.1.113883.2.4.3.11.60.40.4.10.11 aN2c(f)
aN2c(sn) [DEPRECATED] aN2c(sn) N_RegionaleLymfeklieren 2.16.840.1.113883.2.4.3.11.60.40.4.10.11 aN2c(sn)
aN3 [DEPRECATED] aN3 N_RegionaleLymfeklieren 2.16.840.1.113883.2.4.3.11.60.40.4.10.11 aN3
aN3(f) [DEPRECATED] aN3(f) N_RegionaleLymfeklieren 2.16.840.1.113883.2.4.3.11.60.40.4.10.11 aN3(f)
aN3(sn) [DEPRECATED] aN3(sn) N_RegionaleLymfeklieren 2.16.840.1.113883.2.4.3.11.60.40.4.10.11 aN3(sn)
aN3a [DEPRECATED] aN3a N_RegionaleLymfeklieren 2.16.840.1.113883.2.4.3.11.60.40.4.10.11 aN3a
aN3a(f) [DEPRECATED] aN3a(f) N_RegionaleLymfeklieren 2.16.840.1.113883.2.4.3.11.60.40.4.10.11 aN3a(f)
aN3a(sn) [DEPRECATED] aN3a(sn) N_RegionaleLymfeklieren 2.16.840.1.113883.2.4.3.11.60.40.4.10.11 aN3a(sn)
aN3b [DEPRECATED] aN3b N_RegionaleLymfeklieren 2.16.840.1.113883.2.4.3.11.60.40.4.10.11 aN3b
aN3b(f) [DEPRECATED] aN3b(f) N_RegionaleLymfeklieren 2.16.840.1.113883.2.4.3.11.60.40.4.10.11 aN3b(f)
aN3b(sn) [DEPRECATED] aN3b(sn) N_RegionaleLymfeklieren 2.16.840.1.113883.2.4.3.11.60.40.4.10.11 aN3b(sn)
aN3c [DEPRECATED] aN3c N_RegionaleLymfeklieren 2.16.840.1.113883.2.4.3.11.60.40.4.10.11 aN3c
aN3c(f) [DEPRECATED] aN3c(f) N_RegionaleLymfeklieren 2.16.840.1.113883.2.4.3.11.60.40.4.10.11 aN3c(f)
aN3c(sn) [DEPRECATED] aN3c(sn) N_RegionaleLymfeklieren 2.16.840.1.113883.2.4.3.11.60.40.4.10.11 aN3c(sn)
Waarde Other (OTH) uit codestelsel NullFlavor (OID: 2.16.840.1.113883.5.1008) is toegestaan in deze waardenlijst.

Opm.: Deze waardelijst is niet langer een geldige keuze en komt in de volgende publicatie te vervallen.

aN_RegionaleLymfeklierenSnomedCodelijst

Valueset OID: 2.16.840.1.113883.2.4.3.11.60.40.2.4.27.32 Binding: Extensible Status: Active
Conceptnaam Codestelselnaam Codesysteem OID
<1222584008|Door AJCC toegestane waarde| SNOMED CT 2.16.840.1.113883.6.96
<1352503003|Door UICC toegestane waarde| SNOMED CT 2.16.840.1.113883.6.96
Waarde Other (OTH) uit codestelsel NullFlavor (OID: 2.16.840.1.113883.5.1008) is toegestaan in deze waardenlijst.

Opm.: De AJCC en UICC waarden benodigd voor deze categorie waren ten tijden van de publicatie nog niet in SNOMED CT beschikbaar, deze zullen via een erratum later gespecificeerd worden.

AnatomischStadiumCodelijst

Valueset OID: 2.16.840.1.113883.2.4.3.11.60.40.2.4.27.1 Binding: Extensible Status: Deprecated
Conceptnaam Conceptcode Codestelselnaam Codesysteem OID Omschrijving
Stadium 0 Stage0 AnatomischStadium 2.16.840.1.113883.2.4.3.11.60.40.4.10.6 Stadium 0
Stadium I StageI AnatomischStadium 2.16.840.1.113883.2.4.3.11.60.40.4.10.6 Stadium I
Stadium IA StageIA AnatomischStadium 2.16.840.1.113883.2.4.3.11.60.40.4.10.6 Stadium IA
Stadium IA1 StageIA1 AnatomischStadium 2.16.840.1.113883.2.4.3.11.60.40.4.10.6 Stadium IA1
Stadium IA2 StageIA2 AnatomischStadium 2.16.840.1.113883.2.4.3.11.60.40.4.10.6 Stadium IA2
Stadium IA3 StageIA3 AnatomischStadium 2.16.840.1.113883.2.4.3.11.60.40.4.10.6 Stadium IA3
Stadium IC StageIC AnatomischStadium 2.16.840.1.113883.2.4.3.11.60.40.4.10.6 Stadium IC
Stadium IB StageIB AnatomischStadium 2.16.840.1.113883.2.4.3.11.60.40.4.10.6 Stadium IB
Stadium IB1 StageIB1 AnatomischStadium 2.16.840.1.113883.2.4.3.11.60.40.4.10.6 Stadium IB1
Stadium IB2 StageIB2 AnatomischStadium 2.16.840.1.113883.2.4.3.11.60.40.4.10.6 Stadium IB2
Stadium IS StageIs AnatomischStadium 2.16.840.1.113883.2.4.3.11.60.40.4.10.6 Stadium IS
Stadium II StageII AnatomischStadium 2.16.840.1.113883.2.4.3.11.60.40.4.10.6 Stadium II
Stadium IIA StageIIA AnatomischStadium 2.16.840.1.113883.2.4.3.11.60.40.4.10.6 Stadium IIA
Stadium IIA1 StageIIA1 AnatomischStadium 2.16.840.1.113883.2.4.3.11.60.40.4.10.6 Stadium IIA1
Stadium IIA2 StageIIA2 AnatomischStadium 2.16.840.1.113883.2.4.3.11.60.40.4.10.6 Stadium IIA2
Stadium IIB StageIIB AnatomischStadium 2.16.840.1.113883.2.4.3.11.60.40.4.10.6 Stadium IIB
Stadium IIC StageIIC AnatomischStadium 2.16.840.1.113883.2.4.3.11.60.40.4.10.6 Stadium IIC
Stadium III StageIII AnatomischStadium 2.16.840.1.113883.2.4.3.11.60.40.4.10.6 Stadium III
Stadium IIIA StageIIIA AnatomischStadium 2.16.840.1.113883.2.4.3.11.60.40.4.10.6 Stadium IIIA
Stadium IIIA1 StageIIIA1 AnatomischStadium 2.16.840.1.113883.2.4.3.11.60.40.4.10.6 Stadium IIIA1
Stadium IIIA2 StageIIIA2 AnatomischStadium 2.16.840.1.113883.2.4.3.11.60.40.4.10.6 Stadium IIIA2
Stadium IIIB StageIIIB AnatomischStadium 2.16.840.1.113883.2.4.3.11.60.40.4.10.6 Stadium IIIB
Stadium IIIC StageIIIC AnatomischStadium 2.16.840.1.113883.2.4.3.11.60.40.4.10.6 Stadium IIIC
Stadium IIIC1 StageIIIC1 AnatomischStadium 2.16.840.1.113883.2.4.3.11.60.40.4.10.6 Stadium IIIC1
Stadium IIIC2 StageIIIC2 AnatomischStadium 2.16.840.1.113883.2.4.3.11.60.40.4.10.6 Stadium IIIC2
Stadium IIID StageIIID AnatomischStadium 2.16.840.1.113883.2.4.3.11.60.40.4.10.6 Stadium IIID
Stadium IV StageIV AnatomischStadium 2.16.840.1.113883.2.4.3.11.60.40.4.10.6 Stadium IV
Stadium IVA StageIVA AnatomischStadium 2.16.840.1.113883.2.4.3.11.60.40.4.10.6 Stadium IVA
Stadium IVB StageIVB AnatomischStadium 2.16.840.1.113883.2.4.3.11.60.40.4.10.6 Stadium IVB
Stadium IVC StageIVC AnatomischStadium 2.16.840.1.113883.2.4.3.11.60.40.4.10.6 Stadium IVC
Waarde Other (OTH) uit codestelsel NullFlavor (OID: 2.16.840.1.113883.5.1008) is toegestaan in deze waardenlijst.

Opm.: Deze waardelijst is niet langer een geldige keuze en komt in de volgende publicatie te vervallen.

AnatomischStadiumSnomedCodelijst

Valueset OID: 2.16.840.1.113883.2.4.3.11.60.40.2.4.27.50 Binding: Extensible Status: Active
Conceptnaam Codestelselnaam Codesysteem OID
SNOMED CT: <1222593009|Door AJCC toegestane waarde voor pathologisch stadium| SNOMED CT 2.16.840.1.113883.6.96
SNOMED CT: <1222592004|Door AJCC toegestane waarde voor klinisch stadium| SNOMED CT 2.16.840.1.113883.6.96
SNOMED CT: <1222594003|Door AJCC toegestane waarde voor yp-stadium| SNOMED CT 2.16.840.1.113883.6.96
SNOMED CT: <1352504009|Door UICC toegestane waarde voor pathologisch stadium| SNOMED CT 2.16.840.1.113883.6.96
SNOMED CT: <1352505005|Door UICC toegestane waarde voor klinisch stadium| SNOMED CT 2.16.840.1.113883.6.96
SNOMED CT: <1352814007|Door UICC toegestane waarde voor yp-stadium| SNOMED CT 2.16.840.1.113883.6.96
Waarde Other (OTH) uit codestelsel NullFlavor (OID: 2.16.840.1.113883.5.1008) is toegestaan in deze waardenlijst.

aT_PrimaireTumorCodelijst

Valueset OID: 2.16.840.1.113883.2.4.3.11.60.40.2.4.27.15 Binding: Extensible Status: Deprecated
Conceptnaam Conceptcode Codestelselnaam Codesysteem OID Omschrijving
aTx [DEPRECATED] aTx T_PrimaireTumor 2.16.840.1.113883.2.4.3.11.60.40.4.10.10 aTx
aT0 [DEPRECATED] aT0 T_PrimaireTumor 2.16.840.1.113883.2.4.3.11.60.40.4.10.10 aT0
aTa [DEPRECATED] aTa T_PrimaireTumor 2.16.840.1.113883.2.4.3.11.60.40.4.10.10 aTa
aTis [DEPRECATED] aTis T_PrimaireTumor 2.16.840.1.113883.2.4.3.11.60.40.4.10.10 aTis
aTis (DCIS) [DEPRECATED] aTis(DCIS) T_PrimaireTumor 2.16.840.1.113883.2.4.3.11.60.40.4.10.10 aTis (DCIS)
aTis (LAMN) [DEPRECATED] aTis(LAMN) T_PrimaireTumor 2.16.840.1.113883.2.4.3.11.60.40.4.10.10 aTis (LAMN)
aTis (LCIS) [DEPRECATED] aTis(LCIS) T_PrimaireTumor 2.16.840.1.113883.2.4.3.11.60.40.4.10.10 aTis (LCIS)
aTis (Paget) [DEPRECATED] aTis(Paget) T_PrimaireTumor 2.16.840.1.113883.2.4.3.11.60.40.4.10.10 aTis (Paget)
aTis pu [DEPRECATED] aTispu T_PrimaireTumor 2.16.840.1.113883.2.4.3.11.60.40.4.10.10 aTis pu
aT1 [DEPRECATED] aT1 T_PrimaireTumor 2.16.840.1.113883.2.4.3.11.60.40.4.10.10 aT1
aT1mi [DEPRECATED] aT1mi T_PrimaireTumor 2.16.840.1.113883.2.4.3.11.60.40.4.10.10 aT1mi
aT1a [DEPRECATED] aT1a T_PrimaireTumor 2.16.840.1.113883.2.4.3.11.60.40.4.10.10 aT1a
aT1a1 [DEPRECATED] aT1a1 T_PrimaireTumor 2.16.840.1.113883.2.4.3.11.60.40.4.10.10 aT1a1
aT1a2 [DEPRECATED] aT1a2 T_PrimaireTumor 2.16.840.1.113883.2.4.3.11.60.40.4.10.10 aT1a2
aT1b [DEPRECATED] aT1b T_PrimaireTumor 2.16.840.1.113883.2.4.3.11.60.40.4.10.10 aT1b
aT1b1 [DEPRECATED] aT1b1 T_PrimaireTumor 2.16.840.1.113883.2.4.3.11.60.40.4.10.10 aT1b1
aT1b2 [DEPRECATED] aT1b2 T_PrimaireTumor 2.16.840.1.113883.2.4.3.11.60.40.4.10.10 aT1b2
aT1c [DEPRECATED] aT1c T_PrimaireTumor 2.16.840.1.113883.2.4.3.11.60.40.4.10.10 aT1c
aT1c1 [DEPRECATED] aT1c1 T_PrimaireTumor 2.16.840.1.113883.2.4.3.11.60.40.4.10.10 aT1c1
aT1c2 [DEPRECATED] aT1c2 T_PrimaireTumor 2.16.840.1.113883.2.4.3.11.60.40.4.10.10 aT1c2
aT1c3 [DEPRECATED] aT1c3 T_PrimaireTumor 2.16.840.1.113883.2.4.3.11.60.40.4.10.10 aT1c3
aT1d [DEPRECATED] aT1d T_PrimaireTumor 2.16.840.1.113883.2.4.3.11.60.40.4.10.10 aT1d
aT2 [DEPRECATED] aT2 T_PrimaireTumor 2.16.840.1.113883.2.4.3.11.60.40.4.10.10 aT2
aT2a [DEPRECATED] aT2a T_PrimaireTumor 2.16.840.1.113883.2.4.3.11.60.40.4.10.10 aT2a
aT2a1 [DEPRECATED] aT2a1 T_PrimaireTumor 2.16.840.1.113883.2.4.3.11.60.40.4.10.10 aT2a1
aT2a2 [DEPRECATED] aT2a2 T_PrimaireTumor 2.16.840.1.113883.2.4.3.11.60.40.4.10.10 aT2a2
aT2b [DEPRECATED] aT2b T_PrimaireTumor 2.16.840.1.113883.2.4.3.11.60.40.4.10.10 aT2b
aT2c [DEPRECATED] aT2c T_PrimaireTumor 2.16.840.1.113883.2.4.3.11.60.40.4.10.10 aT2c
aT2d [DEPRECATED] aT2d T_PrimaireTumor 2.16.840.1.113883.2.4.3.11.60.40.4.10.10 aT2d
aT3 [DEPRECATED] aT3 T_PrimaireTumor 2.16.840.1.113883.2.4.3.11.60.40.4.10.10 aT3
aT3a [DEPRECATED] aT3a T_PrimaireTumor 2.16.840.1.113883.2.4.3.11.60.40.4.10.10 aT3a
aT3b [DEPRECATED] aT3b T_PrimaireTumor 2.16.840.1.113883.2.4.3.11.60.40.4.10.10 aT3b
aT3c [DEPRECATED] aT3c T_PrimaireTumor 2.16.840.1.113883.2.4.3.11.60.40.4.10.10 aT3c
aT3d [DEPRECATED] aT3d T_PrimaireTumor 2.16.840.1.113883.2.4.3.11.60.40.4.10.10 aT3d
aT3e [DEPRECATED] aT3e T_PrimaireTumor 2.16.840.1.113883.2.4.3.11.60.40.4.10.10 aT3e
aT4 [DEPRECATED] aT4 T_PrimaireTumor 2.16.840.1.113883.2.4.3.11.60.40.4.10.10 aT4
aT4a [DEPRECATED] aT4a T_PrimaireTumor 2.16.840.1.113883.2.4.3.11.60.40.4.10.10 aT4a
aT4b [DEPRECATED] aT4b T_PrimaireTumor 2.16.840.1.113883.2.4.3.11.60.40.4.10.10 aT4b
aT4c [DEPRECATED] aT4c T_PrimaireTumor 2.16.840.1.113883.2.4.3.11.60.40.4.10.10 aT4c
aT4d [DEPRECATED] aT4d T_PrimaireTumor 2.16.840.1.113883.2.4.3.11.60.40.4.10.10 aT4d
aT4e [DEPRECATED] aT4e T_PrimaireTumor 2.16.840.1.113883.2.4.3.11.60.40.4.10.10 aT4e
Waarde Other (OTH) uit codestelsel NullFlavor (OID: 2.16.840.1.113883.5.1008) is toegestaan in deze waardenlijst.

Opm.: Deze waardelijst is niet langer een geldige keuze en komt in de volgende publicatie te vervallen.

aT_PrimaireTumorSnomedCodelijst

Valueset OID: 2.16.840.1.113883.2.4.3.11.60.40.2.4.27.44 Binding: Extensible Status: Active
Conceptnaam Codestelselnaam Codesysteem OID
<1222584008|Door AJCC toegestane waarde| SNOMED CT 2.16.840.1.113883.6.96
<1352503003|Door UICC toegestane waarde| SNOMED CT 2.16.840.1.113883.6.96
Waarde Other (OTH) uit codestelsel NullFlavor (OID: 2.16.840.1.113883.5.1008) is toegestaan in deze waardenlijst.

Opm.: De AJCC en UICC waarden benodigd voor deze categorie waren ten tijden van de publicatie nog niet in SNOMED CT beschikbaar, deze zullen via een erratum later gespecificeerd worden.

cN_RegionaleLymfeklierenCodelijst

Valueset OID: 2.16.840.1.113883.2.4.3.11.60.40.2.4.27.18 Binding: Extensible Status: Deprecated
Conceptnaam Conceptcode Codestelselnaam Codesysteem OID Omschrijving
cNX [DEPRECATED] cNX N_RegionaleLymfeklieren 2.16.840.1.113883.2.4.3.11.60.40.4.10.11 cNX
cNX(f) [DEPRECATED] cNX(f) N_RegionaleLymfeklieren 2.16.840.1.113883.2.4.3.11.60.40.4.10.11 cNX(f)
cNX(sn) [DEPRECATED] cNX(sn) N_RegionaleLymfeklieren 2.16.840.1.113883.2.4.3.11.60.40.4.10.11 cNX(sn)
cN0 [DEPRECATED] cN0 N_RegionaleLymfeklieren 2.16.840.1.113883.2.4.3.11.60.40.4.10.11 cN0
cN0(f) [DEPRECATED] cN0(f) N_RegionaleLymfeklieren 2.16.840.1.113883.2.4.3.11.60.40.4.10.11 cN0(f)
cN0(sn) [DEPRECATED] cN0(sn) N_RegionaleLymfeklieren 2.16.840.1.113883.2.4.3.11.60.40.4.10.11 cN0(sn)
cN0(i-) [DEPRECATED] cN0(i-) N_RegionaleLymfeklieren 2.16.840.1.113883.2.4.3.11.60.40.4.10.11 cN0(i-)
cN0(i-)(sn) [DEPRECATED] cN0(i-)(sn) N_RegionaleLymfeklieren 2.16.840.1.113883.2.4.3.11.60.40.4.10.11 cN0(i-)(sn)
cN0(i+) [DEPRECATED] cN0(i+) N_RegionaleLymfeklieren 2.16.840.1.113883.2.4.3.11.60.40.4.10.11 cN0(i+)
cN0(i+)(sn) [DEPRECATED] cN0(i+)(sn) N_RegionaleLymfeklieren 2.16.840.1.113883.2.4.3.11.60.40.4.10.11 cN0(i+)(sn)
cN0(mol-) [DEPRECATED] cN0(mol-) N_RegionaleLymfeklieren 2.16.840.1.113883.2.4.3.11.60.40.4.10.11 cN0(mol-)
cN0(mol-)(sn) [DEPRECATED] cN0(mol-)(sn) N_RegionaleLymfeklieren 2.16.840.1.113883.2.4.3.11.60.40.4.10.11 cN0(mol-)(sn)
cN0(mol+) [DEPRECATED] cN0(mol+) N_RegionaleLymfeklieren 2.16.840.1.113883.2.4.3.11.60.40.4.10.11 cN0(mol+)
cN0(mol+)(sn) [DEPRECATED] cN0(mol+)(sn) N_RegionaleLymfeklieren 2.16.840.1.113883.2.4.3.11.60.40.4.10.11 cN0(mol+)(sn)
cN1 [DEPRECATED] cN1 N_RegionaleLymfeklieren 2.16.840.1.113883.2.4.3.11.60.40.4.10.11 cN1
cN1(f) [DEPRECATED] cN1(f) N_RegionaleLymfeklieren 2.16.840.1.113883.2.4.3.11.60.40.4.10.11 cN1(f)
cN1(sn) [DEPRECATED] cN1(sn) N_RegionaleLymfeklieren 2.16.840.1.113883.2.4.3.11.60.40.4.10.11 cN1(sn)
cN1mi [DEPRECATED] cN1mi N_RegionaleLymfeklieren 2.16.840.1.113883.2.4.3.11.60.40.4.10.11 cN1mi
cN1mi(f) [DEPRECATED] cN1mi(f) N_RegionaleLymfeklieren 2.16.840.1.113883.2.4.3.11.60.40.4.10.11 cN1mi(f)
cN1mi(sn) [DEPRECATED] cN1mi(sn) N_RegionaleLymfeklieren 2.16.840.1.113883.2.4.3.11.60.40.4.10.11 cN1mi(sn)
cN1a [DEPRECATED] cN1a N_RegionaleLymfeklieren 2.16.840.1.113883.2.4.3.11.60.40.4.10.11 cN1a
cN1a(f) [DEPRECATED] cN1a(f) N_RegionaleLymfeklieren 2.16.840.1.113883.2.4.3.11.60.40.4.10.11 cN1a(f)
cN1a(sn) [DEPRECATED] cN1a(sn) N_RegionaleLymfeklieren 2.16.840.1.113883.2.4.3.11.60.40.4.10.11 cN1a(sn)
cN1b [DEPRECATED] cN1b N_RegionaleLymfeklieren 2.16.840.1.113883.2.4.3.11.60.40.4.10.11 cN1b
cN1b(f) [DEPRECATED] cN1b(f) N_RegionaleLymfeklieren 2.16.840.1.113883.2.4.3.11.60.40.4.10.11 cN1b(f)
cN1b(sn) [DEPRECATED] cN1b(sn) N_RegionaleLymfeklieren 2.16.840.1.113883.2.4.3.11.60.40.4.10.11 cN1b(sn)
cN1c [DEPRECATED] cN1c N_RegionaleLymfeklieren 2.16.840.1.113883.2.4.3.11.60.40.4.10.11 cN1c
cN1c(f) [DEPRECATED] cN1c(f) N_RegionaleLymfeklieren 2.16.840.1.113883.2.4.3.11.60.40.4.10.11 cN1c(f)
cN1c(sn) [DEPRECATED] cN1c(sn) N_RegionaleLymfeklieren 2.16.840.1.113883.2.4.3.11.60.40.4.10.11 cN1c(sn)
cN2 [DEPRECATED] cN2 N_RegionaleLymfeklieren 2.16.840.1.113883.2.4.3.11.60.40.4.10.11 cN2
cN2(f) [DEPRECATED] cN2(f) N_RegionaleLymfeklieren 2.16.840.1.113883.2.4.3.11.60.40.4.10.11 cN2(f)
cN2(sn) [DEPRECATED] cN2(sn) N_RegionaleLymfeklieren 2.16.840.1.113883.2.4.3.11.60.40.4.10.11 cN2(sn)
cN2a [DEPRECATED] cN2a N_RegionaleLymfeklieren 2.16.840.1.113883.2.4.3.11.60.40.4.10.11 cN2a
cN2a(f) [DEPRECATED] cN2a(f) N_RegionaleLymfeklieren 2.16.840.1.113883.2.4.3.11.60.40.4.10.11 cN2a(f)
cN2a(sn) [DEPRECATED] cN2a(sn) N_RegionaleLymfeklieren 2.16.840.1.113883.2.4.3.11.60.40.4.10.11 cN2a(sn)
cN2b [DEPRECATED] cN2b N_RegionaleLymfeklieren 2.16.840.1.113883.2.4.3.11.60.40.4.10.11 cN2b
cN2b(f) [DEPRECATED] cN2b(f) N_RegionaleLymfeklieren 2.16.840.1.113883.2.4.3.11.60.40.4.10.11 cN2b(f)
cN2b(sn) [DEPRECATED] cN2b(sn) N_RegionaleLymfeklieren 2.16.840.1.113883.2.4.3.11.60.40.4.10.11 cN2b(sn)
cN2c [DEPRECATED] cN2c N_RegionaleLymfeklieren 2.16.840.1.113883.2.4.3.11.60.40.4.10.11 cN2c
cN2c(f) [DEPRECATED] cN2c(f) N_RegionaleLymfeklieren 2.16.840.1.113883.2.4.3.11.60.40.4.10.11 cN2c(f)
cN2c(sn) [DEPRECATED] cN2c(sn) N_RegionaleLymfeklieren 2.16.840.1.113883.2.4.3.11.60.40.4.10.11 cN2c(sn)
cN3 [DEPRECATED] cN3 N_RegionaleLymfeklieren 2.16.840.1.113883.2.4.3.11.60.40.4.10.11 cN3
cN3(f) [DEPRECATED] cN3(f) N_RegionaleLymfeklieren 2.16.840.1.113883.2.4.3.11.60.40.4.10.11 cN3(f)
cN3(sn) [DEPRECATED] cN3(sn) N_RegionaleLymfeklieren 2.16.840.1.113883.2.4.3.11.60.40.4.10.11 cN3(sn)
cN3a [DEPRECATED] cN3a N_RegionaleLymfeklieren 2.16.840.1.113883.2.4.3.11.60.40.4.10.11 cN3a
cN3a(f) [DEPRECATED] cN3a(f) N_RegionaleLymfeklieren 2.16.840.1.113883.2.4.3.11.60.40.4.10.11 cN3a(f)
cN3a(sn) [DEPRECATED] cN3a(sn) N_RegionaleLymfeklieren 2.16.840.1.113883.2.4.3.11.60.40.4.10.11 cN3a(sn)
cN3b [DEPRECATED] cN3b N_RegionaleLymfeklieren 2.16.840.1.113883.2.4.3.11.60.40.4.10.11 cN3b
cN3b(f) [DEPRECATED] cN3b(f) N_RegionaleLymfeklieren 2.16.840.1.113883.2.4.3.11.60.40.4.10.11 cN3b(f)
cN3b(sn) [DEPRECATED] cN3b(sn) N_RegionaleLymfeklieren 2.16.840.1.113883.2.4.3.11.60.40.4.10.11 cN3b(sn)
cN3c [DEPRECATED] cN3c N_RegionaleLymfeklieren 2.16.840.1.113883.2.4.3.11.60.40.4.10.11 cN3c
cN3c(f) [DEPRECATED] cN3c(f) N_RegionaleLymfeklieren 2.16.840.1.113883.2.4.3.11.60.40.4.10.11 cN3c(f)
cN3c(sn) [DEPRECATED] cN3c(sn) N_RegionaleLymfeklieren 2.16.840.1.113883.2.4.3.11.60.40.4.10.11 cN3c(sn)
Waarde Other (OTH) uit codestelsel NullFlavor (OID: 2.16.840.1.113883.5.1008) is toegestaan in deze waardenlijst.

Opm.: Deze waardelijst is niet langer een geldige keuze en komt in de volgende publicatie te vervallen.

cN_RegionaleLymfeklierenSnomedCodelijst

Valueset OID: 2.16.840.1.113883.2.4.3.11.60.40.2.4.27.33 Binding: Extensible Status: Active
Conceptnaam Codestelselnaam Codesysteem OID
SNOMED CT: <1222588006|Door AJCC toegestane waarde voor klinische N-categorie| SNOMED CT 2.16.840.1.113883.6.96
SNOMED CT: <1353038000|Door UICC toegestane waarde voor klinische N-categorie| SNOMED CT 2.16.840.1.113883.6.96
Waarde Other (OTH) uit codestelsel NullFlavor (OID: 2.16.840.1.113883.5.1008) is toegestaan in deze waardenlijst.

cpM_AfstandsMetastasenCodelijst

Valueset OID: 2.16.840.1.113883.2.4.3.11.60.40.2.4.27.28 Binding: Extensible Status: Deprecated
Conceptnaam Conceptcode Codestelselnaam Codesysteem OID Omschrijving
cM0 [DEPRECATED] cM0 M_Afstandsmetastase 2.16.840.1.113883.2.4.3.11.60.40.4.10.3 cM0
cM0(i+) [DEPRECATED] cM0(i+) M_Afstandsmetastase 2.16.840.1.113883.2.4.3.11.60.40.4.10.3 cM0(i+)
cM0(mol+) [DEPRECATED] cM0(mol+) M_Afstandsmetastase 2.16.840.1.113883.2.4.3.11.60.40.4.10.3 cM0(mol+)
cM1 [DEPRECATED] cM1 M_Afstandsmetastase 2.16.840.1.113883.2.4.3.11.60.40.4.10.3 cM1
cM1a [DEPRECATED] cM1a M_Afstandsmetastase 2.16.840.1.113883.2.4.3.11.60.40.4.10.3 cM1a
cM1a(0) [DEPRECATED] cM1a(0) M_Afstandsmetastase 2.16.840.1.113883.2.4.3.11.60.40.4.10.3 cM1a(0)
cM1a(1) [DEPRECATED] cM1a(1) M_Afstandsmetastase 2.16.840.1.113883.2.4.3.11.60.40.4.10.3 cM1a(1)
cM1b [DEPRECATED] cM1b M_Afstandsmetastase 2.16.840.1.113883.2.4.3.11.60.40.4.10.3 cM1b
cM1b(0) [DEPRECATED] cM1b(0) M_Afstandsmetastase 2.16.840.1.113883.2.4.3.11.60.40.4.10.3 cM1b(0)
cM1b(1) [DEPRECATED] cM1b(1) M_Afstandsmetastase 2.16.840.1.113883.2.4.3.11.60.40.4.10.3 cM1b(1)
cM1c [DEPRECATED] cM1c M_Afstandsmetastase 2.16.840.1.113883.2.4.3.11.60.40.4.10.3 cM1c
cM1c(0) [DEPRECATED] cM1c(0) M_Afstandsmetastase 2.16.840.1.113883.2.4.3.11.60.40.4.10.3 cM1c(0)
cM1c(1) [DEPRECATED] cM1c(1) M_Afstandsmetastase 2.16.840.1.113883.2.4.3.11.60.40.4.10.3 cM1c(1)
cM1d [DEPRECATED] cM1d M_Afstandsmetastase 2.16.840.1.113883.2.4.3.11.60.40.4.10.3 cM1d
cM1d(0) [DEPRECATED] cM1d(0) M_Afstandsmetastase 2.16.840.1.113883.2.4.3.11.60.40.4.10.3 cM1d(0)
cM1d(1) [DEPRECATED] cM1d(1) M_Afstandsmetastase 2.16.840.1.113883.2.4.3.11.60.40.4.10.3 cM1d(1)
pM1 [DEPRECATED] pM1 M_Afstandsmetastase 2.16.840.1.113883.2.4.3.11.60.40.4.10.3 pM1
pM1a [DEPRECATED] pM1a M_Afstandsmetastase 2.16.840.1.113883.2.4.3.11.60.40.4.10.3 pM1a
pM1a(0) [DEPRECATED] pM1a(0) M_Afstandsmetastase 2.16.840.1.113883.2.4.3.11.60.40.4.10.3 pM1a(0)
pM1a(1) [DEPRECATED] pM1a(1) M_Afstandsmetastase 2.16.840.1.113883.2.4.3.11.60.40.4.10.3 pM1a(1)
pM1b [DEPRECATED] pM1b M_Afstandsmetastase 2.16.840.1.113883.2.4.3.11.60.40.4.10.3 pM1b
pM1b(0) [DEPRECATED] pM1b(0) M_Afstandsmetastase 2.16.840.1.113883.2.4.3.11.60.40.4.10.3 pM1b(0)
pM1b(1) [DEPRECATED] pM1b(1) M_Afstandsmetastase 2.16.840.1.113883.2.4.3.11.60.40.4.10.3 pM1b(1)
pM1c [DEPRECATED] pM1c M_Afstandsmetastase 2.16.840.1.113883.2.4.3.11.60.40.4.10.3 pM1c
pM1c(0) [DEPRECATED] pM1c(0) M_Afstandsmetastase 2.16.840.1.113883.2.4.3.11.60.40.4.10.3 pM1c(0)
pM1c(1) [DEPRECATED] pM1c(1) M_Afstandsmetastase 2.16.840.1.113883.2.4.3.11.60.40.4.10.3 pM1c(1)
pM1d [DEPRECATED] pM1d M_Afstandsmetastase 2.16.840.1.113883.2.4.3.11.60.40.4.10.3 pM1d
pM1d(0) [DEPRECATED] pM1d(0) M_Afstandsmetastase 2.16.840.1.113883.2.4.3.11.60.40.4.10.3 pM1d(0)
pM1d(1) [DEPRECATED] pM1d(1) M_Afstandsmetastase 2.16.840.1.113883.2.4.3.11.60.40.4.10.3 pM1d(1)
Waarde Other (OTH) uit codestelsel NullFlavor (OID: 2.16.840.1.113883.5.1008) is toegestaan in deze waardenlijst.

Opm.: Deze waardelijst is niet langer een geldige keuze en komt in de volgende publicatie te vervallen.

cpM_AfstandsMetastasenSnomedCodelijst

Valueset OID: 2.16.840.1.113883.2.4.3.11.60.40.2.4.27.46 Binding: Extensible Status: Active
Conceptnaam Codestelselnaam Codesysteem OID
SNOMED CT: <1222587001|Door AJCC toegestane waarde voor klinische M-categorie| SNOMED CT 2.16.840.1.113883.6.96
SNOMED CT: <1222591006|Door AJCC toegestane waarde voor pathologische M-categorie| SNOMED CT 2.16.840.1.113883.6.96
SNOMED CT: <1352509004|Door UICC toegestane waarde voor klinische M-categorie| SNOMED CT 2.16.840.1.113883.6.96
SNOMED CT: <1352570001|Door UICC toegestane waarde voor pathologische M-categorie| SNOMED CT 2.16.840.1.113883.6.96
Waarde Other (OTH) uit codestelsel NullFlavor (OID: 2.16.840.1.113883.5.1008) is toegestaan in deze waardenlijst.

cT_PrimaireTumorCodelijst

Valueset OID: 2.16.840.1.113883.2.4.3.11.60.40.2.4.27.9 Binding: Extensible Status: Deprecated
Conceptnaam Conceptcode Codestelselnaam Codesysteem OID Omschrijving
cTx [DEPRECATED] cTx T_PrimaireTumor 2.16.840.1.113883.2.4.3.11.60.40.4.10.10 cTx
cT0 [DEPRECATED] cT0 T_PrimaireTumor 2.16.840.1.113883.2.4.3.11.60.40.4.10.10 cT0
cTa [DEPRECATED] cTa T_PrimaireTumor 2.16.840.1.113883.2.4.3.11.60.40.4.10.10 cTa
cTis [DEPRECATED] cTis T_PrimaireTumor 2.16.840.1.113883.2.4.3.11.60.40.4.10.10 cTis
cTis (DCIS) cTis(DCIS) T_PrimaireTumor 2.16.840.1.113883.2.4.3.11.60.40.4.10.10 cTis (DCIS)
cTis (LAMN) cTis(LAMN) T_PrimaireTumor 2.16.840.1.113883.2.4.3.11.60.40.4.10.10 cTis (LAMN)
cTis (LCIS) cTis(LCIS) T_PrimaireTumor 2.16.840.1.113883.2.4.3.11.60.40.4.10.10 cTis (LCIS)
cTis (Paget) cTis(Paget) T_PrimaireTumor 2.16.840.1.113883.2.4.3.11.60.40.4.10.10 cTis (Paget)
cTis pu cTispu T_PrimaireTumor 2.16.840.1.113883.2.4.3.11.60.40.4.10.10 cTis pu
cT1 [DEPRECATED] cT1 T_PrimaireTumor 2.16.840.1.113883.2.4.3.11.60.40.4.10.10 cT1
cT1mi [DEPRECATED] cT1mi T_PrimaireTumor 2.16.840.1.113883.2.4.3.11.60.40.4.10.10 cT1mi
cT1a [DEPRECATED] cT1a T_PrimaireTumor 2.16.840.1.113883.2.4.3.11.60.40.4.10.10 cT1a
cT1a1 [DEPRECATED] cT1a1 T_PrimaireTumor 2.16.840.1.113883.2.4.3.11.60.40.4.10.10 cT1a1
cT1a2 [DEPRECATED] cT1a2 T_PrimaireTumor 2.16.840.1.113883.2.4.3.11.60.40.4.10.10 cT1a2
cT1b [DEPRECATED] cT1b T_PrimaireTumor 2.16.840.1.113883.2.4.3.11.60.40.4.10.10 cT1b
cT1b1 [DEPRECATED] cT1b1 T_PrimaireTumor 2.16.840.1.113883.2.4.3.11.60.40.4.10.10 cT1b1
cT1b2 [DEPRECATED] cT1b2 T_PrimaireTumor 2.16.840.1.113883.2.4.3.11.60.40.4.10.10 cT1b2
cT1c [DEPRECATED] cT1c T_PrimaireTumor 2.16.840.1.113883.2.4.3.11.60.40.4.10.10 cT1c
cT1c1 [DEPRECATED] cT1c1 T_PrimaireTumor 2.16.840.1.113883.2.4.3.11.60.40.4.10.10 cT1c1
cT1c2 [DEPRECATED] cT1c2 T_PrimaireTumor 2.16.840.1.113883.2.4.3.11.60.40.4.10.10 cT1c2
cT1c3 [DEPRECATED] cT1c3 T_PrimaireTumor 2.16.840.1.113883.2.4.3.11.60.40.4.10.10 cT1c3
cT1d [DEPRECATED] cT1d T_PrimaireTumor 2.16.840.1.113883.2.4.3.11.60.40.4.10.10 cT1d
cT2 [DEPRECATED] cT2 T_PrimaireTumor 2.16.840.1.113883.2.4.3.11.60.40.4.10.10 cT2
cT2a [DEPRECATED] cT2a T_PrimaireTumor 2.16.840.1.113883.2.4.3.11.60.40.4.10.10 cT2a
cT2a1 [DEPRECATED] cT2a1 T_PrimaireTumor 2.16.840.1.113883.2.4.3.11.60.40.4.10.10 cT2a1
cT2a2 [DEPRECATED] cT2a2 T_PrimaireTumor 2.16.840.1.113883.2.4.3.11.60.40.4.10.10 cT2a2
cT2b [DEPRECATED] cT2b T_PrimaireTumor 2.16.840.1.113883.2.4.3.11.60.40.4.10.10 cT2b
cT2c [DEPRECATED] cT2c T_PrimaireTumor 2.16.840.1.113883.2.4.3.11.60.40.4.10.10 cT2c
cT2d [DEPRECATED] cT2d T_PrimaireTumor 2.16.840.1.113883.2.4.3.11.60.40.4.10.10 cT2d
cT3 [DEPRECATED] cT3 T_PrimaireTumor 2.16.840.1.113883.2.4.3.11.60.40.4.10.10 cT3
cT3a [DEPRECATED] cT3a T_PrimaireTumor 2.16.840.1.113883.2.4.3.11.60.40.4.10.10 cT3a
cT3b [DEPRECATED] cT3b T_PrimaireTumor 2.16.840.1.113883.2.4.3.11.60.40.4.10.10 cT3b
cT3c [DEPRECATED] cT3c T_PrimaireTumor 2.16.840.1.113883.2.4.3.11.60.40.4.10.10 cT3c
cT3d [DEPRECATED] cT3d T_PrimaireTumor 2.16.840.1.113883.2.4.3.11.60.40.4.10.10 cT3d
cT3e [DEPRECATED] cT3e T_PrimaireTumor 2.16.840.1.113883.2.4.3.11.60.40.4.10.10 cT3e
cT4 [DEPRECATED] cT4 T_PrimaireTumor 2.16.840.1.113883.2.4.3.11.60.40.4.10.10 cT4
cT4a [DEPRECATED] cT4a T_PrimaireTumor 2.16.840.1.113883.2.4.3.11.60.40.4.10.10 cT4a
cT4b [DEPRECATED] cT4b T_PrimaireTumor 2.16.840.1.113883.2.4.3.11.60.40.4.10.10 cT4b
cT4c [DEPRECATED] cT4c T_PrimaireTumor 2.16.840.1.113883.2.4.3.11.60.40.4.10.10 cT4c
cT4d [DEPRECATED] cT4d T_PrimaireTumor 2.16.840.1.113883.2.4.3.11.60.40.4.10.10 cT4d
cT4e [DEPRECATED] cT4e T_PrimaireTumor 2.16.840.1.113883.2.4.3.11.60.40.4.10.10 cT4e
Waarde Other (OTH) uit codestelsel NullFlavor (OID: 2.16.840.1.113883.5.1008) is toegestaan in deze waardenlijst.

Opm.: Deze waardelijst is niet langer een geldige keuze en komt in de volgende publicatie te vervallen.

cT_PrimaireTumorSnomedCodelijst

Valueset OID: 2.16.840.1.113883.2.4.3.11.60.40.2.4.27.39 Binding: Extensible Status: Active
Conceptnaam Codestelselnaam Codesysteem OID
SNOMED CT: <1222585009|Door AJCC toegestane waarde voor klinische T-categorie| SNOMED CT 2.16.840.1.113883.6.96
SNOMED CT: <1352957001|Door UICC toegestane waarde voor klinische T-categorie| SNOMED CT 2.16.840.1.113883.6.96
Waarde Other (OTH) uit codestelsel NullFlavor (OID: 2.16.840.1.113883.5.1008) is toegestaan in deze waardenlijst.

G_DifferentiatiegraadTumorCodelijst

Valueset OID: 2.16.840.1.113883.2.4.3.11.60.40.2.4.27.17 Binding: Extensible Status: Deprecated
Conceptnaam Conceptcode Codestelselnaam Codesysteem OID Omschrijving
GX [DEPRECATED] GX G_DifferentiatiegraadTumor 2.16.840.1.113883.2.4.3.11.60.40.4.10.5 Differentiatiegraad kan niet beoordeeld worden.
G1 [DEPRECATED] G1 G_DifferentiatiegraadTumor 2.16.840.1.113883.2.4.3.11.60.40.4.10.5 Goed gedifferentieerd.
G2 [DEPRECATED] G2 G_DifferentiatiegraadTumor 2.16.840.1.113883.2.4.3.11.60.40.4.10.5 Matig gedifferentieerd.
G3 [DEPRECATED] G3 G_DifferentiatiegraadTumor 2.16.840.1.113883.2.4.3.11.60.40.4.10.5 Slecht gedifferentieerd.
G3-4 [DEPRECATED] G3-4 G_DifferentiatiegraadTumor 2.16.840.1.113883.2.4.3.11.60.40.4.10.5 Slecht gedifferentieerd of ongedifferentieerd.
G4 [DEPRECATED] G4 G_DifferentiatiegraadTumor 2.16.840.1.113883.2.4.3.11.60.40.4.10.5 Ongedifferentieerd.
G5 [DEPRECATED] G5 G_DifferentiatiegraadTumor 2.16.840.1.113883.2.4.3.11.60.40.4.10.5 Differentiatiegraad groep 5 (Gleason score: 9-10)
LowMitoticRate [DEPRECATED] LowMitoticRate G_DifferentiatiegraadTumor 2.16.840.1.113883.2.4.3.11.60.40.4.10.5 Lage mitotische rato
HighMitoticRate [DEPRECATED] HighMitoticRate G_DifferentiatiegraadTumor 2.16.840.1.113883.2.4.3.11.60.40.4.10.5 Hoge mitotische rato
Waarde Other (OTH) uit codestelsel NullFlavor (OID: 2.16.840.1.113883.5.1008) is toegestaan in deze waardenlijst.

Opm.: Deze waardelijst is niet langer een geldige keuze en komt in de volgende publicatie te vervallen.

G_DifferentiatiegraadTumorSnomedCodelijst

Valueset OID: 2.16.840.1.113883.2.4.3.11.60.40.2.4.27.49 Binding: Extensible Status: Active
Conceptnaam Codestelselnaam Codesysteem OID
SNOMED CT: <1222599008|Door AJCC toegestane waarde voor pathologische graad| SNOMED CT 2.16.840.1.113883.6.96
SNOMED CT: <1222598000|Door AJCC toegestane waarde voor klinische graad| SNOMED CT 2.16.840.1.113883.6.96
SNOMED CT: <1222600006|Door AJCC toegestane waarde voor yp-differentiatiegraad| SNOMED CT 2.16.840.1.113883.6.96
SNOMED CT: <1352507002|Door UICC toegestane waarde voor pathologische graad| SNOMED CT 2.16.840.1.113883.6.96
SNOMED CT: <1352508007|Door UICC toegestane waarde voor klinische graad| SNOMED CT 2.16.840.1.113883.6.96
SNOMED CT: <1353058004|Door UICC toegestane waarde voor yp-differentiatiegraad| SNOMED CT 2.16.840.1.113883.6.96
Waarde Other (OTH) uit codestelsel NullFlavor (OID: 2.16.840.1.113883.5.1008) is toegestaan in deze waardenlijst.

IsPrimaireTumorCodelijst

Valueset OID: 2.16.840.1.113883.2.4.3.11.60.40.2.4.27.30 Binding: Required Status: Active
Conceptnaam Conceptcode Codestelselnaam Codesysteem OID Omschrijving
Verdachte massa positief voor primaire maligne neoplasma 160981000146103 SNOMED CT 2.16.840.1.113883.6.96 Ja, is (onderdeel van) de primaire tumor
Verdachte massa negatief voor primaire maligne neoplasma 160971000146100 SNOMED CT 2.16.840.1.113883.6.96 Nee, is geen (onderdeel van) de primaire tumor
Verdachte massa niet beoordeelbaar voor primaire maligne neoplasma 180251000146102 SNOMED CT 2.16.840.1.113883.6.96 Onbekend of het (onderdeel is van) de primaire tumor maligne tumor
Andere waarden zijn niet toegestaan

L_LymfatischeInvasieCodelijst

Valueset OID: 2.16.840.1.113883.2.4.3.11.60.40.2.4.27.2 Binding: Extensible Status: Deprecated
Conceptnaam Conceptcode Codestelselnaam Codesysteem OID Omschrijving
LX [DEPRECATED] LX L_LymfatischeInvasie 2.16.840.1.113883.2.4.3.11.60.40.4.10.9 Aanwezigheid van Lymfatische invasie kan niet beoordeeld worden
L0 [DEPRECATED] L0 L_LymfatischeInvasie 2.16.840.1.113883.2.4.3.11.60.40.4.10.9 Geen Lymfatische invasie
L1 [DEPRECATED] L1 L_LymfatischeInvasie 2.16.840.1.113883.2.4.3.11.60.40.4.10.9 Lymfatische invasie
Waarde Other (OTH) uit codestelsel NullFlavor (OID: 2.16.840.1.113883.5.1008) is toegestaan in deze waardenlijst.

Opm.: Deze waardelijst is niet langer een geldige keuze en komt in de volgende publicatie te vervallen.

L_LymfatischeInvasieSnomedCodelijst

Valueset OID: 2.16.840.1.113883.2.4.3.11.60.40.2.4.27.53 Binding: Extensible Status: Active
Conceptnaam Codestelselnaam Codesysteem OID
<1222584008|Door AJCC toegestane waarde| SNOMED CT 2.16.840.1.113883.6.96
<1352503003|Door UICC toegestane waarde| SNOMED CT 2.16.840.1.113883.6.96
Waarde Other (OTH) uit codestelsel NullFlavor (OID: 2.16.840.1.113883.5.1008) is toegestaan in deze waardenlijst.

Opm.: De AJCC en UICC waarden benodigd voor deze categorie waren ten tijden van de publicatie nog niet in SNOMED CT beschikbaar, deze zullen via een erratum later gespecificeerd worden.

LocatieCodelijst

Valueset OID: 2.16.840.1.113883.2.4.3.11.60.40.2.4.27.29 Binding: Required Status: Active
Conceptnaam Codestelselnaam Codesysteem OID
SNOMED CT: <59441001|Structuur van lymfeklier| SNOMED CT 2.16.840.1.113883.6.96
Waarde Other (OTH) uit codestelsel NullFlavor (OID: 2.16.840.1.113883.5.1008) is toegestaan in deze waardenlijst.

LocatieICD-O-3Codelijst

Valueset OID: 2.16.840.1.113883.2.4.3.11.60.40.2.4.27.31 Binding: Required Status: Active
Conceptnaam Conceptcode Codestelselnaam Codesysteem OID Omschrijving
Lymfeklieren van hoofd, aangezicht en hals C77.0 ICD-O-3 2.16.840.1.113883.6.43.1 Lymfeklieren van hoofd, aangezicht en hals
Intrathoracale lymfeklieren C77.1 ICD-O-3 2.16.840.1.113883.6.43.1 Intrathoracale lymfeklieren
Intra-abdominale lymfeklieren C77.2 ICD-O-3 2.16.840.1.113883.6.43.1 Intra-abdominale lymfeklieren
Lymfeklieren van oksel en bovenste extremiteit C77.3 ICD-O-3 2.16.840.1.113883.6.43.1 Lymfeklieren van oksel en bovenste extremiteit
Lymfeklieren van lies en onderste extremiteit C77.4 ICD-O-3 2.16.840.1.113883.6.43.1 Lymfeklieren van lies en onderste extremiteit
Lymfeklieren van bekken C77.5 ICD-O-3 2.16.840.1.113883.6.43.1 Lymfeklieren van bekken
Lymfeklieren verspreid over meer regio’s C77.8 ICD-O-3 2.16.840.1.113883.6.43.1 Lymfeklieren verspreid over meer regio’s
Lymfeklieren, NNO C77.9 ICD-O-3 2.16.840.1.113883.6.43.1 Lymfeklieren, NNO
Waarde Other (OTH) uit codestelsel NullFlavor (OID: 2.16.840.1.113883.5.1008) is toegestaan in deze waardenlijst.

m_AantalPrimaireTumorenCodelijst

Valueset OID: 2.16.840.1.113883.2.4.3.11.60.40.2.4.27.8 Binding: Extensible Status: Active
Conceptnaam Conceptcode Codestelselnaam Codesysteem OID Omschrijving
(m) (m) m_AantalPrimaireTumoren 2.16.840.1.113883.2.4.3.11.60.40.4.10.12 Meerdere primaire tumoren
(1) (1) m_AantalPrimaireTumoren 2.16.840.1.113883.2.4.3.11.60.40.4.10.12 1 primaire tumor
(2) (2) m_AantalPrimaireTumoren 2.16.840.1.113883.2.4.3.11.60.40.4.10.12 2 primaire tumoren
(3) (3) m_AantalPrimaireTumoren 2.16.840.1.113883.2.4.3.11.60.40.4.10.12 3 primaire tumoren
(4) (4) m_AantalPrimaireTumoren 2.16.840.1.113883.2.4.3.11.60.40.4.10.12 4 primaire tumoren
(5) (5) m_AantalPrimaireTumoren 2.16.840.1.113883.2.4.3.11.60.40.4.10.12 5 primaire tumoren
(6) (6) m_AantalPrimaireTumoren 2.16.840.1.113883.2.4.3.11.60.40.4.10.12 6 primaire tumoren
(7) (7) m_AantalPrimaireTumoren 2.16.840.1.113883.2.4.3.11.60.40.4.10.12 7 primaire tumoren
(8) (8) m_AantalPrimaireTumoren 2.16.840.1.113883.2.4.3.11.60.40.4.10.12 8 primaire tumoren
(9) (9) m_AantalPrimaireTumoren 2.16.840.1.113883.2.4.3.11.60.40.4.10.12 9 primaire tumoren
(10) (10) m_AantalPrimaireTumoren 2.16.840.1.113883.2.4.3.11.60.40.4.10.12 10 primaire tumoren
Waarde Other (OTH) uit codestelsel NullFlavor (OID: 2.16.840.1.113883.5.1008) is toegestaan in deze waardenlijst.

MorfologieCodelijst

Valueset OID: 2.16.840.1.113883.2.4.3.11.60.40.2.4.27.16 Binding: Extensible Status: Active
Conceptnaam Codestelselnaam Codesysteem OID
International Classification of Diseases for Oncology, version 3 (Morphology codes) ICD-O-3 2.16.840.1.113883.6.43.1
Waarde Other (OTH) uit codestelsel NullFlavor (OID: 2.16.840.1.113883.5.1008) is toegestaan in deze waardenlijst.

Pn_PerineuraleInvasieCodelijst

Valueset OID: 2.16.840.1.113883.2.4.3.11.60.40.2.4.27.3 Binding: Extensible Status: Deprecated
Conceptnaam Conceptcode Codestelselnaam Codesysteem OID Omschrijving
PnX [DEPRECATED] PnX Pn_PerineuraleInvasie 2.16.840.1.113883.2.4.3.11.60.40.4.10.13 Aanwezigheid van Perineurale invasie kan niet beoordeeld worden
Pn0 [DEPRECATED] Pn0 Pn_PerineuraleInvasie 2.16.840.1.113883.2.4.3.11.60.40.4.10.13 Geen Perineurale invasie
Pn1 [DEPRECATED] Pn1 Pn_PerineuraleInvasie 2.16.840.1.113883.2.4.3.11.60.40.4.10.13 Perineurale invasie
Waarde Other (OTH) uit codestelsel NullFlavor (OID: 2.16.840.1.113883.5.1008) is toegestaan in deze waardenlijst.

Opm.: Deze waardelijst is niet langer een geldige keuze en komt in de volgende publicatie te vervallen.

Pn_PerineuraleInvasieSnomedCodelijst

Valueset OID: 2.16.840.1.113883.2.4.3.11.60.40.2.4.27.54 Binding: Extensible Status: Active
Conceptnaam Codestelselnaam Codesysteem OID
<1222584008|Door AJCC toegestane waarde| SNOMED CT 2.16.840.1.113883.6.96
<1352503003|Door UICC toegestane waarde| SNOMED CT 2.16.840.1.113883.6.96
Waarde Other (OTH) uit codestelsel NullFlavor (OID: 2.16.840.1.113883.5.1008) is toegestaan in deze waardenlijst.

pN_RegionaleLymfeklierenCodelijst

Valueset OID: 2.16.840.1.113883.2.4.3.11.60.40.2.4.27.20 Binding: Extensible Status: Deprecated
Conceptnaam Conceptcode Codestelselnaam Codesysteem OID Omschrijving
pNX [DEPRECATED] pNX N_RegionaleLymfeklieren 2.16.840.1.113883.2.4.3.11.60.40.4.10.11 pNX
pNX(f) [DEPRECATED] pNX(f) N_RegionaleLymfeklieren 2.16.840.1.113883.2.4.3.11.60.40.4.10.11 pNX(f)
pNX(sn) [DEPRECATED] pNX(sn) N_RegionaleLymfeklieren 2.16.840.1.113883.2.4.3.11.60.40.4.10.11 pNX(sn)
pN0 [DEPRECATED] pN0 N_RegionaleLymfeklieren 2.16.840.1.113883.2.4.3.11.60.40.4.10.11 pN0
pN0(f) [DEPRECATED] pN0(f) N_RegionaleLymfeklieren 2.16.840.1.113883.2.4.3.11.60.40.4.10.11 pN0(f)
pN0(sn) [DEPRECATED] pN0(sn) N_RegionaleLymfeklieren 2.16.840.1.113883.2.4.3.11.60.40.4.10.11 pN0(sn)
pN0(i-) [DEPRECATED] pN0(i-) N_RegionaleLymfeklieren 2.16.840.1.113883.2.4.3.11.60.40.4.10.11 pN0(i-)
pN0(i-)(sn) [DEPRECATED] pN0(i-)(sn) N_RegionaleLymfeklieren 2.16.840.1.113883.2.4.3.11.60.40.4.10.11 pN0(i-)(sn)
pN0(i+) [DEPRECATED] pN0(i+) N_RegionaleLymfeklieren 2.16.840.1.113883.2.4.3.11.60.40.4.10.11 pN0(i+)
pN0(i+)(sn) [DEPRECATED] pN0(i+)(sn) N_RegionaleLymfeklieren 2.16.840.1.113883.2.4.3.11.60.40.4.10.11 pN0(i+)(sn)
pN0(mol-) [DEPRECATED] pN0(mol-) N_RegionaleLymfeklieren 2.16.840.1.113883.2.4.3.11.60.40.4.10.11 pN0(mol-)
pN0(mol-)(sn) [DEPRECATED] pN0(mol-)(sn) N_RegionaleLymfeklieren 2.16.840.1.113883.2.4.3.11.60.40.4.10.11 pN0(mol-)(sn)
pN0(mol+) [DEPRECATED] pN0(mol+) N_RegionaleLymfeklieren 2.16.840.1.113883.2.4.3.11.60.40.4.10.11 pN0(mol+)
pN0(mol+)(sn) [DEPRECATED] pN0(mol+)(sn) N_RegionaleLymfeklieren 2.16.840.1.113883.2.4.3.11.60.40.4.10.11 pN0(mol+)(sn)
pN1 [DEPRECATED] pN1 N_RegionaleLymfeklieren 2.16.840.1.113883.2.4.3.11.60.40.4.10.11 pN1
pN1(f) [DEPRECATED] pN1(f) N_RegionaleLymfeklieren 2.16.840.1.113883.2.4.3.11.60.40.4.10.11 pN1(f)
pN1(sn) [DEPRECATED] pN1(sn) N_RegionaleLymfeklieren 2.16.840.1.113883.2.4.3.11.60.40.4.10.11 pN1(sn)
pN1mi [DEPRECATED] pN1mi N_RegionaleLymfeklieren 2.16.840.1.113883.2.4.3.11.60.40.4.10.11 pN1mi
pN1mi(f) [DEPRECATED] pN1mi(f) N_RegionaleLymfeklieren 2.16.840.1.113883.2.4.3.11.60.40.4.10.11 pN1mi(f)
pN1mi(sn) [DEPRECATED] pN1mi(sn) N_RegionaleLymfeklieren 2.16.840.1.113883.2.4.3.11.60.40.4.10.11 pN1mi(sn)
pN1a [DEPRECATED] pN1a N_RegionaleLymfeklieren 2.16.840.1.113883.2.4.3.11.60.40.4.10.11 pN1a
pN1a(f) [DEPRECATED] pN1a(f) N_RegionaleLymfeklieren 2.16.840.1.113883.2.4.3.11.60.40.4.10.11 pN1a(f)
pN1a(sn) [DEPRECATED] pN1a(sn) N_RegionaleLymfeklieren 2.16.840.1.113883.2.4.3.11.60.40.4.10.11 pN1a(sn)
pN1b [DEPRECATED] pN1b N_RegionaleLymfeklieren 2.16.840.1.113883.2.4.3.11.60.40.4.10.11 pN1b
pN1b(f) [DEPRECATED] pN1b(f) N_RegionaleLymfeklieren 2.16.840.1.113883.2.4.3.11.60.40.4.10.11 pN1b(f)
pN1b(sn) [DEPRECATED] pN1b(sn) N_RegionaleLymfeklieren 2.16.840.1.113883.2.4.3.11.60.40.4.10.11 pN1b(sn)
pN1c [DEPRECATED] pN1c N_RegionaleLymfeklieren 2.16.840.1.113883.2.4.3.11.60.40.4.10.11 pN1c
pN1c(f) [DEPRECATED] pN1c(f) N_RegionaleLymfeklieren 2.16.840.1.113883.2.4.3.11.60.40.4.10.11 pN1c(f)
pN1c(sn) [DEPRECATED] pN1c(sn) N_RegionaleLymfeklieren 2.16.840.1.113883.2.4.3.11.60.40.4.10.11 pN1c(sn)
pN2 [DEPRECATED] pN2 N_RegionaleLymfeklieren 2.16.840.1.113883.2.4.3.11.60.40.4.10.11 pN2
pN2(f) [DEPRECATED] pN2(f) N_RegionaleLymfeklieren 2.16.840.1.113883.2.4.3.11.60.40.4.10.11 pN2(f)
pN2(sn) [DEPRECATED] pN2(sn) N_RegionaleLymfeklieren 2.16.840.1.113883.2.4.3.11.60.40.4.10.11 pN2(sn)
pN2a [DEPRECATED] pN2a N_RegionaleLymfeklieren 2.16.840.1.113883.2.4.3.11.60.40.4.10.11 pN2a
pN2a(f) [DEPRECATED] pN2a(f) N_RegionaleLymfeklieren 2.16.840.1.113883.2.4.3.11.60.40.4.10.11 pN2a(f)
pN2a(sn) [DEPRECATED] pN2a(sn) N_RegionaleLymfeklieren 2.16.840.1.113883.2.4.3.11.60.40.4.10.11 pN2a(sn)
pN2b [DEPRECATED] pN2b N_RegionaleLymfeklieren 2.16.840.1.113883.2.4.3.11.60.40.4.10.11 pN2b
pN2b(f) [DEPRECATED] pN2b(f) N_RegionaleLymfeklieren 2.16.840.1.113883.2.4.3.11.60.40.4.10.11 pN2b(f)
pN2b(sn) [DEPRECATED] pN2b(sn) N_RegionaleLymfeklieren 2.16.840.1.113883.2.4.3.11.60.40.4.10.11 pN2b(sn)
pN2c [DEPRECATED] pN2c N_RegionaleLymfeklieren 2.16.840.1.113883.2.4.3.11.60.40.4.10.11 pN2c
pN2c(f) [DEPRECATED] pN2c(f) N_RegionaleLymfeklieren 2.16.840.1.113883.2.4.3.11.60.40.4.10.11 pN2c(f)
pN2c(sn) [DEPRECATED] pN2c(sn) N_RegionaleLymfeklieren 2.16.840.1.113883.2.4.3.11.60.40.4.10.11 pN2c(sn)
pN3 [DEPRECATED] pN3 N_RegionaleLymfeklieren 2.16.840.1.113883.2.4.3.11.60.40.4.10.11 pN3
pN3(f) [DEPRECATED] pN3(f) N_RegionaleLymfeklieren 2.16.840.1.113883.2.4.3.11.60.40.4.10.11 pN3(f)
pN3(sn) [DEPRECATED] pN3(sn) N_RegionaleLymfeklieren 2.16.840.1.113883.2.4.3.11.60.40.4.10.11 pN3(sn)
pN3a [DEPRECATED] pN3a N_RegionaleLymfeklieren 2.16.840.1.113883.2.4.3.11.60.40.4.10.11 pN3a
pN3a(f) [DEPRECATED] pN3a(f) N_RegionaleLymfeklieren 2.16.840.1.113883.2.4.3.11.60.40.4.10.11 pN3a(f)
pN3a(sn) [DEPRECATED] pN3a(sn) N_RegionaleLymfeklieren 2.16.840.1.113883.2.4.3.11.60.40.4.10.11 pN3a(sn)
pN3b [DEPRECATED] pN3b N_RegionaleLymfeklieren 2.16.840.1.113883.2.4.3.11.60.40.4.10.11 pN3b
pN3b(f) [DEPRECATED] pN3b(f) N_RegionaleLymfeklieren 2.16.840.1.113883.2.4.3.11.60.40.4.10.11 pN3b(f)
pN3b(sn) [DEPRECATED] pN3b(sn) N_RegionaleLymfeklieren 2.16.840.1.113883.2.4.3.11.60.40.4.10.11 pN3b(sn)
pN3c [DEPRECATED] pN3c N_RegionaleLymfeklieren 2.16.840.1.113883.2.4.3.11.60.40.4.10.11 pN3c
pN3c(f) [DEPRECATED] pN3c(f) N_RegionaleLymfeklieren 2.16.840.1.113883.2.4.3.11.60.40.4.10.11 pN3c(f)
pN3c(sn) [DEPRECATED] pN3c(sn) N_RegionaleLymfeklieren 2.16.840.1.113883.2.4.3.11.60.40.4.10.11 pN3c(sn)
Waarde Other (OTH) uit codestelsel NullFlavor (OID: 2.16.840.1.113883.5.1008) is toegestaan in deze waardenlijst.

Opm.: Deze waardelijst is niet langer een geldige keuze en komt in de volgende publicatie te vervallen.

pN_RegionaleLymfeklierenSnomedCodelijst

Valueset OID: 2.16.840.1.113883.2.4.3.11.60.40.2.4.27.35 Binding: Extensible Status: Active
Conceptnaam Codestelselnaam Codesysteem OID
SNOMED CT: <1222590007|Door AJCC toegestane waarde voor pathologische N-categorie| SNOMED CT 2.16.840.1.113883.6.96
SNOMED CT: <1352604000|Door UICC toegestane waarde voor pathologische N-categorie| SNOMED CT 2.16.840.1.113883.6.96
Waarde Other (OTH) uit codestelsel NullFlavor (OID: 2.16.840.1.113883.5.1008) is toegestaan in deze waardenlijst.

PrognostischStadiumCodelijst

Valueset OID: 2.16.840.1.113883.2.4.3.11.60.40.2.4.27.4 Binding: Extensible Status: Deprecated
Conceptnaam Conceptcode Codestelselnaam Codesysteem OID Omschrijving
Stadium 0 Stage0 PrognostischStadium 2.16.840.1.113883.2.4.3.11.60.40.4.10.7 Stadium 0
Stadium I StageI PrognostischStadium 2.16.840.1.113883.2.4.3.11.60.40.4.10.7 Stadium I
Stadium IA StageIA PrognostischStadium 2.16.840.1.113883.2.4.3.11.60.40.4.10.7 Stadium IA
Stadium IA1 StageIA1 PrognostischStadium 2.16.840.1.113883.2.4.3.11.60.40.4.10.7 Stadium IA1
Stadium IA2 StageIA2 PrognostischStadium 2.16.840.1.113883.2.4.3.11.60.40.4.10.7 Stadium IA2
Stadium IA3 StageIA3 PrognostischStadium 2.16.840.1.113883.2.4.3.11.60.40.4.10.7 Stadium IA3
Stadium IC StageIC PrognostischStadium 2.16.840.1.113883.2.4.3.11.60.40.4.10.7 Stadium IC
Stadium IB StageIB PrognostischStadium 2.16.840.1.113883.2.4.3.11.60.40.4.10.7 Stadium IB
Stadium IB1 StageIB1 PrognostischStadium 2.16.840.1.113883.2.4.3.11.60.40.4.10.7 Stadium IB1
Stadium IB2 StageIB2 PrognostischStadium 2.16.840.1.113883.2.4.3.11.60.40.4.10.7 Stadium IB2
Stadium IS StageIS PrognostischStadium 2.16.840.1.113883.2.4.3.11.60.40.4.10.7 Stadium IS
Stadium II StageII PrognostischStadium 2.16.840.1.113883.2.4.3.11.60.40.4.10.7 Stadium II
Stadium IIA StageIIA PrognostischStadium 2.16.840.1.113883.2.4.3.11.60.40.4.10.7 Stadium IIA
Stadium IIA1 StageIIA1 PrognostischStadium 2.16.840.1.113883.2.4.3.11.60.40.4.10.7 Stadium IIA1
Stadium IIA2 StageIIA2 PrognostischStadium 2.16.840.1.113883.2.4.3.11.60.40.4.10.7 Stadium IIA2
Stadium IIB StageIIB PrognostischStadium 2.16.840.1.113883.2.4.3.11.60.40.4.10.7 Stadium IIB
Stadium IIC StageIIC PrognostischStadium 2.16.840.1.113883.2.4.3.11.60.40.4.10.7 Stadium IIC
Stadium III StageIII PrognostischStadium 2.16.840.1.113883.2.4.3.11.60.40.4.10.7 Stadium III
Stadium IIIA StageIIIA PrognostischStadium 2.16.840.1.113883.2.4.3.11.60.40.4.10.7 Stadium IIIA
Stadium IIIA1 StageIIIA1 PrognostischStadium 2.16.840.1.113883.2.4.3.11.60.40.4.10.7 Stadium IIIA1
Stadium IIIA2 StageIIIA2 PrognostischStadium 2.16.840.1.113883.2.4.3.11.60.40.4.10.7 Stadium IIIA2
Stadium IIIB StageIIIB PrognostischStadium 2.16.840.1.113883.2.4.3.11.60.40.4.10.7 Stadium IIIB
Stadium IIIC StageIIIC PrognostischStadium 2.16.840.1.113883.2.4.3.11.60.40.4.10.7 Stadium IIIC
Stadium IIIC1 StageIIIC1 PrognostischStadium 2.16.840.1.113883.2.4.3.11.60.40.4.10.7 Stadium IIIC1
Stadium IIIC2 StageIIIC2 PrognostischStadium 2.16.840.1.113883.2.4.3.11.60.40.4.10.7 Stadium IIIC2
Stadium IIID StageIIID PrognostischStadium 2.16.840.1.113883.2.4.3.11.60.40.4.10.7 Stadium IIID
Stadium IV StageIV PrognostischStadium 2.16.840.1.113883.2.4.3.11.60.40.4.10.7 Stadium IV
Stadium IVA StageIVA PrognostischStadium 2.16.840.1.113883.2.4.3.11.60.40.4.10.7 Stadium IVA
Stadium IVB StageIVB PrognostischStadium 2.16.840.1.113883.2.4.3.11.60.40.4.10.7 Stadium IVB
Stadium IVC StageIVC PrognostischStadium 2.16.840.1.113883.2.4.3.11.60.40.4.10.7 Stadium IVC
I: 0 I:0 PrognostischStadium 2.16.840.1.113883.2.4.3.11.60.40.4.10.7 I:0
I: 1 I:1 PrognostischStadium 2.16.840.1.113883.2.4.3.11.60.40.4.10.7 I:1
I: 2 I:2 PrognostischStadium 2.16.840.1.113883.2.4.3.11.60.40.4.10.7 I:2
I: 3 I:3 PrognostischStadium 2.16.840.1.113883.2.4.3.11.60.40.4.10.7 I:3
I: 4 I:4 PrognostischStadium 2.16.840.1.113883.2.4.3.11.60.40.4.10.7 I:4
I: 5 I:5 PrognostischStadium 2.16.840.1.113883.2.4.3.11.60.40.4.10.7 I:5
I: 6 I:6 PrognostischStadium 2.16.840.1.113883.2.4.3.11.60.40.4.10.7 I:6
I: 7 I:7 PrognostischStadium 2.16.840.1.113883.2.4.3.11.60.40.4.10.7 I:7
I: 8 I:8 PrognostischStadium 2.16.840.1.113883.2.4.3.11.60.40.4.10.7 I:8
I: 9 I:9 PrognostischStadium 2.16.840.1.113883.2.4.3.11.60.40.4.10.7 I:9
I: 10 I:10 PrognostischStadium 2.16.840.1.113883.2.4.3.11.60.40.4.10.7 I:10
I: 11 I:11 PrognostischStadium 2.16.840.1.113883.2.4.3.11.60.40.4.10.7 I:11
I: 12 I:12 PrognostischStadium 2.16.840.1.113883.2.4.3.11.60.40.4.10.7 I:12
I: 13 I:13 PrognostischStadium 2.16.840.1.113883.2.4.3.11.60.40.4.10.7 I:13
I: 14 I:14 PrognostischStadium 2.16.840.1.113883.2.4.3.11.60.40.4.10.7 I:14
I: 15 I:15 PrognostischStadium 2.16.840.1.113883.2.4.3.11.60.40.4.10.7 I:15
I: 16 I:16 PrognostischStadium 2.16.840.1.113883.2.4.3.11.60.40.4.10.7 I:16
I: 17 I:17 PrognostischStadium 2.16.840.1.113883.2.4.3.11.60.40.4.10.7 I:17
I: 18 I:18 PrognostischStadium 2.16.840.1.113883.2.4.3.11.60.40.4.10.7 I:18
I: 19 I:19 PrognostischStadium 2.16.840.1.113883.2.4.3.11.60.40.4.10.7 I:19
I: 20 I:20 PrognostischStadium 2.16.840.1.113883.2.4.3.11.60.40.4.10.7 I:20
I: 21 I:21 PrognostischStadium 2.16.840.1.113883.2.4.3.11.60.40.4.10.7 I:21
I: 22 I:22 PrognostischStadium 2.16.840.1.113883.2.4.3.11.60.40.4.10.7 I:22
I: 23 I:23 PrognostischStadium 2.16.840.1.113883.2.4.3.11.60.40.4.10.7 I:23
I: 24 I:24 PrognostischStadium 2.16.840.1.113883.2.4.3.11.60.40.4.10.7 I:24
I: 25 I:25 PrognostischStadium 2.16.840.1.113883.2.4.3.11.60.40.4.10.7 I:25
II: 0 II:0 PrognostischStadium 2.16.840.1.113883.2.4.3.11.60.40.4.10.7 II:0
II: 1 II:1 PrognostischStadium 2.16.840.1.113883.2.4.3.11.60.40.4.10.7 II:1
II: 2 II:2 PrognostischStadium 2.16.840.1.113883.2.4.3.11.60.40.4.10.7 II:2
II: 3 II:3 PrognostischStadium 2.16.840.1.113883.2.4.3.11.60.40.4.10.7 II:3
II: 4 II:4 PrognostischStadium 2.16.840.1.113883.2.4.3.11.60.40.4.10.7 II:4
II: 5 II:5 PrognostischStadium 2.16.840.1.113883.2.4.3.11.60.40.4.10.7 II:5
II: 6 II:6 PrognostischStadium 2.16.840.1.113883.2.4.3.11.60.40.4.10.7 II:6
II: 7 II:7 PrognostischStadium 2.16.840.1.113883.2.4.3.11.60.40.4.10.7 II:7
II: 8 II:8 PrognostischStadium 2.16.840.1.113883.2.4.3.11.60.40.4.10.7 II:8
II: 9 II:9 PrognostischStadium 2.16.840.1.113883.2.4.3.11.60.40.4.10.7 II:9
II: 10 II:10 PrognostischStadium 2.16.840.1.113883.2.4.3.11.60.40.4.10.7 II:10
II: 11 II:11 PrognostischStadium 2.16.840.1.113883.2.4.3.11.60.40.4.10.7 II:11
II: 12 II:12 PrognostischStadium 2.16.840.1.113883.2.4.3.11.60.40.4.10.7 II:12
II: 13 II:13 PrognostischStadium 2.16.840.1.113883.2.4.3.11.60.40.4.10.7 II:13
II: 14 II:14 PrognostischStadium 2.16.840.1.113883.2.4.3.11.60.40.4.10.7 II:14
II: 15 II:15 PrognostischStadium 2.16.840.1.113883.2.4.3.11.60.40.4.10.7 II:15
II: 16 II:16 PrognostischStadium 2.16.840.1.113883.2.4.3.11.60.40.4.10.7 II:16
II: 17 II:17 PrognostischStadium 2.16.840.1.113883.2.4.3.11.60.40.4.10.7 II:17
II: 18 II:18 PrognostischStadium 2.16.840.1.113883.2.4.3.11.60.40.4.10.7 II:18
II: 19 II:19 PrognostischStadium 2.16.840.1.113883.2.4.3.11.60.40.4.10.7 II:19
II: 20 II:20 PrognostischStadium 2.16.840.1.113883.2.4.3.11.60.40.4.10.7 II:20
II: 21 II:21 PrognostischStadium 2.16.840.1.113883.2.4.3.11.60.40.4.10.7 II:21
II: 22 II:22 PrognostischStadium 2.16.840.1.113883.2.4.3.11.60.40.4.10.7 II:22
II: 23 II:23 PrognostischStadium 2.16.840.1.113883.2.4.3.11.60.40.4.10.7 II:23
II: 24 II:24 PrognostischStadium 2.16.840.1.113883.2.4.3.11.60.40.4.10.7 II:24
II: 25 II:25 PrognostischStadium 2.16.840.1.113883.2.4.3.11.60.40.4.10.7 II:25
III: 0 III:0 PrognostischStadium 2.16.840.1.113883.2.4.3.11.60.40.4.10.7 III:0
III: 1 III:1 PrognostischStadium 2.16.840.1.113883.2.4.3.11.60.40.4.10.7 III:1
III: 2 III:2 PrognostischStadium 2.16.840.1.113883.2.4.3.11.60.40.4.10.7 III:2
III: 3 III:3 PrognostischStadium 2.16.840.1.113883.2.4.3.11.60.40.4.10.7 III:3
III: 4 III:4 PrognostischStadium 2.16.840.1.113883.2.4.3.11.60.40.4.10.7 III:4
III: 5 III:5 PrognostischStadium 2.16.840.1.113883.2.4.3.11.60.40.4.10.7 III:5
III: 6 III:6 PrognostischStadium 2.16.840.1.113883.2.4.3.11.60.40.4.10.7 III:6
III: 7 III:7 PrognostischStadium 2.16.840.1.113883.2.4.3.11.60.40.4.10.7 III:7
III: 8 III:8 PrognostischStadium 2.16.840.1.113883.2.4.3.11.60.40.4.10.7 III:8
III: 9 III:9 PrognostischStadium 2.16.840.1.113883.2.4.3.11.60.40.4.10.7 III:9
III: 10 III:10 PrognostischStadium 2.16.840.1.113883.2.4.3.11.60.40.4.10.7 III:10
III: 11 III:11 PrognostischStadium 2.16.840.1.113883.2.4.3.11.60.40.4.10.7 III:11
III: 12 IIII:12 PrognostischStadium 2.16.840.1.113883.2.4.3.11.60.40.4.10.7 IIII:12
III: 13 III:13 PrognostischStadium 2.16.840.1.113883.2.4.3.11.60.40.4.10.7 III:13
III: 14 III:14 PrognostischStadium 2.16.840.1.113883.2.4.3.11.60.40.4.10.7 III:14
III: 15 III:15 PrognostischStadium 2.16.840.1.113883.2.4.3.11.60.40.4.10.7 III:15
III: 16 III:16 PrognostischStadium 2.16.840.1.113883.2.4.3.11.60.40.4.10.7 III:16
III: 17 III:17 PrognostischStadium 2.16.840.1.113883.2.4.3.11.60.40.4.10.7 III:17
III: 18 III:18 PrognostischStadium 2.16.840.1.113883.2.4.3.11.60.40.4.10.7 III:18
III: 19 III:19 PrognostischStadium 2.16.840.1.113883.2.4.3.11.60.40.4.10.7 III:19
III: 20 III:20 PrognostischStadium 2.16.840.1.113883.2.4.3.11.60.40.4.10.7 III:20
III: 21 III:21 PrognostischStadium 2.16.840.1.113883.2.4.3.11.60.40.4.10.7 III:21
III: 22 III:22 PrognostischStadium 2.16.840.1.113883.2.4.3.11.60.40.4.10.7 III:22
III: 23 III:23 PrognostischStadium 2.16.840.1.113883.2.4.3.11.60.40.4.10.7 III:23
III: 24 III:24 PrognostischStadium 2.16.840.1.113883.2.4.3.11.60.40.4.10.7 III:24
III: 25 III:25 PrognostischStadium 2.16.840.1.113883.2.4.3.11.60.40.4.10.7 III:25
IV: 0 IV:0 PrognostischStadium 2.16.840.1.113883.2.4.3.11.60.40.4.10.7 IV:0
IV: 1 IV:1 PrognostischStadium 2.16.840.1.113883.2.4.3.11.60.40.4.10.7 IV:1
IV: 2 IV:2 PrognostischStadium 2.16.840.1.113883.2.4.3.11.60.40.4.10.7 IV:2
IV: 3 IV:3 PrognostischStadium 2.16.840.1.113883.2.4.3.11.60.40.4.10.7 IV:3
IV: 4 IV:4 PrognostischStadium 2.16.840.1.113883.2.4.3.11.60.40.4.10.7 IV:4
IV: 5 IV:5 PrognostischStadium 2.16.840.1.113883.2.4.3.11.60.40.4.10.7 IV:5
IV: 6 IV:6 PrognostischStadium 2.16.840.1.113883.2.4.3.11.60.40.4.10.7 IV:6
IV: 7 IV:7 PrognostischStadium 2.16.840.1.113883.2.4.3.11.60.40.4.10.7 IV:7
IV: 8 IV:8 PrognostischStadium 2.16.840.1.113883.2.4.3.11.60.40.4.10.7 IV:8
IV: 9 IV:9 PrognostischStadium 2.16.840.1.113883.2.4.3.11.60.40.4.10.7 IV:9
IV: 10 IV:10 PrognostischStadium 2.16.840.1.113883.2.4.3.11.60.40.4.10.7 IV:10
IV: 11 IV:11 PrognostischStadium 2.16.840.1.113883.2.4.3.11.60.40.4.10.7 IV:11
IV: 12 IV:12 PrognostischStadium 2.16.840.1.113883.2.4.3.11.60.40.4.10.7 IV:12
IV: 13 IV:13 PrognostischStadium 2.16.840.1.113883.2.4.3.11.60.40.4.10.7 IV:13
IV: 14 IV:14 PrognostischStadium 2.16.840.1.113883.2.4.3.11.60.40.4.10.7 IV:14
IV: 15 IV:15 PrognostischStadium 2.16.840.1.113883.2.4.3.11.60.40.4.10.7 IV:15
IV: 16 IV:16 PrognostischStadium 2.16.840.1.113883.2.4.3.11.60.40.4.10.7 IV:16
IV: 17 IV:17 PrognostischStadium 2.16.840.1.113883.2.4.3.11.60.40.4.10.7 IV:17
IV: 18 IV:18 PrognostischStadium 2.16.840.1.113883.2.4.3.11.60.40.4.10.7 IV:18
IV: 19 IV:19 PrognostischStadium 2.16.840.1.113883.2.4.3.11.60.40.4.10.7 IV:19
IV: 20 IV:20 PrognostischStadium 2.16.840.1.113883.2.4.3.11.60.40.4.10.7 IV:20
IV: 21 IV:21 PrognostischStadium 2.16.840.1.113883.2.4.3.11.60.40.4.10.7 IV:21
IV: 22 IV:22 PrognostischStadium 2.16.840.1.113883.2.4.3.11.60.40.4.10.7 IV:22
IV: 23 IV:23 PrognostischStadium 2.16.840.1.113883.2.4.3.11.60.40.4.10.7 IV:23
IV: 24 IV:24 PrognostischStadium 2.16.840.1.113883.2.4.3.11.60.40.4.10.7 IV:24
IV: 25 IV:25 PrognostischStadium 2.16.840.1.113883.2.4.3.11.60.40.4.10.7 IV:25
Waarde Other (OTH) uit codestelsel NullFlavor (OID: 2.16.840.1.113883.5.1008) is toegestaan in deze waardenlijst.

Opm.: Deze waardelijst is niet langer een geldige keuze en komt in de volgende publicatie te vervallen.

PrognostischStadiumSnomedCodelijst

Valueset OID: 2.16.840.1.113883.2.4.3.11.60.40.2.4.27.51 Binding: Extensible Status: Active
Conceptnaam Codestelselnaam Codesysteem OID
SNOMED CT: <1222592004|Door AJCC toegestane waarde voor klinisch stadium| SNOMED CT 2.16.840.1.113883.6.96
SNOMED CT: <1222593009|Door AJCC toegestane waarde voor pathologisch stadium| SNOMED CT 2.16.840.1.113883.6.96
SNOMED CT: <1222594003|Door AJCC toegestane waarde voor yp-stadium| SNOMED CT 2.16.840.1.113883.6.96
SNOMED CT: <1352505005|Door UICC toegestane waarde voor klinisch stadium| SNOMED CT 2.16.840.1.113883.6.96
SNOMED CT: <1352504009|Door UICC toegestane waarde voor pathologisch stadium| SNOMED CT 2.16.840.1.113883.6.96
SNOMED CT: <1352814007|Door UICC toegestane waarde voor yp-stadium| SNOMED CT 2.16.840.1.113883.6.96
Waarde Other (OTH) uit codestelsel NullFlavor (OID: 2.16.840.1.113883.5.1008) is toegestaan in deze waardenlijst.

pT_PrimaireTumorCodelijst

Valueset OID: 2.16.840.1.113883.2.4.3.11.60.40.2.4.27.11 Binding: Extensible Status: Deprecated
Conceptnaam Conceptcode Codestelselnaam Codesysteem OID Omschrijving
pTx [DEPRECATED] pTx T_PrimaireTumor 2.16.840.1.113883.2.4.3.11.60.40.4.10.10 pTx
pT0 [DEPRECATED] pT0 T_PrimaireTumor 2.16.840.1.113883.2.4.3.11.60.40.4.10.10 pT0
pTa [DEPRECATED] pTa T_PrimaireTumor 2.16.840.1.113883.2.4.3.11.60.40.4.10.10 pTa
pTis [DEPRECATED] pTis T_PrimaireTumor 2.16.840.1.113883.2.4.3.11.60.40.4.10.10 pTis
pTis (DCIS) pTis(DCIS) T_PrimaireTumor 2.16.840.1.113883.2.4.3.11.60.40.4.10.10 pTis (DCIS)
pTis (LAMN) pTis(LAMN) T_PrimaireTumor 2.16.840.1.113883.2.4.3.11.60.40.4.10.10 pTis (LAMN)
pTis (LCIS) pTis(LCIS) T_PrimaireTumor 2.16.840.1.113883.2.4.3.11.60.40.4.10.10 pTis (LCIS)
pTis (Paget) pTis(Paget) T_PrimaireTumor 2.16.840.1.113883.2.4.3.11.60.40.4.10.10 pTis (Paget)
pTis pu pTispu T_PrimaireTumor 2.16.840.1.113883.2.4.3.11.60.40.4.10.10 pTis pu
pT1 [DEPRECATED] pT1 T_PrimaireTumor 2.16.840.1.113883.2.4.3.11.60.40.4.10.10 pT1
pT1mi [DEPRECATED] pT1mi T_PrimaireTumor 2.16.840.1.113883.2.4.3.11.60.40.4.10.10 pT1mi
pT1a [DEPRECATED] pT1a T_PrimaireTumor 2.16.840.1.113883.2.4.3.11.60.40.4.10.10 pT1a
pT1a1 [DEPRECATED] pT1a1 T_PrimaireTumor 2.16.840.1.113883.2.4.3.11.60.40.4.10.10 pT1a1
pT1a2 [DEPRECATED] pT1a2 T_PrimaireTumor 2.16.840.1.113883.2.4.3.11.60.40.4.10.10 pT1a2
pT1b [DEPRECATED] pT1b T_PrimaireTumor 2.16.840.1.113883.2.4.3.11.60.40.4.10.10 pT1b
pT1b1 [DEPRECATED] pT1b1 T_PrimaireTumor 2.16.840.1.113883.2.4.3.11.60.40.4.10.10 pT1b1
pT1b2 [DEPRECATED] pT1b2 T_PrimaireTumor 2.16.840.1.113883.2.4.3.11.60.40.4.10.10 pT1b2
pT1c [DEPRECATED] pT1c T_PrimaireTumor 2.16.840.1.113883.2.4.3.11.60.40.4.10.10 pT1c
pT1c1 [DEPRECATED] pT1c1 T_PrimaireTumor 2.16.840.1.113883.2.4.3.11.60.40.4.10.10 pT1c1
pT1c2 [DEPRECATED] pT1c2 T_PrimaireTumor 2.16.840.1.113883.2.4.3.11.60.40.4.10.10 pT1c2
pT1c3 [DEPRECATED] pT1c3 T_PrimaireTumor 2.16.840.1.113883.2.4.3.11.60.40.4.10.10 pT1c3
pT1d [DEPRECATED] pT1d T_PrimaireTumor 2.16.840.1.113883.2.4.3.11.60.40.4.10.10 pT1d
pT2 [DEPRECATED] pT2 T_PrimaireTumor 2.16.840.1.113883.2.4.3.11.60.40.4.10.10 pT2
pT2a [DEPRECATED] pT2a T_PrimaireTumor 2.16.840.1.113883.2.4.3.11.60.40.4.10.10 pT2a
pT2a1 [DEPRECATED] pT2a1 T_PrimaireTumor 2.16.840.1.113883.2.4.3.11.60.40.4.10.10 pT2a1
pT2a2 [DEPRECATED] pT2a2 T_PrimaireTumor 2.16.840.1.113883.2.4.3.11.60.40.4.10.10 pT2a2
pT2b [DEPRECATED] pT2b T_PrimaireTumor 2.16.840.1.113883.2.4.3.11.60.40.4.10.10 pT2b
pT2c [DEPRECATED] pT2c T_PrimaireTumor 2.16.840.1.113883.2.4.3.11.60.40.4.10.10 pT2c
pT2d [DEPRECATED] pT2d T_PrimaireTumor 2.16.840.1.113883.2.4.3.11.60.40.4.10.10 pT2d
pT3 [DEPRECATED] pT3 T_PrimaireTumor 2.16.840.1.113883.2.4.3.11.60.40.4.10.10 pT3
pT3a [DEPRECATED] pT3a T_PrimaireTumor 2.16.840.1.113883.2.4.3.11.60.40.4.10.10 pT3a
pT3b [DEPRECATED] pT3b T_PrimaireTumor 2.16.840.1.113883.2.4.3.11.60.40.4.10.10 pT3b
pT3c [DEPRECATED] pT3c T_PrimaireTumor 2.16.840.1.113883.2.4.3.11.60.40.4.10.10 pT3c
pT3d [DEPRECATED] pT3d T_PrimaireTumor 2.16.840.1.113883.2.4.3.11.60.40.4.10.10 pT3d
pT4 [DEPRECATED] pT4 T_PrimaireTumor 2.16.840.1.113883.2.4.3.11.60.40.4.10.10 pT4
pT4a [DEPRECATED] pT4a T_PrimaireTumor 2.16.840.1.113883.2.4.3.11.60.40.4.10.10 pT4a
pT4b [DEPRECATED] pT4b T_PrimaireTumor 2.16.840.1.113883.2.4.3.11.60.40.4.10.10 pT4b
pT4c [DEPRECATED] pT4c T_PrimaireTumor 2.16.840.1.113883.2.4.3.11.60.40.4.10.10 pT4c
pT4d [DEPRECATED] pT4d T_PrimaireTumor 2.16.840.1.113883.2.4.3.11.60.40.4.10.10 pT4d
pT4e [DEPRECATED] pT4e T_PrimaireTumor 2.16.840.1.113883.2.4.3.11.60.40.4.10.10 pT4e
Waarde Other (OTH) uit codestelsel NullFlavor (OID: 2.16.840.1.113883.5.1008) is toegestaan in deze waardenlijst.

Opm.: Deze waardelijst is niet langer een geldige keuze en komt in de volgende publicatie te vervallen.

pT_PrimaireTumorSnomedCodelijst

Valueset OID: 2.16.840.1.113883.2.4.3.11.60.40.2.4.27.41 Binding: Extensible Status: Active
Conceptnaam Codestelselnaam Codesysteem OID
SNOMED CT: <1222589003|Door AJCC toegestane waarde voor pathologische T-categorie| SNOMED CT 2.16.840.1.113883.6.96
SNOMED CT: <1352530008|Door UICC toegestane waarde voor pathologische T-categorie| SNOMED CT 2.16.840.1.113883.6.96
Waarde Other (OTH) uit codestelsel NullFlavor (OID: 2.16.840.1.113883.5.1008) is toegestaan in deze waardenlijst.

R_ResidueleTumorCodelijst

Valueset OID: 2.16.840.1.113883.2.4.3.11.60.40.2.4.27.5 Binding: Extensible Status: Deprecated
Conceptnaam Conceptcode Codestelselnaam Codesysteem OID Omschrijving
RX [DEPRECATED] RX R_ResidueleTumor 2.16.840.1.113883.2.4.3.11.60.40.4.10.4 Aanwezigheid van residuele tumor kan niet beoordeeld worden
R0 [DEPRECATED] R0 R_ResidueleTumor 2.16.840.1.113883.2.4.3.11.60.40.4.10.4 Geen residuele tumor
R1 [DEPRECATED] R1 R_ResidueleTumor 2.16.840.1.113883.2.4.3.11.60.40.4.10.4 Microscopische residuele tumor
R2 [DEPRECATED] R2 R_ResidueleTumor 2.16.840.1.113883.2.4.3.11.60.40.4.10.4 Macroscopische residuele tumor
Waarde Other (OTH) uit codestelsel NullFlavor (OID: 2.16.840.1.113883.5.1008) is toegestaan in deze waardenlijst.

Opm.: Deze waardelijst is niet langer een geldige keuze en komt in de volgende publicatie te vervallen.

R_ResidueleTumorSnomedCodelijst

Valueset OID: 2.16.840.1.113883.2.4.3.11.60.40.2.4.27.52 Binding: Extensible Status: Active
Conceptnaam Codestelselnaam Codesysteem OID
SNOMED CT:<1222601005|Door AJCC toegestane waarde voor residuele tumor| SNOMED CT 2.16.840.1.113883.6.96
SNOMED CT: <1352525009|Door UICC toegestane waarde voor residuele tumor| SNOMED CT 2.16.840.1.113883.6.96
Waarde Other (OTH) uit codestelsel NullFlavor (OID: 2.16.840.1.113883.5.1008) is toegestaan in deze waardenlijst.

rcN_RegionaleLymfeklierenCodelijst

Valueset OID: 2.16.840.1.113883.2.4.3.11.60.40.2.4.27.22 Binding: Extensible Status: Deprecated
Conceptnaam Conceptcode Codestelselnaam Codesysteem OID Omschrijving
rcNX [DEPRECATED] rcNX N_RegionaleLymfeklieren 2.16.840.1.113883.2.4.3.11.60.40.4.10.11 rcNX
rcNX(f) [DEPRECATED] rcNX(f) N_RegionaleLymfeklieren 2.16.840.1.113883.2.4.3.11.60.40.4.10.11 rcNX(f)
rcNX(sn) [DEPRECATED] rcNX(sn) N_RegionaleLymfeklieren 2.16.840.1.113883.2.4.3.11.60.40.4.10.11 rcNX(sn)
rcN0 [DEPRECATED] rcN0 N_RegionaleLymfeklieren 2.16.840.1.113883.2.4.3.11.60.40.4.10.11 rcN0
rcN0(f) [DEPRECATED] rcN0(f) N_RegionaleLymfeklieren 2.16.840.1.113883.2.4.3.11.60.40.4.10.11 rcN0(f)
rcN0(sn) [DEPRECATED] rcN0(sn) N_RegionaleLymfeklieren 2.16.840.1.113883.2.4.3.11.60.40.4.10.11 rcN0(sn)
rcN0(i-) [DEPRECATED] rcN0(i-) N_RegionaleLymfeklieren 2.16.840.1.113883.2.4.3.11.60.40.4.10.11 rcN0(i-)
rcN0(i-)(sn) [DEPRECATED] rcN0(i-)(sn) N_RegionaleLymfeklieren 2.16.840.1.113883.2.4.3.11.60.40.4.10.11 rcN0(i-)(sn)
rcN0(i+) [DEPRECATED] rcN0(i+) N_RegionaleLymfeklieren 2.16.840.1.113883.2.4.3.11.60.40.4.10.11 rcN0(i+)
rcN0(i+)(sn) [DEPRECATED] rcN0(i+)(sn) N_RegionaleLymfeklieren 2.16.840.1.113883.2.4.3.11.60.40.4.10.11 rcN0(i+)(sn)
rcN0(mol-) [DEPRECATED] rcN0(mol-) N_RegionaleLymfeklieren 2.16.840.1.113883.2.4.3.11.60.40.4.10.11 rcN0(mol-)
rcN0(mol-)(sn) [DEPRECATED] rcN0(mol-)(sn) N_RegionaleLymfeklieren 2.16.840.1.113883.2.4.3.11.60.40.4.10.11 rcN0(mol-)(sn)
rcN0(mol+) [DEPRECATED] rcN0(mol+) N_RegionaleLymfeklieren 2.16.840.1.113883.2.4.3.11.60.40.4.10.11 rcN0(mol+)
rcN0(mol+)(sn) [DEPRECATED] rcN0(mol+)(sn) N_RegionaleLymfeklieren 2.16.840.1.113883.2.4.3.11.60.40.4.10.11 rcN0(mol+)(sn)
rcN1 [DEPRECATED] rcN1 N_RegionaleLymfeklieren 2.16.840.1.113883.2.4.3.11.60.40.4.10.11 rcN1
rcN1(f) [DEPRECATED] rcN1(f) N_RegionaleLymfeklieren 2.16.840.1.113883.2.4.3.11.60.40.4.10.11 rcN1(f)
rcN1(sn) [DEPRECATED] rcN1(sn) N_RegionaleLymfeklieren 2.16.840.1.113883.2.4.3.11.60.40.4.10.11 rcN1(sn)
rcN1mi [DEPRECATED] rcN1mi N_RegionaleLymfeklieren 2.16.840.1.113883.2.4.3.11.60.40.4.10.11 rcN1mi
rcN1mi(f) [DEPRECATED] rcN1mi(f) N_RegionaleLymfeklieren 2.16.840.1.113883.2.4.3.11.60.40.4.10.11 rcN1mi(f)
rcN1mi(sn) [DEPRECATED] rcN1mi(sn) N_RegionaleLymfeklieren 2.16.840.1.113883.2.4.3.11.60.40.4.10.11 rcN1mi(sn)
rcN1a [DEPRECATED] rcN1a N_RegionaleLymfeklieren 2.16.840.1.113883.2.4.3.11.60.40.4.10.11 rcN1a
rcN1a(f) [DEPRECATED] rcN1a(f) N_RegionaleLymfeklieren 2.16.840.1.113883.2.4.3.11.60.40.4.10.11 rcN1a(f)
rcN1a(sn) [DEPRECATED] rcN1a(sn) N_RegionaleLymfeklieren 2.16.840.1.113883.2.4.3.11.60.40.4.10.11 rcN1a(sn)
rcN1b [DEPRECATED] rcN1b N_RegionaleLymfeklieren 2.16.840.1.113883.2.4.3.11.60.40.4.10.11 rcN1b
rcN1b(f) [DEPRECATED] rcN1b(f) N_RegionaleLymfeklieren 2.16.840.1.113883.2.4.3.11.60.40.4.10.11 rcN1b(f)
rcN1b(sn) [DEPRECATED] rcN1b(sn) N_RegionaleLymfeklieren 2.16.840.1.113883.2.4.3.11.60.40.4.10.11 rcN1b(sn)
rcN1c [DEPRECATED] rcN1c N_RegionaleLymfeklieren 2.16.840.1.113883.2.4.3.11.60.40.4.10.11 rcN1c
rcN1c(f) [DEPRECATED] rcN1c(f) N_RegionaleLymfeklieren 2.16.840.1.113883.2.4.3.11.60.40.4.10.11 rcN1c(f)
rcN1c(sn) [DEPRECATED] rcN1c(sn) N_RegionaleLymfeklieren 2.16.840.1.113883.2.4.3.11.60.40.4.10.11 rcN1c(sn)
rcN2 [DEPRECATED] rcN2 N_RegionaleLymfeklieren 2.16.840.1.113883.2.4.3.11.60.40.4.10.11 rcN2
rcN2(f) [DEPRECATED] rcN2(f) N_RegionaleLymfeklieren 2.16.840.1.113883.2.4.3.11.60.40.4.10.11 rcN2(f)
rcN2(sn) [DEPRECATED] rcN2(sn) N_RegionaleLymfeklieren 2.16.840.1.113883.2.4.3.11.60.40.4.10.11 rcN2(sn)
rcN2a [DEPRECATED] rcN2a N_RegionaleLymfeklieren 2.16.840.1.113883.2.4.3.11.60.40.4.10.11 rcN2a
rcN2a(f) [DEPRECATED] rcN2a(f) N_RegionaleLymfeklieren 2.16.840.1.113883.2.4.3.11.60.40.4.10.11 rcN2a(f)
rcN2a(sn) [DEPRECATED] rcN2a(sn) N_RegionaleLymfeklieren 2.16.840.1.113883.2.4.3.11.60.40.4.10.11 rcN2a(sn)
rcN2b [DEPRECATED] rcN2b N_RegionaleLymfeklieren 2.16.840.1.113883.2.4.3.11.60.40.4.10.11 rcN2b
rcN2b(f) [DEPRECATED] rcN2b(f) N_RegionaleLymfeklieren 2.16.840.1.113883.2.4.3.11.60.40.4.10.11 rcN2b(f)
rcN2b(sn) [DEPRECATED] rcN2b(sn) N_RegionaleLymfeklieren 2.16.840.1.113883.2.4.3.11.60.40.4.10.11 rcN2b(sn)
rcN2c [DEPRECATED] rcN2c N_RegionaleLymfeklieren 2.16.840.1.113883.2.4.3.11.60.40.4.10.11 rcN2c
rcN2c(f) [DEPRECATED] rcN2c(f) N_RegionaleLymfeklieren 2.16.840.1.113883.2.4.3.11.60.40.4.10.11 rcN2c(f)
rcN2c(sn) [DEPRECATED] rcN2c(sn) N_RegionaleLymfeklieren 2.16.840.1.113883.2.4.3.11.60.40.4.10.11 rcN2c(sn)
rcN3 [DEPRECATED] rcN3 N_RegionaleLymfeklieren 2.16.840.1.113883.2.4.3.11.60.40.4.10.11 rcN3
rcN3(f) [DEPRECATED] rcN3(f) N_RegionaleLymfeklieren 2.16.840.1.113883.2.4.3.11.60.40.4.10.11 rcN3(f)
rcN3(sn) [DEPRECATED] rcN3(sn) N_RegionaleLymfeklieren 2.16.840.1.113883.2.4.3.11.60.40.4.10.11 rcN3(sn)
rcN3a [DEPRECATED] rcN3a N_RegionaleLymfeklieren 2.16.840.1.113883.2.4.3.11.60.40.4.10.11 rcN3a
rcN3a(f) [DEPRECATED] rcN3a(f) N_RegionaleLymfeklieren 2.16.840.1.113883.2.4.3.11.60.40.4.10.11 rcN3a(f)
rcN3a(sn) [DEPRECATED] rcN3a(sn) N_RegionaleLymfeklieren 2.16.840.1.113883.2.4.3.11.60.40.4.10.11 rcN3a(sn)
rcN3b [DEPRECATED] rcN3b N_RegionaleLymfeklieren 2.16.840.1.113883.2.4.3.11.60.40.4.10.11 rcN3b
rcN3b(f) [DEPRECATED] rcN3b(f) N_RegionaleLymfeklieren 2.16.840.1.113883.2.4.3.11.60.40.4.10.11 rcN3b(f)
rcN3b(sn) [DEPRECATED] rcN3b(sn) N_RegionaleLymfeklieren 2.16.840.1.113883.2.4.3.11.60.40.4.10.11 rcN3b(sn)
rcN3c [DEPRECATED] rcN3c N_RegionaleLymfeklieren 2.16.840.1.113883.2.4.3.11.60.40.4.10.11 rcN3c
rcN3c(f) [DEPRECATED] rcN3c(f) N_RegionaleLymfeklieren 2.16.840.1.113883.2.4.3.11.60.40.4.10.11 rcN3c(f)
rcN3c(sn) [DEPRECATED] rcN3c(sn) N_RegionaleLymfeklieren 2.16.840.1.113883.2.4.3.11.60.40.4.10.11 rcN3c(sn)
Waarde Other (OTH) uit codestelsel NullFlavor (OID: 2.16.840.1.113883.5.1008) is toegestaan in deze waardenlijst.

Opm.: Deze waardelijst is niet langer een geldige keuze en komt in de volgende publicatie te vervallen.

rcN_RegionaleLymfeklierenSnomedCodelijst

Valueset OID: 2.16.840.1.113883.2.4.3.11.60.40.2.4.27.37 Binding: Extensible Status: Active
Conceptnaam Codestelselnaam Codesysteem OID
SNOMED CT: <1279799007|Door AJCC toegestane waarde voor rcN-categorie| SNOMED CT 2.16.840.1.113883.6.96
SNOMED CT: <1352733007|Door UICC toegestane waarde voor rcN-categorie| SNOMED CT 2.16.840.1.113883.6.96
Waarde Other (OTH) uit codestelsel NullFlavor (OID: 2.16.840.1.113883.5.1008) is toegestaan in deze waardenlijst.

rcrpM_AfstandsMetastasenCodelijst

Valueset OID: 2.16.840.1.113883.2.4.3.11.60.40.2.4.27.27 Binding: Extensible Status: Deprecated
Conceptnaam Conceptcode Codestelselnaam Codesysteem OID Omschrijving
rcM0 [DEPRECATED] rcM0 M_Afstandsmetastase 2.16.840.1.113883.2.4.3.11.60.40.4.10.3 rcM0
rcM0(i+) [DEPRECATED] rcM0(i+) M_Afstandsmetastase 2.16.840.1.113883.2.4.3.11.60.40.4.10.3 rcM0(i+)
rcM0(mol+) [DEPRECATED] rcM0(mol+) M_Afstandsmetastase 2.16.840.1.113883.2.4.3.11.60.40.4.10.3 rcM0(mol+)
rcM1 [DEPRECATED] rcM1 M_Afstandsmetastase 2.16.840.1.113883.2.4.3.11.60.40.4.10.3 rcM1
rcM1a [DEPRECATED] rcM1a M_Afstandsmetastase 2.16.840.1.113883.2.4.3.11.60.40.4.10.3 rcM1a
rcM1a(0) [DEPRECATED] rcM1a(0) M_Afstandsmetastase 2.16.840.1.113883.2.4.3.11.60.40.4.10.3 rcM1a(0)
rcM1a(1) [DEPRECATED] rcM1a(1) M_Afstandsmetastase 2.16.840.1.113883.2.4.3.11.60.40.4.10.3 rcM1a(1)
rcM1b [DEPRECATED] rcM1b M_Afstandsmetastase 2.16.840.1.113883.2.4.3.11.60.40.4.10.3 rcM1b
rcM1b(0) [DEPRECATED] rcM1b(0) M_Afstandsmetastase 2.16.840.1.113883.2.4.3.11.60.40.4.10.3 rcM1b(0)
rcM1b(1) [DEPRECATED] rcM1b(1) M_Afstandsmetastase 2.16.840.1.113883.2.4.3.11.60.40.4.10.3 rcM1b(1)
rcM1c [DEPRECATED] rcM1c M_Afstandsmetastase 2.16.840.1.113883.2.4.3.11.60.40.4.10.3 rcM1c
rcM1c(0) [DEPRECATED] rcM1c(0) M_Afstandsmetastase 2.16.840.1.113883.2.4.3.11.60.40.4.10.3 rcM1c(0)
rcM1c(1) [DEPRECATED] rcM1c(1) M_Afstandsmetastase 2.16.840.1.113883.2.4.3.11.60.40.4.10.3 rcM1c(1)
rcM1d [DEPRECATED] rcM1d M_Afstandsmetastase 2.16.840.1.113883.2.4.3.11.60.40.4.10.3 rcM1d
rcM1d(0) [DEPRECATED] rcM1d(0) M_Afstandsmetastase 2.16.840.1.113883.2.4.3.11.60.40.4.10.3 rcM1d(0)
rcM1d(1) [DEPRECATED] rcM1d(1) M_Afstandsmetastase 2.16.840.1.113883.2.4.3.11.60.40.4.10.3 rcM1d(1)
rpM1 [DEPRECATED] rpM1 M_Afstandsmetastase 2.16.840.1.113883.2.4.3.11.60.40.4.10.3 rpM1
rpM1a [DEPRECATED] rpM1a M_Afstandsmetastase 2.16.840.1.113883.2.4.3.11.60.40.4.10.3 rpM1a
rpM1a(0) [DEPRECATED] rpM1a(0) M_Afstandsmetastase 2.16.840.1.113883.2.4.3.11.60.40.4.10.3 rpM1a(0)
rpM1a(1) [DEPRECATED] rpM1a(1) M_Afstandsmetastase 2.16.840.1.113883.2.4.3.11.60.40.4.10.3 rpM1a(1)
rpM1b [DEPRECATED] rpM1b M_Afstandsmetastase 2.16.840.1.113883.2.4.3.11.60.40.4.10.3 rpM1b
rpM1b(0) [DEPRECATED] rpM1b(0) M_Afstandsmetastase 2.16.840.1.113883.2.4.3.11.60.40.4.10.3 rpM1b(0)
rpM1b(1) [DEPRECATED] rpM1b(1) M_Afstandsmetastase 2.16.840.1.113883.2.4.3.11.60.40.4.10.3 rpM1b(1)
rpM1c [DEPRECATED] rpM1c M_Afstandsmetastase 2.16.840.1.113883.2.4.3.11.60.40.4.10.3 rpM1c
rpM1c(0) [DEPRECATED] rpM1c(0) M_Afstandsmetastase 2.16.840.1.113883.2.4.3.11.60.40.4.10.3 rpM1c(0)
rpM1c(1) [DEPRECATED] rpM1c(1) M_Afstandsmetastase 2.16.840.1.113883.2.4.3.11.60.40.4.10.3 rpM1c(1)
rpM1d [DEPRECATED] rpM1d M_Afstandsmetastase 2.16.840.1.113883.2.4.3.11.60.40.4.10.3 rpM1d
rpM1d(0) [DEPRECATED] rpM1d(0) M_Afstandsmetastase 2.16.840.1.113883.2.4.3.11.60.40.4.10.3 rpM1d(0)
rpM1d(1) [DEPRECATED] rpM1d(1) M_Afstandsmetastase 2.16.840.1.113883.2.4.3.11.60.40.4.10.3 rpM1d(1)
Waarde Other (OTH) uit codestelsel NullFlavor (OID: 2.16.840.1.113883.5.1008) is toegestaan in deze waardenlijst.

Opm.: Deze waardelijst is niet langer een geldige keuze en komt in de volgende publicatie te vervallen.

rcrpM_AfstandsMetastasenSnomedCodelijst

Valueset OID: 2.16.840.1.113883.2.4.3.11.60.40.2.4.27.47 Binding: Extensible Status: Active
Conceptnaam Codestelselnaam Codesysteem OID
SNOMED CT: <1281794006|Door AJCC toegestane waarde voor rcM-categorie| SNOMED CT 2.16.840.1.113883.6.96
SNOMED CT: <1281795007|Door AJCC toegestane waarde voor rpM-categorie| SNOMED CT 2.16.840.1.113883.6.96
SNOMED CT: <1352704006|Door UICC toegestane waarde voor rcM-categorie| SNOMED CT 2.16.840.1.113883.6.96
SNOMED CT: <1352506006|Door UICC toegestane waarde voor rpM-categorie| SNOMED CT 2.16.840.1.113883.6.96
Waarde Other (OTH) uit codestelsel NullFlavor (OID: 2.16.840.1.113883.5.1008) is toegestaan in deze waardenlijst.

rcT_PrimaireTumorCodelijst

Valueset OID: 2.16.840.1.113883.2.4.3.11.60.40.2.4.27.13 Binding: Extensible Status: Deprecated
Conceptnaam Conceptcode Codestelselnaam Codesysteem OID Omschrijving
rcTx [DEPRECATED] rcTx T_PrimaireTumor 2.16.840.1.113883.2.4.3.11.60.40.4.10.10 rcTx
rcT0 [DEPRECATED] rcT0 T_PrimaireTumor 2.16.840.1.113883.2.4.3.11.60.40.4.10.10 rcT0
rcTa [DEPRECATED] rcTa T_PrimaireTumor 2.16.840.1.113883.2.4.3.11.60.40.4.10.10 rcTa
rcTis [DEPRECATED] rcTis T_PrimaireTumor 2.16.840.1.113883.2.4.3.11.60.40.4.10.10 rcTis
rcTis (DCIS) [DEPRECATED] rcTis(DCIS) T_PrimaireTumor 2.16.840.1.113883.2.4.3.11.60.40.4.10.10 rcTis (DCIS)
rcTis (LAMN) [DEPRECATED] rcTis(LAMN) T_PrimaireTumor 2.16.840.1.113883.2.4.3.11.60.40.4.10.10 rcTis (LAMN)
rcTis (LCIS) [DEPRECATED] rcTis(LCIS) T_PrimaireTumor 2.16.840.1.113883.2.4.3.11.60.40.4.10.10 rcTis (LCIS)
rcTis (Paget) [DEPRECATED] rcTis(Paget) T_PrimaireTumor 2.16.840.1.113883.2.4.3.11.60.40.4.10.10 rcTis (Paget)
rcTis pu [DEPRECATED] rcTispu T_PrimaireTumor 2.16.840.1.113883.2.4.3.11.60.40.4.10.10 rcTis pu
rcT1 [DEPRECATED] rcT1 T_PrimaireTumor 2.16.840.1.113883.2.4.3.11.60.40.4.10.10 rcT1
rcT1mi [DEPRECATED] rcT1mi T_PrimaireTumor 2.16.840.1.113883.2.4.3.11.60.40.4.10.10 rcT1mi
rcT1a [DEPRECATED] rcT1a T_PrimaireTumor 2.16.840.1.113883.2.4.3.11.60.40.4.10.10 rcT1a
rcT1a1 [DEPRECATED] rcT1a1 T_PrimaireTumor 2.16.840.1.113883.2.4.3.11.60.40.4.10.10 rcT1a1
rcT1a2 [DEPRECATED] rcT1a2 T_PrimaireTumor 2.16.840.1.113883.2.4.3.11.60.40.4.10.10 rcT1a2
rcT1b [DEPRECATED] rcT1b T_PrimaireTumor 2.16.840.1.113883.2.4.3.11.60.40.4.10.10 rcT1b
rcT1b1 [DEPRECATED] rcT1b1 T_PrimaireTumor 2.16.840.1.113883.2.4.3.11.60.40.4.10.10 rcT1b1
rcT1b2 [DEPRECATED] rcT1b2 T_PrimaireTumor 2.16.840.1.113883.2.4.3.11.60.40.4.10.10 rcT1b2
rcT1c [DEPRECATED] rcT1c T_PrimaireTumor 2.16.840.1.113883.2.4.3.11.60.40.4.10.10 rcT1c
rcT1c1 [DEPRECATED] rcT1c1 T_PrimaireTumor 2.16.840.1.113883.2.4.3.11.60.40.4.10.10 rcT1c1
rcT1c2 [DEPRECATED] rcT1c2 T_PrimaireTumor 2.16.840.1.113883.2.4.3.11.60.40.4.10.10 rcT1c2
rcT1c3 [DEPRECATED] rcT1c3 T_PrimaireTumor 2.16.840.1.113883.2.4.3.11.60.40.4.10.10 rcT1c3
rcT1d [DEPRECATED] rcT1d T_PrimaireTumor 2.16.840.1.113883.2.4.3.11.60.40.4.10.10 rcT1d
rcT2 [DEPRECATED] rcT2 T_PrimaireTumor 2.16.840.1.113883.2.4.3.11.60.40.4.10.10 rcT2
rcT2a [DEPRECATED] rcT2a T_PrimaireTumor 2.16.840.1.113883.2.4.3.11.60.40.4.10.10 rcT2a
rcT2a1 [DEPRECATED] rcT2a1 T_PrimaireTumor 2.16.840.1.113883.2.4.3.11.60.40.4.10.10 rcT2a1
rcT2a2 [DEPRECATED] rcT2a2 T_PrimaireTumor 2.16.840.1.113883.2.4.3.11.60.40.4.10.10 rcT2a2
rcT2b [DEPRECATED] rcT2b T_PrimaireTumor 2.16.840.1.113883.2.4.3.11.60.40.4.10.10 rcT2b
rcT2c [DEPRECATED] rcT2c T_PrimaireTumor 2.16.840.1.113883.2.4.3.11.60.40.4.10.10 rcT2c
rcT2d [DEPRECATED] rcT2d T_PrimaireTumor 2.16.840.1.113883.2.4.3.11.60.40.4.10.10 rcT2d
rcT3 [DEPRECATED] rcT3 T_PrimaireTumor 2.16.840.1.113883.2.4.3.11.60.40.4.10.10 rcT3
rcT3a [DEPRECATED] rcT3a T_PrimaireTumor 2.16.840.1.113883.2.4.3.11.60.40.4.10.10 rcT3a
rcT3b [DEPRECATED] rcT3b T_PrimaireTumor 2.16.840.1.113883.2.4.3.11.60.40.4.10.10 rcT3b
rcT3c [DEPRECATED] rcT3c T_PrimaireTumor 2.16.840.1.113883.2.4.3.11.60.40.4.10.10 rcT3c
rcT3d [DEPRECATED] rcT3d T_PrimaireTumor 2.16.840.1.113883.2.4.3.11.60.40.4.10.10 rcT3d
rcT3e [DEPRECATED] rcT3e T_PrimaireTumor 2.16.840.1.113883.2.4.3.11.60.40.4.10.10 rcT3e
rcT4 [DEPRECATED] rcT4 T_PrimaireTumor 2.16.840.1.113883.2.4.3.11.60.40.4.10.10 rcT4
rcT4a [DEPRECATED] rcT4a T_PrimaireTumor 2.16.840.1.113883.2.4.3.11.60.40.4.10.10 rcT4a
rcT4b [DEPRECATED] rcT4b T_PrimaireTumor 2.16.840.1.113883.2.4.3.11.60.40.4.10.10 rcT4b
rcT4c [DEPRECATED] rcT4c T_PrimaireTumor 2.16.840.1.113883.2.4.3.11.60.40.4.10.10 rcT4c
rcT4d [DEPRECATED] rcT4d T_PrimaireTumor 2.16.840.1.113883.2.4.3.11.60.40.4.10.10 rcT4d
rcT4e [DEPRECATED] rcT4e T_PrimaireTumor 2.16.840.1.113883.2.4.3.11.60.40.4.10.10 rcT4e
Waarde Other (OTH) uit codestelsel NullFlavor (OID: 2.16.840.1.113883.5.1008) is toegestaan in deze waardenlijst.

Opm.: Deze waardelijst is niet langer een geldige keuze en komt in de volgende publicatie te vervallen.

rcT_PrimaireTumorSnomedCodelijst

Valueset OID: 2.16.840.1.113883.2.4.3.11.60.40.2.4.27.45 Binding: Extensible Status: Active
Conceptnaam Codestelselnaam Codesysteem OID
SNOMED CT: <1279573003|Door AJCC toegestane waarde voor rcT-categorie| SNOMED CT 2.16.840.1.113883.6.96
SNOMED CT: <1352998008|Door UICC toegestane waarde voor rcT-categorie| SNOMED CT 2.16.840.1.113883.6.96
Waarde Other (OTH) uit codestelsel NullFlavor (OID: 2.16.840.1.113883.5.1008) is toegestaan in deze waardenlijst.

rpN_RegionaleLymfeklierenCodelijst

Valueset OID: 2.16.840.1.113883.2.4.3.11.60.40.2.4.27.23 Binding: Extensible Status: Deprecated
Conceptnaam Conceptcode Codestelselnaam Codesysteem OID Omschrijving
rpNX [DEPRECATED] rpNX N_RegionaleLymfeklieren 2.16.840.1.113883.2.4.3.11.60.40.4.10.11 rpNX
rpNX(f) [DEPRECATED] rpNX(f) N_RegionaleLymfeklieren 2.16.840.1.113883.2.4.3.11.60.40.4.10.11 rpNX(f)
rpNX(sn) [DEPRECATED] rpNX(sn) N_RegionaleLymfeklieren 2.16.840.1.113883.2.4.3.11.60.40.4.10.11 rpNX(sn)
rpN0 [DEPRECATED] rpN0 N_RegionaleLymfeklieren 2.16.840.1.113883.2.4.3.11.60.40.4.10.11 rpN0
rpN0(f) [DEPRECATED] rpN0(f) N_RegionaleLymfeklieren 2.16.840.1.113883.2.4.3.11.60.40.4.10.11 rpN0(f)
rpN0(sn) [DEPRECATED] rpN0(sn) N_RegionaleLymfeklieren 2.16.840.1.113883.2.4.3.11.60.40.4.10.11 rpN0(sn)
rpN0(i-) [DEPRECATED] rpN0(i-) N_RegionaleLymfeklieren 2.16.840.1.113883.2.4.3.11.60.40.4.10.11 rpN0(i-)
rpN0(i-)(sn) [DEPRECATED] rpN0(i-)(sn) N_RegionaleLymfeklieren 2.16.840.1.113883.2.4.3.11.60.40.4.10.11 rpN0(i-)(sn)
rpN0(i+) [DEPRECATED] rpN0(i+) N_RegionaleLymfeklieren 2.16.840.1.113883.2.4.3.11.60.40.4.10.11 rpN0(i+)
rpN0(i+)(sn) [DEPRECATED] rpN0(i+)(sn) N_RegionaleLymfeklieren 2.16.840.1.113883.2.4.3.11.60.40.4.10.11 rpN0(i+)(sn)
rpN0(mol-) [DEPRECATED] rpN0(mol-) N_RegionaleLymfeklieren 2.16.840.1.113883.2.4.3.11.60.40.4.10.11 rpN0(mol-)
rpN0(mol-)(sn) [DEPRECATED] rpN0(mol-)(sn) N_RegionaleLymfeklieren 2.16.840.1.113883.2.4.3.11.60.40.4.10.11 rpN0(mol-)(sn)
rpN0(mol+) [DEPRECATED] rpN0(mol+) N_RegionaleLymfeklieren 2.16.840.1.113883.2.4.3.11.60.40.4.10.11 rpN0(mol+)
rpN0(mol+)(sn) [DEPRECATED] rpN0(mol+)(sn) N_RegionaleLymfeklieren 2.16.840.1.113883.2.4.3.11.60.40.4.10.11 rpN0(mol+)(sn)
rpN1 [DEPRECATED] rpN1 N_RegionaleLymfeklieren 2.16.840.1.113883.2.4.3.11.60.40.4.10.11 rpN1
rpN1(f) [DEPRECATED] rpN1(f) N_RegionaleLymfeklieren 2.16.840.1.113883.2.4.3.11.60.40.4.10.11 rpN1(f)
rpN1(sn) [DEPRECATED] rpN1(sn) N_RegionaleLymfeklieren 2.16.840.1.113883.2.4.3.11.60.40.4.10.11 rpN1(sn)
rpN1mi [DEPRECATED] rpN1mi N_RegionaleLymfeklieren 2.16.840.1.113883.2.4.3.11.60.40.4.10.11 rpN1mi
rpN1mi(f) [DEPRECATED] rpN1mi(f) N_RegionaleLymfeklieren 2.16.840.1.113883.2.4.3.11.60.40.4.10.11 rpN1mi(f)
rpN1mi(sn) [DEPRECATED] rpN1mi(sn) N_RegionaleLymfeklieren 2.16.840.1.113883.2.4.3.11.60.40.4.10.11 rpN1mi(sn)
rpN1a [DEPRECATED] rpN1a N_RegionaleLymfeklieren 2.16.840.1.113883.2.4.3.11.60.40.4.10.11 rpN1a
rpN1a(f) [DEPRECATED] rpN1a(f) N_RegionaleLymfeklieren 2.16.840.1.113883.2.4.3.11.60.40.4.10.11 rpN1a(f)
rpN1a(sn) [DEPRECATED] rpN1a(sn) N_RegionaleLymfeklieren 2.16.840.1.113883.2.4.3.11.60.40.4.10.11 rpN1a(sn)
rpN1b [DEPRECATED] rpN1b N_RegionaleLymfeklieren 2.16.840.1.113883.2.4.3.11.60.40.4.10.11 rpN1b
rpN1b(f) [DEPRECATED] rpN1b(f) N_RegionaleLymfeklieren 2.16.840.1.113883.2.4.3.11.60.40.4.10.11 rpN1b(f)
rpN1b(sn) [DEPRECATED] rpN1b(sn) N_RegionaleLymfeklieren 2.16.840.1.113883.2.4.3.11.60.40.4.10.11 rpN1b(sn)
rpN1c [DEPRECATED] rpN1c N_RegionaleLymfeklieren 2.16.840.1.113883.2.4.3.11.60.40.4.10.11 rpN1c
rpN1c(f) [DEPRECATED] rpN1c(f) N_RegionaleLymfeklieren 2.16.840.1.113883.2.4.3.11.60.40.4.10.11 rpN1c(f)
rpN1c(sn) [DEPRECATED] rpN1c(sn) N_RegionaleLymfeklieren 2.16.840.1.113883.2.4.3.11.60.40.4.10.11 rpN1c(sn)
rpN2 [DEPRECATED] rpN2 N_RegionaleLymfeklieren 2.16.840.1.113883.2.4.3.11.60.40.4.10.11 rpN2
rpN2(f) [DEPRECATED] rpN2(f) N_RegionaleLymfeklieren 2.16.840.1.113883.2.4.3.11.60.40.4.10.11 rpN2(f)
rpN2(sn) [DEPRECATED] rpN2(sn) N_RegionaleLymfeklieren 2.16.840.1.113883.2.4.3.11.60.40.4.10.11 rpN2(sn)
rpN2a [DEPRECATED] rpN2a N_RegionaleLymfeklieren 2.16.840.1.113883.2.4.3.11.60.40.4.10.11 rpN2a
rpN2a(f) [DEPRECATED] rpN2a(f) N_RegionaleLymfeklieren 2.16.840.1.113883.2.4.3.11.60.40.4.10.11 rpN2a(f)
rpN2a(sn) [DEPRECATED] rpN2a(sn) N_RegionaleLymfeklieren 2.16.840.1.113883.2.4.3.11.60.40.4.10.11 rpN2a(sn)
rpN2b [DEPRECATED] rpN2b N_RegionaleLymfeklieren 2.16.840.1.113883.2.4.3.11.60.40.4.10.11 rpN2b
rpN2b(f) [DEPRECATED] rpN2b(f) N_RegionaleLymfeklieren 2.16.840.1.113883.2.4.3.11.60.40.4.10.11 rpN2b(f)
rpN2b(sn) [DEPRECATED] rpN2b(sn) N_RegionaleLymfeklieren 2.16.840.1.113883.2.4.3.11.60.40.4.10.11 rpN2b(sn)
rpN2c [DEPRECATED] rpN2c N_RegionaleLymfeklieren 2.16.840.1.113883.2.4.3.11.60.40.4.10.11 rpN2c
rpN2c(f) [DEPRECATED] rpN2c(f) N_RegionaleLymfeklieren 2.16.840.1.113883.2.4.3.11.60.40.4.10.11 rpN2c(f)
rpN2c(sn) [DEPRECATED] rpN2c(sn) N_RegionaleLymfeklieren 2.16.840.1.113883.2.4.3.11.60.40.4.10.11 rpN2c(sn)
rpN3 [DEPRECATED] rpN3 N_RegionaleLymfeklieren 2.16.840.1.113883.2.4.3.11.60.40.4.10.11 rpN3
rpN3(f) [DEPRECATED] rpN3(f) N_RegionaleLymfeklieren 2.16.840.1.113883.2.4.3.11.60.40.4.10.11 rpN3(f)
rpN3(sn) [DEPRECATED] rpN3(sn) N_RegionaleLymfeklieren 2.16.840.1.113883.2.4.3.11.60.40.4.10.11 rpN3(sn)
rpN3a [DEPRECATED] rpN3a N_RegionaleLymfeklieren 2.16.840.1.113883.2.4.3.11.60.40.4.10.11 rpN3a
rpN3a(f) [DEPRECATED] rpN3a(f) N_RegionaleLymfeklieren 2.16.840.1.113883.2.4.3.11.60.40.4.10.11 rpN3a(f)
rpN3a(sn) [DEPRECATED] rpN3a(sn) N_RegionaleLymfeklieren 2.16.840.1.113883.2.4.3.11.60.40.4.10.11 rpN3a(sn)
rpN3b [DEPRECATED] rpN3b N_RegionaleLymfeklieren 2.16.840.1.113883.2.4.3.11.60.40.4.10.11 rpN3b
rpN3b(f) [DEPRECATED] rpN3b(f) N_RegionaleLymfeklieren 2.16.840.1.113883.2.4.3.11.60.40.4.10.11 rpN3b(f)
rpN3b(sn) [DEPRECATED] rpN3b(sn) N_RegionaleLymfeklieren 2.16.840.1.113883.2.4.3.11.60.40.4.10.11 rpN3b(sn)
rpN3c [DEPRECATED] rpN3c N_RegionaleLymfeklieren 2.16.840.1.113883.2.4.3.11.60.40.4.10.11 rpN3c
rpN3c(f) [DEPRECATED] rpN3c(f) N_RegionaleLymfeklieren 2.16.840.1.113883.2.4.3.11.60.40.4.10.11 rpN3c(f)
rpN3c(sn) [DEPRECATED] rpN3c(sn) N_RegionaleLymfeklieren 2.16.840.1.113883.2.4.3.11.60.40.4.10.11 rpN3c(sn)
Waarde Other (OTH) uit codestelsel NullFlavor (OID: 2.16.840.1.113883.5.1008) is toegestaan in deze waardenlijst.

Opm.: Deze waardelijst is niet langer een geldige keuze en komt in de volgende publicatie te vervallen.

rpN_RegionaleLymfeklierenSnomedcodelijst

Valueset OID: 2.16.840.1.113883.2.4.3.11.60.40.2.4.27.38 Binding: Extensible Status: Active
Conceptnaam Codestelselnaam Codesysteem OID
SNOMED CT: <1279850004|Door AJCC toegestane waarde voor rpN-categorie| SNOMED CT 2.16.840.1.113883.6.96
SNOMED CT: <1352584006|Door UICC toegestane waarde voor rpN-categorie| SNOMED CT 2.16.840.1.113883.6.96
Waarde Other (OTH) uit codestelsel NullFlavor (OID: 2.16.840.1.113883.5.1008) is toegestaan in deze waardenlijst.

rpT_PrimaireTumorCodelijst

Valueset OID: 2.16.840.1.113883.2.4.3.11.60.40.2.4.27.14 Binding: Extensible Status: Deprecated
Conceptnaam Conceptcode Codestelselnaam Codesysteem OID Omschrijving
rpTx [DEPRECATED] rpTx T_PrimaireTumor 2.16.840.1.113883.2.4.3.11.60.40.4.10.10 rpTx
rpT0 [DEPRECATED] rpT0 T_PrimaireTumor 2.16.840.1.113883.2.4.3.11.60.40.4.10.10 rpT0
rpTa [DEPRECATED] rpTa T_PrimaireTumor 2.16.840.1.113883.2.4.3.11.60.40.4.10.10 rpTa
rpTis [DEPRECATED] rpTis T_PrimaireTumor 2.16.840.1.113883.2.4.3.11.60.40.4.10.10 rpTis
rpTis (DCIS) rpTis(DCIS) T_PrimaireTumor 2.16.840.1.113883.2.4.3.11.60.40.4.10.10 rpTis (DCIS)
rpTis (LAMN) rpTis(LAMN) T_PrimaireTumor 2.16.840.1.113883.2.4.3.11.60.40.4.10.10 rpTis (LAMN)
rpTis (LCIS) rpTis(LCIS) T_PrimaireTumor 2.16.840.1.113883.2.4.3.11.60.40.4.10.10 rpTis (LCIS)
rpTis (Paget) rpTis(Paget) T_PrimaireTumor 2.16.840.1.113883.2.4.3.11.60.40.4.10.10 rpTis (Paget)
rpTis pu rpTispu T_PrimaireTumor 2.16.840.1.113883.2.4.3.11.60.40.4.10.10 rpTis pu
rpT1 [DEPRECATED] rpT1 T_PrimaireTumor 2.16.840.1.113883.2.4.3.11.60.40.4.10.10 rpT1
rpT1mi [DEPRECATED] rpT1mi T_PrimaireTumor 2.16.840.1.113883.2.4.3.11.60.40.4.10.10 rpT1mi
rpT1a [DEPRECATED] rpT1a T_PrimaireTumor 2.16.840.1.113883.2.4.3.11.60.40.4.10.10 rpT1a
rpT1a1 [DEPRECATED] rpT1a1 T_PrimaireTumor 2.16.840.1.113883.2.4.3.11.60.40.4.10.10 rpT1a1
rpT1a2 [DEPRECATED] rpT1a2 T_PrimaireTumor 2.16.840.1.113883.2.4.3.11.60.40.4.10.10 rpT1a2
rpT1b [DEPRECATED] rpT1b T_PrimaireTumor 2.16.840.1.113883.2.4.3.11.60.40.4.10.10 rpT1b
rpT1b1 [DEPRECATED] rpT1b1 T_PrimaireTumor 2.16.840.1.113883.2.4.3.11.60.40.4.10.10 rpT1b1
rpT1b2 [DEPRECATED] rpT1b2 T_PrimaireTumor 2.16.840.1.113883.2.4.3.11.60.40.4.10.10 rpT1b2
rpT1c [DEPRECATED] rpT1c T_PrimaireTumor 2.16.840.1.113883.2.4.3.11.60.40.4.10.10 rpT1c
rpT1c1 [DEPRECATED] rpT1c1 T_PrimaireTumor 2.16.840.1.113883.2.4.3.11.60.40.4.10.10 rpT1c1
rpT1c2 [DEPRECATED] rpT1c2 T_PrimaireTumor 2.16.840.1.113883.2.4.3.11.60.40.4.10.10 rpT1c2
rpT1c3 [DEPRECATED] rpT1c3 T_PrimaireTumor 2.16.840.1.113883.2.4.3.11.60.40.4.10.10 rpT1c3
rpT1d [DEPRECATED] rpT1d T_PrimaireTumor 2.16.840.1.113883.2.4.3.11.60.40.4.10.10 rpT1d
rpT2 [DEPRECATED] rpT2 T_PrimaireTumor 2.16.840.1.113883.2.4.3.11.60.40.4.10.10 rpT2
rpT2a [DEPRECATED] rpT2a T_PrimaireTumor 2.16.840.1.113883.2.4.3.11.60.40.4.10.10 rpT2a
rpT2a1 [DEPRECATED] rpT2a1 T_PrimaireTumor 2.16.840.1.113883.2.4.3.11.60.40.4.10.10 rpT2a1
rpT2a2 [DEPRECATED] rpT2a2 T_PrimaireTumor 2.16.840.1.113883.2.4.3.11.60.40.4.10.10 rpT2a2
rpT2b [DEPRECATED] rpT2b T_PrimaireTumor 2.16.840.1.113883.2.4.3.11.60.40.4.10.10 rpT2b
rpT2c [DEPRECATED] rpT2c T_PrimaireTumor 2.16.840.1.113883.2.4.3.11.60.40.4.10.10 rpT2c
rpT2d [DEPRECATED] rpT2d T_PrimaireTumor 2.16.840.1.113883.2.4.3.11.60.40.4.10.10 rpT2d
rpT3 [DEPRECATED] rpT3 T_PrimaireTumor 2.16.840.1.113883.2.4.3.11.60.40.4.10.10 rpT3
rpT3a [DEPRECATED] rpT3a T_PrimaireTumor 2.16.840.1.113883.2.4.3.11.60.40.4.10.10 rpT3a
rpT3b [DEPRECATED] rpT3b T_PrimaireTumor 2.16.840.1.113883.2.4.3.11.60.40.4.10.10 rpT3b
rpT3c [DEPRECATED] rpT3c T_PrimaireTumor 2.16.840.1.113883.2.4.3.11.60.40.4.10.10 rpT3c
rpT3d [DEPRECATED] rpT3d T_PrimaireTumor 2.16.840.1.113883.2.4.3.11.60.40.4.10.10 rpT3d
rpT4 [DEPRECATED] rpT4 T_PrimaireTumor 2.16.840.1.113883.2.4.3.11.60.40.4.10.10 rpT4
rpT4a [DEPRECATED] rpT4a T_PrimaireTumor 2.16.840.1.113883.2.4.3.11.60.40.4.10.10 rpT4a
rpT4b [DEPRECATED] rpT4b T_PrimaireTumor 2.16.840.1.113883.2.4.3.11.60.40.4.10.10 rpT4b
rpT4c [DEPRECATED] rpT4c T_PrimaireTumor 2.16.840.1.113883.2.4.3.11.60.40.4.10.10 rpT4c
rpT4d [DEPRECATED] rpT4d T_PrimaireTumor 2.16.840.1.113883.2.4.3.11.60.40.4.10.10 rpT4d
rpT4e [DEPRECATED] rpT4e T_PrimaireTumor 2.16.840.1.113883.2.4.3.11.60.40.4.10.10 rpT4e
Waarde Other (OTH) uit codestelsel NullFlavor (OID: 2.16.840.1.113883.5.1008) is toegestaan in deze waardenlijst.

Opm.: Deze waardelijst is niet langer een geldige keuze en komt in de volgende publicatie te vervallen.

rpT_PrimaireTumorSnomedCodelijst

Valueset OID: 2.16.840.1.113883.2.4.3.11.60.40.2.4.27.43 Binding: Extensible Status: Active
Conceptnaam Codestelselnaam Codesysteem OID
SNOMED CT: <1279738002|Door AJCC toegestane waarde voor rpT-categorie| SNOMED CT 2.16.840.1.113883.6.96
SNOMED CT: <1352665001|Door UICC toegestane waarde voor rpT-categorie| SNOMED CT 2.16.840.1.113883.6.96
Waarde Other (OTH) uit codestelsel NullFlavor (OID: 2.16.840.1.113883.5.1008) is toegestaan in deze waardenlijst.

TNMVersieCodelijst

Valueset OID: 2.16.840.1.113883.2.4.3.11.60.40.2.4.27.6 Binding: Extensible Status: Active
Conceptnaam Conceptcode Codestelselnaam Codesysteem OID Omschrijving
AJCC 1ste editie AJCCTNM1 TNMVersie 2.16.840.1.113883.2.4.3.11.60.40.4.10.8 AJCC TNM 1ste editie
AJCC 2e editie AJCCTNM2 TNMVersie 2.16.840.1.113883.2.4.3.11.60.40.4.10.8 AJCC TNM 2e editie
AJCC 3e editie AJCCTNM3 TNMVersie 2.16.840.1.113883.2.4.3.11.60.40.4.10.8 AJCC TNM 3e editie
AJCC 4e editie AJCCTNM4 TNMVersie 2.16.840.1.113883.2.4.3.11.60.40.4.10.8 AJCC TNM 4e editie
AJCC 5e editie AJCCTNM5 TNMVersie 2.16.840.1.113883.2.4.3.11.60.40.4.10.8 AJCC TNM 5e editie
AJCC 6e editie AJCCTNM6 TNMVersie 2.16.840.1.113883.2.4.3.11.60.40.4.10.8 AJCC TNM 6e editie
AJCC 7e editie AJCCTNM7 TNMVersie 2.16.840.1.113883.2.4.3.11.60.40.4.10.8 AJCC TNM 7e editie
AJCC 8e editie AJCCTNM8 TNMVersie 2.16.840.1.113883.2.4.3.11.60.40.4.10.8 AJCC TNM 8e editie
AJCC 9e editie AJCCTNM9 TNMVersie 2.16.840.1.113883.2.4.3.11.60.40.4.10.8 AJCC TNM 9e editie
UICC 1ste editie UICCTNM1 TNMVersie 2.16.840.1.113883.2.4.3.11.60.40.4.10.8 UICC TNM 1ste editie
UICC 2e editie UICCTNM2 TNMVersie 2.16.840.1.113883.2.4.3.11.60.40.4.10.8 UICC TNM 2e editie
UICC 3e editie UICCTNM3 TNMVersie 2.16.840.1.113883.2.4.3.11.60.40.4.10.8 UICC TNM 3e editie
UICC 4e editie UICCTNM4 TNMVersie 2.16.840.1.113883.2.4.3.11.60.40.4.10.8 UICC TNM 4e editie
UICC 5e editie UICCTNM5 TNMVersie 2.16.840.1.113883.2.4.3.11.60.40.4.10.8 UICC TNM 5e editie
UICC 6e editie UICCTNM6 TNMVersie 2.16.840.1.113883.2.4.3.11.60.40.4.10.8 UICC TNM 6e editie
UICC 7e editie UICCTNM7 TNMVersie 2.16.840.1.113883.2.4.3.11.60.40.4.10.8 UICC TNM 7e editie
UICC 8e editie UICCTNM8 TNMVersie 2.16.840.1.113883.2.4.3.11.60.40.4.10.8 UICC TNM 8e editie
Waarde Other (OTH) uit codestelsel NullFlavor (OID: 2.16.840.1.113883.5.1008) is toegestaan in deze waardenlijst.

V_VeneuzeInvasieCodelijst

Valueset OID: 2.16.840.1.113883.2.4.3.11.60.40.2.4.27.7 Binding: Extensible Status: Deprecated
Conceptnaam Conceptcode Codestelselnaam Codesysteem OID Omschrijving
VX [DEPRECATED] VX V_VeneuzeInvasie 2.16.840.1.113883.2.4.3.11.60.40.4.10.14 Aanwezigheid van veneuze invasie kan niet beoordeeld worden
V0 [DEPRECATED] V0 V_VeneuzeInvasie 2.16.840.1.113883.2.4.3.11.60.40.4.10.14 Geen veneuze invasie
V1 [DEPRECATED] V1 V_VeneuzeInvasie 2.16.840.1.113883.2.4.3.11.60.40.4.10.14 Microscopische veneuze invasie
V2 [DEPRECATED] V2 V_VeneuzeInvasie 2.16.840.1.113883.2.4.3.11.60.40.4.10.14 Macroscopische veneuze invasie
Waarde Other (OTH) uit codestelsel NullFlavor (OID: 2.16.840.1.113883.5.1008) is toegestaan in deze waardenlijst.

Opm.: Deze waardelijst is niet langer een geldige keuze en komt in de volgende publicatie te vervallen.

V_VeneuzeInvasieSnomedCodelijst

Valueset OID: 2.16.840.1.113883.2.4.3.11.60.40.2.4.27.55 Binding: Extensible Status: Active
Conceptnaam Codestelselnaam Codesysteem OID
<1222584008|Door AJCC toegestane waarde| SNOMED CT 2.16.840.1.113883.6.96
<1352503003|Door UICC toegestane waarde| SNOMED CT 2.16.840.1.113883.6.96
Waarde Other (OTH) uit codestelsel NullFlavor (OID: 2.16.840.1.113883.5.1008) is toegestaan in deze waardenlijst.

Opm.: De AJCC en UICC waarden benodigd voor deze categorie waren ten tijden van de publicatie nog niet in SNOMED CT beschikbaar, deze zullen via een erratum later gespecificeerd worden.

ycN_RegionaleLymfeklierenCodelijst

Valueset OID: 2.16.840.1.113883.2.4.3.11.60.40.2.4.27.19 Binding: Extensible Status: Deprecated
Conceptnaam Conceptcode Codestelselnaam Codesysteem OID Omschrijving
ycNX [DEPRECATED] ycNX N_RegionaleLymfeklieren 2.16.840.1.113883.2.4.3.11.60.40.4.10.11 ycNX
ycNX(f) [DEPRECATED] ycNX(f) N_RegionaleLymfeklieren 2.16.840.1.113883.2.4.3.11.60.40.4.10.11 ycNX(f)
ycNX(sn) [DEPRECATED] ycNX(sn) N_RegionaleLymfeklieren 2.16.840.1.113883.2.4.3.11.60.40.4.10.11 ycNX(sn)
ycN0 [DEPRECATED] ycN0 N_RegionaleLymfeklieren 2.16.840.1.113883.2.4.3.11.60.40.4.10.11 ycN0
ycN0(f) [DEPRECATED] ycN0(f) N_RegionaleLymfeklieren 2.16.840.1.113883.2.4.3.11.60.40.4.10.11 ycN0(f)
ycN0(sn) [DEPRECATED] ycN0(sn) N_RegionaleLymfeklieren 2.16.840.1.113883.2.4.3.11.60.40.4.10.11 ycN0(sn)
ycN0(i-) [DEPRECATED] ycN0(i-) N_RegionaleLymfeklieren 2.16.840.1.113883.2.4.3.11.60.40.4.10.11 ycN0(i-)
ycN0(i-)(sn) [DEPRECATED] ycN0(i-)(sn) N_RegionaleLymfeklieren 2.16.840.1.113883.2.4.3.11.60.40.4.10.11 ycN0(i-)(sn)
ycN0(i+) [DEPRECATED] ycN0(i+) N_RegionaleLymfeklieren 2.16.840.1.113883.2.4.3.11.60.40.4.10.11 ycN0(i+)
ycN0(i+)(sn) [DEPRECATED] ycN0(i+)(sn) N_RegionaleLymfeklieren 2.16.840.1.113883.2.4.3.11.60.40.4.10.11 ycN0(i+)(sn)
ycN0(mol-) [DEPRECATED] ycN0(mol-) N_RegionaleLymfeklieren 2.16.840.1.113883.2.4.3.11.60.40.4.10.11 ycN0(mol-)
ycN0(mol-)(sn) [DEPRECATED] ycN0(mol-)(sn) N_RegionaleLymfeklieren 2.16.840.1.113883.2.4.3.11.60.40.4.10.11 ycN0(mol-)(sn)
ycN0(mol+) [DEPRECATED] ycN0(mol+) N_RegionaleLymfeklieren 2.16.840.1.113883.2.4.3.11.60.40.4.10.11 ycN0(mol+)
ycN0(mol+)(sn) [DEPRECATED] ycN0(mol+)(sn) N_RegionaleLymfeklieren 2.16.840.1.113883.2.4.3.11.60.40.4.10.11 ycN0(mol+)(sn)
ycN1 [DEPRECATED] ycN1 N_RegionaleLymfeklieren 2.16.840.1.113883.2.4.3.11.60.40.4.10.11 ycN1
ycN1(f) [DEPRECATED] ycN1(f) N_RegionaleLymfeklieren 2.16.840.1.113883.2.4.3.11.60.40.4.10.11 ycN1(f)
ycN1(sn) [DEPRECATED] ycN1(sn) N_RegionaleLymfeklieren 2.16.840.1.113883.2.4.3.11.60.40.4.10.11 ycN1(sn)
ycN1mi [DEPRECATED] ycN1mi N_RegionaleLymfeklieren 2.16.840.1.113883.2.4.3.11.60.40.4.10.11 ycN1mi
ycN1mi(f) [DEPRECATED] ycN1mi(f) N_RegionaleLymfeklieren 2.16.840.1.113883.2.4.3.11.60.40.4.10.11 ycN1mi(f)
ycN1mi(sn) [DEPRECATED] ycN1mi(sn) N_RegionaleLymfeklieren 2.16.840.1.113883.2.4.3.11.60.40.4.10.11 ycN1mi(sn)
ycN1a [DEPRECATED] ycN1a N_RegionaleLymfeklieren 2.16.840.1.113883.2.4.3.11.60.40.4.10.11 ycN1a
ycN1a(f) [DEPRECATED] ycN1a(f) N_RegionaleLymfeklieren 2.16.840.1.113883.2.4.3.11.60.40.4.10.11 ycN1a(f)
ycN1a(sn) [DEPRECATED] ycN1a(sn) N_RegionaleLymfeklieren 2.16.840.1.113883.2.4.3.11.60.40.4.10.11 ycN1a(sn)
ycN1b [DEPRECATED] ycN1b N_RegionaleLymfeklieren 2.16.840.1.113883.2.4.3.11.60.40.4.10.11 ycN1b
ycN1b(f) [DEPRECATED] ycN1b(f) N_RegionaleLymfeklieren 2.16.840.1.113883.2.4.3.11.60.40.4.10.11 ycN1b(f)
ycN1b(sn) [DEPRECATED] ycN1b(sn) N_RegionaleLymfeklieren 2.16.840.1.113883.2.4.3.11.60.40.4.10.11 ycN1b(sn)
ycN1c [DEPRECATED] ycN1c N_RegionaleLymfeklieren 2.16.840.1.113883.2.4.3.11.60.40.4.10.11 ycN1c
ycN1c(f) [DEPRECATED] ycN1c(f) N_RegionaleLymfeklieren 2.16.840.1.113883.2.4.3.11.60.40.4.10.11 ycN1c(f)
ycN1c(sn) [DEPRECATED] ycN1c(sn) N_RegionaleLymfeklieren 2.16.840.1.113883.2.4.3.11.60.40.4.10.11 ycN1c(sn)
ycN2 [DEPRECATED] ycN2 N_RegionaleLymfeklieren 2.16.840.1.113883.2.4.3.11.60.40.4.10.11 ycN2
ycN2(f) [DEPRECATED] ycN2(f) N_RegionaleLymfeklieren 2.16.840.1.113883.2.4.3.11.60.40.4.10.11 ycN2(f)
ycN2(sn) [DEPRECATED] ycN2(sn) N_RegionaleLymfeklieren 2.16.840.1.113883.2.4.3.11.60.40.4.10.11 ycN2(sn)
ycN2a [DEPRECATED] ycN2a N_RegionaleLymfeklieren 2.16.840.1.113883.2.4.3.11.60.40.4.10.11 ycN2a
ycN2a(f) [DEPRECATED] ycN2a(f) N_RegionaleLymfeklieren 2.16.840.1.113883.2.4.3.11.60.40.4.10.11 ycN2a(f)
ycN2a(sn) [DEPRECATED] ycN2a(sn) N_RegionaleLymfeklieren 2.16.840.1.113883.2.4.3.11.60.40.4.10.11 ycN2a(sn)
ycN2b [DEPRECATED] ycN2b N_RegionaleLymfeklieren 2.16.840.1.113883.2.4.3.11.60.40.4.10.11 ycN2b
ycN2b(f) [DEPRECATED] ycN2b(f) N_RegionaleLymfeklieren 2.16.840.1.113883.2.4.3.11.60.40.4.10.11 ycN2b(f)
ycN2b(sn) [DEPRECATED] ycN2b(sn) N_RegionaleLymfeklieren 2.16.840.1.113883.2.4.3.11.60.40.4.10.11 ycN2b(sn)
ycN2c [DEPRECATED] ycN2c N_RegionaleLymfeklieren 2.16.840.1.113883.2.4.3.11.60.40.4.10.11 ycN2c
ycN2c(f) [DEPRECATED] ycN2c(f) N_RegionaleLymfeklieren 2.16.840.1.113883.2.4.3.11.60.40.4.10.11 ycN2c(f)
ycN2c(sn) [DEPRECATED] ycN2c(sn) N_RegionaleLymfeklieren 2.16.840.1.113883.2.4.3.11.60.40.4.10.11 ycN2c(sn)
ycN3 [DEPRECATED] ycN3 N_RegionaleLymfeklieren 2.16.840.1.113883.2.4.3.11.60.40.4.10.11 ycN3
ycN3(f) [DEPRECATED] ycN3(f) N_RegionaleLymfeklieren 2.16.840.1.113883.2.4.3.11.60.40.4.10.11 ycN3(f)
ycN3(sn) [DEPRECATED] ycN3(sn) N_RegionaleLymfeklieren 2.16.840.1.113883.2.4.3.11.60.40.4.10.11 ycN3(sn)
ycN3a [DEPRECATED] ycN3a N_RegionaleLymfeklieren 2.16.840.1.113883.2.4.3.11.60.40.4.10.11 ycN3a
ycN3a(f) [DEPRECATED] ycN3a(f) N_RegionaleLymfeklieren 2.16.840.1.113883.2.4.3.11.60.40.4.10.11 ycN3a(f)
ycN3a(sn) [DEPRECATED] ycN3a(sn) N_RegionaleLymfeklieren 2.16.840.1.113883.2.4.3.11.60.40.4.10.11 ycN3a(sn)
ycN3b [DEPRECATED] ycN3b N_RegionaleLymfeklieren 2.16.840.1.113883.2.4.3.11.60.40.4.10.11 ycN3b
ycN3b(f) [DEPRECATED] ycN3b(f) N_RegionaleLymfeklieren 2.16.840.1.113883.2.4.3.11.60.40.4.10.11 ycN3b(f)
ycN3b(sn) [DEPRECATED] ycN3b(sn) N_RegionaleLymfeklieren 2.16.840.1.113883.2.4.3.11.60.40.4.10.11 ycN3b(sn)
ycN3c [DEPRECATED] ycN3c N_RegionaleLymfeklieren 2.16.840.1.113883.2.4.3.11.60.40.4.10.11 ycN3c
ycN3c(f) [DEPRECATED] ycN3c(f) N_RegionaleLymfeklieren 2.16.840.1.113883.2.4.3.11.60.40.4.10.11 ycN3c(f)
ycN3c(sn) [DEPRECATED] ycN3c(sn) N_RegionaleLymfeklieren 2.16.840.1.113883.2.4.3.11.60.40.4.10.11 ycN3c(sn)
Waarde Other (OTH) uit codestelsel NullFlavor (OID: 2.16.840.1.113883.5.1008) is toegestaan in deze waardenlijst.

Opm.: Deze waardelijst is niet langer een geldige keuze en komt in de volgende publicatie te vervallen.

ycN_RegionaleLymfeklierenSnomedCodelijst

Valueset OID: 2.16.840.1.113883.2.4.3.11.60.40.2.4.27.34 Binding: Extensible Status: Active
Conceptnaam Codestelselnaam Codesysteem OID
SNOMED CT: <1279504008|Door AJCC toegestane waarde voor ycN-categorie| SNOMED CT 2.16.840.1.113883.6.96
SNOMED CT: <1353068009|Door UICC toegestane waarde voor ycN-categorie| SNOMED CT 2.16.840.1.113883.6.96
Waarde Other (OTH) uit codestelsel NullFlavor (OID: 2.16.840.1.113883.5.1008) is toegestaan in deze waardenlijst.

ycT_PrimaireTumorCodelijst

Valueset OID: 2.16.840.1.113883.2.4.3.11.60.40.2.4.27.10 Binding: Extensible Status: Deprecated
Conceptnaam Conceptcode Codestelselnaam Codesysteem OID Omschrijving
ycTx [DEPRECATED] ycTx T_PrimaireTumor 2.16.840.1.113883.2.4.3.11.60.40.4.10.10 ycTx
ycT0 [DEPRECATED] ycT0 T_PrimaireTumor 2.16.840.1.113883.2.4.3.11.60.40.4.10.10 ycT0
ycTa [DEPRECATED] ycTa T_PrimaireTumor 2.16.840.1.113883.2.4.3.11.60.40.4.10.10 ycTa
ycTis [DEPRECATED] ycTis T_PrimaireTumor 2.16.840.1.113883.2.4.3.11.60.40.4.10.10 ycTis
ycTis (DCIS) ycTis(DCIS) T_PrimaireTumor 2.16.840.1.113883.2.4.3.11.60.40.4.10.10 ycTis (DCIS)
ycTis (LAMN) ycTis(LAMN) T_PrimaireTumor 2.16.840.1.113883.2.4.3.11.60.40.4.10.10 ycTis (LAMN)
ycTis (LCIS) ycTis(LCIS) T_PrimaireTumor 2.16.840.1.113883.2.4.3.11.60.40.4.10.10 ycTis (LCIS)
ycTis (Paget) ycTis(Paget) T_PrimaireTumor 2.16.840.1.113883.2.4.3.11.60.40.4.10.10 ycTis (Paget)
ycTis pu ycTispu T_PrimaireTumor 2.16.840.1.113883.2.4.3.11.60.40.4.10.10 ycTis pu
ycT1 [DEPRECATED] ycT1 T_PrimaireTumor 2.16.840.1.113883.2.4.3.11.60.40.4.10.10 ycT1
ycT1mi [DEPRECATED] ycT1mi T_PrimaireTumor 2.16.840.1.113883.2.4.3.11.60.40.4.10.10 ycT1mi
ycT1a [DEPRECATED] ycT1a T_PrimaireTumor 2.16.840.1.113883.2.4.3.11.60.40.4.10.10 ycT1a
ycT1a1 [DEPRECATED] ycT1a1 T_PrimaireTumor 2.16.840.1.113883.2.4.3.11.60.40.4.10.10 ycT1a1
ycT1a2 [DEPRECATED] ycT1a2 T_PrimaireTumor 2.16.840.1.113883.2.4.3.11.60.40.4.10.10 ycT1a2
ycT1b [DEPRECATED] ycT1b T_PrimaireTumor 2.16.840.1.113883.2.4.3.11.60.40.4.10.10 ycT1b
ycT1b1 [DEPRECATED] ycT1b1 T_PrimaireTumor 2.16.840.1.113883.2.4.3.11.60.40.4.10.10 ycT1b1
ycT1b2 [DEPRECATED] ycT1b2 T_PrimaireTumor 2.16.840.1.113883.2.4.3.11.60.40.4.10.10 ycT1b2
ycT1c [DEPRECATED] ycT1c T_PrimaireTumor 2.16.840.1.113883.2.4.3.11.60.40.4.10.10 ycT1c
ycT1c1 [DEPRECATED] ycT1c1 T_PrimaireTumor 2.16.840.1.113883.2.4.3.11.60.40.4.10.10 ycT1c1
ycT1c2 [DEPRECATED] ycT1c2 T_PrimaireTumor 2.16.840.1.113883.2.4.3.11.60.40.4.10.10 ycT1c2
ycT1c3 [DEPRECATED] ycT1c3 T_PrimaireTumor 2.16.840.1.113883.2.4.3.11.60.40.4.10.10 ycT1c3
ycT1d [DEPRECATED] ycT1d T_PrimaireTumor 2.16.840.1.113883.2.4.3.11.60.40.4.10.10 ycT1d
ycT2 [DEPRECATED] ycT2 T_PrimaireTumor 2.16.840.1.113883.2.4.3.11.60.40.4.10.10 ycT2
ycT2a [DEPRECATED] ycT2a T_PrimaireTumor 2.16.840.1.113883.2.4.3.11.60.40.4.10.10 ycT2a
ycT2a1 [DEPRECATED] ycT2a1 T_PrimaireTumor 2.16.840.1.113883.2.4.3.11.60.40.4.10.10 ycT2a1
ycT2a2 [DEPRECATED] ycT2a2 T_PrimaireTumor 2.16.840.1.113883.2.4.3.11.60.40.4.10.10 ycT2a2
ycT2b [DEPRECATED] ycT2b T_PrimaireTumor 2.16.840.1.113883.2.4.3.11.60.40.4.10.10 ycT2b
ycT2c [DEPRECATED] ycT2c T_PrimaireTumor 2.16.840.1.113883.2.4.3.11.60.40.4.10.10 ycT2c
ycT2d [DEPRECATED] ycT2d T_PrimaireTumor 2.16.840.1.113883.2.4.3.11.60.40.4.10.10 ycT2d
ycT3 [DEPRECATED] ycT3 T_PrimaireTumor 2.16.840.1.113883.2.4.3.11.60.40.4.10.10 ycT3
ycT3a [DEPRECATED] ycT3a T_PrimaireTumor 2.16.840.1.113883.2.4.3.11.60.40.4.10.10 ycT3a
ycT3b [DEPRECATED] ycT3b T_PrimaireTumor 2.16.840.1.113883.2.4.3.11.60.40.4.10.10 ycT3b
ycT3c [DEPRECATED] ycT3c T_PrimaireTumor 2.16.840.1.113883.2.4.3.11.60.40.4.10.10 ycT3c
ycT3d [DEPRECATED] ycT3d T_PrimaireTumor 2.16.840.1.113883.2.4.3.11.60.40.4.10.10 ycT3d
ycT3e [DEPRECATED] ycT3e T_PrimaireTumor 2.16.840.1.113883.2.4.3.11.60.40.4.10.10 ycT3e
ycT4 [DEPRECATED] ycT4 T_PrimaireTumor 2.16.840.1.113883.2.4.3.11.60.40.4.10.10 ycT4
ycT4a [DEPRECATED] ycT4a T_PrimaireTumor 2.16.840.1.113883.2.4.3.11.60.40.4.10.10 ycT4a
ycT4b [DEPRECATED] ycT4b T_PrimaireTumor 2.16.840.1.113883.2.4.3.11.60.40.4.10.10 ycT4b
ycT4c [DEPRECATED] ycT4c T_PrimaireTumor 2.16.840.1.113883.2.4.3.11.60.40.4.10.10 ycT4c
ycT4d [DEPRECATED] ycT4d T_PrimaireTumor 2.16.840.1.113883.2.4.3.11.60.40.4.10.10 ycT4d
ycT4e [DEPRECATED] ycT4e T_PrimaireTumor 2.16.840.1.113883.2.4.3.11.60.40.4.10.10 ycT4e
Waarde Other (OTH) uit codestelsel NullFlavor (OID: 2.16.840.1.113883.5.1008) is toegestaan in deze waardenlijst.

Opm.: Deze waardelijst is niet langer een geldige keuze en komt in de volgende publicatie te vervallen.

ycT_PrimaireTumorSnomedCodelijst

Valueset OID: 2.16.840.1.113883.2.4.3.11.60.40.2.4.27.40 Binding: Extensible Status: Active
Conceptnaam Codestelselnaam Codesysteem OID
SNOMED CT: <1269567000|Door AJCC toegestane waarde voor ycT-categorie| SNOMED CT 2.16.840.1.113883.6.96
SNOMED CT: <1352752001|Door UICC toegestane waarde voor ycT-categorie| SNOMED CT 2.16.840.1.113883.6.96
Waarde Other (OTH) uit codestelsel NullFlavor (OID: 2.16.840.1.113883.5.1008) is toegestaan in deze waardenlijst.

ypN_RegionaleLymfeklierenCodelijst

Valueset OID: 2.16.840.1.113883.2.4.3.11.60.40.2.4.27.21 Binding: Extensible Status: Deprecated
Conceptnaam Conceptcode Codestelselnaam Codesysteem OID Omschrijving
ypNX [DEPRECATED] ypNX N_RegionaleLymfeklieren 2.16.840.1.113883.2.4.3.11.60.40.4.10.11 ypNX
ypNX(f) [DEPRECATED] ypNX(f) N_RegionaleLymfeklieren 2.16.840.1.113883.2.4.3.11.60.40.4.10.11 ypNX(f)
ypNX(sn) [DEPRECATED] ypNX(sn) N_RegionaleLymfeklieren 2.16.840.1.113883.2.4.3.11.60.40.4.10.11 ypNX(sn)
ypN0 [DEPRECATED] ypN0 N_RegionaleLymfeklieren 2.16.840.1.113883.2.4.3.11.60.40.4.10.11 ypN0
ypN0(f) [DEPRECATED] ypN0(f) N_RegionaleLymfeklieren 2.16.840.1.113883.2.4.3.11.60.40.4.10.11 ypN0(f)
ypN0(sn) [DEPRECATED] ypN0(sn) N_RegionaleLymfeklieren 2.16.840.1.113883.2.4.3.11.60.40.4.10.11 ypN0(sn)
ypN0(i-) [DEPRECATED] ypN0(i-) N_RegionaleLymfeklieren 2.16.840.1.113883.2.4.3.11.60.40.4.10.11 ypN0(i-)
ypN0(i-)(sn) [DEPRECATED] ypN0(i-)(sn) N_RegionaleLymfeklieren 2.16.840.1.113883.2.4.3.11.60.40.4.10.11 ypN0(i-)(sn)
ypN0(i+) [DEPRECATED] ypN0(i+) N_RegionaleLymfeklieren 2.16.840.1.113883.2.4.3.11.60.40.4.10.11 ypN0(i+)
ypN0(i+)(sn) [DEPRECATED] ypN0(i+)(sn) N_RegionaleLymfeklieren 2.16.840.1.113883.2.4.3.11.60.40.4.10.11 ypN0(i+)(sn)
ypN0(mol-) [DEPRECATED] ypN0(mol-) N_RegionaleLymfeklieren 2.16.840.1.113883.2.4.3.11.60.40.4.10.11 ypN0(mol-)
ypN0(mol-)(sn) [DEPRECATED] ypN0(mol-)(sn) N_RegionaleLymfeklieren 2.16.840.1.113883.2.4.3.11.60.40.4.10.11 ypN0(mol-)(sn)
ypN0(mol+) [DEPRECATED] ypN0(mol+) N_RegionaleLymfeklieren 2.16.840.1.113883.2.4.3.11.60.40.4.10.11 ypN0(mol+)
ypN0(mol+)(sn) [DEPRECATED] ypN0(mol+)(sn) N_RegionaleLymfeklieren 2.16.840.1.113883.2.4.3.11.60.40.4.10.11 ypN0(mol+)(sn)
ypN1 [DEPRECATED] ypN1 N_RegionaleLymfeklieren 2.16.840.1.113883.2.4.3.11.60.40.4.10.11 ypN1
ypN1(f) [DEPRECATED] ypN1(f) N_RegionaleLymfeklieren 2.16.840.1.113883.2.4.3.11.60.40.4.10.11 ypN1(f)
ypN1(sn) [DEPRECATED] ypN1(sn) N_RegionaleLymfeklieren 2.16.840.1.113883.2.4.3.11.60.40.4.10.11 ypN1(sn)
ypN1mi [DEPRECATED] ypN1mi N_RegionaleLymfeklieren 2.16.840.1.113883.2.4.3.11.60.40.4.10.11 ypN1mi
ypN1mi(f) [DEPRECATED] ypN1mi(f) N_RegionaleLymfeklieren 2.16.840.1.113883.2.4.3.11.60.40.4.10.11 ypN1mi(f)
ypN1mi(sn) [DEPRECATED] ypN1mi(sn) N_RegionaleLymfeklieren 2.16.840.1.113883.2.4.3.11.60.40.4.10.11 ypN1mi(sn)
ypN1a [DEPRECATED] ypN1a N_RegionaleLymfeklieren 2.16.840.1.113883.2.4.3.11.60.40.4.10.11 ypN1a
ypN1a(f) [DEPRECATED] ypN1a(f) N_RegionaleLymfeklieren 2.16.840.1.113883.2.4.3.11.60.40.4.10.11 ypN1a(f)
ypN1a(sn) [DEPRECATED] ypN1a(sn) N_RegionaleLymfeklieren 2.16.840.1.113883.2.4.3.11.60.40.4.10.11 ypN1a(sn)
ypN1b [DEPRECATED] ypN1b N_RegionaleLymfeklieren 2.16.840.1.113883.2.4.3.11.60.40.4.10.11 ypN1b
ypN1b(f) [DEPRECATED] ypN1b(f) N_RegionaleLymfeklieren 2.16.840.1.113883.2.4.3.11.60.40.4.10.11 ypN1b(f)
ypN1b(sn) [DEPRECATED] ypN1b(sn) N_RegionaleLymfeklieren 2.16.840.1.113883.2.4.3.11.60.40.4.10.11 ypN1b(sn)
ypN1c [DEPRECATED] ypN1c N_RegionaleLymfeklieren 2.16.840.1.113883.2.4.3.11.60.40.4.10.11 ypN1c
ypN1c(f) [DEPRECATED] ypN1c(f) N_RegionaleLymfeklieren 2.16.840.1.113883.2.4.3.11.60.40.4.10.11 ypN1c(f)
ypN1c(sn) [DEPRECATED] ypN1c(sn) N_RegionaleLymfeklieren 2.16.840.1.113883.2.4.3.11.60.40.4.10.11 ypN1c(sn)
ypN2 [DEPRECATED] ypN2 N_RegionaleLymfeklieren 2.16.840.1.113883.2.4.3.11.60.40.4.10.11 ypN2
ypN2(f) [DEPRECATED] ypN2(f) N_RegionaleLymfeklieren 2.16.840.1.113883.2.4.3.11.60.40.4.10.11 ypN2(f)
ypN2(sn) [DEPRECATED] ypN2(sn) N_RegionaleLymfeklieren 2.16.840.1.113883.2.4.3.11.60.40.4.10.11 ypN2(sn)
ypN2a [DEPRECATED] ypN2a N_RegionaleLymfeklieren 2.16.840.1.113883.2.4.3.11.60.40.4.10.11 ypN2a
ypN2a(f) [DEPRECATED] ypN2a(f) N_RegionaleLymfeklieren 2.16.840.1.113883.2.4.3.11.60.40.4.10.11 ypN2a(f)
ypN2a(sn) [DEPRECATED] ypN2a(sn) N_RegionaleLymfeklieren 2.16.840.1.113883.2.4.3.11.60.40.4.10.11 ypN2a(sn)
ypN2b [DEPRECATED] ypN2b N_RegionaleLymfeklieren 2.16.840.1.113883.2.4.3.11.60.40.4.10.11 ypN2b
ypN2b(f) [DEPRECATED] ypN2b(f) N_RegionaleLymfeklieren 2.16.840.1.113883.2.4.3.11.60.40.4.10.11 ypN2b(f)
ypN2b(sn) [DEPRECATED] ypN2b(sn) N_RegionaleLymfeklieren 2.16.840.1.113883.2.4.3.11.60.40.4.10.11 ypN2b(sn)
ypN2c [DEPRECATED] ypN2c N_RegionaleLymfeklieren 2.16.840.1.113883.2.4.3.11.60.40.4.10.11 ypN2c
ypN2c(f) [DEPRECATED] ypN2c(f) N_RegionaleLymfeklieren 2.16.840.1.113883.2.4.3.11.60.40.4.10.11 ypN2c(f)
ypN2c(sn) [DEPRECATED] ypN2c(sn) N_RegionaleLymfeklieren 2.16.840.1.113883.2.4.3.11.60.40.4.10.11 ypN2c(sn)
ypN3 [DEPRECATED] ypN3 N_RegionaleLymfeklieren 2.16.840.1.113883.2.4.3.11.60.40.4.10.11 ypN3
ypN3(f) [DEPRECATED] ypN3(f) N_RegionaleLymfeklieren 2.16.840.1.113883.2.4.3.11.60.40.4.10.11 ypN3(f)
ypN3(sn) [DEPRECATED] ypN3(sn) N_RegionaleLymfeklieren 2.16.840.1.113883.2.4.3.11.60.40.4.10.11 ypN3(sn)
ypN3a [DEPRECATED] ypN3a N_RegionaleLymfeklieren 2.16.840.1.113883.2.4.3.11.60.40.4.10.11 ypN3a
ypN3a(f) [DEPRECATED] ypN3a(f) N_RegionaleLymfeklieren 2.16.840.1.113883.2.4.3.11.60.40.4.10.11 ypN3a(f)
ypN3a(sn) [DEPRECATED] ypN3a(sn) N_RegionaleLymfeklieren 2.16.840.1.113883.2.4.3.11.60.40.4.10.11 ypN3a(sn)
ypN3b [DEPRECATED] ypN3b N_RegionaleLymfeklieren 2.16.840.1.113883.2.4.3.11.60.40.4.10.11 ypN3b
ypN3b(f) [DEPRECATED] ypN3b(f) N_RegionaleLymfeklieren 2.16.840.1.113883.2.4.3.11.60.40.4.10.11 ypN3b(f)
ypN3b(sn) [DEPRECATED] ypN3b(sn) N_RegionaleLymfeklieren 2.16.840.1.113883.2.4.3.11.60.40.4.10.11 ypN3b(sn)
ypN3c [DEPRECATED] ypN3c N_RegionaleLymfeklieren 2.16.840.1.113883.2.4.3.11.60.40.4.10.11 ypN3c
ypN3c(f) [DEPRECATED] ypN3c(f) N_RegionaleLymfeklieren 2.16.840.1.113883.2.4.3.11.60.40.4.10.11 ypN3c(f)
ypN3c(sn) [DEPRECATED] ypN3c(sn) N_RegionaleLymfeklieren 2.16.840.1.113883.2.4.3.11.60.40.4.10.11 ypN3c(sn)
Waarde Other (OTH) uit codestelsel NullFlavor (OID: 2.16.840.1.113883.5.1008) is toegestaan in deze waardenlijst.

Opm.: Deze waardelijst is niet langer een geldige keuze en komt in de volgende publicatie te vervallen.

ypN_RegionaleLymfeklierenSnomedCodelijst

Valueset OID: 2.16.840.1.113883.2.4.3.11.60.40.2.4.27.36 Binding: Extensible Status: Active
Conceptnaam Codestelselnaam Codesysteem OID
SNOMED CT: <1222596001|Door AJCC toegestane waarde voor ypN-categorie| SNOMED CT 2.16.840.1.113883.6.96
SNOMED CT: <1352793009|Door UICC toegestane waarde voor ypN-categorie| SNOMED CT 2.16.840.1.113883.6.96
Waarde Other (OTH) uit codestelsel NullFlavor (OID: 2.16.840.1.113883.5.1008) is toegestaan in deze waardenlijst.

ypT_PrimaireTumorCodelijst

Valueset OID: 2.16.840.1.113883.2.4.3.11.60.40.2.4.27.12 Binding: Extensible Status: Deprecated
Conceptnaam Conceptcode Codestelselnaam Codesysteem OID Omschrijving
ypTx [DEPRECATED] ypTx T_PrimaireTumor 2.16.840.1.113883.2.4.3.11.60.40.4.10.10 ypTx
ypT0 [DEPRECATED] ypT0 T_PrimaireTumor 2.16.840.1.113883.2.4.3.11.60.40.4.10.10 ypT0
ypTa [DEPRECATED] ypTa T_PrimaireTumor 2.16.840.1.113883.2.4.3.11.60.40.4.10.10 ypTa
ypTis [DEPRECATED] ypTis T_PrimaireTumor 2.16.840.1.113883.2.4.3.11.60.40.4.10.10 ypTis
ypTis (DCIS) [DEPRECATED] ypTis(DCIS) T_PrimaireTumor 2.16.840.1.113883.2.4.3.11.60.40.4.10.10 ypTis (DCIS)
ypTis (LAMN) [DEPRECATED] ypTis(LAMN) T_PrimaireTumor 2.16.840.1.113883.2.4.3.11.60.40.4.10.10 ypTis (LAMN)
ypTis (LCIS) [DEPRECATED] ypTis(LCIS) T_PrimaireTumor 2.16.840.1.113883.2.4.3.11.60.40.4.10.10 ypTis (LCIS)
ypTis (Paget) [DEPRECATED] ypTis(Paget) T_PrimaireTumor 2.16.840.1.113883.2.4.3.11.60.40.4.10.10 ypTis (Paget)
ypTis pu [DEPRECATED] ypTispu T_PrimaireTumor 2.16.840.1.113883.2.4.3.11.60.40.4.10.10 ypTis pu
ypT1 [DEPRECATED] ypT1 T_PrimaireTumor 2.16.840.1.113883.2.4.3.11.60.40.4.10.10 ypT1
ypT1mi [DEPRECATED] ypT1mi T_PrimaireTumor 2.16.840.1.113883.2.4.3.11.60.40.4.10.10 ypT1mi
ypT1a [DEPRECATED] ypT1a T_PrimaireTumor 2.16.840.1.113883.2.4.3.11.60.40.4.10.10 ypT1a
ypT1a1 [DEPRECATED] ypT1a1 T_PrimaireTumor 2.16.840.1.113883.2.4.3.11.60.40.4.10.10 ypT1a1
ypT1a2 [DEPRECATED] ypT1a2 T_PrimaireTumor 2.16.840.1.113883.2.4.3.11.60.40.4.10.10 ypT1a2
ypT1b [DEPRECATED] ypT1b T_PrimaireTumor 2.16.840.1.113883.2.4.3.11.60.40.4.10.10 ypT1b
ypT1b1 [DEPRECATED] ypT1b1 T_PrimaireTumor 2.16.840.1.113883.2.4.3.11.60.40.4.10.10 ypT1b1
ypT1b2 [DEPRECATED] ypT1b2 T_PrimaireTumor 2.16.840.1.113883.2.4.3.11.60.40.4.10.10 ypT1b2
ypT1c [DEPRECATED] ypT1c T_PrimaireTumor 2.16.840.1.113883.2.4.3.11.60.40.4.10.10 ypT1c
ypT1c1 [DEPRECATED] ypT1c1 T_PrimaireTumor 2.16.840.1.113883.2.4.3.11.60.40.4.10.10 ypT1c1
ypT1c2 [DEPRECATED] ypT1c2 T_PrimaireTumor 2.16.840.1.113883.2.4.3.11.60.40.4.10.10 ypT1c2
ypT1c3 [DEPRECATED] ypT1c3 T_PrimaireTumor 2.16.840.1.113883.2.4.3.11.60.40.4.10.10 ypT1c3
ypT1d [DEPRECATED] ypT1d T_PrimaireTumor 2.16.840.1.113883.2.4.3.11.60.40.4.10.10 ypT1d
ypT2 [DEPRECATED] ypT2 T_PrimaireTumor 2.16.840.1.113883.2.4.3.11.60.40.4.10.10 ypT2
ypT2a [DEPRECATED] ypT2a T_PrimaireTumor 2.16.840.1.113883.2.4.3.11.60.40.4.10.10 ypT2a
ypT2a1 [DEPRECATED] ypT2a1 T_PrimaireTumor 2.16.840.1.113883.2.4.3.11.60.40.4.10.10 ypT2a1
ypT2a2 [DEPRECATED] ypT2a2 T_PrimaireTumor 2.16.840.1.113883.2.4.3.11.60.40.4.10.10 ypT2a2
ypT2b [DEPRECATED] ypT2b T_PrimaireTumor 2.16.840.1.113883.2.4.3.11.60.40.4.10.10 ypT2b
ypT2c [DEPRECATED] ypT2c T_PrimaireTumor 2.16.840.1.113883.2.4.3.11.60.40.4.10.10 ypT2c
ypT2d [DEPRECATED] ypT2d T_PrimaireTumor 2.16.840.1.113883.2.4.3.11.60.40.4.10.10 ypT2d
ypT3 [DEPRECATED] ypT3 T_PrimaireTumor 2.16.840.1.113883.2.4.3.11.60.40.4.10.10 ypT3
ypT3a [DEPRECATED] ypT3a T_PrimaireTumor 2.16.840.1.113883.2.4.3.11.60.40.4.10.10 ypT3a
ypT3b [DEPRECATED] ypT3b T_PrimaireTumor 2.16.840.1.113883.2.4.3.11.60.40.4.10.10 ypT3b
ypT3c [DEPRECATED] ypT3c T_PrimaireTumor 2.16.840.1.113883.2.4.3.11.60.40.4.10.10 ypT3c
ypT3d [DEPRECATED] ypT3d T_PrimaireTumor 2.16.840.1.113883.2.4.3.11.60.40.4.10.10 ypT3d
ypT4 [DEPRECATED] ypT4 T_PrimaireTumor 2.16.840.1.113883.2.4.3.11.60.40.4.10.10 ypT4
ypT4a [DEPRECATED] ypT4a T_PrimaireTumor 2.16.840.1.113883.2.4.3.11.60.40.4.10.10 ypT4a
ypT4b [DEPRECATED] ypT4b T_PrimaireTumor 2.16.840.1.113883.2.4.3.11.60.40.4.10.10 ypT4b
ypT4c [DEPRECATED] ypT4c T_PrimaireTumor 2.16.840.1.113883.2.4.3.11.60.40.4.10.10 ypT4c
ypT4d [DEPRECATED] ypT4d T_PrimaireTumor 2.16.840.1.113883.2.4.3.11.60.40.4.10.10 ypT4d
ypT4e [DEPRECATED] ypT4e T_PrimaireTumor 2.16.840.1.113883.2.4.3.11.60.40.4.10.10 ypT4e
Waarde Other (OTH) uit codestelsel NullFlavor (OID: 2.16.840.1.113883.5.1008) is toegestaan in deze waardenlijst.

Opm.: Deze waardelijst is niet langer een geldige keuze en komt in de volgende publicatie te vervallen.

ypT_PrimaireTumorSnomedCodelijst

Valueset OID: 2.16.840.1.113883.2.4.3.11.60.40.2.4.27.42 Binding: Extensible Status: Active
Conceptnaam Codestelselnaam Codesysteem OID
SNOMED CT: <1222595002|Door AJCC toegestane waarde voor ypT-categorie| SNOMED CT 2.16.840.1.113883.6.96
SNOMED CT: <1352625000|Door UICC toegestane waarde voor ypT-categorie| SNOMED CT 2.16.840.1.113883.6.96
Waarde Other (OTH) uit codestelsel NullFlavor (OID: 2.16.840.1.113883.5.1008) is toegestaan in deze waardenlijst.

Deze bouwsteen in overige publicaties

Bouwsteen verwijzingen

Deze bouwsteen verwijst naar

Deze bouwsteen wordt gebruikt in

--

Technische specificaties in HL7v3 CDA en HL7 FHIR

Om informatie op basis van zorginformatiebouwstenen uit te wisselen zijn aanvullende, meer technische specificaties nodig.
Niet iedere omgeving kan met dezelfde technische specificaties overweg. Om deze reden zijn er meerdere typen technische specificaties:

  • HL7® versie 3 CDA compatibele specificaties, beschikbaar via de Nictiz ART-DECOR® omgeving
  • HL7® FHIR® compatibele specificaties, beschikbaar via de Nictiz-omgeving op de Simplifier FHIR Registry

Downloads

De bouwsteen is ook beschikbaar als pdf bestand of als spreadsheet

Over deze informatie

De informatie in deze wiki pagina is gebaseerd op de Publicatie 2024
SNOMED CT en LOINC codes zijn gebaseeerd op:

  • SNOMED Clinical Terms versie: 20250630 [R] (juni 2025-editie)
  • LOINC version 2.77

De voorwaarden van gebruik staan op de beginpagina
Deze pagina is gegenereerd op 10/07/2025 15:50:33 met ZibExtraction v. 9.5.9242.40707


Terug naar ZIB overzicht