StrongKidsScore-v1.1(2026-1NL)

Uit Zorginformatiebouwstenen
Naar navigatie springen Naar zoeken springen



Algemeen

Naam: nl.zorg.StrongKidsScore
Versie: 1.1
ZIB Status:Final
Publicatie: 2026-1
Publicatie status: Prepublished
Publicatie datum: 17-04-2026


Terug naar ZIB overzicht

Metadata

DCM::CoderList Werkgroep RadB Verpleegkundige Gegevens
DCM::ContactInformation.Address *
DCM::ContactInformation.Name *
DCM::ContactInformation.Telecom *
DCM::ContentAuthorList Werkgroep RadB Verpleegkundige Gegevens
DCM::CreationDate 28-7-2016
DCM::DeprecatedDate
DCM::DescriptionLanguage nl
DCM::EndorsingAuthority.Address
DCM::EndorsingAuthority.Name zorg
DCM::EndorsingAuthority.Telecom
DCM::Id 2.16.840.1.113883.2.4.3.11.60.40.3.4.28
DCM::KeywordList Ondervoeding, ondervoedingsscore, StrongKids, malnutrition
DCM::LifecycleStatus Final
DCM::ModelerList Werkgroep RadB Verpleegkundige Gegevens
DCM::Name nl.zorg.StrongKidsScore
DCM::PublicationDate 17-04-2026
DCM::PublicationStatus Prepublished
DCM::ReviewerList Projectgroep RadB Verpleegkundige Gegevens & Kerngroep Registratie aan de Bron
DCM::RevisionDate 09-01-2020
DCM::Supersedes nl.zorg.StrongKidsScore-v1.0
DCM::Version 1.1
HCIM::PublicationLanguage NL

Revision History

Publicatieversie 1.0 (04-09-2017)

Publicatieversie 1.1 (31-01-2020)

ZIB-932 definitionCodes zib Nl.zorg.StrongKidsScore-v1.0(2017NL)

Concept

De StrongKids score is een (gevalideerd) meetinstrument voor het bepalen van de mate van ondervoeding van kinderen.
StrongKids is ontwikkeld om ondervoeding bij kinderen (>1 maand to 18 jaar) in het ziekenhuis vroegtijdig te herkennen en te behandelen.
Het instrument bestaat uit vier vragen waaraan een score wordt toegekend. De totaalsom van deze score bepaalt de mate van ondervoeding.
(STRONGkids= Screening Tool Risk On Nutritional Status and Growth)

Purpose

De StrongKids score wordt toegepast om de mate van ondervoeding of het risico hierop vast te stellen. Om ondervoeding snel en adequaat te kunnen behandelen is het van belang dat ondervoeding tijdig gesignaleerd wordt.

Evidence Base

Voor het vaststellen van de mate van ondervoeding kent SNAQ een aantal instrumenten, gevalideerd voor verschillende omgevingen:

  • De SNAQ is ontwikkeld voor volwassenen bij ziekenhuisopname
  • De SNAQ65+ is ontwikkeld voor de groep ouderen (>65 jaar) die thuis woont en eventueel gebruik maakt van thuiszorg.
  • Voor screening op ondervoeding in verpleeg- en verzorgingshuizen is de SNAQrc (Short Nutritional Assessment Questionnaire for Residential Care) beschikbaar.
  • Voor screenen op ondervoeding bij kinderen is het instrument STRONGkids beschikbaar.

Patient Population

De StrongKids screening is bedoeld voor patiënten in de leeftijd van >1 maand tot 18 jaar bij opname in het ziekenhuis.

Information Model


#SKVoedingstoestandCodelijst#3835#3839#SKVoedingsScoreCodelijst#SKGewichtsverliesScoreCodelijst#3831#3836#3844#SKZiektebeeldScoreCodelijst#3834#3837#3833


Type Id Concept Card. Definitie DefinitieCode Verwijzing
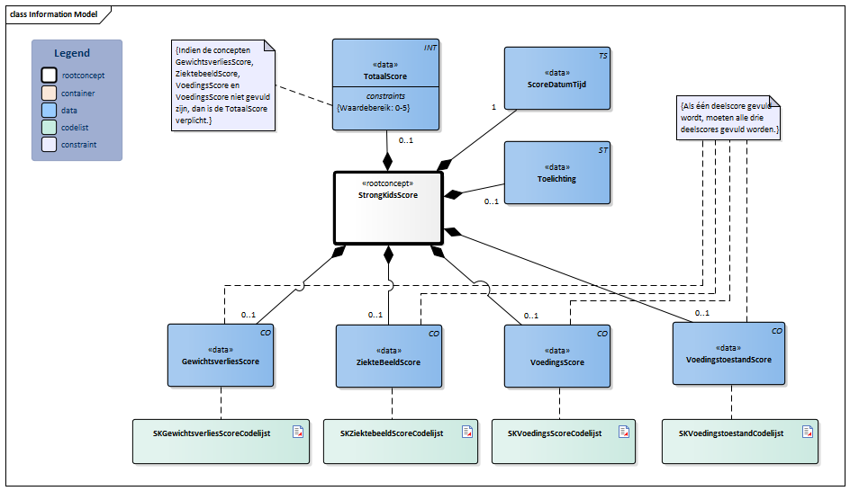
NL-CM:4.28.1 StrongKidsScore Rootconcept van de bouwsteen StrongKidsScore. Dit rootconcept bevat alle gegevenselementen van de bouwsteen StrongKidsScore.
108341000146107 STRONGkids-screeningsinstrument
NL-CM:4.28.2 TotaalScore 0..1 De totaalscore is de optelsom van de deelscores. Het bereik van de totaalscore is 0 tot 5.
108911000146107 Totale score van SNAQ
NL-CM:4.28.6 ScoreDatumTijd 1 De datum en het tijdstip waarop de StrongKids score bepaald is.
NL-CM:4.28.7 Toelichting 0..1 Een toelichting op de meting of omstandigheden tijdens de meting.
48767-8 Verklarend commentaar [interpretatie] in {systeem} (tekstueel)
NL-CM:4.28.3 GewichtsverliesScore 0..1 De score is gebaseerd op gewichtsverlies of stilstand (kinderen < 1jaar) in groei/gewicht gedurende de laatste weken tot maanden?
4028003 StrongKidsScore GewichtsverliesScore
SKGewichtsverliesScoreCodelijst
NL-CM:4.28.4 ZiekteBeeldScore 0..1 De score gebaseerd op aanwezigheid van een ziektebeeld met verhoogd risico op ondervoeding. Een lijst met risicovolle ziektebeelden wordt gegeven in referentie [1]
4028004 StrongKidsScore ZiekteBeeldScore
SKZiektebeeldScoreCodelijst
NL-CM:4.28.5 VoedingsScore 0..1 De score gebaseerd op de aanwezigheid van aspecten die een aanwijzing zijn voor een verminderde voedingstoestand:
- overmatige diarree en/of braken
- het gebruik van drink- of sondevoeding
- verminderde voedselinname gedurende de laatste 1-3 dagen.
- belemmering van voedselinname door pijn
4028005 StrongKidsScore VoedingsScore
SKVoedingsScoreCodelijst
NL-CM:4.28.8 VoedingstoestandScore 0..1 De score geeft een indicatie van de voedingstoestand van de patiënt op basis van de professionele opinie van de zorgverlener.
4028008 StrongKidsScore VoedingstoestandScore
SKVoedingstoestandCodelijst

Kolommen Concept en DefinitieCode: houdt de muis boven de waarde voor meer informatie
Voor uitleg over de gebruikte symbolen, zie de legenda pagina

Example Instances

StrongKidsScore
ScoreDatumTijd 12-12-2016
GewichtsverliesScore 0 (Geen gewichtverlies of stilstand in groei/ gewicht)
ZiektebeeldScore 2 (Ziektebeeld met verhoogd risico aanwezig)
VoedingsScore 0 (Normale voedselinname)
VoedingstoestandScore 0 (Goede voedingstoestand)
TotaalScore 2
Toelichting -

References

1. StrongKids, Stuurgroep Ondervoeding [Online] Beschikbaar op:http://www.stuurgroepondervoeding.nl/toolkits/screeningsinstrument [Geraadpleegd: 28 juli 2016]

Valuesets

SKGewichtsverliesScoreCodelijst

Valueset OID: 2.16.840.1.113883.2.4.3.11.60.40.2.4.28.1 Binding: Required Status: Active
Conceptnaam Conceptcode Conceptwaarde Codestelselnaam Codesysteem OID Omschrijving
Geen gewichtsverlies G0 0 SK_Gewichtsverlies 2.16.840.1.113883.2.4.3.11.60.40.4.17.1 Geen gewichtsverlies of stilstand in groei/ gewicht
Gewichtsverlies G2 1 SK_Gewichtsverlies 2.16.840.1.113883.2.4.3.11.60.40.4.17.1 Gewichtsverlies of stilstand in groei/ gewicht aanwezig
Andere waarden zijn niet toegestaan

SKVoedingsScoreCodelijst

Valueset OID: 2.16.840.1.113883.2.4.3.11.60.40.2.4.28.3 Binding: Required Status: Active
Conceptnaam Conceptcode Conceptwaarde Codestelselnaam Codesysteem OID Omschrijving
Normaal Z0 0 SK_Voeding 2.16.840.1.113883.2.4.3.11.60.40.4.17.3 Normale voedselinname
Verminderd Z1 1 SK_Voeding 2.16.840.1.113883.2.4.3.11.60.40.4.17.3 Verminderde voedselinname
Andere waarden zijn niet toegestaan

SKVoedingstoestandCodelijst

Valueset OID: 2.16.840.1.113883.2.4.3.11.60.40.2.4.28.4 Binding: Required Status: Active
Conceptnaam Conceptcode Conceptwaarde Codestelselnaam Codesysteem OID Omschrijving
Goed T0 0 SK_Voedingstoestand 2.16.840.1.113883.2.4.3.11.60.40.4.17.4 Goede voedingstoestand
Slecht T1 1 SK_Voedingstoestand 2.16.840.1.113883.2.4.3.11.60.40.4.17.4 Slechte voedingstoestand
Andere waarden zijn niet toegestaan

SKZiektebeeldScoreCodelijst

Valueset OID: 2.16.840.1.113883.2.4.3.11.60.40.2.4.28.2 Binding: Required Status: Active
Conceptnaam Conceptcode Conceptwaarde Codestelselnaam Codesysteem OID Omschrijving
Geen verhoogd risico R0 0 SK_Ziektebeeld 2.16.840.1.113883.2.4.3.11.60.40.4.17.2 Geen ziektebeeld met verhoogd risico
Verhoogd risico R1 2 SK_Ziektebeeld 2.16.840.1.113883.2.4.3.11.60.40.4.17.2 Ziektebeeld met verhoogd risico aanwezig
Andere waarden zijn niet toegestaan

Deze bouwsteen in overige publicaties

Bouwsteen verwijzingen

Deze bouwsteen verwijst naar

--

Deze bouwsteen wordt gebruikt in

--

Technische specificaties in HL7v3 CDA en HL7 FHIR

Om informatie op basis van zorginformatiebouwstenen uit te wisselen zijn aanvullende, meer technische specificaties nodig.
Niet iedere omgeving kan met dezelfde technische specificaties overweg. Om deze reden zijn er meerdere typen technische specificaties:

  • HL7® versie 3 CDA compatibele specificaties, beschikbaar via de Nictiz ART-DECOR® omgeving
  • HL7® FHIR® compatibele specificaties, beschikbaar via de Nictiz-omgeving op de Simplifier FHIR Registry

Downloads

De bouwsteen is ook beschikbaar als pdf bestand of als spreadsheet

Over deze informatie

De informatie in deze wiki pagina is gebaseerd op de prepublicatie 2026-1
SNOMED CT en LOINC codes zijn gebaseeerd op:

  • SNOMED Clinical Terms versie: 20260331 [R] (maart 2026-editie)
  • LOINC version 2.81

De voorwaarden van gebruik staan op de beginpagina
Deze pagina is gegenereerd op 18/04/2026 17:25:21 met ZibExtraction v. 10.0.9604.31200


Terug naar ZIB overzicht