StrongKidsScore-v1.1(2026-1EN)

Uit Zorginformatiebouwstenen
Naar navigatie springen Naar zoeken springen



General information

Name: nl.zorg.StrongKidsScore
Version: 1.1
HCIM Status:Final
Release: 2026-1
Release status: Prepublished
Release date: 17-04-2026


Back to HCIM list

Metadata

DCM::CoderList Werkgroep RadB Verpleegkundige Gegevens
DCM::ContactInformation.Address *
DCM::ContactInformation.Name *
DCM::ContactInformation.Telecom *
DCM::ContentAuthorList Werkgroep RadB Verpleegkundige Gegevens
DCM::CreationDate 28-7-2016
DCM::DeprecatedDate
DCM::DescriptionLanguage nl
DCM::EndorsingAuthority.Address
DCM::EndorsingAuthority.Name zorg
DCM::EndorsingAuthority.Telecom
DCM::Id 2.16.840.1.113883.2.4.3.11.60.40.3.4.28
DCM::KeywordList Ondervoeding, ondervoedingsscore, StrongKids, malnutrition
DCM::LifecycleStatus Final
DCM::ModelerList Werkgroep RadB Verpleegkundige Gegevens
DCM::Name nl.zorg.StrongKidsScore
DCM::PublicationDate 17-04-2026
DCM::PublicationStatus Prepublished
DCM::ReviewerList Projectgroep RadB Verpleegkundige Gegevens & Kerngroep Registratie aan de Bron
DCM::RevisionDate 09-01-2020
DCM::Supersedes nl.zorg.StrongKidsScore-v1.0
DCM::Version 1.1
HCIM::PublicationLanguage EN

Revision History

Only available in Dutch

Publicatieversie 1.0 (04-09-2017)

Publicatieversie 1.1 (31-01-2020)

ZIB-932 definitionCodes zib Nl.zorg.StrongKidsScore-v1.0(2017NL)

Concept

The StrongKids score is a (validated) measuring tool for determining the extent of a child’s malnutrition.
StrongKids is developed to recognize and treat malnutrition in children aged > 1 month to 18 years in a hospital setting.
The tool comprises four questions, each of which is assigned a score. The total score determines the extent of malnutrition.
(STRONGkids= Screening Tool Risk On Nutritional Status and Growth)

Purpose

The StrongKids score is used to determine the extent of malnutrition or the risk of malnutrition. To treat malnutrition quickly and effectively, it is important to identify the malnutrition at an early stage.

Evidence Base

To determine the extent of malnutrition, SNAQ has a number of tools, validated for different settings:

  • The SNAQ was developed foe adults admitted to hospital
  • The SNAQ65+ was developed for the group of seniors (> over 65) who live at home and who may make use of care at home.
  • The SNAQrc (Short Nutritional Assessment Questionnaire for Residential Care) is available for screening for malnutrition in nursing and retirement homes.
  • The STRONGkids tool is available for screening for malnutrition among children.

Patient Population

The StrongKids screening is meant for patients aged 1 month to 18 years of age who are admitted to the hospital.

Information Model


#SKNutritionStatusScoreCodelist#3835#3839#SKNutritionScoreCodelist#SKWeightLossScoreCodelist#3831#3836#3844#SKConditionScoreCodelist#3834#3837#3833


Type Id Concept Card. Definition DefinitionCode Reference
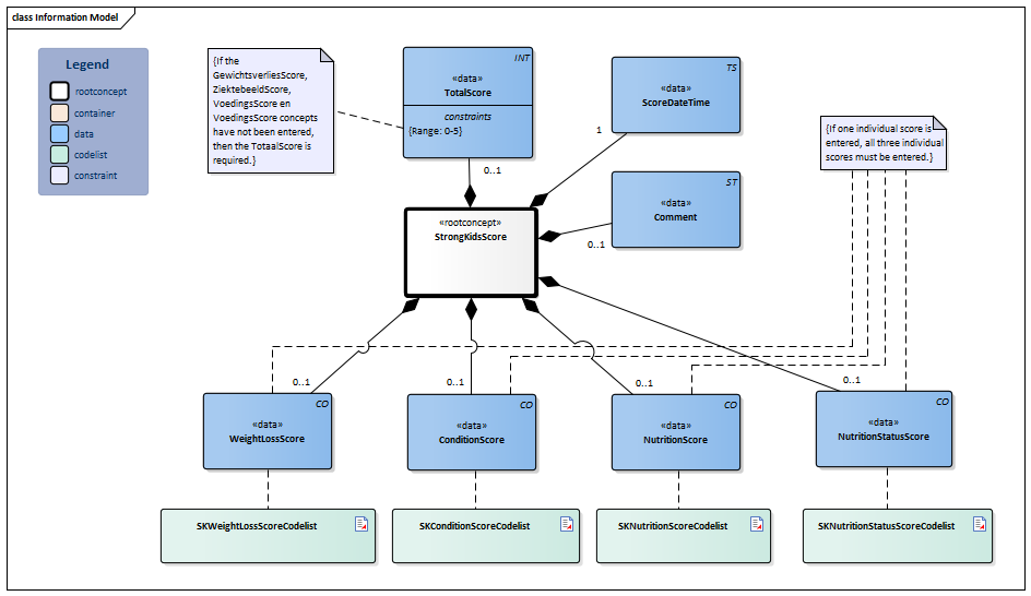
NL-CM:4.28.1 StrongKidsScore Root concept of the StrongKidsScore information model. This root concept contains all data elements of the StrongKidsScore information model.
108341000146107 STRONGkids risk screening tool
NL-CM:4.28.2 TotalScore 0..1 The total score is the sum of all the individual scores. The total score has a range from 0 - 5.
108911000146107 Short Nutritional Questionnaire total score
NL-CM:4.28.6 ScoreDateTime 1 The date and time at which the StrongKids score was determined.
NL-CM:4.28.7 Comment 0..1 A comment on the circumstances during the measurement.
48767-8 Annotation comment [Interpretation] Narrative
NL-CM:4.28.3 WeightLossScore 0..1 The score based on undesired weight loss or arrest in growth or weight gain over the past weeks to month(s).
4028003 StrongKidsScore WeightLossScore
SKWeightLossScoreCodelist
NL-CM:4.28.4 ConditionScore 0..1 The score based on the presence of a condition that can cause an increased risk of malnutrition. A list with conditions with increased risk is given is reference [1]
4028004 StrongKidsScore ConditionScore
SKConditionScoreCodelist
NL-CM:4.28.5 NutritionScore 0..1 The score based on the presence of aspects that indicate a deteriorated nutrition status:

- excessive diarrhea and/or vomiting - use of fluid or enteral nutrition - reduced intake of food during the past 1-3 days - obstruction of food intake by pain

4028005 StrongKidsScore NutritionScore
SKNutritionScoreCodelist
NL-CM:4.28.8 NutritionStatusScore 0..1 The score gives an indication of the nutrition status of the patient based on the professional opinion of the healthcare professional.
4028008 StrongKidsScore NutritionStatusScore
SKNutritionStatusScoreCodelist

Columns Concept and DefinitionCode: hover over the values for more information
For explanation of the symbols, please see the legend page

Example Instances

Only available in Dutch

StrongKidsScore
ScoreDatumTijd 12-12-2016
GewichtsverliesScore 0 (Geen gewichtverlies of stilstand in groei/ gewicht)
ZiektebeeldScore 2 (Ziektebeeld met verhoogd risico aanwezig)
VoedingsScore 0 (Normale voedselinname)
VoedingstoestandScore 0 (Goede voedingstoestand)
TotaalScore 2
Toelichting -

References

1. StrongKids, Stuurgroep Ondervoeding [Online] Beschikbaar op:http://www.stuurgroepondervoeding.nl/toolkits/screeningsinstrument [Geraadpleegd: 28 juli 2016]

Valuesets

SKConditionScoreCodelist

Valueset OID: 2.16.840.1.113883.2.4.3.11.60.40.2.4.28.2 Binding: Required Status: Active
Conceptname Conceptcode Conceptvalue Codesystem name Codesystem OID Description
NoRisk R0 0 SK_Ziektebeeld 2.16.840.1.113883.2.4.3.11.60.40.4.17.2 Geen ziektebeeld met verhoogd risico
IncreasedRisk R1 2 SK_Ziektebeeld 2.16.840.1.113883.2.4.3.11.60.40.4.17.2 Ziektebeeld met verhoogd risico aanwezig
Other values are not allowed

SKNutritionScoreCodelist

Valueset OID: 2.16.840.1.113883.2.4.3.11.60.40.2.4.28.3 Binding: Required Status: Active
Conceptname Conceptcode Conceptvalue Codesystem name Codesystem OID Description
Normal food intake Z0 0 SK_Voeding 2.16.840.1.113883.2.4.3.11.60.40.4.17.3 Normale voedselinname
Reduced food intake Z1 1 SK_Voeding 2.16.840.1.113883.2.4.3.11.60.40.4.17.3 Verminderde voedselinname
Other values are not allowed

SKNutritionStatusScoreCodelist

Valueset OID: 2.16.840.1.113883.2.4.3.11.60.40.2.4.28.4 Binding: Required Status: Active
Conceptname Conceptcode Conceptvalue Codesystem name Codesystem OID Description
Good T0 0 SK_Voedingstoestand 2.16.840.1.113883.2.4.3.11.60.40.4.17.4 Goede voedingstoestand
Poor T1 1 SK_Voedingstoestand 2.16.840.1.113883.2.4.3.11.60.40.4.17.4 Slechte voedingstoestand
Other values are not allowed

SKWeightLossScoreCodelist

Valueset OID: 2.16.840.1.113883.2.4.3.11.60.40.2.4.28.1 Binding: Required Status: Active
Conceptname Conceptcode Conceptvalue Codesystem name Codesystem OID Description
NoLoss G0 0 SK_Gewichtsverlies 2.16.840.1.113883.2.4.3.11.60.40.4.17.1 Geen gewichtsverlies of stilstand in groei/ gewicht
LossOfWeight G2 1 SK_Gewichtsverlies 2.16.840.1.113883.2.4.3.11.60.40.4.17.1 Gewichtsverlies of stilstand in groei/ gewicht aanwezig
Other values are not allowed

This information model in other releases

Information model references

This information model refers to

--

This information model is used in

--

Technical specifications in HL7v3 CDA and HL7 FHIR

To exchange information based on health and care information models, additional, more technical specifications are required.
Not every environment can handle the same technical specifications. For this reason, there are several types of technical specifications:

  • HL7® version 3 CDA compatible specifications, available through the Nictiz ART-DECOR® environment
  • HL7® FHIR® compatible specifications, available through the Nictiz environment on the Simplifier FHIR

Downloads

This information model is also available as pdf file or as spreadsheet

About this information

The information in this wikipage is based on prerelease 2026-1
SNOMED CT and LOINC codes are based on:

  • SNOMED Clinical Terms versie: 20260331 [R] (maart 2026-editie)
  • LOINC version 2.81

Conditions for use are located on the mainpage
This page is generated on 18/04/2026 18:38:40 with ZibExtraction v. 10.0.9604.31200


Back to HCIM list