SondeSysteem-v3.6(2024NL)
Algemeen
Naam: nl.zorg.SondeSysteem ![]()
Versie: 3.6
ZIB Status:Final
Publicatie: 2024
Publicatie status: Published
Publicatie datum: 25-04-2025
Metadata
| DCM::CoderList | Werkgroep RadB Verpleegkundige Gegevens |
| DCM::ContactInformation.Address | * |
| DCM::ContactInformation.Name | * |
| DCM::ContactInformation.Telecom | * |
| DCM::ContentAuthorList | Werkgroep RadB Verpleegkundige Gegevens |
| DCM::CreationDate | 3-4-2014 |
| DCM::DeprecatedDate | |
| DCM::DescriptionLanguage | nl |
| DCM::EndorsingAuthority.Address | |
| DCM::EndorsingAuthority.Name | PM |
| DCM::EndorsingAuthority.Telecom | |
| DCM::Id | 2.16.840.1.113883.2.4.3.11.60.40.3.10.3 |
| DCM::KeywordList | Sonde, feeding tube, toedieningssyteem |
| DCM::LifecycleStatus | Final |
| DCM::ModelerList | Werkgroep RadB Verpleegkundige Gegevens |
| DCM::Name | nl.zorg.SondeSysteem |
| DCM::PublicationDate | 25-04-2025 |
| DCM::PublicationStatus | Published |
| DCM::ReviewerList | Projectgroep RadB Verpleegkundige Gegevens & Kerngroep Registratie aan de Bron |
| DCM::RevisionDate | 10-04-2025 |
| DCM::Supersedes | nl.zorg.SondeSysteem-v3.5 |
| DCM::Version | 3.6 |
| HCIM::PublicationLanguage | NL |
Revision History
Publicatieversie 1.0 (01-07-2015)
Publicatieversie 3.0 (01-05-2016)
| ZIB-453 | Wijziging naamgeving ZIB's en logo's door andere opzet van beheer |
Publicatieversie 3.1 (04-09-2017)
| ZIB-530 | Verwijzingen naar de bouwsteen Verpleegkundige Interventie verwijderd |
| ZIB-545 | Toevoegen sondelengte |
| ZIB-607 | Aanpassen verwijzingen naar medicatie zib ivm nieuwe medicatie zib's |
Publicatieversie 3.2 (31-12-2017)
| ZIB-646 | Aanpassing SNOMED codes |
Publicatieversie 3.3 (06-07-2019)
| ZIB-732 | Een aantal Snomed codes blijken bij nadere controle invalide. Een aantal andere codes zijn inmiddels Inactive verklaard in SNOMED |
Publicatieversie 3.3.1 (01-12-2021)
| ZIB-1575 | Deprecated termen en waardelijsten uit de prepublicatie halen |
Publicatieversie 3.4 (10-06-2022)
| ZIB-1614 | Beschrijving Sondesysteem is in strijd met kardinaliteit |
Publicatieversie 3.5 (15-10-2023)
| ZIB-2103 | Concepten waarvan de SNOMED codes deprecated zijn geworden na de 2022 pre-publicatie |
Publicatieversie 3.6 (24-04-2024)
| ZIB-2735 | Pre-publicatie check op deprecated codes |
Concept
Een sonde is een speciale katheter die gebruikt wordt om:
- vloeibare voeding toe te dienen aan mensen die niet op een normale manier kunnen eten of drinken,
- medicatie toe te dienen,
- maagsap af te laten lopen (hevelen) of af te zuigen.
Sondes kunnen op verschillende wijzen ingebracht worden. Een sonde kan, via de neus, worden ingebracht in de maag of darm (duodenum, jejunum).
Percutane endoscopische gastrostomie (PEG) is een techniek om een sondeslang in de maag te leggen via de buikwand. Deze dunne slang wordt gebruikt om een patiënt te voeden die gedurende lange tijd geen voeding op de normale wijze tot zich kan nemen (PEG-sonde).
Purpose
Het doel van een sonde is meestal het toedienen van voeding en/of medicatie.
Het vastleggen van informatie over aanwezige sondes heeft tot doel om andere zorgverleners hierover te informeren. Deze informatie is van belang bij het vaststellen van benodigde zorg voor de patiënt en voor veilige toediening van medicatie. In een overplaatsingssituatie biedt de informatie de mogelijkheid om de continuïteit van zorg te bewerkstelligen door bijvoorbeeld specifieke deskundigheid en materialen vooraf te regelen.
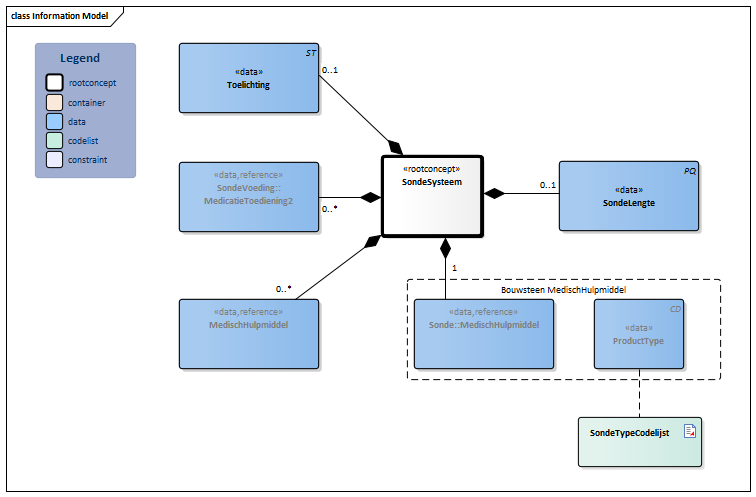
Information Model

| Type | Id | Concept | Card. | Definitie | DefinitieCode | Verwijzing | ||||||||
| NL-CM:10.3.1 | Rootconcept van de bouwsteen SondeSysteem. Dit rootconcept bevat alle gegevenselementen van de bouwsteen SondeSysteem. | |||||||||||||
| NL-CM:10.3.2 | 1 | Sonde beschrijft de aanwezigheid van een sonde. Indien hier sprake van is, kunnen naast het type sonde, de plaatsingsdatum en entreelocatie van de sonde beschreven worden. Bovendien biedt het de mogelijkheid om indien gewenst identificerende gegevens van de sonde vast te leggen. |
|
| ||||||||||
| NL-CM:10.1.3 | Een beschrijving van het type sonde op basis van de locatie waar deze is ingebracht en de positie van de tip van de sonde. |
| ||||||||||||
| NL-CM:10.3.8 | 0..1 | De invoer lengte van de sonde in cm bij de betreffende patiënt zoals bepaald met formules op basis van bijv. de NEX oftewel neuspunt-oorlel-uiteinde borstbeen (bij volwassenen) of lichaamslengte (bij kinderen). | ||||||||||||
| NL-CM:10.3.3 | 0..* | De beschrijving van de vloeistof die toegediend wordt via de sonde en de dosis van de verstrekking, zoals vermeld staat in het medicatievoorschrift.
Hoewel het in de meeste gevallen via de sonde voeding wordt toegediend kunnen ook medicamenten via deze weg toegediend worden. |
|
| ||||||||||
| NL-CM:10.3.7 | 0..* | Een beschrijving van hulpmiddelen die benodigd zijn voor het gebruik van de sonde, bijvoorbeeld een voedingspomp of, in het geval van afzuigen, een vacuumpomp. |
| |||||||||||
| NL-CM:10.3.6 | 0..1 | Een toelichting op de sonde. |
|
|||||||||||
Kolommen Concept en DefinitieCode: houdt de muis boven de waarde voor meer informatie
Voor uitleg over de gebruikte symbolen, zie de legenda pagina
Example Instances
| SondeSysteem | |
| Sonde | |
| ProductType | PEG sonde |
| SondeLengte | -- |
| BeginDatum | 30-11-2014 |
| SondeVoeding | |
| ProductNaam | Nutrison |
References
1. V&VN. Landelijke multidisciplinaire richtlijn Neusmaagsonde. (2011) [Online] Beschikbaar op:http://www.stuurgroepondervoeding.nl/wp-content/uploads/2015/02/Richtlijn-Neusmaagsonde-definitief.pdf [Geraadpleegd: 13 februari 2015]
Valuesets
SondeTypeCodelijst
| Valueset OID: 2.16.840.1.113883.2.4.3.11.60.40.2.10.3.1 | Binding: Extensible | Status: Active |
| Conceptnaam | Conceptcode | Codestelselnaam | Codesysteem OID | Omschrijving |
| Jejunostomiesonde | 126065006 | SNOMED CT | 2.16.840.1.113883.6.96 | Jejunostomie katheter |
| Gastrostomiekatheter | 470571004 | SNOMED CT | 2.16.840.1.113883.6.96 | Gastrostomie katheter |
| Percutane endoscopische gastrostomiekatheter | 108541000146103 | SNOMED CT | 2.16.840.1.113883.6.96 | PEG sonde |
| Percutane radiologische gastrostomiekatheter | 8921000146109 | SNOMED CT | 2.16.840.1.113883.6.96 | PRG sonde |
| Percutane endoscopische gastrojejunostomiekatheter | 8851000146109 | SNOMED CT | 2.16.840.1.113883.6.96 | PEG-J sonde |
| Percutane endoscopische jejunostomiekatheter | 8911000146104 | SNOMED CT | 2.16.840.1.113883.6.96 | PEJ sonde |
| Nasogastrische sonde | 17102003 | SNOMED CT | 2.16.840.1.113883.6.96 | Neus-maagsonde |
| Nasojejunale sonde [DEPRECATED] | 8581000146101 | SNOMED CT | 2.16.840.1.113883.6.96 | Neus-jejunumsonde |
| Nasojejunale voedingssonde | 773703007 | SNOMED CT | 2.16.840.1.113883.6.96 | Neus-jejunumsonde |
| Nasoduodenale voedingssonde [DEPRECATED] | 8591000146104 | SNOMED CT | 2.16.840.1.113883.6.96 | Neus-duodenumsonde |
| Nasoduodenale voedingssonde | 773725001 | SNOMED CT | 2.16.840.1.113883.6.96 | Neus-duodenumsonde |
| Waarde Other (OTH) uit codestelsel NullFlavor (OID: 2.16.840.1.113883.5.1008) is toegestaan in deze waardenlijst. | ||||
Deze bouwsteen in overige publicaties
- Publicatie 2015, (Versie 1.0)
- Publicatie 2016, (Versie 3.0)
- Publicatie 2017, (Versie 3.2)
- Pre-publicatie 2018-2, (Versie 3.2)
- Pre-publicatie 2019-2, (Versie 3.3)
- Publicatie 2020, (Versie 3.3)
- Pre-publicatie 2021-2, (Versie 3.3.1)
- Pre-publicatie 2022-1, (Versie 3.4)
- Pre-publicatie 2023-1, (Versie 3.5)
- Pre-publicatie 2026-1, (Versie 3.6)
Bouwsteen verwijzingen
Deze bouwsteen verwijst naar
Deze bouwsteen wordt gebruikt in
- --
Technische specificaties in HL7v3 CDA en HL7 FHIR
Om informatie op basis van zorginformatiebouwstenen uit te wisselen zijn aanvullende, meer technische specificaties nodig.
Niet iedere omgeving kan met dezelfde technische specificaties overweg. Om deze reden zijn er meerdere typen technische specificaties:
- HL7® versie 3 CDA compatibele specificaties, beschikbaar via de Nictiz ART-DECOR® omgeving

- HL7® FHIR® compatibele specificaties, beschikbaar via de Nictiz-omgeving op de Simplifier FHIR Registry

Downloads
De bouwsteen is ook beschikbaar als pdf bestand
of als spreadsheet
Over deze informatie
De informatie in deze wiki pagina is gebaseerd op de Publicatie 2024
SNOMED CT en LOINC codes zijn gebaseeerd op:
- SNOMED Clinical Terms versie: 20250630 [R] (juni 2025-editie)
- LOINC version 2.77
De voorwaarden van gebruik staan op de beginpagina ![]()
Deze pagina is gegenereerd op 10/07/2025 16:11:18 met ZibExtraction v. 9.5.9242.40707