SNAQScore-v3.3(2026-1NL)

Uit Zorginformatiebouwstenen
Naar navigatie springen Naar zoeken springen



Algemeen

Naam: nl.zorg.SNAQScore
Versie: 3.3
ZIB Status:Final
Publicatie: 2026-1
Publicatie status: Prepublished
Publicatie datum: 17-04-2026


Terug naar ZIB overzicht

Metadata

DCM::CoderList Werkgroep RadB Verpleegkundige Gegevens
DCM::ContactInformation.Address *
DCM::ContactInformation.Name *
DCM::ContactInformation.Telecom *
DCM::ContentAuthorList Werkgroep RadB Verpleegkundige Gegevens
DCM::CreationDate 12-2-2014
DCM::DeprecatedDate
DCM::DescriptionLanguage nl
DCM::EndorsingAuthority.Address
DCM::EndorsingAuthority.Name zorg
DCM::EndorsingAuthority.Telecom
DCM::Id 2.16.840.1.113883.2.4.3.11.60.40.3.4.6
DCM::KeywordList Ondervoeding, ondervoedingsscore, SNAQ, malnutrition
DCM::LifecycleStatus Final
DCM::ModelerList Werkgroep RadB Verpleegkundige Gegevens
DCM::Name nl.zorg.SNAQScore
DCM::PublicationDate 17-04-2026
DCM::PublicationStatus Prepublished
DCM::ReviewerList Projectgroep RadB Verpleegkundige Gegevens & Kerngroep Registratie aan de Bron
DCM::RevisionDate 08-09-2023
DCM::Supersedes nl.zorg.SNAQScore-v3.2.1
DCM::Version 3.3
HCIM::PublicationLanguage NL

Revision History

Publicatieversie 1.0 (01-07-2015)

Publicatieversie 3.0 (01-05-2016)

ZIB-453 Wijziging naamgeving ZIB's en logo's door andere opzet van beheer

Publicatieversie 3.1 (04-09-2017)

ZIB-523 Foutieve code in SNAQScoreCodelijst

Publicatieversie 3.2 (31-01-2020)

ZIB-931 definitionCodes zib Nl.zorg.SNAQScore-v3.1(2017NL)

Publicatieversie 3.2.1 (10-06-2022)

ZIB-1633 Tekstuele wijzigingen zibs SNAQScore, SNAQ65+Score, SNAQrcScore (2020)

Publicatieversie 3.3 (15-10-2023)

ZIB-1729 Zib SNAQScore

Concept

De Short Nutritional Assessment Questionnaire (SNAQ) is een (gevalideerd) meetinstrument voor het bepalen van de mate van ondervoeding van de patiënt. Het instrument bestaat uit drie vragen waaraan een score wordt toegekend. De totaalsom van deze score bepaalt de mate van ondervoeding.
De SNAQ ondersteunt het vroegtijdig herkennen en behandelen van ondervoeding.
Er zijn drie varianten van het meetinstrument voor verschillende zorgsettingen ontwikkeld, te weten ziekenhuis, verzorgings- en verpleeghuizen en zelfstandig wonende ouderen. Dit concept beschrijft het instrument dat bedoeld is voor de ziekenhuissetting.

Purpose

De SNAQ score wordt toegepast om de mate van ondervoeding of het risico hierop vast te stellen. Om ondervoeding snel en adequaat te kunnen behandelen is het van belang dat ondervoeding tijdig gesignaleerd wordt.

Evidence Base

Voor het vaststellen van de mate van ondervoeding kent SNAQ een aantal instrumenten, gevalideerd voor verschillende omgevingen:

  • De SNAQ is ontwikkeld voor volwassenen bij ziekenhuisopname.
  • De SNAQ65+ is ontwikkeld voor de groep ouderen (>65 jaar) die thuis woont en eventueel gebruik maakt van thuiszorg.
  • Voor screening op ondervoeding in verpleeg- en verzorgingshuizen is de SNAQrc (Short Nutritional Assessment Questionnaire for Residential Care) beschikbaar.
  • Voor screenen op ondervoeding bij kinderen is het instrument STRONGkids beschikbaar.

Patient Population

De SNAQ is bedoeld voor patienten boven de 18 jaar en die verblijven in het ziekenhuis.

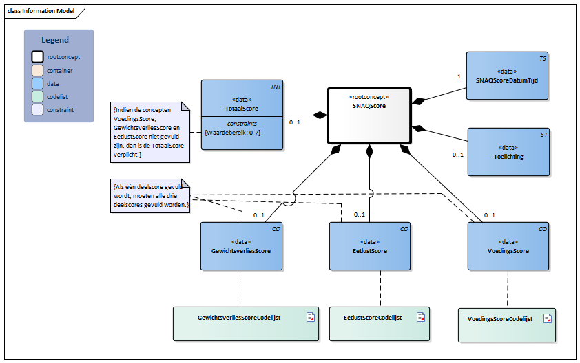
Information Model


#3702#VoedingsScoreCodelijst#GewichtsverliesScoreCodelijst#3705#3701#3709#EetlustScoreCodelijst#3707#3704#3710


Type Id Concept Card. Definitie DefinitieCode Verwijzing
NL-CM:4.6.1 SNAQScore Rootconcept van de bouwsteen SNAQScore. Dit rootconcept bevat alle gegevenselementen van de bouwsteen SNAQScore.
8881000146104 Short Nutritional Assessment Questionnaire
NL-CM:4.6.3 GewichtsverliesScore 0..1 De score gebaseerd op het ongewenst gewichtsverlies gedurende de afgelopen maand(en).
4006003 SNAQScore GewichtsverliesScore
GewichtsverliesScoreCodelijst
NL-CM:4.6.4 EetlustScore 0..1 De score gebaseerd op een verminderde eetlust gedurende de afgelopen maand.
4006004 SNAQScore EetlustScore
EetlustScoreCodelijst
NL-CM:4.6.5 VoedingsScore 0..1 De score gebaseerd op het gebruik van drink- of sondevoeding gedurende de afgelopen maand.
4006005 SNAQScore VoedingsScore
VoedingsScoreCodelijst
NL-CM:4.6.2 TotaalScore 0..1 De totaalscore is de optelsom van de deelscores. Het bereik van de totaalscore is 0 tot 7.
108911000146107 Totale score van SNAQ
NL-CM:4.6.6 SNAQScoreDatumTijd 1 De datum en het tijdstip waarop de SNAQ-score bepaald is.
NL-CM:4.6.7 Toelichting 0..1 Een toelichting op de meting of omstandigheden tijdens de meting.
48767-8 Verklarend commentaar [interpretatie] in {systeem} (tekstueel)

Kolommen Concept en DefinitieCode: houdt de muis boven de waarde voor meer informatie
Voor uitleg over de gebruikte symbolen, zie de legenda pagina

Example Instances

SNAQScore
SNAQScoreDatumTijd 27-01-2013
GewichtsverliesScore 3 (Meer dan 6 kg in de laatste 6 maanden)
EetlustScore 1 (Verminderde eetlust de afgelopen maand)
VoedingsScore 0 (Geen drink- of sondevoeding)
TotaalScore 4
Toelichting -

References

1. Stuurgroep Ondervoeding [Online] Beschikbaar op:http://www.stuurgroepondervoeding.nl/ [Geraadpleegd: 13 februari 2015]

Valuesets

EetlustScoreCodelijst

Valueset OID: 2.16.840.1.113883.2.4.3.11.60.40.2.4.6.2 Binding: Required Status: Active
Conceptnaam Conceptcode Conceptwaarde Codestelselnaam Codesysteem OID Omschrijving
Eetlust B0 0 SNAQ_Eetlust 2.16.840.1.113883.2.4.3.11.60.40.4.5.2 Normale eetlust
GeenEetlust B1 1 SNAQ_Eetlust 2.16.840.1.113883.2.4.3.11.60.40.4.5.2 Verminderde eetlust de afgelopen maand
Andere waarden zijn niet toegestaan

GewichtsverliesScoreCodelijst

Valueset OID: 2.16.840.1.113883.2.4.3.11.60.40.2.4.6.1 Binding: Required Status: Active
Conceptnaam Conceptcode Conceptwaarde Codestelselnaam Codesysteem OID Omschrijving
Weinig verlies G0 0 SNAQ_Gewichtsverlies 2.16.840.1.113883.2.4.3.11.60.40.4.5.1 Geen gewichtverlies
Gemiddeld verlies G1 2 SNAQ_Gewichtsverlies 2.16.840.1.113883.2.4.3.11.60.40.4.5.1 Meer dan 3 kg in de laatste maand
Veel verlies G2 3 SNAQ_Gewichtsverlies 2.16.840.1.113883.2.4.3.11.60.40.4.5.1 Meer dan 6 kg in de laatste 6 maanden
Gemiddeld en veel verlies G3 5 SNAQ_Gewichtsverlies 2.16.840.1.113883.2.4.3.11.60.40.4.5.1 Meer dan 3 kg in de laatste maand EN meer dan 6 kg in de laatste 6 maanden.
Andere waarden zijn niet toegestaan

VoedingsScoreCodelijst

Valueset OID: 2.16.840.1.113883.2.4.3.11.60.40.2.4.6.3 Binding: Required Status: Active
Conceptnaam Conceptcode Conceptwaarde Codestelselnaam Codesysteem OID Omschrijving
GeenVoeding Z0 0 SNAQ_Voeding 2.16.840.1.113883.2.4.3.11.60.40.4.5.3 Geen drink- of sondevoeding
Voeding Z1 1 SNAQ_Voeding 2.16.840.1.113883.2.4.3.11.60.40.4.5.3 Drink- of sondevoeding in de afgelopen maand
Andere waarden zijn niet toegestaan

Deze bouwsteen in overige publicaties

Bouwsteen verwijzingen

Deze bouwsteen verwijst naar

--

Deze bouwsteen wordt gebruikt in

--

Technische specificaties in HL7v3 CDA en HL7 FHIR

Om informatie op basis van zorginformatiebouwstenen uit te wisselen zijn aanvullende, meer technische specificaties nodig.
Niet iedere omgeving kan met dezelfde technische specificaties overweg. Om deze reden zijn er meerdere typen technische specificaties:

  • HL7® versie 3 CDA compatibele specificaties, beschikbaar via de Nictiz ART-DECOR® omgeving
  • HL7® FHIR® compatibele specificaties, beschikbaar via de Nictiz-omgeving op de Simplifier FHIR Registry

Downloads

De bouwsteen is ook beschikbaar als pdf bestand of als spreadsheet

Over deze informatie

De informatie in deze wiki pagina is gebaseerd op de prepublicatie 2026-1
SNOMED CT en LOINC codes zijn gebaseeerd op:

  • SNOMED Clinical Terms versie: 20260331 [R] (maart 2026-editie)
  • LOINC version 2.81

De voorwaarden van gebruik staan op de beginpagina
Deze pagina is gegenereerd op 18/04/2026 17:25:11 met ZibExtraction v. 10.0.9604.31200


Terug naar ZIB overzicht