SNAQ65+Score-v1.3(2026-1EN)
General information
Name: nl.zorg.SNAQ65+Score ![]()
Version: 1.3
HCIM Status:Final
Release: 2026-1
Release status: Prepublished
Release date: 17-04-2026
Metadata
| DCM::CoderList | Werkgroep RadB Verpleegkundige Gegevens |
| DCM::ContactInformation.Address | * |
| DCM::ContactInformation.Name | * |
| DCM::ContactInformation.Telecom | * |
| DCM::ContentAuthorList | Werkgroep RadB Verpleegkundige Gegevens |
| DCM::CreationDate | 28-7-2016 |
| DCM::DeprecatedDate | |
| DCM::DescriptionLanguage | nl |
| DCM::EndorsingAuthority.Address | |
| DCM::EndorsingAuthority.Name | zorg |
| DCM::EndorsingAuthority.Telecom | |
| DCM::Id | 2.16.840.1.113883.2.4.3.11.60.40.3.4.30 |
| DCM::KeywordList | Ondervoeding, ondervoedingsscore, SNAQ, SNAQ65+, malnutrition |
| DCM::LifecycleStatus | Final |
| DCM::ModelerList | Werkgroep RadB Verpleegkundige Gegevens |
| DCM::Name | nl.zorg.SNAQ65+Score |
| DCM::PublicationDate | 17-04-2026 |
| DCM::PublicationStatus | Prepublished |
| DCM::ReviewerList | Projectgroep RadB Verpleegkundige Gegevens & Kerngroep Registratie aan de Bron |
| DCM::RevisionDate | 27-05-2022 |
| DCM::Supersedes | nl.zorg.SNAQ65+Score-v1.2.1 |
| DCM::Version | 1.3 |
| HCIM::PublicationLanguage | EN |
Revision History
Only available in Dutch
Publicatieversie 1.0 (04-09-2017)
Publicatieversie 1.1 (06-07-2019)
| ZIB-718 | Kleine onvolkomenheid SNAQ 65+ ZIB |
Publicatieversie 1.2 (31-01-2020)
| ZIB-929 | DefinitionCodes zib Nl.zorg.SNAQ65+Score-v1.0 |
Publicatieversie 1.2.1 (01-12-2021)
| ZIB-1377 | enkele typos in SNAQ65+ |
Publicatieversie 1.3 (10-06-2022)
| ZIB-1633 | Tekstuele wijzigingen zibs SNAQScore, SNAQ65+Score, SNAQrcScore (2020) |
| ZIB-1635 | Foutieve totaalscores SNAQ65+ en SNAQrc |
| ZIB-1668 | Foutieve constraint SNAQ65+Score |
Concept
The Short Nutritional Assessment Questionnaire 65+ (SNAQ65+) is a (validated) measuring tool for determining the extent of a patient’s malnutrition. The tool comprises a number of questions, each of which is assigned a score. The total score determines the extent of malnutrition.
The SNAQ helps to recognize and treat malnutrition at an early stage.
Three varieties of the measuring tool were developed for different care settings: hospitals (adults and children), nursing and retirement homes and independently living seniors. This concept describes the tool intended for the setting of independently living elderly.
Purpose
The SNAQ65+ score is used to determine the extent of malnutrition or the risk of malnutrition. To treat malnutrition quickly and effectively, it is important to identify the malnutrition at an early stage.
Evidence Base
To determine the extent of malnutrition, SNAQ has a number of tools, validated for different settings:
- The SNAQ was developed for adults admitted to hospital.
- The SNAQ65+ was developed for the group of seniors (age over 65) who live at home and who may make use of care at home.
- The SNAQrc (Short Nutritional Assessment Questionnaire for Residential Care) is available for screening for malnutrition in nursing and retirement homes.
- The STRONGkids tool is available for screening for malnutrition among children.
Patient Population
The SNAQ is meant for patients over 65 years of age who are living independently in their own environment
Information Model

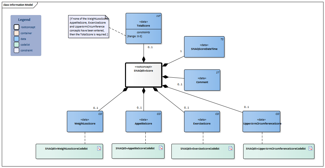
| Type | Id | Concept | Card. | Definition | DefinitionCode | Reference | ||||||||
| NL-CM:4.30.1 | Root concept of the SNAQ65+Score information model. This root concept contains all data elements of the SNAQ65+Score information model. |
|
||||||||||||
| NL-CM:4.30.3 | 0..1 | The score based on undesired weight loss over the past six months. |
|
| ||||||||||
| NL-CM:4.30.8 | 0..1 | The score based on circumference of the upper arm. |
|
| ||||||||||
| NL-CM:4.30.4 | 0..1 | The score based on a reduced appetite over the past month. |
|
| ||||||||||
| NL-CM:4.30.5 | 0..1 | The score based on the ability to perform exercise like climbing stairs without rest or walking for five minutes without rest. |
|
| ||||||||||
| NL-CM:4.30.2 | 0..1 | The total score is the sum of all the individual scores. The total score has a range from 0 - 5. The relation between the value of the total score and the color outcome of the score tool is: 0-1 = green 2 = orange 3 and higher = red. |
|
|||||||||||
| NL-CM:4.30.6 | 1 | The date and time at which the SNAQ65+ score was determined. | ||||||||||||
| NL-CM:4.30.7 | 0..1 | A comment on the circumstances during the measurement. |
|
|||||||||||
Columns Concept and DefinitionCode: hover over the values for more information
For explanation of the symbols, please see the legend page
Example Instances
Only available in Dutch
| SNAQ65+ score (eerstelijnszorg en thuiszorg) | ||
| Datum | 27-01-2016 | |
| Opmerking | ||
| Item | Score | Beschrijving |
| Gewichtsverlies | 3 | 4 kg of meer in de laatste 6 maanden |
| Eetlust | 0 | Normale eetlust |
| Inspanning | 0 | Geen verminderde functionaliteit |
| Bovenarmomtrek | 3 | Minder dan 25 cm |
| Totaalscore | Score | Scorekleur |
| SNAQ65+ Score | 6 | Rood |
Instructions
If the individual scores are used, they must be filled in accordance with the decision tree of the score.
References
1. Stuurgroep Ondervoeding [Online] Beschikbaar op:http://www.stuurgroepondervoeding.nl/ [Geraadpleegd: 16 december 2016]
Valuesets
SNAQ65+AppetiteScoreCodelist
| Valueset OID: 2.16.840.1.113883.2.4.3.11.60.40.2.4.30.2 | Binding: Required | Status: Active |
| Conceptname | Conceptcode | Conceptvalue | Codesystem name | Codesystem OID | Description |
| Appetite | B0 | 0 | SNAQ65+_Eetlust | 2.16.840.1.113883.2.4.3.11.60.40.4.18.2 | Normale eetlust |
| No appetite | B1 | 1 | SNAQ65+_Eetlust | 2.16.840.1.113883.2.4.3.11.60.40.4.18.2 | Verminderde eetlust de afgelopen week |
| Other values are not allowed | |||||
SNAQ65+ExerciseScoreCodelist
| Valueset OID: 2.16.840.1.113883.2.4.3.11.60.40.2.4.30.3 | Binding: Required | Status: Active |
| Conceptname | Conceptcode | Conceptvalue | Codesystem name | Codesystem OID | Description |
| Possible | In0 | 0 | SNAQ65+_Inspanning | 2.16.840.1.113883.2.4.3.11.60.40.4.18.3 | In staat tot fysieke inspanning |
| Not possible | In1 | 1 | SNAQ65+_Inspanning | 2.16.840.1.113883.2.4.3.11.60.40.4.18.3 | Niet in staat tot fysieke inspanning |
| Other values are not allowed | |||||
SNAQ65+UpperArmCircumferenceScoreCodelist
| Valueset OID: 2.16.840.1.113883.2.4.3.11.60.40.2.4.30.4 | Binding: Required | Status: Active |
| Conceptname | Conceptcode | Conceptvalue | Codesystem name | Codesystem OID | Description |
| Normal | A0 | 0 | SNAQ65+_BovenarmOmtrek | 2.16.840.1.113883.2.4.3.11.60.40.4.18.4 | Omtrek >= 25cm |
| Small | A1 | 3 | SNAQ65+_BovenarmOmtrek | 2.16.840.1.113883.2.4.3.11.60.40.4.18.4 | Omtrek < 25cm |
| Other values are not allowed | |||||
SNAQ65+WeightLossScoreCodelist
| Valueset OID: 2.16.840.1.113883.2.4.3.11.60.40.2.4.30.1 | Binding: Required | Status: Active |
| Conceptname | Conceptcode | Conceptvalue | Codesystem name | Codesystem OID | Description |
| LossLow | G0 | 0 | SNAQ65+_Gewichtsverlies | 2.16.840.1.113883.2.4.3.11.60.40.4.18.1 | Minder dan 4kg in de laatste 6 maanden |
| LossHigh | G2 | 3 | SNAQ65+_Gewichtsverlies | 2.16.840.1.113883.2.4.3.11.60.40.4.18.1 | 4kg of meer in de laatste 6 maanden |
| Other values are not allowed | |||||
This information model in other releases
- Release 2017, (Version 1.0)
- Prerelease 2018-2, (Version 1.0)
- Prerelease 2019-2, (Version 1.2)
- Release 2020, (Version 1.2)
- Prerelease 2021-2, (Version 1.2.1)
- Prerelease 2022-1, (Version 1.3)
- Prerelease 2023-1, (Version 1.3)
- Release 2024, (Version 1.3)
Information model references
This information model refers to
- --
This information model is used in
- --
Technical specifications in HL7v3 CDA and HL7 FHIR
To exchange information based on health and care information models, additional, more technical specifications are required.
Not every environment can handle the same technical specifications. For this reason, there are several types of technical specifications:
- HL7® version 3 CDA compatible specifications, available through the Nictiz ART-DECOR® environment

- HL7® FHIR® compatible specifications, available through the Nictiz environment on the Simplifier FHIR

Downloads
This information model is also available as pdf file
or as spreadsheet
About this information
The information in this wikipage is based on prerelease 2026-1
SNOMED CT and LOINC codes are based on:
- SNOMED Clinical Terms versie: 20260331 [R] (maart 2026-editie)
- LOINC version 2.81
Conditions for use are located on the mainpage ![]()
This page is generated on 18/04/2026 18:38:23 with ZibExtraction v. 10.0.9604.31200