LifeStance-v4.0(2024EN)
General information
Name: nl.zorg.LifeStance ![]()
Version: 4.0
HCIM Status:Final
Release: 2024
Release status: Published
Release date: 24-04-2024
Metadata
| DCM::CoderList | Kerngroep Registratie aan de Bron |
| DCM::ContactInformation.Address | * |
| DCM::ContactInformation.Name | * |
| DCM::ContactInformation.Telecom | * |
| DCM::ContentAuthorList | Projectgroep Generieke Overdrachtsgegevens & Kerngroep Registratie aan de Bron |
| DCM::CreationDate | 5-7-2012 |
| DCM::DeprecatedDate | |
| DCM::DescriptionLanguage | nl |
| DCM::EndorsingAuthority.Address | |
| DCM::EndorsingAuthority.Name | PM |
| DCM::EndorsingAuthority.Telecom | |
| DCM::Id | 2.16.840.1.113883.2.4.3.11.60.40.3.7.5 |
| DCM::KeywordList | social history, sociale anamnese, levensovertuiging, geloof |
| DCM::LifecycleStatus | Final |
| DCM::ModelerList | Kerngroep Registratie aan de Bron |
| DCM::Name | nl.zorg.Levensovertuiging |
| DCM::PublicationDate | 24-04-2024 |
| DCM::PublicationStatus | Published |
| DCM::ReviewerList | Projectgroep Generieke Overdrachtsgegevens & Kerngroep Registratie aan de Bron |
| DCM::RevisionDate | 04-04-2025 |
| DCM::Supersedes | nl.zorg.Levensovertuiging-v3.2.1 |
| DCM::Version | 4.0 |
| HCIM::PublicationLanguage | EN |
Revision History
Only available in Dutch
Publicatieversie 1.0 (15-02-2013)
Publicatieversie 1.1 (01-07-2013)
Publicatieversie 1.2 (01-04-2015)
| ZIB-143 | Aanpassingen in SNOMED CT codes en omschrijvingen voor codelijst LevensovertuigingCodelijst n.a.v. review terminologie expert. |
| ZIB-308 | Prefix Overdracht weggehaald bij de generieke bouwstenen |
| ZIB-348 | Tekst uit sectie Constraints verwijderd. |
Incl. algemene wijzigingsverzoeken:
| ZIB-94 | Aanpassen tekst van Disclaimer, Terms of Use & Copyrights |
| ZIB-154 | Consequenties opsplitsing Medicatie bouwstenen voor overige bouwstenen. |
| ZIB-200 | Naamgeving SNOMED CT in tagged values klinische bouwstenen gelijk getrokken. |
| ZIB-201 | Naamgeving OID: in tagged value notes van klinische bouwstenen gelijk getrokken. |
| ZIB-309 | EOI aangepast |
| ZIB-324 | Codelijsten Name en Description beginnen met een Hoofdletter |
| ZIB-326 | Tekstuele aanpassingen conform de kwaliteitsreview kerngroep 2015 |
Publicatieversie 1.2.1 (22-05-2015)
| ZIB-399 | "Geen geloof" vergeten te coderen |
| ZIB-389 | De LevensovertuigingCodelijst heeft geen ":" aanduiding achter "OID" staan in de onderliggende codelijst. |
Publicatieversie 3.0 (01-05-2016)
| ZIB-453 | Wijziging naamgeving ZIB's en logo's door andere opzet van beheer |
Publicatieversie 3.1 (04-09-2017)
| ZIB-548 | Christen ontbreekt in LevensovertuigingCodelijst |
Publicatieversie 3.2 (06-07-2019)
| ZIB-763 | Levensovertuiging toelichtingveld toevoegen |
Publicatieversie 3.2.1 (01-12-2021)
| ZIB-1494 | Vertaling Levensovertuiging is niet Life Stance in het engels |
Publicatieversie 4.0 (24-04-2024)
| ZIB-2578 | Hernoemen rootconcept zib Levensovertuiging tussen release 2020 en prerelease 2021 |
Concept
Patient’s life stance (philosophy of life) and/or religion.
Purpose
Life stance may have implications for treatment and care, such as in instructions for treatment, diet, or mental care.
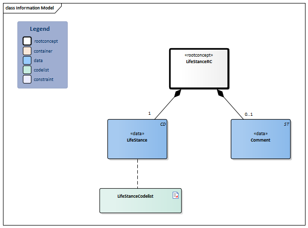
Information Model

| Type | Id | Concept | Card. | Definition | DefinitionCode | Reference | ||||||||
| NL-CM:7.5.1 | Root concept of the LifeStanceRC information model.This root concept contains all data elements of the LifeStanceRC information model. | |||||||||||||
| NL-CM:7.5.2 | 1 | Patient’s life stance and/or religion. |
|
| ||||||||||
| NL-CM:7.5.3 | 0..1 | Explanation that reflects the importance of religion or life stance for the patient, for example how much value the patient attaches to rituals and the like. |
|
|||||||||||
Columns Concept and DefinitionCode: hover over the values for more information
For explanation of the symbols, please see the legend page
Example Instances
Only available in Dutch
| Levensovertuiging |
| Protestant |
Valuesets
LifeStanceCodelist
| Valueset OID: 2.16.840.1.113883.2.4.3.11.60.40.2.7.5.1 | Binding: Extensible | Status: Active |
| Conceptname | Conceptcode | Codesystem name | Codesystem OID | Description |
| No religion | GeenGeloof | NL-CM-CS | 2.16.840.1.113883.2.4.3.11.60.40.4 | Geen geloof |
| Atheist | 160542002 | SNOMED CT | 2.16.840.1.113883.6.96 | Atheïst |
| Agnostic | 160567004 | SNOMED CT | 2.16.840.1.113883.6.96 | Agnost |
| Buddhist, follower of religion | 309687009 | SNOMED CT | 2.16.840.1.113883.6.96 | Boeddhist |
| Anglican | 271448006 | SNOMED CT | 2.16.840.1.113883.6.96 | Anglicaan |
| Jehovah's Witness, follower of religion | 80587008 | SNOMED CT | 2.16.840.1.113883.6.96 | Jehova's getuige |
| Nonconformist | 276119007 | SNOMED CT | 2.16.840.1.113883.6.96 | Non-conformist |
| Christian, follower of religion | 160549006 | SNOMED CT | 2.16.840.1.113883.6.96 | Christen |
| Protestant, follower of religion | 309885004 | SNOMED CT | 2.16.840.1.113883.6.96 | Protestant |
| Roman Catholic, follower of religion | 160540005 | SNOMED CT | 2.16.840.1.113883.6.96 | Katholiek |
| Salvation Army member | 160234004 | SNOMED CT | 2.16.840.1.113883.6.96 | Heilsoldaat |
| Seventh Day Adventist, follower of religion | 428821008 | SNOMED CT | 2.16.840.1.113883.6.96 | Zevendedagsadventist |
| Hindu, follower of religion | 160545000 | SNOMED CT | 2.16.840.1.113883.6.96 | Hindoe |
| Jewish, follower of religion | 160543007 | SNOMED CT | 2.16.840.1.113883.6.96 | Jood |
| Muslim, follower of religion | 309884000 | SNOMED CT | 2.16.840.1.113883.6.96 | Moslim |
| Humanist | Humanist | NL-CM-CS | 2.16.840.1.113883.2.4.3.11.60.40.4 | Humanist |
| Mormon | Mormoon | NL-CM-CS | 2.16.840.1.113883.2.4.3.11.60.40.4 | Mormoon |
| Value Other (OTH) from codesystem NullFlavor (OID: 2.16.840.1.113883.5.1008) is allowed in this valueset. | ||||
This information model in other releases
- Release 2015, (Version 1.2.1)
- Release 2016, (Version 3.0)
- Release 2017, (Version 3.1)
- Prerelease 2018-2, (Version 3.1)
- Prerelease 2019-2, (Version 3.2)
- Release 2020, (Version 3.2)
- Prerelease 2021-2, (Version 3.2.1)
- Prerelease 2022-1, (Version 3.2.1)
- Prerelease 2023-1, (Version 3.2.1)
- Prerelease 2024-1, (Versie 3.2.1)
Information model references
This information model refers to
- --
This information model is used in
- --
Technical specifications in HL7v3 CDA and HL7 FHIR
To exchange information based on health and care information models, additional, more technical specifications are required.
Not every environment can handle the same technical specifications. For this reason, there are several types of technical specifications:
- HL7® version 3 CDA compatible specifications, available through the Nictiz ART-DECOR® environment

- HL7® FHIR® compatible specifications, available through the Nictiz environment on the Simplifier FHIR

Downloads
This information model is also available as pdf file
or as spreadsheet
About this information
The information in this wikipage is based on Release 2024
SNOMED CT and LOINC codes are based on:
- SNOMED Clinical Terms versie: 20250430 [R] (april 2025-editie)
- LOINC version 2.77
Conditions for use are located on the mainpage ![]()
This page is generated on 27/05/2025 13:59:08 with ZibExtraction v. 9.5.9242.40707