Lichaamsgewicht-v4.0.1(2026-1NL)
Algemeen
Naam: nl.zorg.Lichaamsgewicht ![]()
Versie: 4.0.1
ZIB Status:Final
Publicatie: 2026-1
Publicatie status: Prepublished
Publicatie datum: 17-04-2026
Metadata
| DCM::CoderList | Kerngroep Registratie aan de Bron |
| DCM::ContactInformation.Address | * |
| DCM::ContactInformation.Name | * |
| DCM::ContactInformation.Telecom | * |
| DCM::ContentAuthorList | Projectgroep Generieke Overdrachtsgegevens & Kerngroep Registratie aan de Bron |
| DCM::CreationDate | 29-11-2012 |
| DCM::DeprecatedDate | |
| DCM::DescriptionLanguage | nl |
| DCM::EndorsingAuthority.Address | |
| DCM::EndorsingAuthority.Name | PM |
| DCM::EndorsingAuthority.Telecom | |
| DCM::Id | 2.16.840.1.113883.2.4.3.11.60.40.3.12.1 |
| DCM::KeywordList | gewicht, lichaamsgewicht, vitale parameters |
| DCM::LifecycleStatus | Final |
| DCM::ModelerList | Kerngroep Registratie aan de Bron |
| DCM::Name | nl.zorg.Lichaamsgewicht |
| DCM::PublicationDate | 17-04-2026 |
| DCM::PublicationStatus | Prepublished |
| DCM::ReviewerList | Projectgroep Generieke Overdrachtsgegevens & Kerngroep Registratie aan de Bron |
| DCM::RevisionDate | 01-04-2025 |
| DCM::Supersedes | nl.zorg.Lichaamsgewicht-v4.0 |
| DCM::Version | 4.0.1 |
| HCIM::PublicationLanguage | NL |
Revision History
Publicatieversie 1.0 (15-02-2013)
Publicatieversie 1.1 (01-07-2013)
Publicatieversie 1.2 (01-04-2015)
| ZIB-74 | Wijzigingsverzoek bouwsteen gewicht |
| ZIB-140 | Aanpassingen in SNOMED CT codes en omschrijvingen voor codelijst ContextKledingCodelijst n.a.v. review terminologie expert. |
| ZIB-226 | In de klinische bouwsteen OverdrachtGewicht kwam de naam van de tagged value KledingCodelijst onder concept ContextKleding niet overeen met de naam van de valueset. |
| ZIB-308 | Prefix Overdracht weggehaald bij de generieke bouwstenen |
| ZIB-317 | Rootconcept naam wijzigen naar GewichtRC |
| ZIB-318 | ContextKleding wijzigen in Kleding |
| ZIB-354 | Naamgeving bouwsteen aanpassen. |
Incl. algemene wijzigingsverzoeken:
| ZIB-94 | Aanpassen tekst van Disclaimer, Terms of Use & Copyrights |
| ZIB-154 | Consequenties opsplitsing Medicatie bouwstenen voor overige bouwstenen. |
| ZIB-200 | Naamgeving SNOMED CT in tagged values klinische bouwstenen gelijk getrokken. |
| ZIB-201 | Naamgeving OID: in tagged value notes van klinische bouwstenen gelijk getrokken. |
| ZIB-309 | EOI aangepast |
| ZIB-324 | Codelijsten Name en Description beginnen met een Hoofdletter |
| ZIB-326 | Tekstuele aanpassingen conform de kwaliteitsreview kerngroep 2015 |
Publicatieversie 3.0 (01-05-2016)
| ZIB-453 | Wijziging naamgeving ZIB's en logo's door andere opzet van beheer |
Publicatieversie 3.1 (04-09-2017)
| ZIB-431 | Gebruik van LOINC en SNOMED CT in vitale functies gerelateerde zorginformatiebouwstenen |
| ZIB-473 | Terminologiekoppeling Lichaamsgewicht |
| ZIB-475 | Terminologiekoppeling Drugsgebruik |
| ZIB-551 | Geen informatie |
| ZIB-564 | Aanpassing/harmonisatie Engelse conceptnamen |
Publicatieversie 3.2 (01-09-2020)
| ZIB-1184 | DefinitionCodes Lichaamsgewicht |
Publicatieversie 4.0 (15-10-2023)
| ZIB-1704 | Lichaamsgewicht |
| ZIB-1886 | Lichaamsgewicht: ook formeel beperking g/kg aangeven |
Publicatieversie 4.0.1 (24-04-2024)
| ZIB-2591 | Lichaamsgewicht - Omschrijving Gewichtswaarde aanpassen |
| ZIB-2137 | 2023-1 Lichaamsgewicht: definitie NL-CM:12.1.2 WeightValue incorrect/incomplete |
Concept
Lichaamsgewicht is de gangbare benaming voor de massa van het (menselijk) lichaam.
Purpose
Het vroegtijdig opsporen van afwijkend lichaamsgewicht is een belangrijke taak van de preventieve gezondheidszorg. Een duidelijk te hoog of te laag lichaamsgewicht kan immers symptoom zijn van een andere onderliggende problematiek. Bij vroege detectie kan er ook vroeger gestart worden met een behandeling.
Deze zorginformatiebouwsteen biedt de mogelijkheid om het lichaamsgewicht (zowel exact als geschat) van een persoon vast te leggen.
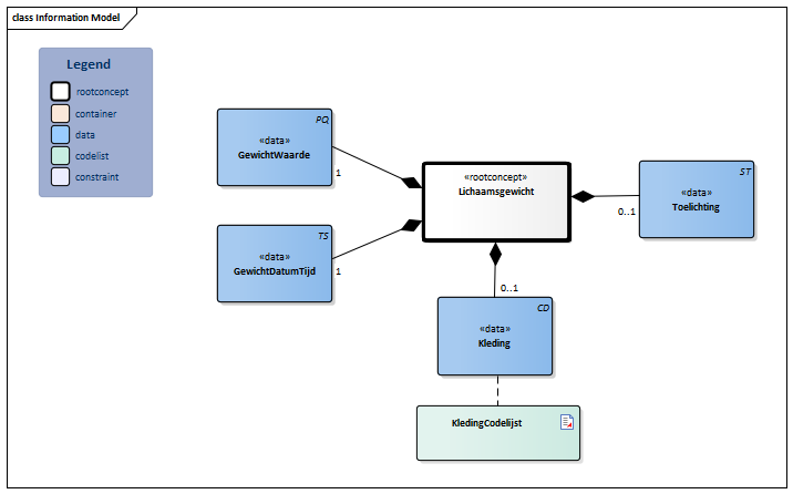
Information Model

| Type | Id | Concept | Card. | Definitie | DefinitieCode | Verwijzing | ||||||||
| NL-CM:12.1.1 | Rootconcept van de bouwsteen Lichaamsgewicht. Dit rootconcept bevat alle gegevenselementen van de bouwsteen Lichaamsgewicht. |
|
||||||||||||
| NL-CM:12.1.2 | 1 | Het lichaamsgewicht van de patiënt. Het gewicht wordt in Nederland uitgedrukt in kilogram (kg). Bij pasgeborenen wordt het gewicht veelal in gram (g) uitgedrukt.
Dit concept kan ook gebruikt worden om een geschat lichaamsgewicht vast te leggen als het niet mogelijk is om het exacte lichaamsgewicht te meten - bijvoorbeeld, het wegen van een tegenwerkend kind, of een schatting van het gewicht van een ongeboren kind. |
|
|||||||||||
| NL-CM:12.1.3 | 0..1 | Opmerking over de gewichtsmeting, zoals eventuele problemen of factoren die van invloed kunnen zijn op de meting van het lichaamsgewicht; bijvoorbeeld timing in de menstruele cyclus, timing van de recente stoelgang of het noteren van een amputatie. |
|
|||||||||||
| NL-CM:12.1.4 | 1 | Datum en (eventueel) tijd dat het gewicht gemeten of geschat werd. | ||||||||||||
| NL-CM:12.1.5 | 0..1 | De kleding die de patiënt aan had tijdens de meting. |
|
| ||||||||||
Kolommen Concept en DefinitieCode: houdt de muis boven de waarde voor meer informatie
Voor uitleg over de gebruikte symbolen, zie de legenda pagina
Example Instances
| Gewicht DatumTijd | GewichtWaarde | Kleding | Toelichting |
| 08-02-2023 | 72 kg | Volledig gekleed met schoenen | Linker been geamputeerd boven de knie |
| Gewicht DatumTijd | GewichtWaarde | Kleding | Toelichting |
| 06-02-2023 | 2400 gram | Ontkleed |
References
1. Parelsnoer DCM Lichaamsgewicht v0.97 [Online] Beschikbaar op: http://www.nictiz.nl/uploaded/FILES/htmlcontent/dcm/parelsnoer/Lichaamsgewicht%20v0.97.pdf [Geraadpleegd: 23 februari 2015].
2. openEHR-EHR-OBSERVATION.body_weight.v1[Online] Beschikbaar op: http://www.openehr.org/knowledge/ [Geraadpleegd: 23 februari 2015].
Traceability to other Standards
Deze zorginformatie bouwsteen is in lijn met de bouwsteen blauwdruk Meting v1.0.
Valuesets
KledingCodelijst
| Valueset OID: 2.16.840.1.113883.2.4.3.11.60.40.2.12.1.1 | Binding: Required | Status: Active |
| Conceptnaam | Conceptcode | Codestelselnaam | Codesysteem OID | Omschrijving |
| Niet gekleed | UNDRESSED | ContextKleding | 2.16.840.1.113883.2.4.3.11.60.40.4.8.1 | Zonder kleding. |
| Minimaal gekleed | MINIMAL | ContextKleding | 2.16.840.1.113883.2.4.3.11.60.40.4.8.1 | Lichte kleding/ondergoed [Kleding die niet significant het gewicht beïnvloedt.] |
| Volledig gekleed | FULL | ContextKleding | 2.16.840.1.113883.2.4.3.11.60.40.4.8.1 | Volledig gekleed, inclusief schoenen [Kleren die een significante bijdrage hebben aan het gewicht, inclusief schoenen.] |
| Luier | DIAPER | ContextKleding | 2.16.840.1.113883.2.4.3.11.60.40.4.8.1 | Luier [Individu draagt alleen een luier - zou significant aan het gewicht kunnen bijdragen.] [DEPRECATED] |
| Ontkleed | 248160001 | SNOMED CT | 2.16.840.1.113883.6.96 | Zonder kleding. |
| Minimale kleding | 220121000146105 | SNOMED CT | 2.16.840.1.113883.6.96 | Lichte kleding/ondergoed [Kleding die niet significant het gewicht beïnvloedt.] |
| Volledig gekleed met schoenen | 220131000146107 | SNOMED CT | 2.16.840.1.113883.6.96 | Volledig gekleed, inclusief schoenen [Kleren die een significante bijdrage hebben aan het gewicht, inclusief schoenen.] |
| Op blote voeten | 1156252001 | SNOMED CT | 2.16.840.1.113883.6.96 | Volledig gekleed, zonder schoenen [Kleren die een significante bijdrage hebben aan het gewicht, zonder schoenen.] |
| Andere waarden zijn niet toegestaan | ||||
Deze bouwsteen in overige publicaties
- Publicatie 2015, (Versie 1.2)
- Publicatie 2016, (Versie 3.0)
- Publicatie 2017, (Versie 3.1)
- Pre-publicatie 2018-2, (Versie 3.1)
- Pre-publicatie 2019-2, (Versie 3.1)
- Publicatie 2020, (Versie 3.2)
- Pre-publicatie 2021-2, (Versie 3.2)
- Pre-publicatie 2022-1, (Versie 3.2)
- Pre-publicatie 2023-1, (Versie 4.0)
- Publicatie 2024, (Versie 4.0.1)
Bouwsteen verwijzingen
Deze bouwsteen verwijst naar
- --
Deze bouwsteen wordt gebruikt in
- --
Technische specificaties in HL7v3 CDA en HL7 FHIR
Om informatie op basis van zorginformatiebouwstenen uit te wisselen zijn aanvullende, meer technische specificaties nodig.
Niet iedere omgeving kan met dezelfde technische specificaties overweg. Om deze reden zijn er meerdere typen technische specificaties:
- HL7® versie 3 CDA compatibele specificaties, beschikbaar via de Nictiz ART-DECOR® omgeving

- HL7® FHIR® compatibele specificaties, beschikbaar via de Nictiz-omgeving op de Simplifier FHIR Registry

Downloads
De bouwsteen is ook beschikbaar als pdf bestand
of als spreadsheet
Over deze informatie
De informatie in deze wiki pagina is gebaseerd op de prepublicatie 2026-1
SNOMED CT en LOINC codes zijn gebaseeerd op:
- SNOMED Clinical Terms versie: 20260331 [R] (maart 2026-editie)
- LOINC version 2.81
De voorwaarden van gebruik staan op de beginpagina ![]()
Deze pagina is gegenereerd op 17/04/2026 12:06:59 met ZibExtraction v. 10.0.9603.19166