Gezinssituatie-v3.4.1(2026-1NL)

Uit Zorginformatiebouwstenen
Naar navigatie springen Naar zoeken springen



Algemeen

Naam: nl.zorg.Gezinssituatie
Versie: 3.4.1
ZIB Status:Final
Publicatie: 2026-1
Publicatie status: Prepublished
Publicatie datum: 17-04-2026


Terug naar ZIB overzicht

Metadata

DCM::CoderList Werkgroep RadB Verpleegkundige Gegevens
DCM::ContactInformation.Address *
DCM::ContactInformation.Name *
DCM::ContactInformation.Telecom *
DCM::ContentAuthorList Werkgroep RadB Verpleegkundige Gegevens
DCM::CreationDate 2-5-2014
DCM::DeprecatedDate
DCM::DescriptionLanguage nl
DCM::EndorsingAuthority.Address
DCM::EndorsingAuthority.Name PM
DCM::EndorsingAuthority.Telecom
DCM::Id 2.16.840.1.113883.2.4.3.11.60.40.3.7.13
DCM::KeywordList Gezinssamenstelling, gezinssituatie, kinderen, zorgtaak
DCM::LifecycleStatus Final
DCM::ModelerList Werkgroep RadB Verpleegkundige Gegevens
DCM::Name nl.zorg.Gezinssituatie
DCM::PublicationDate 17-04-2026
DCM::PublicationStatus Prepublished
DCM::ReviewerList Projectgroep RadB Verpleegkundige Gegevens & Kerngroep Registratie aan de Bron
DCM::RevisionDate 8-4-2024
DCM::Supersedes nl.zorg.Gezinssituatie-v3.4
DCM::Version 3.4.1
HCIM::PublicationLanguage NL

Revision History

Publicatieversie 1.0 (01-07-2015)

Publicatieversie 3.0 (01-05-2016)

ZIB-453 Wijziging naamgeving ZIB's en logo's door andere opzet van beheer

Publicatieversie 3.1 (26-02-2019)

ZIB-697 Terminologiekoppeling Gezinssituatie en GezinssituatieKind

Publicatieversie 3.2 (06-07-2019)

ZIB-767 Gezinssituatie kind naam, geslacht, en waar woonachtig als uitwondend

Publicatieversie 3.3 (01-12-2021)

ZIB-1572 Deprecated SNOMED codes

Publicatieversie 3.4 (15-10-2023)

ZIB-1905 Terminologie code voor concept CareResponsibility

Publicatieversie 3.4.1 (15-04-2024)

ZIB-2049 Voorbeeld Gezinssituatie klopt niet

Concept

Traditioneel is een gezin gedefinieerd als een leefverband van een of meer volwassenen die verantwoordelijkheid dragen voor de verzorging en de opvoeding van een of meer kinderen.
Tegenwoordig wordt de term breder gebruikt voor alle samenlevingsvormen die een herkenbare sociale eenheid vormen, met al dan niet verwante personen die duurzame en affectieve banden hebben en elkaar onderling steun en verzorging verlenen.

Purpose

Informatie over de gezinssituatie van de patiënt is van belang bij het vaststellen van de mate waarin de patiënt thuis verzorging en ondersteuning krijgt en kan krijgen. De leeftijd van de kinderen bepaalt bijvoorbeeld mede of zij een rol kunnen spelen bij de mantelzorg.
Ook is het van belang te weten of de patiënt ondersteuning nodig heeft voor opvang van en/of zorg voor afhankelijke gezinsleden.
Situaties waarin deze informatie van belang is, zijn bijvoorbeeld ontslag uit het ziekenhuis of verpleeghuis.

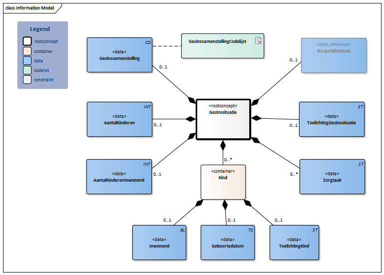
Information Model


#3305#GezinssamenstellingCodelijstBurgerlijkeStaat-v3.2(2026-1NL)#3303#3310#3308#3307#3304#3302#3314#3311#3312


Type Id Concept Card. Definitie DefinitieCode Verwijzing
NL-CM:7.13.1 Gezinssituatie Rootconcept van de bouwsteen Gezinssituatie. Dit concept bevat alle gegevenselementen van de bouwsteen Gezinssituatie.
365470003 Bevinding betreffende gegevens over gezin en gezinssamenstelling
NL-CM:7.13.7 BurgerlijkeStaat 0..1 De burgerlijke staat van de patiënt.
BurgerlijkeStaat
NL-CM:7.13.8 Gezinssamenstelling 0..1 De gezinssamenstelling beschrijft de thuissituatie van de patiënt en de samenlevingsvorm.

Een gezin kan uit één of meer personen bestaan.

224130005 Gezinssamenstelling
GezinssamenstellingCodelijst
NL-CM:7.13.2 AantalKinderen 0..1 Het aantal kinderen dat de patiënt heeft. Kinderen in de context van deze bouwsteen zijn stiefkinderen, pleegkinderen, biologische en geadopteerde kinderen.
224118004 Aantal nakomelingen
NL-CM:7.13.9 AantalKinderenInwonend 0..1 Het aantal kinderen dat bij de patiënt woont.
55811000146107 Aantal thuiswonende kinderen
NL-CM:7.13.10 Zorgtaak 0..* De activiteiten die de patiënt verricht in het kader van zorg voor een afhankelijk gezinslid.
270111000146104 Verzorgingstaken
NL-CM:7.13.6 ToelichtingGezinssituatie 0..1 Een toelichting op de gezinssituatie.
48767-8 Verklarend commentaar [interpretatie] in {systeem} (tekstueel)
NL-CM:7.13.3 Kind 0..* Container van het concept Kind. Deze container bevat alle gegevenselementen van het concept Kind.
67822003 Kind
NL-CM:7.13.4 Geboortedatum 0..1 De geboortedatum van het kind.
21112-8 Geboortedatum [tijdstempel]
NL-CM:7.13.5 Inwonend 0..1 Een indicator die aangeeft of het kind inwonend is.
107541000146102 Kind woont thuis
NL-CM:7.13.11 ToelichtingKind 0..1 Een toelichting op de gezinssituatie van het kind.
48767-8 Verklarend commentaar [interpretatie] in {systeem} (tekstueel)

Kolommen Concept en DefinitieCode: houdt de muis boven de waarde voor meer informatie
Voor uitleg over de gebruikte symbolen, zie de legenda pagina

Example Instances

Gezinssituatie
Gezinssamenstelling Woont met gezin
Zorgtaak Heeft zorg voor vader die in huis woont.
AantalKinderen 3
AantalKinderenInwonend 2
Kind
Geboortedatum 01-03-2012
Inwonend Ja
Kind
Geboortedatum 03-01-2004
Inwonend Ja
Kind
Geboortedatum 04-11-2002
Inwonend Nee
BurgerlijkeStaat
BurgerlijkeStaat Ongehuwd
Toelichting Beide inwonende kinderen zijn zeer zelfstandig.

Instructions

Zorg voor gezinsleden die van de patiënt afhankelijk zijn wordt in het concept Zorgtaak vermeld.
Gezinsleden die de patiënt zorg kunnen geven als mantelzorger worden in de bouwsteen HulpVanAnderen vermeld als mantelzorger.

In het kader van het het beleid rondom KOPP (Kinderen van Ouders met Psychiatrische Problemen) is het in de GGZ instellingen verplicht vast te leggen of er kinderen in het gezin zijn. Dit houdt in dat voor de GGZ situatie of het aantal kinderen (inwonend) moet worden ingevuld, hetzij met informatie per kind hetzij als totaal aantal.

Valuesets

GezinssamenstellingCodelijst

Valueset OID: 2.16.840.1.113883.2.4.3.11.60.40.2.7.13.1 Binding: Extensible Status: Active
Conceptnaam Conceptcode Codestelselnaam Codesysteem OID Omschrijving
Woont alleen 105529008 SNOMED CT 2.16.840.1.113883.6.96 Alleenwonend
Woont samen met levenspartner 408821002 SNOMED CT 2.16.840.1.113883.6.96 Samenwonend met partner
Inwonende minderjarige kinderen 8871000146101 SNOMED CT 2.16.840.1.113883.6.96 Inwonende minderjarige kinderen
Inwonende meerderjarige kinderen 8861000146107 SNOMED CT 2.16.840.1.113883.6.96 Inwonende meerderjarige kinderen
Woont met ouders 224137008 SNOMED CT 2.16.840.1.113883.6.96 Woont samen met ouders
Woont met gezin 224133007 SNOMED CT 2.16.840.1.113883.6.96 Woont met gezin
Woont samen met vrienden [DEPRECATED] 224131009 SNOMED CT 2.16.840.1.113883.6.96 Woont samen met vrienden
Waarde Other (OTH) uit codestelsel NullFlavor (OID: 2.16.840.1.113883.5.1008) is toegestaan in deze waardenlijst.

Deze bouwsteen in overige publicaties

Bouwsteen verwijzingen

Deze bouwsteen verwijst naar

--

Deze bouwsteen wordt gebruikt in

--

Technische specificaties in HL7v3 CDA en HL7 FHIR

Om informatie op basis van zorginformatiebouwstenen uit te wisselen zijn aanvullende, meer technische specificaties nodig.
Niet iedere omgeving kan met dezelfde technische specificaties overweg. Om deze reden zijn er meerdere typen technische specificaties:

  • HL7® versie 3 CDA compatibele specificaties, beschikbaar via de Nictiz ART-DECOR® omgeving
  • HL7® FHIR® compatibele specificaties, beschikbaar via de Nictiz-omgeving op de Simplifier FHIR Registry

Downloads

De bouwsteen is ook beschikbaar als pdf bestand of als spreadsheet

Over deze informatie

De informatie in deze wiki pagina is gebaseerd op de prepublicatie 2026-1
SNOMED CT en LOINC codes zijn gebaseeerd op:

  • SNOMED Clinical Terms versie: 20260331 [R] (maart 2026-editie)
  • LOINC version 2.81

De voorwaarden van gebruik staan op de beginpagina
Deze pagina is gegenereerd op 18/04/2026 17:24:38 met ZibExtraction v. 10.0.9604.31200


Terug naar ZIB overzicht