FunctieZien-v4.0(2024NL)
Algemeen
Naam: nl.zorg.FunctieZien ![]()
Versie: 4.0
ZIB Status:Final
Publicatie: 2024
Publicatie status: Published
Publicatie datum: 25-04-2025
Metadata
| DCM::CoderList | Werkgroep RadB Verpleegkundige Gegevens |
| DCM::ContactInformation.Address | * |
| DCM::ContactInformation.Name | * |
| DCM::ContactInformation.Telecom | * |
| DCM::ContentAuthorList | Werkgroep RadB Verpleegkundige Gegevens |
| DCM::CreationDate | 4-4-2014 |
| DCM::DeprecatedDate | |
| DCM::DescriptionLanguage | nl |
| DCM::EndorsingAuthority.Address | |
| DCM::EndorsingAuthority.Name | PM |
| DCM::EndorsingAuthority.Telecom | |
| DCM::Id | 2.16.840.1.113883.2.4.3.11.60.40.3.4.16 |
| DCM::KeywordList | Zien, lagere visuele functies, gezichtsvermogen |
| DCM::LifecycleStatus | Final |
| DCM::ModelerList | Werkgroep RadB Verpleegkundige Gegevens |
| DCM::Name | nl.zorg.FunctieZien |
| DCM::PublicationDate | 25-04-2025 |
| DCM::PublicationStatus | Published |
| DCM::ReviewerList | Projectgroep RadB Verpleegkundige Gegevens & Kerngroep Registratie aan de Bron |
| DCM::RevisionDate | 10-04-2025 |
| DCM::Supersedes | nl.zorg.FunctieZien-v3.4 |
| DCM::Version | 4.0 |
| HCIM::PublicationLanguage | NL |
Revision History
Publicatieversie 1.0 (01-07-2015)
Publicatieversie 3.0 (01-05-2016)
| ZIB-453 | Wijziging naamgeving ZIB's en logo's door andere opzet van beheer |
Publicatieversie 3.1 (04-09-2017)
| ZIB-530 | Verwijzingen naar de bouwsteen Verpleegkundige Interventie verwijderd |
| ZIB-531 | Vervangen 5-punts ICF schaal door 3-punts SNOMED CT schaal voor beperkingen en stoornissen |
| ZIB-549 | De Engelse naam van de bouwsteen en het rootconcept zijn niet correct |
Publicatieversie 3.2 (29-01-2020)
| ZIB-767 | Gezinssituatie kind naam, geslacht, en waar woonachtig als uitwondend |
Publicatieversie 3.3 (01-12-2021)
| ZIB-1560 | Enkele dubbele punt vervangen door dubbele dubbele punt |
Publicatieversie 3.4 (15-10-2023)
| ZIB-1709 | VisualFunction - DeviceAnatomicalLocation |
| ZIB-1974 | Suggested typo and textual improvements |
Publicatieversie 4.0 (24-04-2024)
| ZIB-2459 | Deprecated values in zib pre-publicatie 2024-1 |
| ZIB-2735 | Pre-publicatie check op deprecated codes |
| ZIB-2746 | Engelse rootconcept naam gelijk aan conceptnaam |
Concept
Zien is het vermogen om belichte objecten waar te nemen, met als doel zich te oriërenteren op voorwerpen en personen in een belichte omgeving. Het gaat daarbij om de waarneming van de lichtprikkels en niet om de verwerking er van in de hersenen.
Een stoornis van de gezichtsfunctie kan leiden tot onder andere orientatieproblemen.
Purpose
Informatie over stoornissen van de visuele functie is van belang bij de verpleging en behandeling van en vooral bij de communicatie met de patiënt. Op grond van deze informatie kan de zorg aangepast worden aan de eventuele beperkingen van de patiënt.
Evidence Base
De definities van de concepten zijn (deels) ontleend aan de Nederlandse vertaling van de ICNP begrippen.
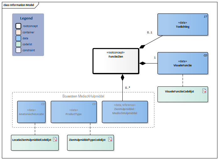
Information Model

| Type | Id | Concept | Card. | Definitie | DefinitieCode | Verwijzing | ||||||||
| NL-CM:4.16.1 | Rootconcept van de bouwsteen FunctieZien. Dit concept bevat alle gegevenselementen van de bouwsteen FunctieZien. | |||||||||||||
| NL-CM:4.16.3 | 1 | Het vermogen om te zien als gevolg van reactie op prikkels van visuele organen. |
|
| ||||||||||
| NL-CM:4.16.4 | 0..* | De medische hulpmiddelen die gebruikt worden ter ondersteuning van de visuele functie. |
|
| ||||||||||
| NL-CM:10.1.3 | Het type product dat gebruikt wordt om het zien te ondersteunen. |
| ||||||||||||
| NL-CM:10.1.15 | De anatomische locatie van de ZienHulpmiddel. |
| ||||||||||||
| NL-CM:4.16.2 | 0..1 | Een toelichting op de visuele functie. |
|
|||||||||||
Kolommen Concept en DefinitieCode: houdt de muis boven de waarde voor meer informatie
Voor uitleg over de gebruikte symbolen, zie de legenda pagina
Example Instances
| FunctieZien | |
| VisueleFunctie | Verminderd gezichtsvermogen |
| ZienHulpmiddel | |
| ProductType | Leesbril |
| Toelichting | Ziet met linkeroog slechter dan met het rechteroog. |
References
1. International Classification of Functioning Disability and Health (ICF) [Online] Beschikbaar op:http:/www.rivm.nl/who-fic/icf.htm [Geraadpleegd: 13 februari 2015]
Valuesets
LocatieZienHulpmiddelCodelijst
| Valueset OID: 2.16.840.1.113883.2.4.3.11.60.40.2.4.16.3 | Binding: Required | Status: Active |
| Conceptnaam | Conceptcode | Codestelselnaam | Codesysteem OID | Omschrijving |
| Structuur van linker oog [DEPRECATED] | 8966001 | SNOMED CT | 2.16.840.1.113883.6.96 | Structuur van linker oog |
| Structuur van regio van linker oog | 726675003 | SNOMED CT | 2.16.840.1.113883.6.96 | Structuur van linker oog |
| Structuur van rechter oog [DEPRECATED] | 18944008 | SNOMED CT | 2.16.840.1.113883.6.96 | Structuur van rechter oog |
| Structuur van regio van rechter oog | 726680007 | SNOMED CT | 2.16.840.1.113883.6.96 | Structuur van rechter oog |
| Structuur van beide ogen | 40638003 | SNOMED CT | 2.16.840.1.113883.6.96 | Structuur van beide ogen |
| Andere waarden zijn niet toegestaan | ||||
VisueleFunctieCodelijst
| Valueset OID: 2.16.840.1.113883.2.4.3.11.60.40.2.4.16.1 | Binding: Required | Status: Active |
| Conceptnaam | Conceptcode | Codestelselnaam | Codesysteem OID | Omschrijving |
| Normaal zicht | 45089002 | SNOMED CT | 2.16.840.1.113883.6.96 | Geen visuele stoornis |
| Verlies van gezichtsvermogen | 397540003 | SNOMED CT | 2.16.840.1.113883.6.96 | Verminderd gezichtsvermogen |
| Bilaterale blind- of slechtziendheid [DEPRECATED] | 267727004 | SNOMED CT | 2.16.840.1.113883.6.96 | (Vrijwel) blind [DEPRECATED] |
| Blind aan beide ogen | 193699007 | SNOMED CT | 2.16.840.1.113883.6.96 | Blind |
| Andere waarden zijn niet toegestaan | ||||
ZienHulpmiddelTypeCodelijst
| Valueset OID: 2.16.840.1.113883.2.4.3.11.60.40.2.4.16.2 | Binding: Extensible | Status: Active |
| Conceptnaam | Conceptcode | Codestelselnaam | Codesysteem OID | Omschrijving |
| geen | 0 | eCare codes | 2.16.840.1.113883.2.4.3.11.22.218 | geen visuele hulpmiddelen |
| Enkelfocale leesbril | 423013001 | SNOMED CT | 2.16.840.1.113883.6.96 | leesbril |
| Bril | 50121007 | SNOMED CT | 2.16.840.1.113883.6.96 | bril |
| Contactlens | 57368009 | SNOMED CT | 2.16.840.1.113883.6.96 | contactlenzen |
| Apparaat met loep | 264865009 | SNOMED CT | 2.16.840.1.113883.6.96 | loep |
| Waarde Other (OTH) uit codestelsel NullFlavor (OID: 2.16.840.1.113883.5.1008) is toegestaan in deze waardenlijst. | ||||
Deze bouwsteen in overige publicaties
- Publicatie 2015, (Versie 1.0)
- Publicatie 2016, (Versie 3.0)
- Publicatie 2017, (Versie 3.1)
- Pre-publicatie 2018-2, (Versie 3.1)
- Pre-publicatie 2019-2, (Versie 3.1)
- Publicatie 2020, (Versie 3.1)
- Pre-publicatie 2021-2, (Versie 3.3)
- Pre-publicatie 2022-1, (Versie 3.3)
- Pre-publicatie 2023-1, (Versie 3.4)
- Pre-Publicatie 2024-1, (Versie 3.4)
Bouwsteen verwijzingen
Deze bouwsteen verwijst naar
Deze bouwsteen wordt gebruikt in
- --
Technische specificaties in HL7v3 CDA en HL7 FHIR
Om informatie op basis van zorginformatiebouwstenen uit te wisselen zijn aanvullende, meer technische specificaties nodig.
Niet iedere omgeving kan met dezelfde technische specificaties overweg. Om deze reden zijn er meerdere typen technische specificaties:
- HL7® versie 3 CDA compatibele specificaties, beschikbaar via de Nictiz ART-DECOR® omgeving

- HL7® FHIR® compatibele specificaties, beschikbaar via de Nictiz-omgeving op de Simplifier FHIR Registry

Downloads
De bouwsteen is ook beschikbaar als pdf bestand
of als spreadsheet
Over deze informatie
De informatie in deze wiki pagina is gebaseerd op de Publicatie 2024
SNOMED CT en LOINC codes zijn gebaseeerd op:
- SNOMED Clinical Terms versie: 20250630 [R] (juni 2025-editie)
- LOINC version 2.77
De voorwaarden van gebruik staan op de beginpagina ![]()
Deze pagina is gegenereerd op 10/07/2025 16:10:32 met ZibExtraction v. 9.5.9242.40707