FunctieHoren-v3.4(2024NL)
Algemeen
Naam: nl.zorg.FunctieHoren ![]()
Versie: 3.4
ZIB Status:Final
Publicatie: 2024
Publicatie status: Published
Publicatie datum: 25-04-2025
Metadata
| DCM::CoderList | Werkgroep RadB Verpleegkundige Gegevens |
| DCM::ContactInformation.Address | * |
| DCM::ContactInformation.Name | * |
| DCM::ContactInformation.Telecom | * |
| DCM::ContentAuthorList | Werkgroep RadB Verpleegkundige Gegevens |
| DCM::CreationDate | 4-4-2014 |
| DCM::DeprecatedDate | |
| DCM::DescriptionLanguage | nl |
| DCM::EndorsingAuthority.Address | |
| DCM::EndorsingAuthority.Name | PM |
| DCM::EndorsingAuthority.Telecom | |
| DCM::Id | 2.16.840.1.113883.2.4.3.11.60.40.3.4.17 |
| DCM::KeywordList | Horen, auditieve functies, gehoor |
| DCM::LifecycleStatus | Final |
| DCM::ModelerList | Werkgroep RadB Verpleegkundige Gegevens |
| DCM::Name | nl.zorg.FunctieHoren |
| DCM::PublicationDate | 25-04-2025 |
| DCM::PublicationStatus | Published |
| DCM::ReviewerList | Projectgroep RadB Verpleegkundige Gegevens & Kerngroep Registratie aan de Bron |
| DCM::RevisionDate | 16-04-2025 |
| DCM::Supersedes | nl.zorg.FunctieHoren-v3.3 |
| DCM::Version | 3.4 |
| HCIM::PublicationLanguage | NL |
Revision History
Publicatieversie 1.0 (01-07-2015)
Publicatieversie 3.0 (01-05-2016)
| ZIB-453 | Wijziging naamgeving ZIB's en logo's door andere opzet van beheer |
Publicatieversie 3.1 (04-09-2017)
| ZIB-530 | Verwijzingen naar de bouwsteen Verpleegkundige Interventie verwijderd |
| ZIB-531 | Vervangen 5-punts ICF schaal door 3-punts SNOMED CT schaal voor beperkingen en stoornissen |
Publicatieversie 3.2 (06-07-2019)
| ZIB-732 | Een aantal Snomed codes blijken bij nadere controle invalide. Een aantal andere codes zijn inmiddels Inactive verklaard in SNOMED |
Publicatieversie 3.2.1 (01-12-2021)
| ZIB-1575 | Deprecated termen en waardelijsten uit de prepublicatie halen |
Publicatieversie 3.3 (10-06-2022)
| ZIB-1621 | Onjuist ConceptID en onjuiste naam FunctieHoren.HulpmiddelAnatomischeLocatie |
Publicatieversie 3.4 (24-04-2024)
| ZIB-2746 | Engelse rootconcept naam gelijk aan conceptnaam |
Concept
Horen is het vermogen om geluid waar te nemen, met als doel het communiceren met anderen, het localiseren van een geluidsbron en het herkennen van geluiden. Het gaat daarbij om de waarneming van de geluidsgolven en niet om de verwerking er van in de hersenen.
Een stoornis van de hoorfunctie kan leiden tot onder andere communicatieproblemen.
Purpose
Informatie over de aanwezigheid van stoornissen in de hoorfunctie is van belang bij de verpleging en behandeling van en vooral bij de commununicatie met de patiënt.
Evidence Base
De definities van de concepten zijn (deels) ontleend aan de Nederlandse vertaling van de ICNP begrippen.
Information Model

| Type | Id | Concept | Card. | Definitie | DefinitieCode | Verwijzing | ||||||||
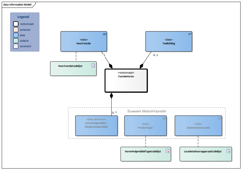
| NL-CM:4.17.1 | Rootconcept van de bouwsteen FunctieHoren. Dit concept bevat alle gegevenselementen van de bouwsteen FunctieHoren. | |||||||||||||
| NL-CM:4.17.3 | 1 | Het vermogen om te horen als reactie op prikkels van de (auditieve) hoor-organen. |
|
| ||||||||||
| NL-CM:4.17.4 | 0..* | Het medische hulpmiddel dat gebruikt wordt ter ondersteuning van het horen. |
|
| ||||||||||
| NL-CM:10.1.3 | Het type product dat gebruikt wordt om het horen te ondersteunen. |
| ||||||||||||
| NL-CM:10.1.15 | De anatomische locatie van het gehoorapparaat, bijvoorbeeld linkeroor. |
|
| |||||||||||
| NL-CM:4.17.2 | 0..1 | Een toelichting op de hoorfunctie. |
|
|||||||||||
Kolommen Concept en DefinitieCode: houdt de muis boven de waarde voor meer informatie
Voor uitleg over de gebruikte symbolen, zie de legenda pagina
Example Instances
| FunctieHoren | |
| HoorFunctie | Verminderde gehoorfunctie |
| HorenHulpmiddel | |
| ProductType | Gehoorapparaat |
| HulpmiddelAnatomischeLocatie | Linkeroor |
| Toelichting | Door duidelijk articuleren en langzaam te praten kan patiënt redelijk verstaan. |
References
1. International Classification of Functioning Disability and Health (ICF) [Online] Beschikbaar op:http:/www.rivm.nl/who-fic/icf.htm [Geraadpleegd: 13 februari 2015]
Valuesets
HoorFunctieCodelijst
| Valueset OID: 2.16.840.1.113883.2.4.3.11.60.40.2.4.17.1 | Binding: Required | Status: Active |
| Conceptnaam | Conceptcode | Codestelselnaam | Codesysteem OID | Omschrijving |
| Gehoor normaal | 162339002 | SNOMED CT | 2.16.840.1.113883.6.96 | Geen gehoorstoornis |
| Gehoorverlies | 15188001 | SNOMED CT | 2.16.840.1.113883.6.96 | Verminderde gehoorfunctie |
| Complete doofheid | 8531006 | SNOMED CT | 2.16.840.1.113883.6.96 | Volledig doof |
| Andere waarden zijn niet toegestaan | ||||
HorenHulpmiddelTypeCodelijst
| Valueset OID: 2.16.840.1.113883.2.4.3.11.60.40.2.4.17.2 | Binding: Extensible | Status: Active |
| Conceptnaam | Conceptcode | Codestelselnaam | Codesysteem OID | Omschrijving |
| Geen | 0 | Hulpmiddelen gehoor | 2.16.840.1.113883.2.4.3.11.22.211 | Geen |
| Hoortoestel | 6012004 | SNOMED CT | 2.16.840.1.113883.6.96 | Gehoorapparaat |
| Waarde Other (OTH) uit codestelsel NullFlavor (OID: 2.16.840.1.113883.5.1008) is toegestaan in deze waardenlijst. | ||||
LocatieGehoorapparaatCodelijst
| Valueset OID: 2.16.840.1.113883.2.4.3.11.60.40.2.4.17.3 | Binding: Required | Status: Active |
| Conceptnaam | Conceptcode | Codestelselnaam | Codesysteem OID | Omschrijving |
| Structuur van linker oor | 89644007 | SNOMED CT | 2.16.840.1.113883.6.96 | Linkeroor |
| Structuur van rechter oor | 25577004 | SNOMED CT | 2.16.840.1.113883.6.96 | Rechteroor |
| Beide oren | 34338003 | SNOMED CT | 2.16.840.1.113883.6.96 | Beide oren |
| Andere waarden zijn niet toegestaan | ||||
Opm.: Deze waardenlijst vervangt voor deze zib de waardenlijst van het element Locatie van de subzib AnatomischeLocatie
Deze bouwsteen in overige publicaties
- Publicatie 2015, (Versie 1.0)
- Publicatie 2016, (Versie 3.0)
- Publicatie 2017, (Versie 3.1)
- Pre-publicatie 2018-2, (Versie 3.1)
- Pre-publicatie 2019-2, (Versie 3.2)
- Publicatie 2020, (Versie 3.2)
- Pre-publicatie 2021-2, (Versie 3.2.1)
- Pre-publicatie 2022-1, (Versie 3.3)
- Pre-publicatie 2023-1, (Versie 3.3)
- Pre-Publicatie 2024-1, (Versie 3.3)
Bouwsteen verwijzingen
Deze bouwsteen verwijst naar
Deze bouwsteen wordt gebruikt in
- --
Technische specificaties in HL7v3 CDA en HL7 FHIR
Om informatie op basis van zorginformatiebouwstenen uit te wisselen zijn aanvullende, meer technische specificaties nodig.
Niet iedere omgeving kan met dezelfde technische specificaties overweg. Om deze reden zijn er meerdere typen technische specificaties:
- HL7® versie 3 CDA compatibele specificaties, beschikbaar via de Nictiz ART-DECOR® omgeving

- HL7® FHIR® compatibele specificaties, beschikbaar via de Nictiz-omgeving op de Simplifier FHIR Registry

Downloads
De bouwsteen is ook beschikbaar als pdf bestand
of als spreadsheet
Over deze informatie
De informatie in deze wiki pagina is gebaseerd op de Publicatie 2024
SNOMED CT en LOINC codes zijn gebaseeerd op:
- SNOMED Clinical Terms versie: 20250630 [R] (juni 2025-editie)
- LOINC version 2.77
De voorwaarden van gebruik staan op de beginpagina ![]()
Deze pagina is gegenereerd op 10/07/2025 16:10:29 met ZibExtraction v. 9.5.9242.40707