PharmaceuticalProduct-v2.3(2026-1EN)

Uit Zorginformatiebouwstenen
Versie door Update bot (overleg | bijdragen) op 19 apr 2026 om 02:11 (Nieuwe pagina aangemaakt met '<!-- Hieronder wordt een transclude page aangeroepen --> {{Versions-2.16.840.1.113883.2.4.3.11.60.40.3.9.7(EN)|1|PharmaceuticalProduct-v2.3(2026-1EN)}} <!-- Tot hier de transclude page --> ==General information<!--hdGeneralInformation-->== Name<!--hdName-->: '''nl.zorg.part.PharmaceuticalProduct''' link=FarmaceutischProduct-v2.3(2026-1NL)<BR> Version<!--hdVersion-->: '''2.3''' <br> HCIM Status<!--hdStatus-->:Final<br> Release<!--hdPub…')
(wijz) ← Oudere versie | Huidige versie (wijz) | Nieuwere versie → (wijz)
Naar navigatie springen Naar zoeken springen



General information

Name: nl.zorg.part.PharmaceuticalProduct
Version: 2.3
HCIM Status:Final
Release: 2026-1
Release status: Prepublished
Release date: 17-04-2026


Back to HCIM list

Metadata

DCM::CoderList Projectgroep Medicatieproces
DCM::ContactInformation.Address
DCM::ContactInformation.Name *
DCM::ContactInformation.Telecom
DCM::ContentAuthorList Projectgroep Medicatieproces
DCM::CreationDate 1-3-2017
DCM::DeprecatedDate
DCM::DescriptionLanguage nl
DCM::EndorsingAuthority.Address
DCM::EndorsingAuthority.Name PM
DCM::EndorsingAuthority.Telecom
DCM::Id 2.16.840.1.113883.2.4.3.11.60.40.3.9.7
DCM::KeywordList FarmaceutischProduct
DCM::LifecycleStatus Final
DCM::ModelerList Architectuurgroep Registratie aan de Bron
DCM::Name nl.zorg.part.FarmaceutischProduct
DCM::PublicationDate 17-04-2026
DCM::PublicationStatus Prepublished
DCM::ReviewerList Projectgroep Medicatieproces & Architectuurgroep Registratie aan de Bron
DCM::RevisionDate 06-05-2025
DCM::Supersedes nl.zorg.part.FarmaceutischProduct-v2.2.1
DCM::Version 2.3
HCIM::PublicationLanguage EN

Revision History

Only available in Dutch

Publicatieversie 1.0 (04-09-2017)

Publicatieversie 2.0 (31-12-2017)

ZIB-472 Terminologiekoppeling klopt niet met beschrijving
ZIB-618 Hernoemen Verstrekking naar Medicatieverstrekking

Publicatieversie 2.1 (06-07-2019)

ZIB-781 aanpassing omschrijving 'Farmaceutische vorm'
ZIB-788 Geen informatie
ZIB-795 aanpassing voorbeeld 'Product (geneesmiddel)'
ZIB-796 aanpassing definitie 'ProductCode (geneesmiddelcode)'
ZIB-797 aanpassing definitie 'Product (geneesmiddel)'

Publicatieversie 2.1.1 (31-01-2020)

ZIB-789 aanpassing voorbeeld en omschrijving 'Ingredientcode' (in zib FarmaceutischProduct)

Publicatieversie 2.1.2 (01-09-2020)

ZIB-911 Correction English "Farmaceutical"

Publicatieversie 2.1.3 (01-12-2021)

ZIB-1452 Duplicate tekst in zib concept omschrijving en definitie op de root

Publicatieversie 2.2 (10-06-2022)

ZIB-1453 PharmaceuticalProduct IngredientCodeSSKCodelist 'Extensible' binding
ZIB-1651 Toevoegen batch- en serienummer en farmaceutischproduct
ZIB-1726 Geen informatie

Publicatieversie 2.2.1 (15-10-2023)

ZIB-1743 Tekstuele wijzigingen zib FarmaceutischProduct

Publicatieversie 2.3 (24-04-2024)

ZIB-2214 Toevoegen SNOMED CT aan zib farmaceutisch product t.b.v. Vaccinatie, vaccin
ZIB-2499 HTML tags verwijderen uit IngredientCode en ProductCode

Concept

The prescribed substance is usually medication. However, medical aids and bandages can also be prescribed and supplied via the pharmacy. Food and blood products do not strictly belong in the medication category, but can be prescribed and supplied by a pharmacy as well.

A type of medication can be indicated with a single code. That code can be chosen from several possible coding systems (concretely: GPK, PRK, HPK or article numbers). Correct use of these codes in the software systems will sufficiently record the composition of the product used, making a complete product specification unnecessary.

In addition to a primary code, alternative codes from other coding systems can also be entered (so that the GPK can be sent along in the event that the patient was registered based on PRK, for example).

Entering multiple ingredients will enable you to display a compound product. If one of the composite parts is liquid, the dosage will be given in milliliters; otherwise it will be given in ‘units’.

In that case, the composition of the medication can be specified implicitly (with the use of a medication code) or explicitly, for example by listing the (active) ingredient(s) of the medication.

Magistral prescriptions can be entered as well. This can be done by means of the option listed above to enter coded ingredients and/or by entering the composition and preparation method as free text.
This is a partial information model

Purpose

The purpose of Product is to unambiguously describe the medication to be used.

Information Model


#2771#2770#1446#2762#IngredientCodeGTINCodelist#ProductCodeATCCodelist#IngredientCodeSSKCodelist#IngredientCodeATCCodelist#PharmaceuticalFormCodelist#IngredientCodeSNKCodelist#IngredientCodeZICodelist#IngredientCodePRKCodelist#IngredientCodeHPKCodelist#IngredientCodeGPKCodelist#ProductCodeZICodelist#ProductCodeGTINCodelist#ProductCodePRKCodelist#ProductCodeHPKCodelist#ProductCodeGPKCodelist#2752#2772#2777#2761#2776#2754#1445#2753#2756#ProductCodeSNOMEDCTCodelist


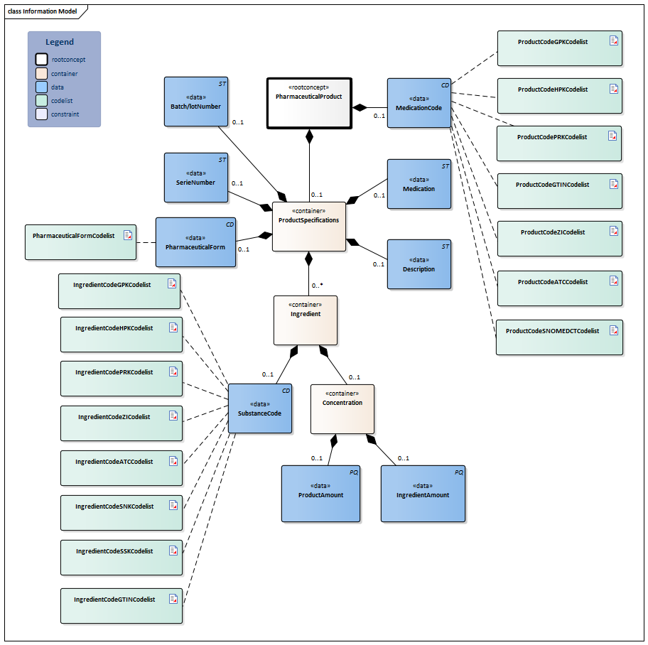
Type Id Concept Card. Definition DefinitionCode Reference
NL-CM:9.7.19926 PharmaceuticalProduct Root concept of the PharmaceuticalProduct partial information model. This root concept contains all data elements of the PharmaceuticalProduct partial information model.
NL-CM:9.7.19927 MedicationCode 0..1 Coding medication in the Netherlands is done on the basis of the G standard (issued by Z index), which is filled under the direction of KNMP.

The coded medication can be expressed as:

  • Global Trade Item Number (GTIN)
  • Z index number (ZI number)
  • Trade product code (HPK)
  • Prescription code (PRK)
  • Generic product code (GPK)
  • Anatomic Therapeutic Classification code (ATC)
  • SNOMED CT code

The GTIN enables identification of the product including its origin with a barcode. The ZI number represents the trade product and the package size. The HPK is the code for the trade product (with the brand name) as used per dose/per time the medication is taken (1 pill, 1 puff, 1ml). The PRK contains als GPK information supplemented with information needed to prescribe the right product. This level is intended to facilitate generic prescription of drugs. The GPK defines the pharmaceutical characteristics of a product: ingredients, strengths, units, pharmaceutical form and route of administration. The Substance Name Code (SNK) is the (active) compound. Further information about the G Standaard levels see https://www.z-index.nl . So-called 90.000.000 numbers are used in local IT systems. These numbers shall not be used for external communication. In this case only the description (not the code) may be included. This is in accordance with national agreements (Nictiz Standard).  

SNOMED CT can be used as an alternative coding of a pharmaceutical product, it is used, for example, to more generically describe vaccinations from the National Vaccination Programme based on the combination of substances (e.g. DKTP vaccine). For vaccines registered in the past, a code from the G-standard is not always present, but it is recommended to record it for current processing. In addition, the SNOMED CT code can be registered as an alternative for the same product. Translated with DeepL.com (free version)

ProductCodeATCCodelist
ProductCodeGPKCodelist
ProductCodeGTINCodelist
ProductCodeHPKCodelist
ProductCodePRKCodelist
ProductCodeSNOMEDCTCodelist
ProductCodeZICodelist
NL-CM:9.7.19928 ProductSpecifications 0..1 Container of the ProductSpecifications concept. This container contains all data elements of the ProductSpecifications concept.

Product specifications are required if the product code is not sufficient to ascertain the active substances and strength.

NL-CM:9.7.22279 Batch/lotNumber 0..1 The batch/lot number provides a unique identification of the origin of information such as the production batch or machine number. The number is constructed according to the GS1 standard AI(10).( https://www.gs1.nl/sectorafspraken-over-standaarden/unieke-identificatie-en-productdata-gezondheidszorg/gs1-barcodes-2#application-identifiers-ais )
NL-CM:9.7.22280 SerieNumber 0..1 The serial number uniquely identifies the source of information of the dose itself. The number is constructed according to the GS1 standard AI(21). (https://www.gs1.nl/sectorafspraken-over-standaarden/unieke-identificatie-en-productdata-gezondheidszorg/gs1-barcodes-2#application-identifiers-ais)
NL-CM:9.7.19931 PharmaceuticalForm 0..1 The pharmaceutical form indicates the form of the medication. Examples include: tablet, suppository, infusion liquid, ointment. If the product has a GPK code in the G standard, the form will be known in the G standard. For products without a code (free text, preparation by the pharmacy), the means of administration can be entered.
PharmaceuticalFormCodelist
NL-CM:9.7.19929 Medication 0..1 For medication which has no code, enter the complete name of the pharmaceutical product here.
NL-CM:9.7.19784 Description 0..1 A textual description of the type of medication (including relevant properties of the composition and preparation method if possible), which is only used if no coded indication from the G Standard is available (historical data regarding magistral preparation which has been entered as free text instead of entering the substance codes).
NL-CM:9.7.19932 Ingredient 0..* Container of the Ingredient concept. This container contains all data elements of the Ingredient concept.

A product contains one or more active substances and excipients. These are usually determined by the product code. For medication prepared or compounded by the local pharmacy, each ingredient must be entered separately.

The active substances play an important role, as they: a) determine the pharmacotherapeutic effect of the medication and b) serve as the basis for the indication of the strength of the medication (e.g. 200 mg).

NL-CM:9.7.19934 SubstanceCode 0..1 Active substance or excipient.

Here, the same codes can be used as for the ProductCode (for dilutions and compounds in particular), but now, the SSK and SNK codes can also be used to indicate a substance (to list ingredients of local products prepared by the pharmacy).

  • GTIN International Article Number
  • Z-index number (ZI-number)
  • Trade product code (HPK)
  • Prescription code (PRK)
  • Generic product code (GPK)
  • Anatomic therapeutic classification (ATC)
  • Substance name code (SNK)
  • Substance name code with route of administration (SKK)
IngredientCodeATCCodelist
IngredientCodeGPKCodelist
IngredientCodeGTINCodelist
IngredientCodeHPKCodelist
IngredientCodePRKCodelist
IngredientCodeSNKCodelist
IngredientCodeSSKCodelist
IngredientCodeZICodelist
NL-CM:9.7.19933 Concentration 0..1 The relative amount of this ingredient in this product.

Calculation of Concentration = Ingredient Amount ÷ Product Amount.

This could be a concentration if the medication is dissolved in liquid, for example.

NL-CM:9.7.22277 IngredientAmount 0..1 The amount and unit of this ingredient. This is the numerator for the calculation of the concentration. The unit should be selected from the G Standard (Table 902).
NL-CM:9.7.22278 ProductAmount 0..1 Amount of the product. This is the denominator for the calculation of the concentration. Optionally a translation to NHG table Gebruiksvoorschriften (Table 25) is also allowed.

Columns Concept and DefinitionCode: hover over the values for more information
For explanation of the symbols, please see the legend page

Example Instances

Only available in Dutch

Afgesproken geneesmiddel
Farmaceutischproduct
Lisinopril tablet 10mg
Methotrexaat injvlst 25mg/ml 0,6 ml

Instructions

Alternative codes for the same product can be added to the coded ProductCode field in the zib FarmaceutischProduct during implementation. Example: the code “871878002 | vaccine with only antigens of Corynebacterium diphtheriae, Bordetella pertussis, Clostridium tetani and human poliovirus (pharmaceutical product)” from SNOMED CT can be an alternative code for GPK code "130745 | DKTP VACCINE (TRIAXIS POliO)" from the G-Standard. The concepts may not differ from each other, but one code may be more generic than the other. So combining "137006 | CHOLERA VACCINE ORAL" (GPK) with "991000221105 | vaccine with only antigen from Vibrio cholerae (pharmaceutical product)" (SNOMED CT) is allowed, but a "176397 | DTK vaccine" (GPK) cannot be an alternative to "130745 | DKTP VACCINE (TRIAXIS POliO)", because these are different vaccines (with and without Polio vaccine).

References

1. ATC [Online] Beschikbaar op: https://www.whocc.no/atc/structure_and_principles// [Geraadpleegd: 13 september 2023].

Valuesets

IngredientCodeATCCodelist

Valueset OID: 2.16.840.1.113883.2.4.3.11.60.40.2.9.7.13 Binding: Required Status: Active
Conceptname Codesystem name Codesystem OID
All values Anatomic Therapeutic Classification (ATC) 2.16.840.1.113883.6.73
Value Other (OTH) from codesystem NullFlavor (OID: 2.16.840.1.113883.5.1008) is allowed in this valueset.

IngredientCodeGPKCodelist

Valueset OID: 2.16.840.1.113883.2.4.3.11.60.40.2.9.7.9 Binding: Required Status: Active
Conceptname Codesystem name Codesystem OID
All values G-Standaard Generieke Product Kode (GPK) 2.16.840.1.113883.2.4.4.1
Value Other (OTH) from codesystem NullFlavor (OID: 2.16.840.1.113883.5.1008) is allowed in this valueset.

IngredientCodeGTINCodelist

Valueset OID: 2.16.840.1.113883.2.4.3.11.60.40.2.9.7.16 Binding: Required Status: Active
Conceptname Codesystem name Codesystem OID
All values Global Trade Item Number (GTIN) 1.3.160
Value Other (OTH) from codesystem NullFlavor (OID: 2.16.840.1.113883.5.1008) is allowed in this valueset.

IngredientCodeHPKCodelist

Valueset OID: 2.16.840.1.113883.2.4.3.11.60.40.2.9.7.10 Binding: Required Status: Active
Conceptname Codesystem name Codesystem OID
All values G-Standaard Handels Product Kode (HPK) 2.16.840.1.113883.2.4.4.7
Value Other (OTH) from codesystem NullFlavor (OID: 2.16.840.1.113883.5.1008) is allowed in this valueset.

IngredientCodePRKCodelist

Valueset OID: 2.16.840.1.113883.2.4.3.11.60.40.2.9.7.11 Binding: Required Status: Active
Conceptname Codesystem name Codesystem OID
All values G-Standaard Voorschrijfproducten (PRK) 2.16.840.1.113883.2.4.4.10
Value Other (OTH) from codesystem NullFlavor (OID: 2.16.840.1.113883.5.1008) is allowed in this valueset.

IngredientCodeSNKCodelist

Valueset OID: 2.16.840.1.113883.2.4.3.11.60.40.2.9.7.14 Binding: Required Status: Active
Conceptname Codesystem name Codesystem OID
All values G-standaard Stofnaamcode (SNK) 2.16.840.1.113883.2.4.4.1.750
Value Other (OTH) from codesystem NullFlavor (OID: 2.16.840.1.113883.5.1008) is allowed in this valueset.

IngredientCodeSSKCodelist

Valueset OID: 2.16.840.1.113883.2.4.3.11.60.40.2.9.7.15 Binding: Required Status: Active
Conceptname Codesystem name Codesystem OID
All values G-standaard Stofnaamcode i.c.m. toedieningsweg (SSK) 2.16.840.1.113883.2.4.4.1.725
Value Other (OTH) from codesystem NullFlavor (OID: 2.16.840.1.113883.5.1008) is allowed in this valueset.

IngredientCodeZICodelist

Valueset OID: 2.16.840.1.113883.2.4.3.11.60.40.2.9.7.12 Binding: Required Status: Active
Conceptname Codesystem name Codesystem OID
All values G-Standaard Artikelen (ook KNMP-nummer, ATKODE) 2.16.840.1.113883.2.4.4.8
Value Other (OTH) from codesystem NullFlavor (OID: 2.16.840.1.113883.5.1008) is allowed in this valueset.

PharmaceuticalFormCodelist

Valueset OID: 2.16.840.1.113883.2.4.3.11.60.40.2.9.7.8 Binding: Required Status: Active
Conceptname Codesystem name Codesystem OID
All values G-Standaard Farmaceutische vormen 2.16.840.1.113883.2.4.4.11
Value Other (OTH) from codesystem NullFlavor (OID: 2.16.840.1.113883.5.1008) is allowed in this valueset.

ProductCodeATCCodelist

Valueset OID: 2.16.840.1.113883.2.4.3.11.60.40.2.9.7.7 Binding: Required Status: Active
Conceptname Codesystem name Codesystem OID
All values Anatomic Therapeutic Classification (ATC) 2.16.840.1.113883.6.73
Value Other (OTH) from codesystem NullFlavor (OID: 2.16.840.1.113883.5.1008) is allowed in this valueset.

ProductCodeGPKCodelist

Valueset OID: 2.16.840.1.113883.2.4.3.11.60.40.2.9.7.6 Binding: Required Status: Active
Conceptname Codesystem name Codesystem OID
All values G-Standaard Generieke Product Kode (GPK) 2.16.840.1.113883.2.4.4.1
Value Other (OTH) from codesystem NullFlavor (OID: 2.16.840.1.113883.5.1008) is allowed in this valueset.

ProductCodeGTINCodelist

Valueset OID: 2.16.840.1.113883.2.4.3.11.60.40.2.9.7.2 Binding: Required Status: Active
Conceptname Codesystem name Codesystem OID
All values Global Trade Item Number (GTIN) 1.3.160
Value Other (OTH) from codesystem NullFlavor (OID: 2.16.840.1.113883.5.1008) is allowed in this valueset.

ProductCodeHPKCodelist

Valueset OID: 2.16.840.1.113883.2.4.3.11.60.40.2.9.7.5 Binding: Required Status: Active
Conceptname Codesystem name Codesystem OID
All values G-Standaard Handels Product Kode (HPK) 2.16.840.1.113883.2.4.4.7
Value Other (OTH) from codesystem NullFlavor (OID: 2.16.840.1.113883.5.1008) is allowed in this valueset.

ProductCodePRKCodelist

Valueset OID: 2.16.840.1.113883.2.4.3.11.60.40.2.9.7.3 Binding: Required Status: Active
Conceptname Codesystem name Codesystem OID
All values G-Standaard Voorschrijfproducten (PRK) 2.16.840.1.113883.2.4.4.10
Value Other (OTH) from codesystem NullFlavor (OID: 2.16.840.1.113883.5.1008) is allowed in this valueset.

ProductCodeSNOMEDCTCodelist

Valueset OID: 2.16.840.1.113883.2.4.3.11.60.40.2.9.7.17 Binding: Required Status: Active
Conceptname Codesystem name Codesystem OID
SNOMED CT: <373873005|Pharmaceutical / biologic product| SNOMED CT 2.16.840.1.113883.6.96
Value Other (OTH) from codesystem NullFlavor (OID: 2.16.840.1.113883.5.1008) is allowed in this valueset.

ProductCodeZICodelist

Valueset OID: 2.16.840.1.113883.2.4.3.11.60.40.2.9.7.1 Binding: Required Status: Active
Conceptname Codesystem name Codesystem OID
All values G-Standaard Artikelen (ook KNMP-nummer, ATKODE) 2.16.840.1.113883.2.4.4.8
Value Other (OTH) from codesystem NullFlavor (OID: 2.16.840.1.113883.5.1008) is allowed in this valueset.

This information model in other releases

Information model references

This information model refers to

--

This information model is used in

Technical specifications in HL7v3 CDA and HL7 FHIR

To exchange information based on health and care information models, additional, more technical specifications are required.
Not every environment can handle the same technical specifications. For this reason, there are several types of technical specifications:

  • HL7® version 3 CDA compatible specifications, available through the Nictiz ART-DECOR® environment
  • HL7® FHIR® compatible specifications, available through the Nictiz environment on the Simplifier FHIR

Downloads

This information model is also available as pdf file or as spreadsheet

About this information

The information in this wikipage is based on prerelease 2026-1
SNOMED CT and LOINC codes are based on:

  • SNOMED Clinical Terms versie: 20260331 [R] (maart 2026-editie)
  • LOINC version 2.81

Conditions for use are located on the mainpage
This page is generated on 19/04/2026 02:09:40 with ZibExtraction v. 10.0.9604.31200


Back to HCIM list