InstructionsForUse-v4.0(2026-1EN)
General information
Name: nl.zorg.part.InstructionsForUse ![]()
Version: 4.0
HCIM Status:Final
Release: 2026-1
Release status: Prepublished
Release date: 17-04-2026
Metadata
| DCM::CoderList | Projectgroep Medicatieproces |
| DCM::ContactInformation.Address | |
| DCM::ContactInformation.Name | |
| DCM::ContactInformation.Telecom | |
| DCM::ContentAuthorList | Projectgroep Medicatieproces |
| DCM::CreationDate | 1-3-2017 |
| DCM::DeprecatedDate | |
| DCM::DescriptionLanguage | nl |
| DCM::EndorsingAuthority.Address | |
| DCM::EndorsingAuthority.Name | |
| DCM::EndorsingAuthority.Telecom | |
| DCM::Id | 2.16.840.1.113883.2.4.3.11.60.40.3.9.12 |
| DCM::KeywordList | |
| DCM::LifecycleStatus | Final |
| DCM::ModelerList | |
| DCM::Name | nl.zorg.part.GebruiksInstructie |
| DCM::PublicationDate | 17-04-2026 |
| DCM::PublicationStatus | Prepublished |
| DCM::ReviewerList | Projectgroep Medicatieproces & Architectuurgroep Registratie aan de Bron |
| DCM::RevisionDate | 10-04-2026 |
| DCM::Supersedes | nl.zorg.part.GebruiksInstructie-v3.1 |
| DCM::Version | 4.0 |
| HCIM::PublicationLanguage | EN |
Revision History
Only available in Dutch
Publicatieversie 1.0 (04-09-2017)
Publicatieversie 1.1 (31-12-2017)
| ZIB-617 | Toevoeging aan Eenheid van Keerdosis |
| ZIB-643 | Kleine tekstuele verbeteringen |
Publicatieversie 1.1.1 (01-10-2018)
| ZIB-637 | Beschrijving Toedieningsduur aanpassen |
Publicatieversie 1.1.2 (26-02-2019)
| ZIB-644 | Aanvullende instructie: geen string maar code |
Publicatieversie 1.1.3 (06-07-2019)
| ZIB-786 | aanpassing omschrijving 'Aanvullende instructie' |
Publicatieversie 1.2 (31-01-2020)
| ZIB-909 | waarde toevoegen aan waardelijst voor zo nodig criterium |
| ZIB-785 | Aanpassing omschrijving 'keerdosis' |
| ZIB-787 | aanpassing waardenlijst 'Toedieningsweg' |
Publicatieversie 1.3.0 (01-09-2020)
| ZIB-782 | Aanpassing omschrijving 'criterium' (mp-dataelement900-19945) |
| ZIB-799 | DurationOfAdministration een TimeInterval in plaats van een Range |
| ZIB-1028 | Verwijzing naar NHG tabel aanpassing |
| ZIB-1032 | Omschrijving bij doseerduur (zin verwijderen) |
Publicatieversie 1.3 (01-12-2021)
| ZIB-1305 | Dagdeel is vertaald naar 'time of day' |
| ZIB-1380 | Aanpassing omschrijving codetabel |
| ZIB-1411 | Verkeerde Engelse vertaling voor MaximaleDosering |
Publicatieversie 2.0 (10-06-2022)
| ZIB-1464 | Geen informatie |
| ZIB-1727 | Verzameling errata bouwsteen Gebruiksinstructie (zit in MA, TA en MGB) |
Publicatieversie 2.0.1 (15-10-2023)
| ZIB-1974 | Suggested typo and textual improvements |
Publicatieversie 3.0 (15-04-2024)
| ZIB-2140 | 2023-1 CodeSystem "2.16.840.1.113883.2.4.4.5" heeft meerdere namen |
| ZIB-2176 | Ucum waardes beperken volgens medicatieproces |
| ZIB-2149 | Aanvullende instructie omschrijving uitbreiden |
Publicatieversie 3.1 (24-04-2024)
| ZIB-2594 | Gebruiksinstructie - Onjuiste vertaling Dagdeel verbeteren |
| ZIB-2658 | GebruiksInstructie - Instructie voor gebruik AanvullendeInstructiesCodelijst en ZonodigcriteriumCodelijst. |
Publicatieversie 4.0 (17-04-2026)
| ZIB-2525 | Gebruiksperiode in omschrijving gebruiksinstructie |
| ZIB-2853 | part.GebruiksInstructie: Omschrijving bij dosering klopt niet |
Concept
Instructions for the use or administration of the medication, e.g. dose and route of administration. In the event of medication use, this is the pattern of use established by the patient or which the patient followed.
This is a partial information model.
Purpose
InstructionsForUse gives an insight into the manner a drug is to be used.
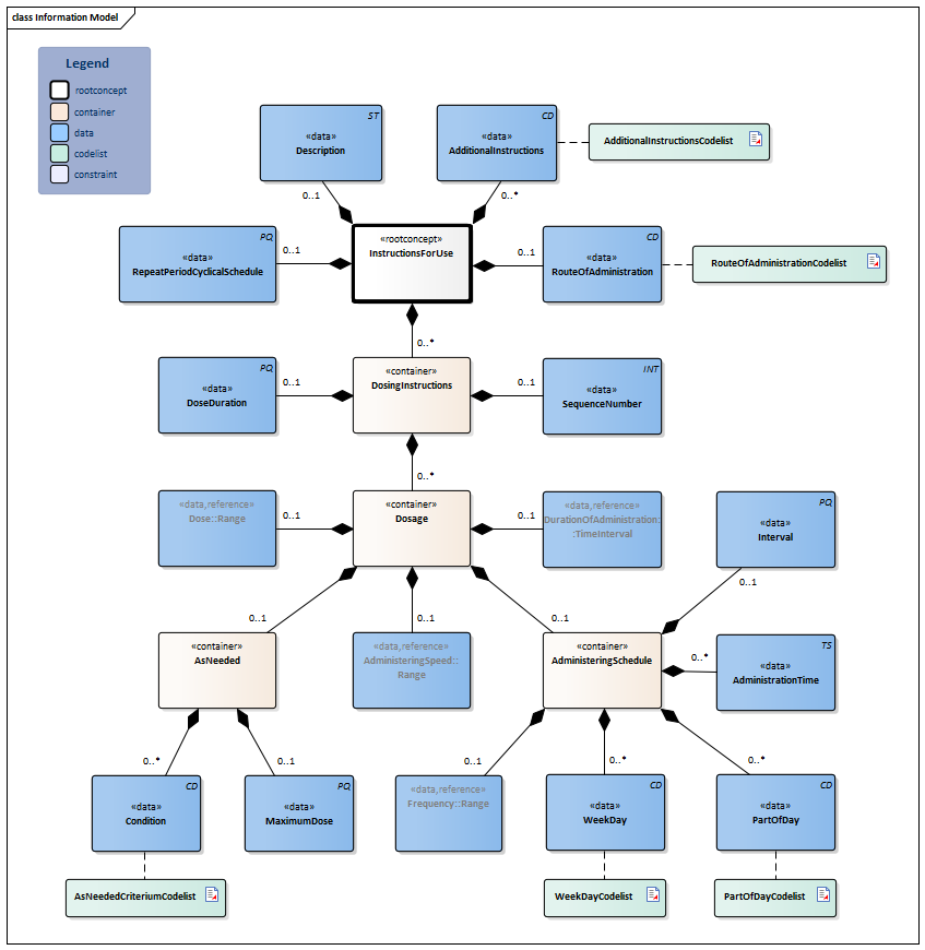
Information Model

| Type | Id | Concept | Card. | Definition | DefinitionCode | Reference | |||||||
| NL-CM:9.12.22504 | Root concept of the InstructionsForUse partial information model. This root concept contains all data elements of the InstructionsForUse partial information model. | ||||||||||||
| NL-CM:9.12.19944 | 0..* | The additional instructions contain extra information on the use of the current prescription.
This includes all instructions for use. The text can come from the original “paper" medication prescription, but can also be generated from the coded information. This concept may contain more information than what is structurally coded in the information below, but may not conflict with it. The instructions may not conflict with other components of the request for administration. The instructions can also refer to an existing protocol. The texts in the G-standard that can support this attribute are included in table 362 and are a copy of the texts from the general practitioner' standard 'NHG-tabel Gebruiksvoorschrift' which are included in the CIM. These texts can be used to structure this concept. |
| ||||||||||
| NL-CM:9.12.9581 | 0..1 | Textual description of the complete instructions for use. | |||||||||||
| NL-CM:9.12.22505 | 0..1 | The repeated period in a cyclical schedule (of one or more dosing instructions). A cyclic schedule is noted in days, the corresponding dosing duration is also in days.
Examples of a cyclical schedule: contraceptive pill (21 days, 1 pill 1x a day, then skip for 7 days, repeat), repeat period here is 28 days Permitted units for the duration: day. |
|||||||||||
| NL-CM:9.12.19941 | 0..1 | The route through which the medication is administered (oral, nasal, intravenous, etc.). |
| ||||||||||
| NL-CM:9.12.22095 | 0..* | Dosing instructions | |||||||||||
| NL-CM:9.12.22506 | 0..1 | The intended time duration for these dosing instructions, e.g. 5 days or 8 weeks.
In the case of medication for an indefinite period, the dosing duration is left empty in the last dosing instruction. Permitted units for the duration: hour, day, week, year. |
|||||||||||
| NL-CM:9.12.22503 | 0..1 | This indicates the sequence of the dosing instructions within the medication agreement. | |||||||||||
| NL-CM:9.12.19935 | 0..* | Container of the Dosage concept. This container contains all data elements of the Dosage concept.
Instructions for the administrator to administer the medication (the patient themselves, a nurse or other aid). When taking stock of medication use, the dosage describes the pattern of use established by the patient. Once the dose schedule (distribution of doses over time) and the dose have been determined, then there should be one single instruction for use. Multiple parallel dosages can be included in the event of a changing dose within one day and in the event of a variable use frequency. Multiple sequential dosages can be included in the event of changing doses within one period and/or in the event of a changing dose schedule. |
|||||||||||
| NL-CM:9.12.19942 | 0..1 | The administering speed is used in slow administration of liquid. In practice, the measuring unit is almost always ml/hour.
Entering an interval (such as 0-10 ml/hour) is also a commonly used option. For example, with an administering speed of 10ml/hour:
|
| ||||||||||
| NL-CM:9.12.23141 | 0..1 | The duration of administration defines the length of time during which the drug is administered and is mainly used in the slow parenteral administration of fluids.
Permitted units for the duration: second, minute, hour, day. |
| ||||||||||
| NL-CM:9.12.19940 | 0..1 | The dose indicates the amount/unit per administration. The unit can be any unit that can occur with this particular medicine. |
| ||||||||||
| NL-CM:9.12.22512 | 0..1 | As needed means that the dose is only to be administered under certain conditions.
See also the Instructions section for more information about use of the element. |
|||||||||||
| NL-CM:9.12.19945 | 0..* | The condition for administering medication can be:
Supplemental information from G-standard bst362 make up the list of values for coded entering of this concept. Also always include the textual description of that code. Physiological measurement values or other conditions that do not occur in bst362 do not need to be coded. These can be expressed in free text in the Description concept. |
| ||||||||||
| NL-CM:9.12.19946 | 0..1 | A MaximumDose maximizes (in time) the usage of a drug in an 'as needed' prescription.
Permitted units for the duration: minute, hour, day, week, year |
|||||||||||
| NL-CM:9.12.19948 | 0..1 | Specifications of the times at which the medication is to be administered. This is indicated as follows:
If a certain medication is not to be taken daily, the aforementioned can be combined with daily indications:
The specified administration “infinite” is automatically to be repeated until:
|
|||||||||||
| NL-CM:9.12.19949 | 0..1 | The frequency indicates the number of dose moments per time unit, usually per day. If this frequency is included, then the Interval will not have been included. Usually, frequency comprises both amount and time unit (3 times a day), but it can occur without the time unit (single use).
In that case, a reasonable distribution over the day is expected, but exact times are not given. This is left to the patient. It is the most common manner of extramural prescription. In the case of Baxter packs and intramural care, such a prescription is used to draw up a (location-specific) outline for distribution times (logistics). The time unit of the frequency must be the same as how it is indicated in the textual description of the dose. Example: for a '2x a day...' dose:
for a '3x a week...' dose:
Permitted units for the duration: minute, hour, day, week, month, year. |
| ||||||||||
| NL-CM:9.12.19952 | 0..* | WeekDay indicates a pattern of doses on fixed week days. |
| ||||||||||
| NL-CM:9.12.19953 | 0..* | Time of day: morning, afternoon, evening, night. |
| ||||||||||
| NL-CM:9.12.19951 | 0..* | The time of administration is a specific time of day (on the clock). This time usually isn’t (intended to be) exact. There can be multiple administering times in one day.
The ideal time of administration can also be entered as a time of day (morning, afternoon, evening, night-time). The administration time is then to be left empty, and the time of day can be entered in the TimeOfDay concept. |
|||||||||||
| NL-CM:9.12.19950 | 0..1 | Interval indicates the time between dose times. If this is included, then the Frequency will not have been included.
Examples: every 4 hours. The times can now be chosen freely, but distribution throughout the day is more precise, and the interval between times is important (e.g. in the case of antibiotics) In the case of Baxter packs and intramural care, such a prescription is used to draw up a (location-specific) outline for distribution times (logistics). |
|||||||||||
Columns Concept and DefinitionCode: hover over the values for more information
For explanation of the symbols, please see the legend page
Example Instances
Only available in Dutch
| Gebruiksinstructie | |||
| Omschrijving | Doseerinstructie | ||
| Doseerduur | Dosering|Keerdosis | Toedieningsschema |Frequentie |Interval |Toedientijd |Weekdag |Dagdeel | |
| Van 8-9-2017 tot 18-9-2017 1x per dag 1 stuk. Vanaf 18-9-2017 staken. | 1 stuk | 1x per dag | |
| Vanaf 6 maart 2016 1x per week op maandag om 14uur 15 mg (=0,6 ml) | 15 mg (=0,6 ml) | 1x per week op maandag (14u) | |
Instructions
AsNeeded dosage:
Using the term 'as needed' or a specific reason (e.g. 'in case of pain') to use medication leads to ambiguity. It is not always clear whether the whole dose is 'as needed' or only part of the dose. For example: 1x daily 1-2 tablets as needed. This can mean: 1 tablet fixed per day and 1 tablet as needed or, as needed, a maximum of 2 tablets. As needed medication is not included in GDS. In the first situation, 1 tablet comes in the GDS (drug dispensing systems) and 1 tablet is delivered separately. In the second situation there is only separate delivery. The system must make sufficiently clear whether the entire instruction or part of the dose is necessary. The HCIM supports both options described above.
RouteOfAdministration:
For choosing the route of administration the advice is to use bst760 to search for the right code. For more information about the g-standard see https://www.z-index.nl/english
Additional Instructions:
For AdditionalInstructions all values from Table 25 can be used, except those that also appear in the zib codelist AsNeededCriteriumCodelist.
Valuesets
AdditionalInstructionsCodelist
| Valueset OID: 2.16.840.1.113883.2.4.3.11.60.40.2.9.12.5 | Binding: Extensible | Status: Active |
| Conceptname | Codesystem name | Codesystem OID |
| Alle Waarden | NHG tabel 25 aanvullende teksten numeriek | 2.16.840.1.113883.2.4.4.5 |
| Value Other (OTH) from codesystem NullFlavor (OID: 2.16.840.1.113883.5.1008) is allowed in this valueset. | ||
Note: G-standard table 362 is a copy of NHG table 25
AsNeededCriteriumCodelist
| Valueset OID: 2.16.840.1.113883.2.4.3.11.60.40.2.9.12.4 | Binding: Required | Status: Active |
| Conceptname | Conceptcode | Codesystem name | Codesystem OID | Description |
| Bij een aanval | 1022 | NHG tabel 25 aanvullende teksten numeriek | 2.16.840.1.113883.2.4.4.5 | Bij een aanval |
| Bij benauwdheid | 1023 | NHG tabel 25 aanvullende teksten numeriek | 2.16.840.1.113883.2.4.4.5 | Bij benauwdheid |
| Bij diarree | 1024 | NHG tabel 25 aanvullende teksten numeriek | 2.16.840.1.113883.2.4.4.5 | Bij diarree |
| Bij pijn | 1028 | NHG tabel 25 aanvullende teksten numeriek | 2.16.840.1.113883.2.4.4.5 | Bij pijn |
| Bij jeuk | 1121 | NHG tabel 25 aanvullende teksten numeriek | 2.16.840.1.113883.2.4.4.5 | Bij jeuk |
| Zo nodig | 1137 | NHG tabel 25 aanvullende teksten numeriek | 2.16.840.1.113883.2.4.4.5 | Zo nodig |
| Bij hoofdpijn | 1144 | NHG tabel 25 aanvullende teksten numeriek | 2.16.840.1.113883.2.4.4.5 | Bij hoofdpijn |
| Bij koorts | 1145 | NHG tabel 25 aanvullende teksten numeriek | 2.16.840.1.113883.2.4.4.5 | Bij koorts |
| Bij hoge koorts | 1146 | NHG tabel 25 aanvullende teksten numeriek | 2.16.840.1.113883.2.4.4.5 | Bij hoge koorts |
| Bij koorts en/of pijn | 1147 | NHG tabel 25 aanvullende teksten numeriek | 2.16.840.1.113883.2.4.4.5 | Bij koorts en/of pijn |
| Bij hoest | 1387 | NHG tabel 25 aanvullende teksten numeriek | 2.16.840.1.113883.2.4.4.5 | Bij hoest |
| Bij menstruatiepijnen | 1540 | NHG tabel 25 aanvullende teksten numeriek | 2.16.840.1.113883.2.4.4.5 | Bij menstruatiepijnen |
| Geen Informatie | NI | NullFlavor | 2.16.840.1.113883.5.1008 | Geen Informatie |
| Other values are not allowed | ||||
PartOfDayCodelist
| Valueset OID: 2.16.840.1.113883.2.4.3.11.60.40.2.9.12.3 | Binding: Required | Status: Active |
| Conceptname | Conceptcode | Codesystem name | Codesystem OID | Description |
| Morning | 73775008 | SNOMED CT | 2.16.840.1.113883.6.96 | 's ochtends |
| During afternoon | 255213009 | SNOMED CT | 2.16.840.1.113883.6.96 | 's middags |
| Evening | 3157002 | SNOMED CT | 2.16.840.1.113883.6.96 | 's avonds |
| Night time | 2546009 | SNOMED CT | 2.16.840.1.113883.6.96 | 's nachts |
| Other values are not allowed | ||||
RouteOfAdministrationCodelist
| Valueset OID: 2.16.840.1.113883.2.4.3.11.60.40.2.9.12.1 | Binding: Required | Status: Active |
| Conceptname | Codesystem name | Codesystem OID |
| All values | G-Standaard Toedieningswegen | 2.16.840.1.113883.2.4.4.9 |
| Value Other (OTH) from codesystem NullFlavor (OID: 2.16.840.1.113883.5.1008) is allowed in this valueset. | ||
WeekDayCodelist
| Valueset OID: 2.16.840.1.113883.2.4.3.11.60.40.2.9.12.2 | Binding: Required | Status: Active |
| Conceptname | Conceptcode | Codesystem name | Codesystem OID | Description |
| Monday | 307145004 | SNOMED CT | 2.16.840.1.113883.6.96 | maandag |
| Tuesday | 307147007 | SNOMED CT | 2.16.840.1.113883.6.96 | dinsdag |
| Wednesday | 307148002 | SNOMED CT | 2.16.840.1.113883.6.96 | woensdag |
| Thursday | 307149005 | SNOMED CT | 2.16.840.1.113883.6.96 | donderdag |
| Friday | 307150005 | SNOMED CT | 2.16.840.1.113883.6.96 | vrijdag |
| Saturday | 307151009 | SNOMED CT | 2.16.840.1.113883.6.96 | zaterdag |
| Sunday | 307146003 | SNOMED CT | 2.16.840.1.113883.6.96 | zondag |
| Other values are not allowed | ||||
This information model in other releases
- Release 2017, (Version 1.1)
- Prerelease 2018-2, (Version 1.1.2)
- Prerelease 2019-2, (Version 1.2)
- Release 2020, (Version 1.2.1)
- Prerelease 2021-2, (Version 1.3)
- Prerelease 2022-1, (Version 2.0)
- Prerelease 2023-1, (Version 2.0.1)
- Release 2024, (Version 3.1)
Information model references
This information model refers to
- --
This information model is used in
Technical specifications in HL7v3 CDA and HL7 FHIR
To exchange information based on health and care information models, additional, more technical specifications are required.
Not every environment can handle the same technical specifications. For this reason, there are several types of technical specifications:
- HL7® version 3 CDA compatible specifications, available through the Nictiz ART-DECOR® environment

- HL7® FHIR® compatible specifications, available through the Nictiz environment on the Simplifier FHIR

Downloads
This information model is also available as pdf file
or as spreadsheet
About this information
The information in this wikipage is based on prerelease 2026-1
SNOMED CT and LOINC codes are based on:
- SNOMED Clinical Terms versie: 20260331 [R] (maart 2026-editie)
- LOINC version 2.81
Conditions for use are located on the mainpage ![]()
This page is generated on 19/04/2026 02:09:45 with ZibExtraction v. 10.0.9604.31200