Respiration-v3.2(2026-1EN)

Uit Zorginformatiebouwstenen
Versie door Update bot (overleg | bijdragen) op 18 apr 2026 om 18:31 (Nieuwe pagina aangemaakt met '<!-- Hieronder wordt een transclude page aangeroepen --> {{Versions-2.16.840.1.113883.2.4.3.11.60.40.3.12.5(EN)|1|Respiration-v3.2(2026-1EN)}} <!-- Tot hier de transclude page --> ==General information<!--hdGeneralInformation-->== Name<!--hdName-->: '''nl.zorg.Respiration''' link=Ademhaling-v3.2(2026-1NL)<BR> Version<!--hdVersion-->: '''3.2''' <br> HCIM Status<!--hdStatus-->:Final<br> Release<!--hdPublication-->: '''2026-1''' <br> Re…')
(wijz) ← Oudere versie | Huidige versie (wijz) | Nieuwere versie → (wijz)
Naar navigatie springen Naar zoeken springen



General information

Name: nl.zorg.Respiration
Version: 3.2
HCIM Status:Final
Release: 2026-1
Release status: Prepublished
Release date: 17-04-2026


Back to HCIM list

Metadata

DCM::CoderList Kerngroep Registratie aan de Bron
DCM::ContactInformation.Address *
DCM::ContactInformation.Name *
DCM::ContactInformation.Telecom *
DCM::ContentAuthorList Projectgroep Generieke Overdrachtsgegevens & Kerngroep Registratie aan de Bron
DCM::CreationDate 1-4-2016
DCM::DeprecatedDate
DCM::DescriptionLanguage nl
DCM::EndorsingAuthority.Address
DCM::EndorsingAuthority.Name PM
DCM::EndorsingAuthority.Telecom
DCM::Id 2.16.840.1.113883.2.4.3.11.60.40.3.12.5
DCM::KeywordList Ademhaling
DCM::LifecycleStatus Final
DCM::ModelerList Kerngroep Registratie aan de Bron
DCM::Name nl.zorg.Ademhaling
DCM::PublicationDate 17-04-2026
DCM::PublicationStatus Prepublished
DCM::ReviewerList Projectgroep Generieke Overdrachtsgegevens & Kerngroep Registratie aan de Bron
DCM::RevisionDate 31-12-2017
DCM::Supersedes nl.zorg.Ademhaling-v3.1
DCM::Version 3.2
HCIM::PublicationLanguage EN

Revision History

Only available in Dutch

Publicatieversie 1.0 (01-04-2015)

ZIB-113 Uitbreiding bouwsteen OverdrachtAdemhalingsfrequentie
ZIB-308 Prefix Overdracht weggehaald bij de generieke bouwstenen
ZIB-361 Naamgeving concept Opmerking aangepast
ZIB-364 Code aanpassen in RitmeCodelijst
ZIB-365 AdemhalingspatroonCodelijst aanvullen en qua naamgeving aanpassen
ZIB-366 Aanpassen conceptnaam ToegevoerdeZuurstof

Incl. algemene wijzigingsverzoeken:

ZIB-94 Aanpassen tekst van Disclaimer, Terms of Use & Copyrights
ZIB-154 Consequenties opsplitsing Medicatie bouwstenen voor overige bouwstenen.
ZIB-200 Naamgeving SNOMED CT in tagged values klinische bouwstenen gelijk getrokken.
ZIB-201 Naamgeving OID: in tagged value notes van klinische bouwstenen gelijk getrokken.
ZIB-309 EOI aangepast
ZIB-324 Codelijsten Name en Description beginnen met een Hoofdletter
ZIB-326 Tekstuele aanpassingen conform de kwaliteitsreview kerngroep 2015

Publicatieversie 1.0.1 (22-05-2015)

ZIB-407 pag 31 incorrecte (oude) naam van bouwsteen staat vermeld
ZIB-398 Tagged value NL-CM:10.1.4 ProductType onjuist

Publicatieversie 1.0.2 (16-07-2015)

ZIB-415 Onjuiste SNOMED CT code in codelijst AfwijkendAdemhalingspatroonCodelijst
ZIB-416 SNOMED CT code onjuist in RitmeCodelijst.

Publicatieversie 3.0 (01-05-2016)

ZIB-453 Wijziging naamgeving ZIB's en logo's door andere opzet van beheer

Publicatieversie 3.1 (04-09-2017)

ZIB-431 Gebruik van LOINC en SNOMED CT in vitale functies gerelateerde zorginformatiebouwstenen
ZIB-441 SNOMED CT: 165033004, Respiratory flow rate
ZIB-549 De Engelse naam van de bouwsteen en het rootconcept zijn niet correct
ZIB-564 Aanpassing/harmonisatie Engelse conceptnamen

Publicatieversie 3.2 (31-01-2020)

ZIB-924 DefintionCodes zib nl.Ademhaling 3.1

Concept

During breathing or respiration, air flows to and from the lungs, where gas exchange occurs, absorbing oxygen from the air into the blood and exhaling carbon dioxide into the air. Observations of spontaneous breathing, usually registered as part of the observation of vital functions.

Purpose

Observing a person’s spontaneous breathing, including recording breathing frequency, depth and rhythm, is done to gain an indication of the health condition of the patient’s pulmonary system.

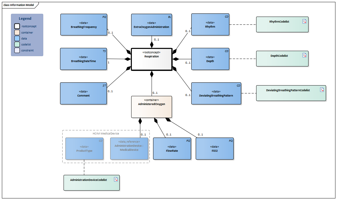
Information Model


#AdministrationDeviceCodelist#51MedicalDevice-v5.0(2026-1EN)#45#48#47#46#DeviatingBreathingPatternCodelist#DepthCodelist#RhythmCodelist#44#43#42#39#40#41#49


Type Id Concept Card. Definition DefinitionCode Reference
NL-CM:12.5.1 Respiration Root concept of the Breathing information model. This root concept contains all data elements of the Breathing information model.
422834003 Respiratory assessment
NL-CM:12.5.2 BreathingFrequency 0..1 The value of the measured breathing frequency. The breathing frequency is the number of breaths per minute.
9279-1 Respiratory rate
NL-CM:12.5.4 BreathingDateTime 1 Date and if possible time of measurement.
NL-CM:12.5.5 Rhythm 0..1 The rhythm or regularity of breathing.
48064009 Respiratory rhythm
RhythmCodelist
NL-CM:12.5.6 Depth 0..1 The depth of the breaths.
271626009 Depth of respiration
DepthCodelist
NL-CM:12.5.7 DeviatingBreathingPattern 0..1 Specific, abnormal breathing patterns.
278907009 Respiratory pattern
DeviatingBreathingPatternCodelist
NL-CM:12.5.12 ExtraOxygenAdministration 0..1 An indication stating whether the patient is given extra oxygen. In that event, additional information can be recorded in the concepts that are part of the AdministeredOxygen container.
16206004 Oxygen delivery
NL-CM:12.5.3 Comment 0..1 Comment on additional factors that can influence breathing such as the extent of fear, pain, nutrition in the case of infants or a tracheostomy.
48767-8 Annotation comment [Interpretation] Narrative
NL-CM:12.5.8 AdministeredOxygen 0..1 Container of the AdministeredOxygen concept. This container contains all data elements of the AdministeredOxygen concept.
NL-CM:12.5.10 FlowRate 0..1 The amount of administered oxygen. The value is between 0.0 and 50.0 l/min.
427081008 Delivered oxygen flow rate
NL-CM:12.5.9 FiO2 0..1 The fractional concentration of inspired oxygen. Value is between 0.0 and 1.0, with a normal value of 0.21 (no extra oxygen administered).
250774007 Inspired oxygen concentration
NL-CM:12.5.13 AdministrationDevice::MedicalDevice 0..1 Device used for administering extra oxygen to the patient.
MedicalDevice
NL-CM:10.1.3 ProductType Type of device used for administering.
AdministrationDeviceCodelist

Columns Concept and DefinitionCode: hover over the values for more information
For explanation of the symbols, please see the legend page

Example Instances

Only available in Dutch

Ademhaling
Ritme Normaal ademhalingsritme
Diepte Normale ademhalingsdiepte
AfwijkendAdemhalingspatroon -
Ademfrequentie 15/min
AdemhalingDatumTijd 11-03-2015 14:47
ExtraZuurstofToediening Ja
Toelichting -
ToegediendeZuurstof
FlowRate 2 l/min
FiO2 0,29l
ToedieningHulpmiddel
ProductType Neusbril

References

1. Parelsnoer DCM Ademhalingsfrequentie v0.4 [Online] Beschikbaar op: http://www.nictiz.nl/uploaded/FILES/htmlcontent/dcm/parelsnoer/nl.parelsnoer.Ademhalingsfrequentie.v0.4.pdf [Geraadpleegd: 23 februari 2015].

2. openEHR-EHR-OBSERVATION.respiration.v1 [Online] Beschikbaar op: http://www.openehr.org/knowledge/ [Geraadpleegd: 23 februari 2015].

Valuesets

AdministrationDeviceCodelist

Valueset OID: 2.16.840.1.113883.2.4.3.11.60.40.2.12.5.4 Binding: Extensible Status: Active
Conceptname Conceptcode Codesystem name Codesystem OID Description
Oxygen nasal cannula 336623009 SNOMED CT 2.16.840.1.113883.6.96 Neusbril
Venturi mask 428285009 SNOMED CT 2.16.840.1.113883.6.96 Venturi masker
Nonrebreather oxygen mask 427591007 SNOMED CT 2.16.840.1.113883.6.96 Non-rebreathing masker
Value Other (OTH) from codesystem NullFlavor (OID: 2.16.840.1.113883.5.1008) is allowed in this valueset.

DepthCodelist

Valueset OID: 2.16.840.1.113883.2.4.3.11.60.40.2.12.5.2 Binding: Extensible Status: Active
Conceptname Conceptcode Codesystem name Codesystem OID Description
Normal depth of breathing 301284009 SNOMED CT 2.16.840.1.113883.6.96 Normale ademhalingsdiepte
Shallow breathing 386616007 SNOMED CT 2.16.840.1.113883.6.96 Oppervlakkige ademhaling
Deep breathing 289123006 SNOMED CT 2.16.840.1.113883.6.96 Diepe ademhaling
Depth of respiration varies 248587009 SNOMED CT 2.16.840.1.113883.6.96 Ademhalingsdiepte varieert
Value Other (OTH) from codesystem NullFlavor (OID: 2.16.840.1.113883.5.1008) is allowed in this valueset.

DeviatingBreathingPatternCodelist

Valueset OID: 2.16.840.1.113883.2.4.3.11.60.40.2.12.5.3 Binding: Extensible Status: Active
Conceptname Conceptcode Codesystem name Codesystem OID Description
Kussmaul's respiration 414563008 SNOMED CT 2.16.840.1.113883.6.96 Ademhaling volgens Kussmaul
Cheyne-Stokes respiration 309155007 SNOMED CT 2.16.840.1.113883.6.96 Ademhaling volgens Cheyne-Stokes
Ataxic respiration 39106000 SNOMED CT 2.16.840.1.113883.6.96 Atactische ademhaling
Apneusis 70185004 SNOMED CT 2.16.840.1.113883.6.96 Apneustische ademhaling
Cluster breathing 7013003 SNOMED CT 2.16.840.1.113883.6.96 Cluster ademhaling
Apnea 1023001 SNOMED CT 2.16.840.1.113883.6.96 Apneu
Prolonged expiration 248586000 SNOMED CT 2.16.840.1.113883.6.96 Verlengde expiratoire fase
Gasping for breath 23141003 SNOMED CT 2.16.840.1.113883.6.96 Happende ademhaling
Value Other (OTH) from codesystem NullFlavor (OID: 2.16.840.1.113883.5.1008) is allowed in this valueset.

RhythmCodelist

Valueset OID: 2.16.840.1.113883.2.4.3.11.60.40.2.12.5.1 Binding: Extensible Status: Active
Conceptname Conceptcode Codesystem name Codesystem OID Description
Normal respiratory rhythm 5467003 SNOMED CT 2.16.840.1.113883.6.96 Normaal ademhalingsritme
Abnormal respiratory rhythm 85617008 SNOMED CT 2.16.840.1.113883.6.96 Abnormaal ademhalingsritme
Value Other (OTH) from codesystem NullFlavor (OID: 2.16.840.1.113883.5.1008) is allowed in this valueset.

This information model in other releases

Information model references

This information model refers to

This information model is used in

--

Technical specifications in HL7v3 CDA and HL7 FHIR

To exchange information based on health and care information models, additional, more technical specifications are required.
Not every environment can handle the same technical specifications. For this reason, there are several types of technical specifications:

  • HL7® version 3 CDA compatible specifications, available through the Nictiz ART-DECOR® environment
  • HL7® FHIR® compatible specifications, available through the Nictiz environment on the Simplifier FHIR

Downloads

This information model is also available as pdf file or as spreadsheet

About this information

The information in this wikipage is based on prerelease 2026-1
SNOMED CT and LOINC codes are based on:

  • SNOMED Clinical Terms versie: 20260331 [R] (maart 2026-editie)
  • LOINC version 2.81

Conditions for use are located on the mainpage
This page is generated on 18/04/2026 18:10:54 with ZibExtraction v. 10.0.9604.31200


Back to HCIM list