Refraction-v2.0(2026-1EN)

Uit Zorginformatiebouwstenen
Versie door Update bot (overleg | bijdragen) op 18 apr 2026 om 18:31 (Nieuwe pagina aangemaakt met '<!-- Hieronder wordt een transclude page aangeroepen --> {{Versions-2.16.840.1.113883.2.4.3.11.60.40.3.12.20(EN)|1|Refraction-v2.0(2026-1EN)}} <!-- Tot hier de transclude page --> ==General information<!--hdGeneralInformation-->== Name<!--hdName-->: '''nl.zorg.Refraction''' link=Refractie-v2.0(2026-1NL)<BR> Version<!--hdVersion-->: '''2.0''' <br> HCIM Status<!--hdStatus-->:Final<br> Release<!--hdPublication-->: '''2026-1''' <br> Rele…')
(wijz) ← Oudere versie | Huidige versie (wijz) | Nieuwere versie → (wijz)
Naar navigatie springen Naar zoeken springen



General information

Name: nl.zorg.Refraction
Version: 2.0
HCIM Status:Final
Release: 2026-1
Release status: Prepublished
Release date: 17-04-2026


Back to HCIM list

Metadata

DCM::CoderList *
DCM::ContactInformation.Address *
DCM::ContactInformation.Name *
DCM::ContactInformation.Telecom *
DCM::ContentAuthorList *
DCM::CreationDate 17-5-2020
DCM::DeprecatedDate
DCM::DescriptionLanguage nl
DCM::EndorsingAuthority.Address
DCM::EndorsingAuthority.Name *
DCM::EndorsingAuthority.Telecom
DCM::Id 2.16.840.1.113883.2.4.3.11.60.40.3.12.20
DCM::KeywordList
DCM::LifecycleStatus Final
DCM::ModelerList *
DCM::Name nl.zorg.Refractie
DCM::PublicationDate 17-04-2026
DCM::PublicationStatus Prepublished
DCM::ReviewerList
DCM::RevisionDate 04-09-2023
DCM::Supersedes nl.zorg.Refractie-v1.2
DCM::Version 2.0
HCIM::PublicationLanguage EN

Revision History

Only available in Dutch

Publicatieversie 1.0 (01-09-2020)

Publicatieversie 1.1 (01-12-2021)

ZIB-1420 zib Refractie definition code SfericalEquivalent
ZIB-1421 Zib Refractie vertaling
ZIB-1442 zib Visus AnatomischeLocatie en Lateraliteit
ZIB-1443 zib Refractie twee concepten met dezelfde definitiecode
ZIB-1449 zib Refractie diopter-eenheid (en UCUM-eenheden algemeen)
ZIB-1522 Aanpassing definitie sferische equivalent

Publicatieversie 1.2 (10-06-2022)

ZIB-1716 wijzigingen taalkundig

Publicatieversie 2.0 (15-10-2023)

ZIB-1889 Definitiecode van Laterality
ZIB-1868 Tekstuele wijzigingen zib Refractie

Concept

The refraction measurement is a measurement with which the refractive error of the eye is determined. During the refraction measurement, the necessary correction is established: the spherical power (in diopters), the cylindrical power (in diopters), the axis direction (in degrees) for any cylindrical correction, the prism (in prism diopters) and any additional power of the reading area (in diopters), the so-called reading addition

Purpose

The purpose of a refraction measurement is to determine the correction (through glasses or lenses) with which the patient can see optimally.

Patient Population

Adults and children from the age that they can interpret a picture chart.

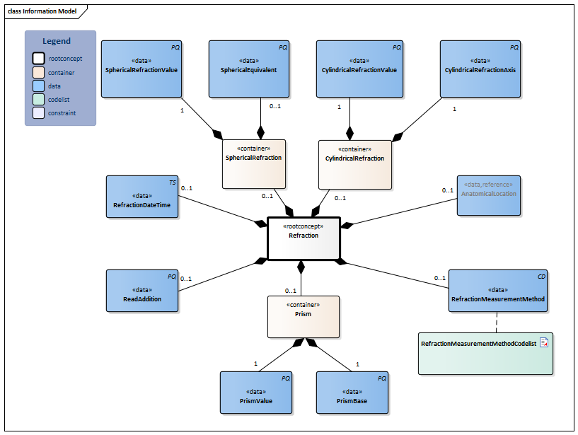
Information Model


#2173#RefractionMeasurementMethodCodelist#2176#2170#2163#2162#2171#2168#2164#2175#2177#2165#2174AnatomicalLocation-v1.0.4(2026-1EN)#2169


Type Id Concept Card. Definition DefinitionCode Reference
NL-CM:12.20.1 Refraction Root concept of the Refraction information model.This root concept contains all data elements of the Refraction information model.
366060000 Refraction measurement - finding
NL-CM:12.20.4 RefractionMeasurementMethod 0..1 The method used to measure the refraction.
252886007 Refraction assessment
RefractionMeasurementMethodCodelist
NL-CM:12.20.3 RefractionDateTime 0..1 The date and time when the refraction measurement was carried out.
439771001 Date of event
NL-CM:12.20.12 CylindricalRefraction 0..1 Container of the CylindricalRefraction concept.This container contains all data elements of the CylindricalRefraction concept.
NL-CM:12.20.11 CylindricalRefractionValue 1 The power of the cylinder needed to correct the cylindrical error (astigmatism), expressed in diopters, increasing per 0.25D. When a cylindrical refraction is registered, the axis of the cylinder must also be specified.
251797004 Power of cylinder
NL-CM:12.20.13 CylindricalRefractionAxis 1 The axis direction of the cylindrical refraction value expressed in degrees.
251799001 Axis of cylinder
NL-CM:12.20.5 Prism 0..1 Container of the Prism concept.This container contains all data elements of the Prism container.
NL-CM:12.20.6 PrismValue 1 The power of the prism, expressed in prism diopters.
251762001 Prism strength
NL-CM:12.20.7 PrismBase 1 The base of the prism, expressed in degrees.
246223004 Prism base direction
NL-CM:12.20.14 SphericalRefraction 0..1 Container of the SphericalRefraction concept.This container contains all data elements of the SphericalRefraction concept.
NL-CM:12.20.9 SphericalRefractionValue 1 The spherical spectacle strength power needed to correct nearsightedness (myopia) or farsightedness (hyperopia), expressed in diopters, ascending by 0.25D.
251795007 Power of sphere
NL-CM:12.20.10 SphericalEquivalent 0..1 The spherical power added to half of the cylindrical power. Expressed in diopters, with two digits after the decimal point. Some equipment automatically calculates the spherical equivalent.
112881000146107 Spherical equivalent
NL-CM:12.20.8 ReadAddition 0..1 A supplement that is added to the refraction value to determine the strength of the reading glasses, expressed in diopters.
251796008 Spherical addition
NL-CM:12.20.2 AnatomicalLocation 0..1 Indication and the laterality of the eye of which the refraction measurement relates to.
AnatomicalLocation

Columns Concept and DefinitionCode: hover over the values for more information
For explanation of the symbols, please see the legend page

Example Instances

Only available in Dutch

Refractie DatumTijd Refractie Methode Refractie Lateraliteit SferischeRefractie CilindrischeRefractie Lees additie Prisma
SferischeRefractieWaarde SferischEquivalent CilindrischeRefractie Waarde CilindrischeRefractieAs PrismaWaarde PrismaBasis
1-1-2020 Subjectieve refractie Rechts +1.00 0.63 -0.75 90 1.00 2.00 90
1-1-2020 Subjectieve refractie Links +0.5 0 -1.00 45 1.00 1.50 45
12-1-2020 Objectieve refractie Rechts
12-1-2020 Objectieve refractie Links

Valuesets

RefractionMeasurementMethodCodelist

Valueset OID: 2.16.840.1.113883.2.4.3.11.60.40.2.12.20.1 Binding: Extensible Status: Active
Conceptname Conceptcode Codesystem name Codesystem OID Description
Subjective refraction 397277005 SNOMED CT 2.16.840.1.113883.6.96 Subjectieve refractie
Objective refraction 397276001 SNOMED CT 2.16.840.1.113883.6.96 Objectieve refractie
Value Other (OTH) from codesystem NullFlavor (OID: 2.16.840.1.113883.5.1008) is allowed in this valueset.

This information model in other releases

Information model references

This information model refers to

This information model is used in

--

Technical specifications in HL7v3 CDA and HL7 FHIR

To exchange information based on health and care information models, additional, more technical specifications are required.
Not every environment can handle the same technical specifications. For this reason, there are several types of technical specifications:

  • HL7® version 3 CDA compatible specifications, available through the Nictiz ART-DECOR® environment
  • HL7® FHIR® compatible specifications, available through the Nictiz environment on the Simplifier FHIR

Downloads

This information model is also available as pdf file or as spreadsheet

About this information

The information in this wikipage is based on prerelease 2026-1
SNOMED CT and LOINC codes are based on:

  • SNOMED Clinical Terms versie: 20260331 [R] (maart 2026-editie)
  • LOINC version 2.81

Conditions for use are located on the mainpage
This page is generated on 18/04/2026 18:14:15 with ZibExtraction v. 10.0.9604.31200


Back to HCIM list