Refractie-v2.0(2026-1NL)

Uit Zorginformatiebouwstenen
Naar navigatie springen Naar zoeken springen



Algemeen

Naam: nl.zorg.Refractie
Versie: 2.0
ZIB Status:Final
Publicatie: 2026-1
Publicatie status: Prepublished
Publicatie datum: 17-04-2026


Terug naar ZIB overzicht

Metadata

DCM::CoderList *
DCM::ContactInformation.Address *
DCM::ContactInformation.Name *
DCM::ContactInformation.Telecom *
DCM::ContentAuthorList *
DCM::CreationDate 17-5-2020
DCM::DeprecatedDate
DCM::DescriptionLanguage nl
DCM::EndorsingAuthority.Address
DCM::EndorsingAuthority.Name *
DCM::EndorsingAuthority.Telecom
DCM::Id 2.16.840.1.113883.2.4.3.11.60.40.3.12.20
DCM::KeywordList
DCM::LifecycleStatus Final
DCM::ModelerList *
DCM::Name nl.zorg.Refractie
DCM::PublicationDate 17-04-2026
DCM::PublicationStatus Prepublished
DCM::ReviewerList
DCM::RevisionDate 04-09-2023
DCM::Supersedes nl.zorg.Refractie-v1.2
DCM::Version 2.0
HCIM::PublicationLanguage NL

Revision History

Publicatieversie 1.0 (01-09-2020)

Publicatieversie 1.1 (01-12-2021)

ZIB-1420 zib Refractie definition code SfericalEquivalent
ZIB-1421 Zib Refractie vertaling
ZIB-1442 zib Visus AnatomischeLocatie en Lateraliteit
ZIB-1443 zib Refractie twee concepten met dezelfde definitiecode
ZIB-1449 zib Refractie diopter-eenheid (en UCUM-eenheden algemeen)
ZIB-1522 Aanpassing definitie sferische equivalent

Publicatieversie 1.2 (10-06-2022)

ZIB-1716 wijzigingen taalkundig

Publicatieversie 2.0 (15-10-2023)

ZIB-1889 Definitiecode van Laterality
ZIB-1868 Tekstuele wijzigingen zib Refractie

Concept

De refractiemeting is een meting waarbij de brekingsafwijking van het oog wordt bepaald. Bij de refractiemeting wordt de benodigde correctie bepaald: de sferische sterkte (in dioptrieën), de cilindrische sterkte (in dioptrieën), de asrichting (in graden) voor de eventuele cilindrische sterkte, de prisma (in prismadioptrieën) en de eventuele extra sterkte van het leesgedeelte (in dioptrieën), de zogenaamde leesadditie.

Purpose

Het doel van een refractiemeting is het bepalen van de correctie (door middel van bril of lenzen) waarmee de patiënt optimaal kan zien.

Patient Population

Volwassenen en kinderen vanaf de leeftijd dat ze een plaatjeskaart kunnen interpreteren.

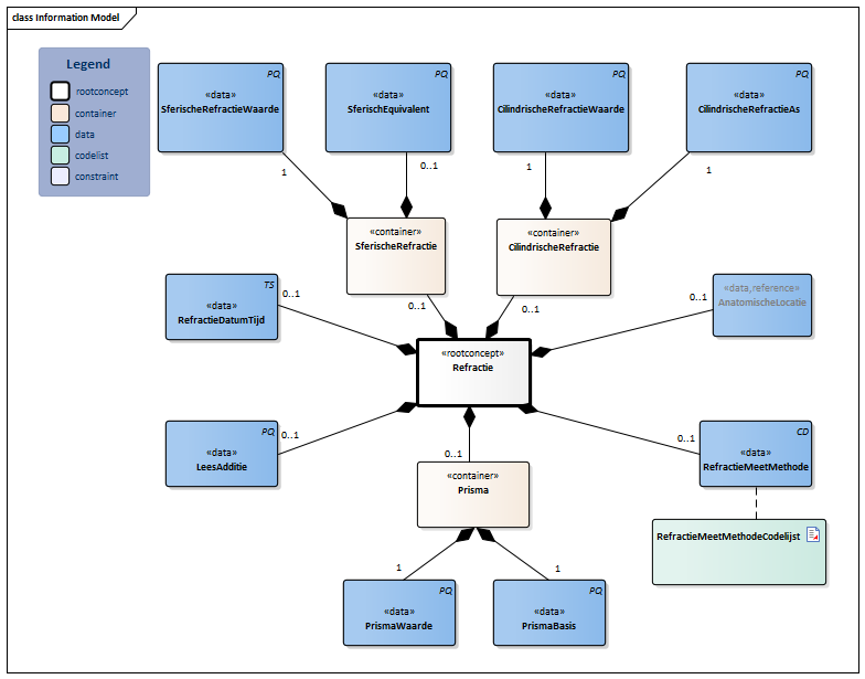
Information Model


#2173#RefractieMeetMethodeCodelijst#2176#2170#2163#2162#2171#2168#2164#2175#2177#2165#2174AnatomischeLocatie-v1.0.4(2026-1NL)#2169


Type Id Concept Card. Definitie DefinitieCode Verwijzing
NL-CM:12.20.1 Refractie Rootconcept van de bouwsteen Refractie. Dit rootconcept bevat alle gegevenselementen van de bouwsteen Refractie.
366060000 Bevinding betreffende refractiemeting
NL-CM:12.20.4 RefractieMeetMethode 0..1 De gebruikte methodiek om de refractie te meten
252886007 Refractiemeting
RefractieMeetMethodeCodelijst
NL-CM:12.20.3 RefractieDatumTijd 0..1 De datum en tijd waarop de refractie is gemeten.
439771001 Datum van gebeurtenis
NL-CM:12.20.12 CilindrischeRefractie 0..1 Container van het concept CilindrischeRefractie. Deze container bevat alle gegevenselementen van het concept CilindrischeRefractie.
NL-CM:12.20.11 CilindrischeRefractieWaarde 1 Dit is de sterkte van de cilinder die nodig is om de cilindrische afwijking (astigmatisme) te corrigeren, uitgedrukt in dioptrieën, oplopend per 0.25D. Bij een cilindrische refractiewaarde dient ook de as van de cilinder opgegeven te worden.
251797004 Cillindersterkte
NL-CM:12.20.13 CilindrischeRefractieAs 1 De asrichting van de cilindrische refractiewaarde uitgedrukt in graden.
251799001 As van cilinder
NL-CM:12.20.5 Prisma 0..1 Container van het concept Prisma. Deze container bevat alle gegevenselementen van de container Prisma.
NL-CM:12.20.6 PrismaWaarde 1 De sterkte van de prisma, uitgedrukt in prismadioptrieën.
251762001 Prismasterkte
NL-CM:12.20.7 PrismaBasis 1 De basis van de prisma, uitgedrukt in graden.
246223004 Richting van basis van prisma
NL-CM:12.20.14 SferischeRefractie 0..1 Container van het concept SferischeRefractie. Deze container bevat alle gegevenselementen van het concept SferischeRefractie.
NL-CM:12.20.9 SferischeRefractieWaarde 1 De sferische brilsterkte die nodig is om bijziendheid (myopie) of verziendheid (hypermetropie) te corrigeren, uitgedrukt in dioptrieën, oplopend per 0.25D.
251795007 Sferische sterkte
NL-CM:12.20.10 SferischEquivalent 0..1 De sferische sterkte en halve cilindrische sterkte bij elkaar opgeteld. Wordt uitgedrukt in dioptrieën, met twee cijfers achter de komma. Door sommige apparatuur wordt de sferische equivalent automatisch berekend.
112881000146107 Sferisch equivalent
NL-CM:12.20.8 LeesAdditie 0..1 Een toeslag die wordt opgeteld bij de uitkomst van de refractiewaarde om de sterkte van de leesbril te bepalen, uitgedrukt in dioptrieën.
251796008 Leesadditie
NL-CM:12.20.2 AnatomischeLocatie 0..1 Aanduiding van het oog en de zijdigheid van het oog waar de refractiemeting betrekking op heeft.
AnatomischeLocatie

Kolommen Concept en DefinitieCode: houdt de muis boven de waarde voor meer informatie
Voor uitleg over de gebruikte symbolen, zie de legenda pagina

Example Instances

Refractie DatumTijd Refractie Methode Refractie Lateraliteit SferischeRefractie CilindrischeRefractie Lees additie Prisma
SferischeRefractieWaarde SferischEquivalent CilindrischeRefractie Waarde CilindrischeRefractieAs PrismaWaarde PrismaBasis
1-1-2020 Subjectieve refractie Rechts +1.00 0.63 -0.75 90 1.00 2.00 90
1-1-2020 Subjectieve refractie Links +0.5 0 -1.00 45 1.00 1.50 45
12-1-2020 Objectieve refractie Rechts
12-1-2020 Objectieve refractie Links

Valuesets

RefractieMeetMethodeCodelijst

Valueset OID: 2.16.840.1.113883.2.4.3.11.60.40.2.12.20.1 Binding: Extensible Status: Active
Conceptnaam Conceptcode Codestelselnaam Codesysteem OID Omschrijving
Subjectieve refractiemeting 397277005 SNOMED CT 2.16.840.1.113883.6.96 Subjectieve refractie
Objectieve refractiemeting 397276001 SNOMED CT 2.16.840.1.113883.6.96 Objectieve refractie
Waarde Other (OTH) uit codestelsel NullFlavor (OID: 2.16.840.1.113883.5.1008) is toegestaan in deze waardenlijst.

Deze bouwsteen in overige publicaties

Bouwsteen verwijzingen

Deze bouwsteen verwijst naar

Deze bouwsteen wordt gebruikt in

--

Technische specificaties in HL7v3 CDA en HL7 FHIR

Om informatie op basis van zorginformatiebouwstenen uit te wisselen zijn aanvullende, meer technische specificaties nodig.
Niet iedere omgeving kan met dezelfde technische specificaties overweg. Om deze reden zijn er meerdere typen technische specificaties:

  • HL7® versie 3 CDA compatibele specificaties, beschikbaar via de Nictiz ART-DECOR® omgeving
  • HL7® FHIR® compatibele specificaties, beschikbaar via de Nictiz-omgeving op de Simplifier FHIR Registry

Downloads

De bouwsteen is ook beschikbaar als pdf bestand of als spreadsheet

Over deze informatie

De informatie in deze wiki pagina is gebaseerd op de prepublicatie 2026-1
SNOMED CT en LOINC codes zijn gebaseeerd op:

  • SNOMED Clinical Terms versie: 20260331 [R] (maart 2026-editie)
  • LOINC version 2.81

De voorwaarden van gebruik staan op de beginpagina
Deze pagina is gegenereerd op 17/04/2026 12:08:21 met ZibExtraction v. 10.0.9603.19166


Terug naar ZIB overzicht