MedicationUse2-v3.1(2026-1EN)

Uit Zorginformatiebouwstenen
Versie door Update bot (overleg | bijdragen) op 18 apr 2026 om 18:31 (Nieuwe pagina aangemaakt met '<!-- Hieronder wordt een transclude page aangeroepen --> {{Versions-2.16.840.1.113883.2.4.3.11.60.40.3.9.11(EN)|1|MedicationUse2-v3.1(2026-1EN)}} <!-- Tot hier de transclude page --> ==General information<!--hdGeneralInformation-->== Name<!--hdName-->: '''nl.zorg.MedicationUse2''' link=MedicatieGebruik2-v3.1(2026-1NL)<BR> Version<!--hdVersion-->: '''3.1''' <br> HCIM Status<!--hdStatus-->:Final<br> Release<!--hdPublication-->: '''2026-…')
(wijz) ← Oudere versie | Huidige versie (wijz) | Nieuwere versie → (wijz)
Naar navigatie springen Naar zoeken springen



General information

Name: nl.zorg.MedicationUse2
Version: 3.1
HCIM Status:Final
Release: 2026-1
Release status: Prepublished
Release date: 17-04-2026


Back to HCIM list

Metadata

DCM::CoderList Projectgroep Medicatieproces
DCM::ContactInformation.Address
DCM::ContactInformation.Name *
DCM::ContactInformation.Telecom
DCM::ContentAuthorList Projectgroep Medicatieproces
DCM::CreationDate 1-2-2017
DCM::DeprecatedDate
DCM::DescriptionLanguage nl
DCM::EndorsingAuthority.Address
DCM::EndorsingAuthority.Name PM
DCM::EndorsingAuthority.Telecom
DCM::Id 2.16.840.1.113883.2.4.3.11.60.40.3.9.11
DCM::KeywordList Medicatie, Gebruik
DCM::LifecycleStatus Final
DCM::ModelerList Architectuurgroep Registratie aan de Bron
DCM::Name nl.zorg.MedicatieGebruik2
DCM::PublicationDate 17-04-2026
DCM::PublicationStatus Prepublished
DCM::ReviewerList Projectgroep Medicatieproces & Architectuurgroep Registratie aan de Bron
DCM::RevisionDate 09-04-2026
DCM::Supersedes nl.zorg.MedicatieGebruik2-v3.0
DCM::Version 3.1
HCIM::PublicationLanguage EN

Revision History

Only available in Dutch

Publicatieversie 1.0 (04-09-2017)

Publicatieversie 1.0.1 (31-12-2017)

ZIB-618 Hernoemen Verstrekking naar Medicatieverstrekking
ZIB-643 Kleine tekstuele verbeteringen

Publicatieversie 1.1 (31-01-2020)

ZIB-906 Typo engelse term medicatie gebruik zib
ZIB-888 terminologie reden voor stoppen medicatie verbeteren en SNOMED coderingen zibs met meditatieproces gelijktrekken

Publicatieversie 1.1.1 (01-09-2020)

ZIB-911 Correction English "Farmaceutical"

Publicatieversie 1.2 (01-12-2021)

ZIB-1261 Medicatieafspraak waardelijst MedicatieafspraakStopTypeCodelijst bevat vervallen SNOMED CT codes
ZIB-1454 Onduidelijkheid codes bij StopType codelijsten
ZIB-1575 Deprecated termen en waardelijsten uit de prepublicatie halen

Publicatieversie 2.0 (10-06-2022)

ZIB-1685 Medicatiebouwstenen MA, TA, MGB - engelse vertaling van 'tot en met'
ZIB-1725 Verzameling errata bouwsteen Medicatiegebruik

Publicatieversie 2.1 (15-10-2023)

ZIB-1965 Voorbeeld medicatiegebruik gebruiksduur: maand niet toegestaan
ZIB-1974 Suggested typo and textual improvements

Publicatieversie 3.0 (15-04-2024)

ZIB-2091 MGB/RedenWijzigenOfStoppenGebruik: toevoegen 'loopt in andere medicamenteuze behandeling'
ZIB-2092 Kardinaliteit gebruiksperiode
ZIB-2132 2023-1 Verwijzingen naar FarmaceutischProduct gebruiken verkeerde NL-CM id
ZIB-2133 2023-1 Verwijzingen naar Gebruiksinstructie gebruiken verkeerde NL-CM id
ZIB-2152 MedicatieGebruik: gebruiksindicator SNOMED koppeling
ZIB-2153 MedicatieGebruik: RedenGebruik SNOMED koppeling mist

Publicatieversie 3.1 (17-04-2026)

ZIB-2798 MP9 - Medicamenteuzebehandeling (MBHid) in ZIBs
ZIB-2800 MP9-MGB-relatieMA
ZIB-2801 MP9-MGB-relatieTA
ZIB-2856 omschrijvingen medicatie gerelateerde Zibs
ZIB-2858 Aanpassing naam SNOMED code die in codelijsten zib zit
ZIB-3140 Deprecated waardenlijst values medicatiebouwstenen verwijderen

Concept

MedicationUse is a statement on the historic, current or intended use of a certain medicine.

Purpose

The goal of the medication use is to provide insight into the patient’s pattern of use.

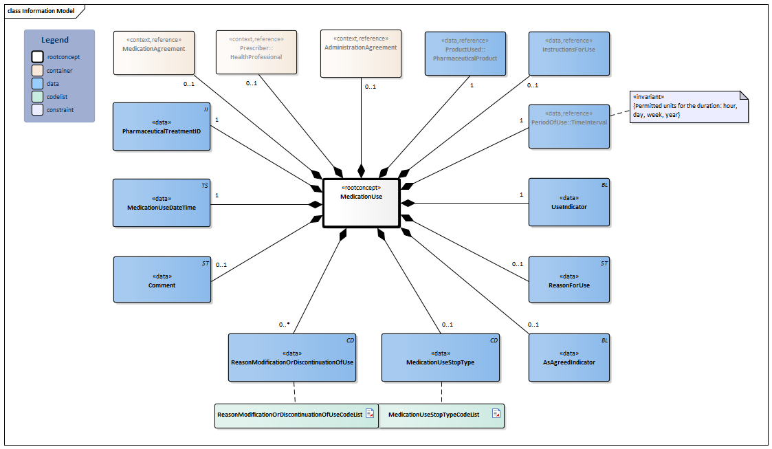
Information Model


HealthProfessional-v4.0.1(2026-1EN)#ReasonModificationOrDiscontinuationOfUseCodeList#MedicationUseStopTypeCodeList#1601#1603InstructionsForUse-v4.0(2026-1EN)#1604PharmaceuticalProduct-v2.3(2026-1EN)#1609#1602#1599TimeInterval-v1.3(2026-1EN)#1605#1607#6958MedicationAgreement-v4.1(2026-1EN)AdministrationAgreement-v3.1(2026-1EN)


Type Id Concept Card. Definition DefinitionCode Reference
NL-CM:9.11.21338 MedicationUse Root concept of the MedicationUse information model. This root concept contains all data elements of the MedicationUse information model.
422979000 Medication regimen behavior finding
NL-CM:9.11.23291 PharmaceuticalTreatmentID 1 Identification of a medication treatment. A pharmaceutical treatment is defined as a treatment with a medicinal product. The PharmaceuticalTreatmentID is a technical identifier (worldwide and forever unique) that is required to record the relationship between a set of medication-related data elements. An identically defined PharmacotherapeuticTreatmentID has been added to all medication-related Health and Care Information Models (HCIMs): MedicationAgreement, MedicationAdministration2, AdministrationAgreement, MedicationUse2, MedicationDispense, and DispenseRequest.
Geen
NL-CM:9.11.23292 MedicationAgreement 0..1 The medication agreement to which the entered medication use refers. In case medication use is recorded as 'as agreed', the agreement to which is referred, can be stated here.
MedicationAgreement
NL-CM:9.11.23293 AdministrationAgreement 0..1 The administration agreement to which the entered medication use refers. In case medication use is recorded as 'as agreed', the agreement to which is referred, can be stated here.
AdministrationAgreement
NL-CM:9.11.23290 Prescriber::HealthProfessional 0..1 The health professional that entered the medication agreement with the patient.
HealthProfessional
NL-CM:9.11.21339 ProductUsed::PharmaceuticalProduct 1 The product used. This is usually medication. Food, blood products, aids and bandages do not strictly fall under the category of medication, but can be recorded as well.

In principle, this will be the prescribed product, but the product used may differ from the prescribed product.

PharmaceuticalProduct
NL-CM:9.11.22504 InstructionsForUse 0..1 Instructions for the use of the medication, e.g. dose and route of administration. In the event of medication use, this is the pattern of use established by the patient or that the patient followed.
InstructionsForUse
NL-CM:9.11.22398 MedicationUseDateTime 1 Date on which this use is entered.
NL-CM:9.11.22663 PeriodOfUse::TimeInterval 1 Medication use can be recorded for a certain moment or over a certain period. Thus, medication use can be recorded multiple times during the use of medication. The usage period is the period or moment over which the data is recorded.

Start date: This is the time at which the agreement was to take effect (or took effect or will take effect). Duration: The intended duration of use. E.g. 5 days or 8 weeks. It is not allowed to indicate the duration in months, because different months have a variable duration in days. End date: The time at which the period of use ends (or ended or will end). To avoid confusion between 'to' and 'up until and including', the submission of time is always mandatory for the end date.

TimeInterval
NL-CM:9.11.22492 AsAgreedIndicator 0..1 Is the medicine used as outlined in the medication agreement?
112221000146107 Patient takes medication as prescribed
NL-CM:9.11.22399 UseIndicator 1 Is this medicine used or not?
NL-CM:9.11.22491 ReasonForUse 0..1 The reason for using the medication, particularly in self-care medicine purchased by the patient themselves.
11611000146100 Reason for taking medication
NL-CM:9.11.23132 MedicationUseStopType 0..1 Stop type, the manner in which this medication is discontinued (temporary or definitive).
MedicationUseStopTypeCodeList
NL-CM:9.11.22493 ReasonModificationOrDiscontinuationOfUse 0..* Reason for changing or discontinuing use of medication.
153861000146102 Reason for change of medication usage
ReasonModificationOrDiscontinuationOfUseCodeList
NL-CM:9.11.21624 Comment 0..1 Comments on the medication use.
48767-8 Annotation comment [Interpretation] Narrative

Columns Concept and DefinitionCode: hover over the values for more information
For explanation of the symbols, please see the legend page

Example Instances

Only available in Dutch

MedicatieGebruik DatumTijd GebruikIndicator VolgensAfspraak Indicator Medicatiegebruik Stoptype Gebruiksperiode Gebruiksproduct
Ingangsdatum Einddatum Gebruiksduur ProductCode
3-6-2014 16:19:07 Ja Mei 2014 4 weken Paracetamol tablet 500 mg
11-9-2012 17:21:00 Ja Ja 01-09-12 05-09-12 Pantoprazol injpdr 40 mg fl
19-9-2014 4:12:11 Nee Nee Definitief 17-09-14 Dalteparine 2500 injvlst 12.500 ie/ml wwsp 0,2ml
RedenGebruik RedenWijzigen OfStoppen Gebruik GebruiksInstructie
Omschrijving ToedieningsWeg Aanvullende instructie Doseerinstructie
Doseerduur Dosering| Keerdosis Toedieningsschema |Frequentie |Interval |Toedientijd |Weekdag |Dagdeel
Pijn In de maand mei heb ik regelmatig paracetamol gebruikt.
Ulcusprofylaxe Vanaf 1 september 2012 gedurende 5 dagen 1x per dag om 8uur 40 mg (=1 st) iv 40 mg (=1 st) 1x per dag om 8.00 uur
(Mogelijke) bijwerking Tijdelijk gestopt vanwege toenemende bijwerkingen: duizeligheid en misselijkheid. subcutaan 2500 IE 1x per dag om 18.00 uur

Instructions

The rules about linking an existing PharmaceuticalTreatmentID or to issue a new PharmaceuticalTreatmentID have been determined by the Medication Process information standard established by Nictiz.

Assigning authorities

The identifying numbers are issued by the following authorities

Geen

Identifying number ID system OID
Geen OID: Geen

Valuesets

MedicationUseStopTypeCodeList

Valueset OID: 2.16.840.1.113883.2.4.3.11.60.40.2.9.11.1 Binding: Extensible Status: Active
Conceptname Conceptcode Codesystem name Codesystem OID Description
Drug therapy temporarily stopped 113381000146106 SNOMED CT 2.16.840.1.113883.6.96 Tijdelijke onderbreking van medicamenteuze behandeling (bijvoorbeeld tijdelijk stoppen gebruik vanwege operatie).
Drug therapy definitely stopped 113371000146109 SNOMED CT 2.16.840.1.113883.6.96 Het staken van een bestaande medicamenteuze behandeling.
Value Other (OTH) from codesystem NullFlavor (OID: 2.16.840.1.113883.5.1008) is allowed in this valueset.

ReasonModificationOrDiscontinuationOfUseCodeList

Valueset OID: 2.16.840.1.113883.2.4.3.11.60.40.2.9.11.2 Binding: Extensible Status: Active
Conceptname Conceptcode Codesystem name Codesystem OID Description
Administration of medication contraindicated 438833006 SNOMED CT 2.16.840.1.113883.6.96 Contra-indicatie
Medication interaction 79899007 SNOMED CT 2.16.840.1.113883.6.96 Interactie
Adverse reaction to drug 62014003 SNOMED CT 2.16.840.1.113883.6.96 Overgevoeligheid
Lack of drug action 58848006 SNOMED CT 2.16.840.1.113883.6.96 Geen of onvoldoende effect
Drug action too strong 112251000146103 SNOMED CT 2.16.840.1.113883.6.96 Te sterk effect
Insufficient route of drug administration 112191000146101 SNOMED CT 2.16.840.1.113883.6.96 Toedieningsweg voldoet niet
Drug treatment not indicated 183966005 SNOMED CT 2.16.840.1.113883.6.96 Indicatie vervallen
Medication management changed 112751000146109 SNOMED CT 2.16.840.1.113883.6.96 Beleidswijziging
Admission to establishment 305335007 SNOMED CT 2.16.840.1.113883.6.96 Opname
Patient requested modification of treatment 159711000146106 SNOMED CT 2.16.840.1.113883.6.96 verzoek van zorgafnemer om behandeling te wijzigen Verzoek van zorgafnemer om behandeling te wijzigen
Patient takes medication as prescribed 112221000146107 SNOMED CT 2.16.840.1.113883.6.96 Medicatiegebruik van patiënt volgens afspraak
Treatment of previous care provider continued 112261000146100 SNOMED CT 2.16.840.1.113883.6.96 Voortzetten van beleid van vorige zorgverlener
Change in laboratory test finding 160131000146104 SNOMED CT 2.16.840.1.113883.6.96 Verandering in labwaarde
Drug not available - out of stock 182856006 SNOMED CT 2.16.840.1.113883.6.96 Geneesmiddel niet voorradig
Incorrect registration of medication 159691000146109 SNOMED CT 2.16.840.1.113883.6.96 Foutieve registratie van medicatie
Planned procedure 405613005 SNOMED CT 2.16.840.1.113883.6.96 Procedure waaronder ingreep, interferentie met gepland labonderzoek, etc.
Double registration of medication treatment 180011000146107 SNOMED CT 2.16.840.1.113883.6.96 Loopt in andere medicamenteuze behandeling
Value Other (OTH) from codesystem NullFlavor (OID: 2.16.840.1.113883.5.1008) is allowed in this valueset.

This information model in other releases

Information model references

This information model refers to

This information model is used in

--

Technical specifications in HL7v3 CDA and HL7 FHIR

To exchange information based on health and care information models, additional, more technical specifications are required.
Not every environment can handle the same technical specifications. For this reason, there are several types of technical specifications:

  • HL7® version 3 CDA compatible specifications, available through the Nictiz ART-DECOR® environment
  • HL7® FHIR® compatible specifications, available through the Nictiz environment on the Simplifier FHIR

Downloads

This information model is also available as pdf file or as spreadsheet

About this information

The information in this wikipage is based on prerelease 2026-1
SNOMED CT and LOINC codes are based on:

  • SNOMED Clinical Terms versie: 20260331 [R] (maart 2026-editie)
  • LOINC version 2.81

Conditions for use are located on the mainpage
This page is generated on 18/04/2026 18:13:10 with ZibExtraction v. 10.0.9604.31200


Back to HCIM list