MedicationAdministration2-v3.1(2026-1EN)
General information
Name: nl.zorg.MedicationAdministration2 ![]()
Version: 3.1
HCIM Status:Final
Release: 2026-1
Release status: Prepublished
Release date: 17-04-2026
Metadata
| DCM::CoderList | Projectgroep Medicatieproces |
| DCM::ContactInformation.Address | |
| DCM::ContactInformation.Name | * |
| DCM::ContactInformation.Telecom | |
| DCM::ContentAuthorList | Projectgroep Medicatieproces |
| DCM::CreationDate | 1-2-2017 |
| DCM::DeprecatedDate | |
| DCM::DescriptionLanguage | nl |
| DCM::EndorsingAuthority.Address | |
| DCM::EndorsingAuthority.Name | PM |
| DCM::EndorsingAuthority.Telecom | |
| DCM::Id | 2.16.840.1.113883.2.4.3.11.60.40.3.9.13 |
| DCM::KeywordList | Medicatie, Toediening |
| DCM::LifecycleStatus | Final |
| DCM::ModelerList | Architectuurgroep Registratie aan de Bron |
| DCM::Name | nl.zorg.MedicatieToediening2 |
| DCM::PublicationDate | 17-04-2026 |
| DCM::PublicationStatus | Prepublished |
| DCM::ReviewerList | Projectgroep Medicatieproces & Architectuurgroep Registratie aan de Bron |
| DCM::RevisionDate | 10-04-2026 |
| DCM::Supersedes | nl.zorg.MedicatieToediening2-v3.0 |
| DCM::Version | 3.1 |
| HCIM::PublicationLanguage | EN |
Revision History
Only available in Dutch
Publicatieversie 1.0 (04-09-2017)
Publicatieversie 1.0.1 (31-12-2017)
| ZIB-618 | Hernoemen Verstrekking naar Medicatieverstrekking |
Publicatieversie 1.1 (31-01-2020)
| ZIB-812 | Cardinaliteit ToegediendeHoeveelheid wellicht te streng |
Publicatieversie 1.1.1 (01-09-2020)
| ZIB-911 | Correction English "Farmaceutical" |
Publicatieversie 2.0 (10-06-2022)
| ZIB-1724 | Verzameling errata bouwsteen Medicatietoediening |
| ZIB-1740 | Element DubbelControleUitgevoerd verwijderd uit bouwsteen Medicatietoediening |
Publicatieversie 2.0.1 (15-10-2023)
| ZIB-1896 | Replace provider by professional |
| ZIB-1974 | Suggested typo and textual improvements |
Publicatieversie 3.0 (15-04-2024)
| ZIB-815 | Toedieningssnelheid is geen 'bereik' |
| ZIB-1507 | MedicatieToediening2 samenhang AfwijkendeToediening en RedenVanAfwijken |
| ZIB-2154 | Waardenlijst prik en plaklocatie |
| ZIB-2206 | Medicatietoediening Status |
| ZIB-2207 | Medicatietoediening volgensAfspraak verwijderen |
| ZIB-2208 | Medicatietoediening gerelateerdeAfspraak kardinaliteiten |
| ZIB-2209 | Waardenlijst redenVanAfwijken uitbreiden met 'foutieve registratie' |
| ZIB-2132 | 2023-1 Verwijzingen naar FarmaceutischProduct gebruiken verkeerde NL-CM id |
| ZIB-2134 | 2023-1 Verwijzing naar Medicatieafspraak gebruikt verkeerde NL-CM id |
| ZIB-2135 | 2023-1 Verwijzing naar Toedieningsafspraak gebruikt verkeerde NL-CM id |
Publicatieversie 3.1 (17-04-2026)
| ZIB-2798 | MP9 - Medicamenteuzebehandeling (MBHid) in ZIBs |
| ZIB-2856 | omschrijvingen medicatie gerelateerde Zibs |
| ZIB-2802 | MP9-MTD-relatieMA |
| ZIB-2805 | MP9-MTD-relatieTA |
| ZIB-3140 | Deprecated waardenlijst values medicatiebouwstenen verwijderen |
Concept
A medication administration is the individual administration of the medicinal product to the patient by the administrator.
Purpose
The goal of administering the medication is to provide insight into the actual administered products.
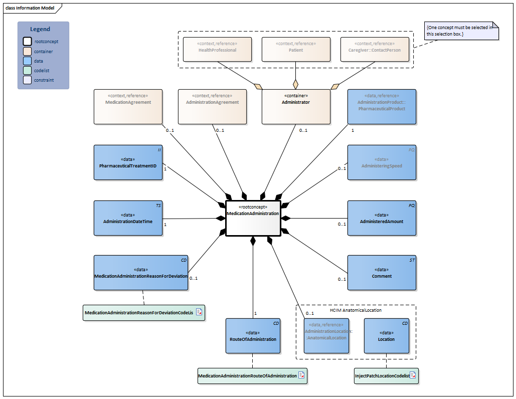
Information Model

| Type | Id | Concept | Card. | Definition | DefinitionCode | Reference | ||||||||
| NL-CM:9.13.20928 | Root concept of the MedicationAdministration information model. This root concept contains all data elements of the MedicationAdministration information model. |
|
||||||||||||
| NL-CM:9.13.23382 | 1 | Identification of a medication treatment. A pharmaceutical treatment is defined as a treatment with a medicinal product. The PharmaceuticalTreatmentID is a technical identifier (worldwide and forever unique) that is required to record the relationship between a set of medication-related data elements. An identically defined PharmacotherapeuticTreatmentID has been added to all medication-related Health and Care Information Models (HCIMs): MedicationAgreement, MedicationAdministration2, AdministrationAgreement, MedicationUse2, MedicationDispense, and DispenseRequest. |
| |||||||||||
| NL-CM:9.13.23384 | 0..1 | The medication agreement on which the medication dispense is based. |
| |||||||||||
| NL-CM:9.13.23383 | 0..1 | The administration agreement on which the medication dispense is based. |
| |||||||||||
| NL-CM:9.13.20929 | 1 | The product taken or administered. This is usually medication. Food, blood products, aids and bandages do not strictly fall under the category of medication, but can be reported as well.
In principle, this will be the prescribed product, but the administrator may substitute it by replacing the product with an equivalent product. For example: two 50mg tablets can be administered instead of one 100mg tablet. |
| |||||||||||
| NL-CM:9.13.23159 | 0..1 | The administering speed is used in slow administration of liquid. In practice, the measuring unit is almost always ml/hour.
Entering an interval (such as 0-10 ml/hour) is also a commonly used option. For example, with an administering speed of 10ml/hour:
Optionally a translation to NHG table Gebruiksvoorschriften(Table 25) is also allowed. |
||||||||||||
| NL-CM:9.13.21193 | 1 | The date and time at which the medication was administered. | ||||||||||||
| NL-CM:9.13.21194 | 0..1 | Amount of the administered product. | ||||||||||||
| NL-CM:9.13.21195 | 1 | The route through which the medication is administered (oral, nasal, intravenous,...). |
|
| ||||||||||
| NL-CM:9.13.23381 | 0..1 | Location on or in the body where the medication was administered. Usually used to indicate the location at which a patient was administered an injection or patch was applied. The value list PrikPlakLocationCodelijst list can serve as a starting point for coding these concepts. If both the anatomical location and administration route are filled, they should be aligned. |
| |||||||||||
| NL-CM:20.7.4 | Location from AnatomicalLocation. |
| ||||||||||||
| NL-CM:9.13.21196 | 0..1 | Container of the Administrator concept. This container contains all data elements of the Administrator concept. The concept describes the person who administered the product. This is a professional authorised administrator, the patient themselves or the caregiver, for example. | ||||||||||||
| NL-CM:9.13.23380 | (0..1) | If the patient administered the medication themselves, indicate that here. If the medication is administered by a health professional or caregiver/family member/etc., the health professional is entered in the 'HealthProfessional' element or the caregiver/family member/etc. is entered in the 'Contact' element respectively. |
| |||||||||||
| NL-CM:9.13.23172 | (0..1) | The concept describes the person who administered the product. This is a professional authorised administrator. |
| |||||||||||
| NL-CM:9.13.23355 | (0..1) | Information on the patient’s personal relative or contact that administered the medication. |
| |||||||||||
| NL-CM:9.13.23166 | 0..1 | Reason why the medication was not taken or administered or was taken or administered differently. Here, you can choose to enter text or one of the codes. |
|
| ||||||||||
| NL-CM:9.13.21337 | 0..1 | Comments on administering the medication. |
|
|||||||||||
Columns Concept and DefinitionCode: hover over the values for more information
For explanation of the symbols, please see the legend page
Example Instances
Only available in Dutch
| MedicatieToedieningDatumTijd | Toedieningsproduct | MedicatieToedieningStatus | Toedieningsweg | Toegediende Hoeveelheid | AfgesprokenDatumTijd | MedicatieToedieningRedenVanAfwijken | MedicatieAfspraak |
| ProductCode | GebruiksInstructie | ||||||
| Doseerinstructie|Dosering|Keerdosis | |||||||
| 3-6-2014 16:19:07 |
Pantoprazol mylan tablet msr 20mg | Gereed | Oraal | 1 stuk | |||
| Bumetanide pch tablet 2 mg | Afgebroken | Oraal | 1 stuk | Patiënt heeft geweigerd |
2 stuks | ||
| 19-9-2014 14:12:11 | Novorapid Flexpen Injvlst 100e/Ml Pen 3ml | Uitgesteld | Subcutaan | 22 eenheden | 19-9-2014 9:00:00 |
Vergeten toe te dienen | 22 elementen |
Instructions
The rules about linking an existing PharmaceuticalTreatmentID or to issue a new PharmaceuticalTreatmentID have been determined by the Medication Process information standard established by Nictiz.
Assigning authorities
The identifying numbers are issued by the following authorities
Geen
| Identifying number | ID system OID |
| Geen | OID: Geen |
Valuesets
InjectPatchLocationCodelist
| Valueset OID: 2.16.840.1.113883.2.4.3.11.60.40.2.9.13.4 | Binding: Extensible | Status: Active |
| Conceptname | Conceptcode | Codesystem name | Codesystem OID | Description |
| Structure of upper part of lumbar region of abdominal wall | 160531000146108 | SNOMED CT | 2.16.840.1.113883.6.96 | structuur van bovenste gedeelte van lumbale regio van wand van abdomen |
| Structure of lower part of lumbar region of abdominal wall | 160481000146106 | SNOMED CT | 2.16.840.1.113883.6.96 | structuur van onderste gedeelte van lumbale regio van wand van abdomen |
| Structure of right part of supraumbilical region | 160501000146103 | SNOMED CT | 2.16.840.1.113883.6.96 | structuur van rechter gedeelte van supra-umbilicale regio |
| Structure of left part of infra-umbilical region | 160441000146104 | SNOMED CT | 2.16.840.1.113883.6.96 | structuur van linker gedeelte van infra-umbilicale regio |
| Structure of left part of supraumbilical region | 160451000146101 | SNOMED CT | 2.16.840.1.113883.6.96 | structuur van linker gedeelte van supra-umbilicale regio |
| Structure of right part of infra-umbilical region | 160491000146108 | SNOMED CT | 2.16.840.1.113883.6.96 | structuur van rechter gedeelte van infra-umbilicale regio |
| Structure of soft tissue of upper outer quadrant of anterior surface of thigh | 160521000146106 | SNOMED CT | 2.16.840.1.113883.6.96 | structuur van weke delen van laterale bovenkwadrant van anterieur oppervlak van bovenbeen |
| Structure of soft tissue of upper inner quadrant of anterior surface of thigh | 160511000146101 | SNOMED CT | 2.16.840.1.113883.6.96 | structuur van weke delen van mediale bovenkwadrant van anterieur oppervlak van bovenbeen |
| Structure of soft tissue of lower outer quadrant of anterior surface of thigh | 160471000146109 | SNOMED CT | 2.16.840.1.113883.6.96 | structuur van weke delen van laterale onderkwadrant van anterieur oppervlak van bovenbeen |
| Structure of soft tissue of lower inner quadrant of anterior surface of thigh | 160461000146103 | SNOMED CT | 2.16.840.1.113883.6.96 | structuur van weke delen van mediale onderkwadrant van anterieur oppervlak van bovenbeen |
| Structure of upper outer quadrant of buttock | 703712000 | SNOMED CT | 2.16.840.1.113883.6.96 | structuur van laterale bovenkwadrant van regio glutealis |
| Structure of upper inner quadrant of buttock | 160541000146100 | SNOMED CT | 2.16.840.1.113883.6.96 | structuur van mediale bovenkwadrant van regio glutealis |
| Structure of lower outer quadrant of buttock | 160431000146107 | SNOMED CT | 2.16.840.1.113883.6.96 | structuur van laterale onderkwadrant van regio glutealis |
| Structure of lower inner quadrant of buttock | 160421000146105 | SNOMED CT | 2.16.840.1.113883.6.96 | structuur van mediale onderkwadrant van regio glutealis |
| Skin structure of clavicular region | 91009005 | SNOMED CT | 2.16.840.1.113883.6.96 | structuur van huid van regio clavicularis |
| Skin structure of left part of back of upper thoracic region | 160371000146104 | SNOMED CT | 2.16.840.1.113883.6.96 | structuur van huid van linker gedeelte van achterzijde van bovenste gedeelte van thoracale regio |
| Skin structure left part of back of upper thoracic region | 160391000146100 | SNOMED CT | 2.16.840.1.113883.6.96 | structuur van huid van rechter gedeelte van achterzijde van bovenste gedeelte van thoracale regio |
| Skin structure of left part of back of lower thoracic region | 160361000146105 | SNOMED CT | 2.16.840.1.113883.6.96 | structuur van huid van linker gedeelte van achterzijde van onderste gedeelte van thoracale regio |
| Skin structure of right part of back of lower thoracic region | 160381000146102 | SNOMED CT | 2.16.840.1.113883.6.96 | structuur van huid van rechter gedeelte van achterzijde van onderste gedeelte van thoracale regio |
| Skin structure of left part of lumbosacral region | 160401000146102 | SNOMED CT | 2.16.840.1.113883.6.96 | structuur van huid van linker gedeelte van lumbosacrale regio |
| Skin structure of right part of lumbosacral region | 160411000146100 | SNOMED CT | 2.16.840.1.113883.6.96 | structuur van huid van rechter gedeelte van lumbosacrale regio |
| Skin structure of anterior surface of upper arm | 45981001 | SNOMED CT | 2.16.840.1.113883.6.96 | structuur van huid van anterieur oppervlak van bovenarm |
| Structure of posterior surface of upper arm | 15703000 | SNOMED CT | 2.16.840.1.113883.6.96 | structuur van posterieur oppervlak van bovenarm |
| Structure of deltoid muscle | 35259002 | SNOMED CT | 2.16.840.1.113883.6.96 | structuur van musculus deltoideus |
| Skin structure of right upper quadrant of anterior surface of thorax | 160561000146104 | SNOMED CT | 2.16.840.1.113883.6.96 | structuur van huid van rechter bovenkwadrant van voorzijde van thorax |
| Skin structure of left upper quadrant of anterior surface of thorax | 160551000146102 | SNOMED CT | 2.16.840.1.113883.6.96 | structuur van huid van linker bovenkwadrant van voorzijde van thorax |
| Skin structure of right lower quadrant of anterior surface of thorax | 160581000146107 | SNOMED CT | 2.16.840.1.113883.6.96 | structuur van huid van rechter onderkwadrant van voorzijde van thorax |
| Skin structure of left lower quadrant of anterior surface of thorax | 160571000146105 | SNOMED CT | 2.16.840.1.113883.6.96 | structuur van huid van linker onderkwadrant van voorzijde van thorax |
| Skin structure of scapular region of back | 45980000 | SNOMED CT | 2.16.840.1.113883.6.96 | structuur van huid van regio scapularis |
| Skin structure of postauricular region | 24483006 | SNOMED CT | 2.16.840.1.113883.6.96 | structuur van huid van postauriculaire regio |
| Value Other (OTH) from codesystem NullFlavor (OID: 2.16.840.1.113883.5.1008) is allowed in this valueset. | ||||
MedicationAdministrationReasonForDeviationCodeLis
| Valueset OID: 2.16.840.1.113883.2.4.3.11.60.40.2.9.13.3 | Binding: Extensible | Status: Active |
| Conceptname | Conceptcode | Codesystem name | Codesystem OID | Description |
| Deficit of medication supply | 705046008 | SNOMED CT | 2.16.840.1.113883.6.96 | Product niet meer leverbaar |
| Medication discontinued | 274512008 | SNOMED CT | 2.16.840.1.113883.6.96 | Medicatieafspraak is gestopt |
| Medication spat out by patient | 152741000146103 | SNOMED CT | 2.16.840.1.113883.6.96 | Uiitgespuugd door patiënt |
| Healthcare professional not available to administer medication | 153221000146105 | SNOMED CT | 2.16.840.1.113883.6.96 | Toediener niet aanwezig |
| Healthcare professional forgot to administer medication | 153211000146100 | SNOMED CT | 2.16.840.1.113883.6.96 | Vergeten toe te dienen |
| Unable to use medication | 408366001 | SNOMED CT | 2.16.840.1.113883.6.96 | Toediening volgens voorschrift niet mogelijk |
| Medication declined | 406149000 | SNOMED CT | 2.16.840.1.113883.6.96 | Patiënt heeft geweigerd |
| Patient not available to receive medication | 153241000146104 | SNOMED CT | 2.16.840.1.113883.6.96 | Patiënt niet beschikbaar |
| Incorrect registration of medication | 159691000146109 | SNOMED CT | 2.16.840.1.113883.6.96 | Foutieve registratie van medicatie |
| Value Other (OTH) from codesystem NullFlavor (OID: 2.16.840.1.113883.5.1008) is allowed in this valueset. | ||||
MedicationAdministrationRouteOfAdministration
| Valueset OID: 2.16.840.1.113883.2.4.3.11.60.40.2.9.13.2 | Binding: Extensible | Status: Active |
| Conceptname | Codesystem name | Codesystem OID |
| All values | G-Standaard Toedieningswegen | 2.16.840.1.113883.2.4.4.9 |
| Value Other (OTH) from codesystem NullFlavor (OID: 2.16.840.1.113883.5.1008) is allowed in this valueset. | ||
This information model in other releases
- Release 2017, (Version 1.0.1)
- Prerelease 2018-2, (Version 1.0.1)
- Prerelease 2019-2, (Version 1.1)
- Release 2020, (Version 1.1.1)
- Prerelease 2021-2, (Version 1.1.1)
- Prerelease 2022-1, (Version 2.0)
- Prerelease 2023-1, (Version 2.0.1)
- Release 2024, (Version 3.0)
Information model references
This information model refers to
- AdministrationAgreement-v3.1
- AnatomicalLocation-v1.0.4
- ContactPerson-v5.0
- HealthProfessional-v4.0.1
- MedicationAgreement-v4.1
- Patient-v4.3
- PharmaceuticalProduct-v2.3
This information model is used in
- --
Technical specifications in HL7v3 CDA and HL7 FHIR
To exchange information based on health and care information models, additional, more technical specifications are required.
Not every environment can handle the same technical specifications. For this reason, there are several types of technical specifications:
- HL7® version 3 CDA compatible specifications, available through the Nictiz ART-DECOR® environment

- HL7® FHIR® compatible specifications, available through the Nictiz environment on the Simplifier FHIR

Downloads
This information model is also available as pdf file
or as spreadsheet
About this information
The information in this wikipage is based on prerelease 2026-1
SNOMED CT and LOINC codes are based on:
- SNOMED Clinical Terms versie: 20260331 [R] (maart 2026-editie)
- LOINC version 2.81
Conditions for use are located on the mainpage ![]()
This page is generated on 18/04/2026 18:13:16 with ZibExtraction v. 10.0.9604.31200