HealthcareProvider-v3.6(2026-1EN)
General information
Name: nl.zorg.HealthcareProvider ![]()
Version: 3.6
HCIM Status:Final
Release: 2026-1
Release status: Prepublished
Release date: 17-04-2026
Metadata
| DCM::CoderList | Kerngroep Registratie aan de Bron |
| DCM::ContactInformation.Address | * |
| DCM::ContactInformation.Name | * |
| DCM::ContactInformation.Telecom | * |
| DCM::ContentAuthorList | Projectgroep Generieke Overdrachtsgegevens & Kerngroep Registratie aan de Bron |
| DCM::CreationDate | 14-1-2013 |
| DCM::DeprecatedDate | |
| DCM::DescriptionLanguage | nl |
| DCM::EndorsingAuthority.Address | |
| DCM::EndorsingAuthority.Name | PM |
| DCM::EndorsingAuthority.Telecom | |
| DCM::Id | 2.16.840.1.113883.2.4.3.11.60.40.3.17.2 |
| DCM::KeywordList | zorgverlener, zorgaanbieder |
| DCM::LifecycleStatus | Final |
| DCM::ModelerList | Kerngroep Registratie aan de Bron |
| DCM::Name | nl.zorg.Zorgaanbieder |
| DCM::PublicationDate | 17-04-2026 |
| DCM::PublicationStatus | Prepublished |
| DCM::ReviewerList | Projectgroep Generieke Overdrachtsgegevens & Kerngroep Registratie aan de Bron |
| DCM::RevisionDate | 27-09-2023 |
| DCM::Supersedes | nl.zorg.Zorgaanbieder-v3.5 |
| DCM::Version | 3.6 |
| HCIM::PublicationLanguage | EN |
Revision History
Only available in Dutch
Publicatieversie 1.0 (15-02-2013) -
Publicatieversie 1.1 (01-07-2013)
| ZIB-36 | Aanpassen DCM::DefinitionCode, deze overlapt met bouwsteen OverdrachtPatient. |
| ZIB-26 | Gebruik van GLN voor concept Location |
Publicatieversie 1.2 (01-04-2015)
| ZIB-71 | Issue Bouwsteen Overdracht Zorgaanbieder - ZorgaanbiederIdentificatieNummer |
| ZIB-125 | Toevoegen Concept Specialisme in bouwsteen OverdrachtZorgaanbieder. |
| ZIB-285 | In de klinische bouwsteen OverdrachtZorgaanbieder DCM::ValueSet AGB (de (Vektis) AGB-Z code) van concept ZorgaanbiederIdentificatieNummer aangepast in DCM::AssigningAuthority tagged value, incl. OID in tagged value notes. |
| ZIB-286 | In de klinische bouwsteen OverdrachtZorgaanbieder DCM::ValueSet URA (Het CIBG UZI-Register-Abonneenummer) van concept ZorgaanbiederIdentificatieNummer aangepast in DCM::AssigningAuthority tagged value, incl. OID in tagged value notes. |
| ZIB-308 | Prefix Overdracht weggehaald bij de generieke bouwstenen |
| ZIB-353 | Tagged values DCM::CodeSystem aanpassen naar DCM::ValueSet incl. gekoppelde codelijst. |
Incl. algemene wijzigingsverzoeken:
| ZIB-94 | Aanpassen tekst van Disclaimer, Terms of Use & Copyrights |
| ZIB-154 | Consequenties opsplitsing Medicatie bouwstenen voor overige bouwstenen. |
| ZIB-200 | Naamgeving SNOMED CT in tagged values klinische bouwstenen gelijk getrokken. |
| ZIB-201 | Naamgeving OID: in tagged value notes van klinische bouwstenen gelijk getrokken. |
| ZIB-309 | EOI aangepast |
| ZIB-324 | Codelijsten Name en Description beginnen met een Hoofdletter |
| ZIB-326 | Tekstuele aanpassingen conform de kwaliteitsreview kerngroep 2015 |
Publicatieversie 3.0 (01-05-2016)
| ZIB-422 | Typo in de definitie van het concept 'Adres:Adresgegevens' |
| ZIB-453 | Wijziging naamgeving ZIB's en logo's door andere opzet van beheer |
Publicatieversie 3.1 (04-09-2017)
| ZIB-429 | Opsplitsen bouwsteen Patient zodat Naamgegevens, Adresgegevens en Contactgegevens aparte bouwstenen worden. |
| ZIB-449 | Toevoegen van de locatie aan zorgaanbieder |
| ZIB-512 | Hoe houd je verschillende adresgegevens uit elkaar? |
| ZIB-528 | ZorgaanbiederIdentificatieNummer, beschrijving is beperkt |
| ZIB-564 | Aanpassing/harmonisatie Engelse conceptnamen |
| ZIB-583 | Cardinaliteit OrganisatieNaam |
Publicatieversie 3.1.1 (31-12-2017)
| ZIB-616 | Foutje in voorbeeld |
| ZIB-619 | Hoofdletter inconsistentie |
Publicatieversie 3.2 (01-10-2018)
| ZIB-678 | Codes voor Apotheekinstelling en Huisartsinstelling aan OrganisatieTypeCodelijst toevoegen. |
Publicatieversie 3.3 (31-01-2020)
| ZIB-960 | Kardinaliteit adresgegevens diverse zibs: zorgverlener, zorgaanbieder, contactpersoon |
Publicatieversie 3.4 (01-09-2020)
| ZIB-894 | HealthcareProvider - OrganisationLocation |
| ZIB-1171 | Zorgaanbieder: waardelijst OrganisatieTypeCodelijst |
| ZIB-1189 | DefinitionCodes alle administratieve zibs |
Publicatieversie 3.5 (10-06-2022)
| ZIB-1559 | Wijziging waardelijst RoleCodeNLZorgaanbiedertype |
| ZIB-1665 | AfdelingSpecialismeCodelijst niet geschikt als waardelijst voor afdeling van zorgaanbieder |
Publicatieversie 3.6 (15-10-2023)
| ZIB-1927 | Toevoegen TromboseDiensten aan OrganisatieType |
| ZIB-1974 | Suggested typo and textual improvements |
Concept
A healthcare provider is an organization that offers and provides medical, paramedic and/or nursing care to patients/clients. Examples include: hospitals, nursing homes, doctor’s offices.
Purpose
Recording relevant information to identify the organization for administrative purposes.
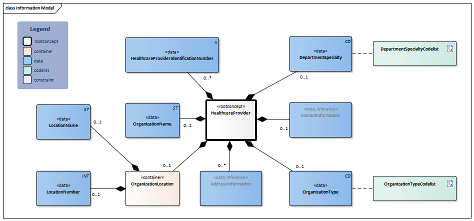
Information Model

| Type | Id | Concept | Card. | Definition | DefinitionCode | Reference | |||||||||
| NL-CM:17.2.1 | Root concept of the Healthcare Provider information model. This root concept contains all data elements of the Healthcare Provider information model. |
|
|||||||||||||
| NL-CM:17.2.2 | 0..* | The organization’s identification number. For Dutch healthcare providers, the URA number or the AGB number is used, if possible. Depending on the context other IDs are also possible. For foreign or non-affiliated healthcare providers, another unique identification number can be used. This must be accompanied by the name and/or code of the issuing organization. |
| ||||||||||||
| NL-CM:17.2.3 | 0..1 | Name of the organization. If an identification number is given, the name must match the name that corresponds to the identification number. | |||||||||||||
| NL-CM:17.2.7 | 0..1 | The specialty of the healthcare provider’s department. The departmental specialty can be filled in if further indication of the healthcare provider is needed. |
| ||||||||||||
| NL-CM:17.2.6 | 0..1 | The information needed to contact the healthcare organization via telephone and/or e-mail. |
| ||||||||||||
| NL-CM:17.2.5 | 0..* | The physical address of the healthcare provider’s location. |
| ||||||||||||
| NL-CM:17.2.4 | 0..1 | The type of healthcare provider, such as general hospital, or nursing home. If this field is filled in and an AGB code is used for the HealthcareProviderIdentificationNumber, the type must match the type implicitly contained in the AGB code. |
| ||||||||||||
| NL-CM:17.2.9 | 0..1 | Container of the OrganizationLocation concept. This container contains all data elements of the OrganizationLocation concept. | |||||||||||||
| NL-CM:17.2.8 | 0..1 | Name of the location, in case a healthcare organization has more than one location. | |||||||||||||
| NL-CM:17.2.10 | 0..1 | Number of the location Number, if a numerical location identification is used next to or instead of a location name. | |||||||||||||
Columns Concept and DefinitionCode: hover over the values for more information
For explanation of the symbols, please see the legend page
Example Instances
Only available in Dutch
| Zorgaanbieder | |
| ZorgaanbiederIdentificatienummer | 06020806 |
| OrganisatieType | Ziekenhuis |
| AfdelingSpecialisme | Cardiologie |
| OrganisatieNaam | Erasmus Universitair Medisch Centrum |
| Adres | |
| Straat | s-Gravendijkwal |
| Huisnummer | 230 |
| Woonplaats | Rotterdam |
| Gemeente | |
| Postcode | 3015 CE |
| AdresSoort | Werkadres |
| Land | |
| TelefoonEmail | |
| Telefoonnummer | +31107040704 |
| NummerSoort | Zakelijk telefoonnummer |
| EmailAdres | info@erasmus.nl |
| EmailSoort | Zakelijk e-mailadres |
References
1. Implementatiehandleiding HL7v3 Basiscomponenten, Stichting HL7 Nederland [Online] Beschikbaar op:http://www.hl7.nl/images/downloads/Implementatiehandleiding%20HL7v3%20Basiscomponenten%20%202.3NL_secure.pdf [Geraadpleegd: 23 februari 2015].
Assigning authorities
The identifying numbers are issued by the following authorities
UZI register abonneenummer (URA)
| Identifying number | ID system OID |
| UZI register abonneenummer (URA) | OID: 2.16.528.1.1007.3.3 |
Vektis AGB-zorgverlener tabel
| Identifying number | ID system OID |
| Vektis AGB-zorgverlener tabel | OID: 2.16.840.1.113883.2.4.6.1 |
Valuesets
DepartmentSpecialtyCodelist
| Valueset OID: 2.16.840.1.113883.2.4.3.11.60.40.2.17.2.4 | Binding: Required | Status: Active |
| Conceptname | Codesystem name | Codesystem OID |
| All values | COD016-VEKT (Vektis AGB-medische specialismen) | 2.16.840.1.113883.2.4.6.7 |
| Value Other (OTH) from codesystem NullFlavor (OID: 2.16.840.1.113883.5.1008) is allowed in this valueset. | ||
OrganizationTypeCodelist
| Valueset OID: 2.16.840.1.113883.2.4.3.11.60.40.2.17.2.3 | Binding: Extensible | Status: Active |
| Conceptname | Conceptcode | Codesystem name | Codesystem OID | Description |
| Ziekenhuis | V4 | RoleCodeNL | 2.16.840.1.113883.2.4.15.1060 | Ziekenhuis |
| Universitair Medisch Centrum | V5 | RoleCodeNL | 2.16.840.1.113883.2.4.15.1060 | Universitair Medisch Centrum |
| Algemeen ziekenhuis | V6 | RoleCodeNL | 2.16.840.1.113883.2.4.15.1060 | Algemeen ziekenhuis |
| Brandwondencentrum | BRA | RoleCodeNL | 2.16.840.1.113883.2.4.15.1060 | Brandwondencentrum |
| Zelfstandig behandelcentrum | Z4 | RoleCodeNL | 2.16.840.1.113883.2.4.15.1060 | Zelfstandig behandelcentrum |
| Diagnostisch centrum | Z5 | RoleCodeNL | 2.16.840.1.113883.2.4.15.1060 | Diagnostisch centrum |
| Echocentrum | B2 | RoleCodeNL | 2.16.840.1.113883.2.4.15.1060 | Echocentrum |
| Verplegings- of verzorgingsinstelling | X3 | RoleCodeNL | 2.16.840.1.113883.2.4.15.1060 | Verplegings- of verzorgingsinstelling |
| Verpleeghuis | R5 | RoleCodeNL | 2.16.840.1.113883.2.4.15.1060 | Verpleeghuis |
| Verzorgingstehuis | M1 | RoleCodeNL | 2.16.840.1.113883.2.4.15.1060 | Verzorgingstehuis |
| Apotheekinstelling | A1 | RoleCodeNL | 2.16.840.1.113883.2.4.15.1060 | Apotheekinstelling |
| Openbare apotheek | J8 | RoleCodeNL | 2.16.840.1.113883.2.4.15.1060 | Openbare apotheek |
| Zelfstandig opererende ziekenhuisapotheek | K9 | RoleCodeNL | 2.16.840.1.113883.2.4.15.1060 | Zelfstandig opererende ziekenhuisapotheek |
| Huisartsinstelling | H1 | RoleCodeNL | 2.16.840.1.113883.2.4.15.1060 | Huisartsinstelling |
| Huisartspraktijk (zelfstandig of groepspraktijk) | Z3 | RoleCodeNL | 2.16.840.1.113883.2.4.15.1060 | Huisartspraktijk (zelfstandig of groepspraktijk) |
| Apotheekhoudende huisartspraktijk | K3 | RoleCodeNL | 2.16.840.1.113883.2.4.15.1060 | Apotheekhoudende huisartspraktijk |
| Huisartsenpost (t.b.v. dienstwaarneming) | N6 | RoleCodeNL | 2.16.840.1.113883.2.4.15.1060 | Huisartsenpost (t.b.v. dienstwaarneming) |
| Laboratorium | L1 | RoleCodeNL | 2.16.840.1.113883.2.4.15.1060 | Laboratorium |
| Polikliniek (als onderdeel van een ziekenhuis) | P4 | RoleCodeNL | 2.16.840.1.113883.2.4.15.1060 | Polikliniek (als onderdeel van een ziekenhuis) |
| Revalidatiecentrum | R8 | RoleCodeNL | 2.16.840.1.113883.2.4.15.1060 | Revalidatiecentrum |
| Preventieve gezondheidszorg | P6 | RoleCodeNL | 2.16.840.1.113883.2.4.15.1060 | Preventieve gezondheidszorg |
| Geestelijke Gezondheidszorg | G5 | RoleCodeNL | 2.16.840.1.113883.2.4.15.1060 | Geestelijke Gezondheidszorg |
| Verstandelijk gehandicaptenzorg | G6 | RoleCodeNL | 2.16.840.1.113883.2.4.15.1060 | Verstandelijk gehandicaptenzorg |
| Thuiszorg | T2 | RoleCodeNL | 2.16.840.1.113883.2.4.15.1060 | Thuiszorg |
| Kraamzorg | K4 | RoleCodeNL | 2.16.840.1.113883.2.4.15.1060 | Kraamzorg |
| Hospice | H2 | RoleCodeNL | 2.16.840.1.113883.2.4.15.1060 | Hospice |
| Jeugdgezondheidszorg | JGZ | RoleCodeNL | 2.16.840.1.113883.2.4.15.1060 | Jeugdgezondheidszorg |
| Verloskundigenpraktijk | G3 | RoleCodeNL | 2.16.840.1.113883.2.4.15.1060 | Verloskundigenpraktijk |
| Dialysecentrum | DIA | RoleCodeNL | 2.16.840.1.113883.2.4.15.1060 | Dialysecentrum |
| Verslavingszorg | G1 | RoleCodeNL | 2.16.840.1.113883.2.4.15.1060 | Verslavingszorg |
| Fysiotherapiepraktijk | F1 | RoleCodeNL | 2.16.840.1.113883.2.4.15.1060 | Fysiotherapiepraktijk |
| Jeugdzorg | JZ | RoleCodeNL | 2.16.840.1.113883.2.4.15.1060 | Jeugdzorg |
| Trombosedienst | TD | RoleCodeNL | 2.16.840.1.113883.2.4.15.1060 | Trombosedienst |
| Value Other (OTH) from codesystem NullFlavor (OID: 2.16.840.1.113883.5.1008) is allowed in this valueset. | ||||
This information model in other releases
- Release 2015, (Version 1.2)
- Release 2016, (Version 3.0)
- Release 2017, (Version 3.1.1)
- Prerelease 2018-2, (Version 3.2)
- Prerelease 2019-2, (Version 3.3)
- Release 2020, (Version 3.4)
- Prerelease 2021-2, (Version 3.4)
- Prerelease 2022-1, (Version 3.5)
- Prerelease 2023-1, (Version 3.6)
- Release 2024, (Version 3.6)
Information model references
This information model refers to
This information model is used in
- AdministrationAgreement-v3.1
- Admission-v3.0
- DispenseRequest-v4.1
- Encounter-v7.0
- HealthProfessional-v4.0.1
- LaboratoryTestResult-v7.1
- MedicalDevice-v5.0
- MedicationDispense-v3.1
- Procedure-v6.0
- Vaccination-v6.0.1
Technical specifications in HL7v3 CDA and HL7 FHIR
To exchange information based on health and care information models, additional, more technical specifications are required.
Not every environment can handle the same technical specifications. For this reason, there are several types of technical specifications:
- HL7® version 3 CDA compatible specifications, available through the Nictiz ART-DECOR® environment

- HL7® FHIR® compatible specifications, available through the Nictiz environment on the Simplifier FHIR

Downloads
This information model is also available as pdf file
or as spreadsheet
About this information
The information in this wikipage is based on prerelease 2026-1
SNOMED CT and LOINC codes are based on:
- SNOMED Clinical Terms versie: 20260331 [R] (maart 2026-editie)
- LOINC version 2.81
Conditions for use are located on the mainpage ![]()
This page is generated on 18/04/2026 18:15:40 with ZibExtraction v. 10.0.9604.31200