DispenseRequest-v4.1(2026-1EN)
General information
Name: nl.zorg.DispenseRequest ![]()
Version: 4.1
HCIM Status:Final
Release: 2026-1
Release status: Prepublished
Release date: 17-04-2026
Metadata
| DCM::CoderList | Projectgroep Medicatieproces |
| DCM::ContactInformation.Address | |
| DCM::ContactInformation.Name | * |
| DCM::ContactInformation.Telecom | |
| DCM::ContentAuthorList | Projectgroep Medicatieproces |
| DCM::CreationDate | 1-2-2017 |
| DCM::DeprecatedDate | |
| DCM::DescriptionLanguage | nl |
| DCM::EndorsingAuthority.Address | |
| DCM::EndorsingAuthority.Name | PM |
| DCM::EndorsingAuthority.Telecom | |
| DCM::Id | 2.16.840.1.113883.2.4.3.11.60.40.3.9.10 |
| DCM::KeywordList | Medicatie, Verstrekkingsverzoek |
| DCM::LifecycleStatus | Final |
| DCM::ModelerList | Architectuurgroep Registratie aan de Bron |
| DCM::Name | nl.zorg.Verstrekkingsverzoek |
| DCM::PublicationDate | 17-04-2026 |
| DCM::PublicationStatus | Prepublished |
| DCM::ReviewerList | Projectgroep Medicatieproces & Architectuurgroep Registratie aan de Bron |
| DCM::RevisionDate | 10-04-2026 |
| DCM::Supersedes | nl.zorg.Verstrekkingsverzoek-v4.0 |
| DCM::Version | 4.1 |
| HCIM::PublicationLanguage | EN |
Revision History
Only available in Dutch
Publicatieversie 1.0 (04-09-2017)
Publicatieversie 1.0.1 (31-12-2017)
| ZIB-618 | Hernoemen Verstrekking naar Medicatieverstrekking |
Publicatieversie 1.0.2 (31-01-2020)
| ZIB-888 | terminologie reden voor stoppen medicatie verbeteren en SNOMED coderingen zibs met meditatieproces gelijktrekken |
Publicatieversie 1.0.3 (01-09-2020)
| ZIB-911 | Correction English "Farmaceutical" |
| ZIB-1011 | Omschrijving bij 'Aantal herhalingen" |
Publicatieversie 1.1 (01-12-2021)
| ZIB-1452 | Duplicate tekst in zib concept omschrijving en definitie op de root |
| ZIB-1457 | Verwijderen woord 'voorlopig' |
Publicatieversie 2.0 (10-06-2022)
| ZIB-1721 | Verzameling errata bouwsteen Verstrekkingsverzoek |
Publicatieversie 3.0 (15-10-2023)
| ZIB-1462 | Concept naam PeriodOfUse geen goede vertaling in zib Verstrekkingsverzoek |
Publicatieversie 4.0 (15-04-2024)
| ZIB-1989 | IMM toevoegen aan codelijst 'aanvullende wensen' VV |
| ZIB-2128 | Correctie naamgeving codesysteem aanvullende informatie en wensen |
| ZIB-2132 | 2023-1 Verwijzingen naar FarmaceutischProduct gebruiken verkeerde NL-CM id |
| ZIB-2164 | Status toevoegen aan VerstrekkingsVerzoek |
| ZIB-2176 | Ucum waardes beperken volgens medicatieproces |
Publicatieversie 4.1 (17-04-2026)
| ZIB-2798 | MP9 - Medicamenteuzebehandeling (MBHid) in ZIBs |
| ZIB-2799 | MP9-VV-relatieMA |
| ZIB-2849 | Vertaling 'verbruiksperiode' in VV |
| ZIB-2856 | omschrijvingen medicatie gerelateerde Zibs |
Concept
A dispense request is the prescriber’s request to the pharmacist to dispense medication to the patient in accordance with the applicable medication agreements.
Purpose
The goal of the dispense request is for the pharmacist to supply the medicine so the patient has a sufficient amount.
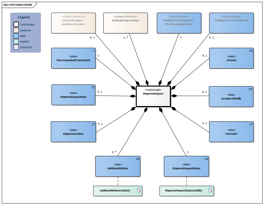
Information Model

| Type | Id | Concept | Card. | Definition | DefinitionCode | Reference | |||||||
| NL-CM:9.10.19963 | Root concept of the DispenseRequest information model.This root concept contains all data elements of the DispenseRequest information model. |
|
|||||||||||
| NL-CM:9.10.22761 | 1 | Identification of a medication treatment. A pharmaceutical treatment is defined as a treatment with a medicinal product. The PharmaceuticalTreatmentID is a technical identifier (worldwide and forever unique) that is required to record the relationship between a set of medication-related data elements. An identically defined PharmacotherapeuticTreatmentID has been added to all medication-related Health and Care Information Models (HCIMs): MedicationAgreement, MedicationAdministration2, AdministrationAgreement, MedicationUse2, MedicationDispense, and DispenseRequest. |
| ||||||||||
| NL-CM:9.10.22762 | 1..* | The medicationAgreement(s) that is/are the basis for this dispense request. |
| ||||||||||
| NL-CM:9.10.19966 | 0..1 | The intended supplier is a pharmacist. |
| ||||||||||
| NL-CM:9.10.22249 | 1 | The medicine to be dispensed. |
| ||||||||||
| NL-CM:9.10.20060 | 0..1 | Time at which the dispense request is entered. | |||||||||||
| NL-CM:9.10.20062 | 0..1 | During the validity period of the dispense request, the pharmacist has permission to dispense medicine so that the patient has a sufficient amount of medication. In many cases, the validity period can be described by only an end date: the approved end date of use.
Allowed units for the duration are: hour, day, week, year. |
| ||||||||||
| NL-CM:9.10.22120 | 0..1 | The number of additional times the medication may be dispensed after the first time.
In the case of Amount: The total amount that may be dispensed is: (Number of refills + 1) x amount to be dispensed. In the case of Period of Use:The total period of use is: (Number of refills + 1) x period of use |
|||||||||||
| NL-CM:9.10.19964 | 0..1 | This is the number of units of the ordered product per dispense. The number of refills indicates how often this amount is allowed to be dispensed. Optionally a translation to NHG table Gebruiksvoorschriften (Table 25) is also allowed. | |||||||||||
| NL-CM:9.10.20068 | 0..1 | Dispense location. | |||||||||||
| NL-CM:9.10.22759 | 0..* | Logistics and other instructions such as: do not enter in GDS, urgent, purposeful deviation, etc. |
| ||||||||||
| NL-CM:9.10.22760 | 1 | Status of the order in the ordering process, such as e.g. 'cancelled', 'ordered' |
| ||||||||||
| NL-CM:9.10.22274 | 0..1 | Explanation for the dispense request.
This explanation can contain e.g. information on why a prescriber submits a dispense request that deviates from the norm, e.g. an extra dispense request needed because the patient has lost the medication. |
|
||||||||||
Columns Concept and DefinitionCode: hover over the values for more information
For explanation of the symbols, please see the legend page
Example Instances
Only available in Dutch
| VerstrekkingsverzoekDatum | Te verstrekken hoeveelheid | AantalHerhalingen | TeVerstrekkenGeneesmiddel | Verbruiksperiode | BeoogdVerstrekker | Afleverlocatie | Aanvullende wensen | ||
| ProductCode | IngangsDatum | Einddatum | Duur | Zorgaanbieder | |||||
| ZorgaanbiederNaam | |||||||||
| 13-07-15 | 40 stuks | 0 | Metoclopramide zetpil 20mg | 40 dagen | Apotheek De Gulle Gaper | Verpleeghuis De Ronde Vaten |
Spoed | ||
Instructions
The rules about linking an existing PharmaceuticalTreatmentID or to issue a new PharmaceuticalTreatmentID have been determined by the Medication Process information standard established by Nictiz.
Assigning authorities
The identifying numbers are issued by the following authorities
Geen
| Identifying number | ID system OID |
| Geen | OID: Geen |
Valuesets
AdditionalWishesCodeList
| Valueset OID: 2.16.840.1.113883.2.4.3.11.60.40.2.9.10.1 | Binding: Required | Status: Active |
| Conceptname | Conceptcode | Codesystem name | Codesystem OID | Description |
| Spoed | 1 | Medicatieproces VV aanvullende wensen | 2.16.840.1.113883.2.4.3.11.60.20.77.5.2.14.2051 | Spoed |
| Niet in GDS | 2 | Medicatieproces VV aanvullende wensen | 2.16.840.1.113883.2.4.3.11.60.20.77.5.2.14.2051 | Niet in GDS |
| Bezorgen | 3 | Medicatieproces VV aanvullende wensen | 2.16.840.1.113883.2.4.3.11.60.20.77.5.2.14.2051 | Bezorgen |
| In manu medici (IMM) | 4 | Medicatieproces VV aanvullende wensen | 2.16.840.1.113883.2.4.3.11.60.20.77.5.2.14.2051 | In manu medici (IMM) |
| Other values are not allowed | ||||
Note: The G-standard contains a copy of the MP value lists.
DispenseRequestStatusCodelist
| Valueset OID: 2.16.840.1.113883.2.4.3.11.60.40.2.9.10.2 | Binding: Required | Status: Active |
| Conceptname | Conceptcode | Codesystem name | Codesystem OID | Description |
| Active | active | ActStatus | 2.16.840.1.113883.5.14 | Actief |
| Suspended | suspended | ActStatus | 2.16.840.1.113883.5.14 | Onderbroken |
| Aborted | aborted | ActStatus | 2.16.840.1.113883.5.14 | Afgebroken |
| Completed | completed | ActStatus | 2.16.840.1.113883.5.14 | Voltooid |
| Cancelled | cancelled | ActStatus | 2.16.840.1.113883.5.14 | Niet gestart |
| Other values are not allowed | ||||
This information model in other releases
- Release 2017, (Version 1.0.1)
- Prerelease 2018-2, (Version 1.0.1)
- Prerelease 2019-2, (Version 1.0.2)
- Release 2020, (Version 1.0.3)
- Prerelease 2021-2, (Version 1.1)
- Prerelease 2022-1, (Version 2.0)
- Prerelease 2023-1, (Version 3.0)
- Release 2024, (Version 4.0)
Information model references
This information model refers to
This information model is used in
Technical specifications in HL7v3 CDA and HL7 FHIR
To exchange information based on health and care information models, additional, more technical specifications are required.
Not every environment can handle the same technical specifications. For this reason, there are several types of technical specifications:
- HL7® version 3 CDA compatible specifications, available through the Nictiz ART-DECOR® environment

- HL7® FHIR® compatible specifications, available through the Nictiz environment on the Simplifier FHIR

Downloads
This information model is also available as pdf file
or as spreadsheet
About this information
The information in this wikipage is based on prerelease 2026-1
SNOMED CT and LOINC codes are based on:
- SNOMED Clinical Terms versie: 20260331 [R] (maart 2026-editie)
- LOINC version 2.81
Conditions for use are located on the mainpage ![]()
This page is generated on 18/04/2026 18:15:26 with ZibExtraction v. 10.0.9604.31200