Diagnosis-v2.0(2026-1EN)

Uit Zorginformatiebouwstenen
Versie door Update bot (overleg | bijdragen) op 18 apr 2026 om 18:31 (Nieuwe pagina aangemaakt met '<!-- Hieronder wordt een transclude page aangeroepen --> {{Versions-2.16.840.1.113883.2.4.3.11.60.40.3.5.6(EN)|1|Diagnosis-v2.0(2026-1EN)}} <!-- Tot hier de transclude page --> ==General information<!--hdGeneralInformation-->== Name<!--hdName-->: '''nl.zorg.Diagnosis''' link=Diagnose-v2.0(2026-1NL)<BR> Version<!--hdVersion-->: '''2.0''' <br> HCIM Status<!--hdStatus-->:Final<br> Release<!--hdPublication-->: '''2026-1''' <br> Release s…')
(wijz) ← Oudere versie | Huidige versie (wijz) | Nieuwere versie → (wijz)
Naar navigatie springen Naar zoeken springen



General information

Name: nl.zorg.Diagnosis
Version: 2.0
HCIM Status:Final
Release: 2026-1
Release status: Prepublished
Release date: 17-04-2026


Back to HCIM list

Metadata

DCM::CoderList *
DCM::ContactInformation.Address *
DCM::ContactInformation.Name *
DCM::ContactInformation.Telecom *
DCM::ContentAuthorList *
DCM::CreationDate 15-5-2023
DCM::DeprecatedDate
DCM::DescriptionLanguage nl
DCM::EndorsingAuthority.Address
DCM::EndorsingAuthority.Name *
DCM::EndorsingAuthority.Telecom
DCM::Id 2.16.840.1.113883.2.4.3.11.60.40.3.5.6
DCM::KeywordList
DCM::LifecycleStatus Final
DCM::ModelerList *
DCM::Name nl.zorg.Diagnose
DCM::PublicationDate 17-04-2026
DCM::PublicationStatus Prepublished
DCM::ReviewerList
DCM::RevisionDate 02-04-2025
DCM::Supersedes nl.zorg.DiagnostischInzicht-v1.0
DCM::Version 2.0
HCIM::PublicationLanguage EN

Revision History

Only available in Dutch

Publicatieversie 1.0 (15-04-2024)

ZIB-628 Hoe complicaties te relateren aan veroorzakende factor?
ZIB-1146 nieuwe datums toevoegen aan zib Probleem ivm onderliggend lijden
ZIB-1286 Auteur toevoegen bij zib Probleem
ZIB-1394 Codelijst ProbleemType in zib Probleem
ZIB-1520 missende qualifier voor verificationStatusCodeList
ZIB-1795 ZIB Probleem: veld 'PROBLEEM_TYPE' optioneel?
ZIB-1916 ZIB Probleem - verficatiestatus NL vertaling Snomed 415684004
ZIB-1934 ProbleemType moet ProbleemCategorie worden
ZIB-2087 vervangen ggz diagnoselijst uit probleemNaam codelijst door een refset
ZIB-2170 ZIB Probleem Diagnosedatum

Publicatieversie 2.0 (24-04-2024)

ZIB-2395 Referentie SNOMED besluit toevoegen en zibs uitbreiden met SNOMED
ZIB-2397 zib DiagnostischInzicht Pub 2024: reference set voor verpleegkundige diagnoses deprecaten en klinische bevinding SNOMED toevoegen.
ZIB-2637 DiagnostischInzicht - Cardinaliteit van Aanleiding aanpassen
ZIB-2640 DiagnostischInzicht - Tekst van element Toelichting aanpassen
ZIB-2643 DiagnostischInzicht - ZekerheidStatus vervangen door DiagnoseStatus
ZIB-2648 DiagnostischInzicht - Zib hernoemen naar 'Diagnose'
ZIB-2666 WijzeVanVaststellenCodelijst - Omschrijving van item aanpassen
ZIB-2667 WijzeVanVaststellenCodelijst - Overgenomen uit betrouwbare rapportage verwijderen
ZIB-2676 DiagnostischInzicht - Evidence base: Functionaliteit (informatief) verwijderen

Concept

The diagnosis is the interpretation of the condition by the care provider. This is based on known combinations of conditions and the symptoms with which these present themselves. It may involve a single diagnosis or a differential diagnosis with conditions that are under consideration.

Purpose

The diagnosis is the basis for the care plan and the activities of the health care providers that are involved in the patient's care. The diagnosis is important for evidence-based care and the evaluation of care provided, also in the form of comparative research on the basis of patients with similar conditions.

Evidence Base

The diagnosis is the interpretation of a condition by the health professional. The DiagnosisDate indicates the moment when the health professional made the diagnosis. In the case of a differential diagnosis, the health professional specifies ≥ 2 diagnosis names that he/she is currently considering. When a diagnose has ≥ 2 diagnosis names DiagnosticStatus has the value 'Differential diagnosis'.
At any given time, only one instance of Diagnosis applies to a Condition. The presentation of advancing diagnostic insight then consists of a series of instances of Diagnosis, all of which refer to the same Condition, and where the value of DiagnosisDate represents the chronology. An instance of Diagnosis with a more recent DiagnosisDate therefore replaces the previous diagnosis.
A health professional may wish to record a reason for a diagnosis. You can argue that in fact the condition has a cause, but the specification of the cause is based on the insight into what kind of condition it is. That is why we see the reason as part of the diagnosis.
The reason for a diagnosis can be an incident (e.g. a hip fracture due to a fall), a procedure (e.g. a bowel perforation due to a colonoscopy) or another diagnosis (e.g. neuropathy due to diabetes). There can be > 1 Reason: e.g. a fracture resulting from the combination of a fall and a condition that carries an increased risk of fractures.
Regardless of the diagnosis as specification of the nature of the condition, one may come to the conclusion that it is a complication. This can be represented separately using the IsComplication element. Whether there is a complication generally depends on the reason, but there are of course also reasons for which there is no complication in the sense of unintentional damage due to medical treatment or decisions.
The cardinality of the reference to Condition is 0..1, because when a diagnosis is denied there is no condition to which that diagnosis relates. To represent that a patient is not known to have, for example, diabetes type II or that diabetes type II has been excluded, one should use the Zib Exclusion with a reference to Diagnosis. In this case, the instance of Diagnosis does not refer to a Condition.

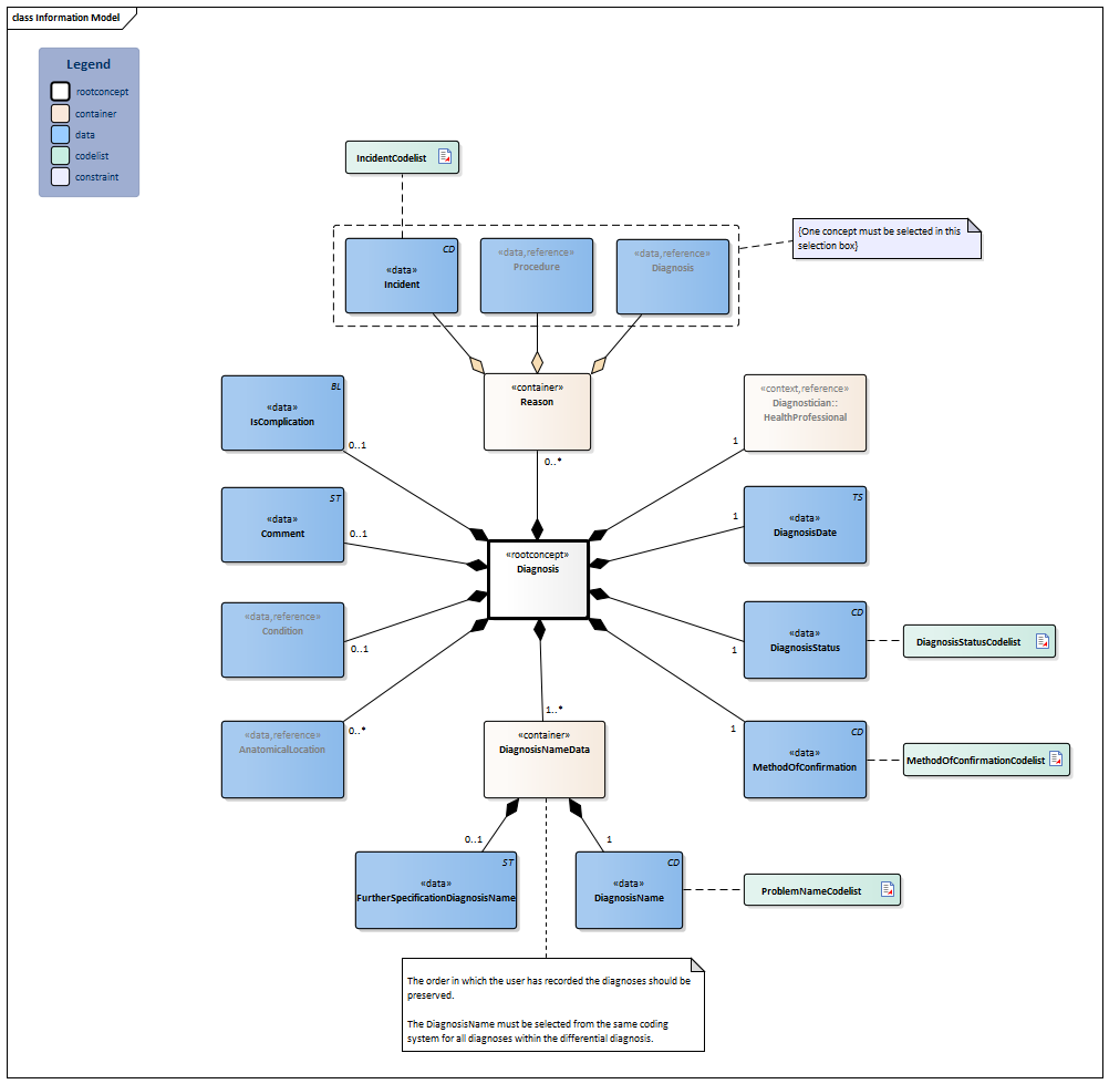
Information Model


#IncidentCodelist#5474Diagnosis-v2.0(2026-1EN)Procedure-v6.0(2026-1EN)#5485Condition-v1.1(2026-1EN)#ProblemNameCodelist#MethodOfConfirmationCodelist#DiagnosisStatusCodelist#5463#5476#5481#5469HealthProfessional-v4.0.1(2026-1EN)#5467#5465AnatomicalLocation-v1.0.4(2026-1EN)#5472#5483#5470


Type Id Concept Card. Definition DefinitionCode Reference
NL-CM:5.6.1 Diagnosis Root concept of the Diagnosis information model. This root concept contains all data elements of the Diagnosis information model.
404684003 Clinical finding
NL-CM:5.6.2 Diagnostician::HealthProfessional 1 The care professional who made the diagnosis. This can be a different individual than the person who recorded the diagnosis.
PRF performer
HealthProfessional
NL-CM:5.6.3 DiagnosisDate 1 Date (and time) at which the care professional came to the diagnosis.
432213005 Date of diagnosis
NL-CM:5.6.4 DiagnosisStatus 1 Indicates the status of the diagnostic process.
DiagnosisStatusCodelist
NL-CM:5.6.5 MethodOfConfirmation 1 The method that the care professional used to diagnose the condition, such as history taking only, history taking and physical examination or additional diagnostic examination.
418775008 Finding method
MethodOfConfirmationCodelist
NL-CM:5.6.6 DiagnosisNameData 1..* Container of the DiagnosisNameData concept. This container contains all data elements of the DiagnosisNameData concept.

Represents a disease or physiological condition as part of the diagnosis.

NL-CM:5.6.7 DiagnosisName 1 The term with associated code that the care professional selects from the used code system with conditions.
439401001 Diagnosis
ProblemNameCodelist
NL-CM:5.6.8 FurtherSpecificationDiagnosisName 0..1 A more detailed description of the DiagnosisName in free text, when this detail is not available in the used code list.
NL-CM:5.6.9 AnatomicalLocation 0..* The location(s) on and/or in the body that is/are affected by the condition, conform the diagnostics. 
123037004 Body structure
AnatomicalLocation
NL-CM:5.6.10 Condition 0..1 The Condition to which the Diagnosis applies.
Condition
NL-CM:5.6.11 Comment 0..1 A comment in free text with respect to the diagnosis, that is not represented by the other data elements in the information model.
48767-8 Annotation comment [Interpretation] Narrative
NL-CM:5.6.12 IsComplication 0..1 Indicates whether or not the diagnosis involves a complication.
NL-CM:5.6.13 Reason 0..* Container of the Reason concept.This container contains all data elements of the Reason concept.
NL-CM:5.6.14 Incident (0..1) The unintended event during the care process that has led, could have led or could (still) lead to harm to the patient.
418019003 Accidental event
IncidentCodelist
NL-CM:5.6.15 Procedure (0..1) The procedure that gave rise to the condition to which the diagnosis relates.
71388002 Procedure
Procedure
NL-CM:5.6.16 Diagnosis (0..1) The diagnosis with regard to another condition that is seen as a reason for the condition with the current diagnosis.
Diagnosis

Columns Concept and DefinitionCode: hover over the values for more information
For explanation of the symbols, please see the legend page

Example Instances

Only available in Dutch

Diagnose
DiagnoseDatum 01-03-2023 05-03-2023
DiagnoseStatus Voorlopige diagnose Bevestigde diagnose
WijzeVanVaststellen Vastgesteld op basis van het klinisch beeld Vastgesteld op basis van het klinisch beeld en aanvullend onderzoek
IsComplicatie Nee Nee
Toelichting
DiagnoseNaamGegevens
DiagnoseNaam Bronchitis Longontsteking
Diagnosesteller::Zorgverlener
Naam Drs. L.J. Verhagen Drs. L.J. Verhagen
Specialisme Huisarts Huisarts
AnatomischeLocatie
Locatie Long
Lateraliteit Links
AandoeningOfGesteldheid
PeriodeAanwezig
StartDatumTijd 22-02-2023 22-02-2023
StatusDatum 01-03-2023 05-03-2023
Beloop Verslechterd
Ernst Mild Matig
Diagnose
DiagnoseDatum 15-01-2023
DiagnoseStatus Bevestigde diagnose
WijzeVanVaststellen Vastgesteld op basis van het klinisch beeld en aanvullend onderzoek
IsComplicatie Nee
Toelichting Val van fiets na aanrijding
DiagnoseNaamGegevens
DiagnoseNaam Radiusfractuur
NadereSpecificatieDiagnoseNaam Distale radiusfractuur
Diagnosesteller::Zorgverlener
Naam C.A. van der Kamp
Specialisme Algemene heelkunde
AnatomischeLocatie
Locatie Radius
Lateraliteit Links
Aanleiding
Incident Val
AandoeningOfGesteldheid
PeriodeAanwezig
StartDatumTijd 15-01-2023
StatusDatum 15-01-2023
Beloop
Diagnose
DiagnoseDatum 03-04-2023 03-04-2023 20-04-2023
DiagnoseStatus Voorlopige diagnose Voorlopige diagnose Bevestigde diagnose
WijzeVanVaststellen Vastgesteld op basis van anamnese en klinisch beeld Vastgesteld op basis van het klinisch beeld en aanvullend onderzoek Vastgesteld op basis van het klinisch beeld en aanvullend onderzoek
IsComplicatie Nee
Toelichting
DiagnoseNaamGegevens
DiagnoseNaamGegevens 1
DiagnoseNaam Angina pectoris Angina pectoris Slokdarmspasme
DiagnoseNaamGegevens 2
DiagnoseNaam Longembolie Slokdarmspasme
DiagnoseNaamGegevens 3
DiagnoseNaam Slokdarmspasme
Diagnosesteller::Zorgverlener
Naam Drs. L.J. Verhagen H. verhoeven G.A. de Jong
Specialisme Huisarts Inwendige geneeskunde Inwendige geneeskunde
AnatomischeLocatie
Locatie Thorax Thorax Slokdarm
Lateraliteit
AandoeningOfGesteldheid
PeriodeAanwezig
StartDatumTijd 03-04-2023 03-04-2023 03-04-2023
StatusDatum 03-04-2023 03-04-2023 20-04-2023
Beloop Onveranderd Verbeterd
Ernst Matig
Diagnose
DiagnoseDatum 08-09-2023 09-09-2023
DiagnoseStatus Voorlopige diagnose Bevestigde diagnose
WijzeVanVaststellen Vastgesteld op basis van anamnese en klinisch beeld Vastgesteld op basis van het klinisch beeld en aanvullend onderzoek
IsComplicatie Nee Ja
Toelichting
DiagnoseNaamGegevens
DiagnoseNaam Pneumothorax Longembolie
Diagnosesteller::Zorgverlener
Naam Drs. L.J. Verhagen G.A. de Jong
Specialisme Huisarts Inwendige geneeskunde
AnatomischeLocatie
Locatie Thorax Long
Lateraliteit links links
AandoeningOfGesteldheid
PeriodeAanwezig
StartDatumTijd 08-09-2023 08-09-2023
StatusDatum 08-09-2023 09-09-2023
Beloop Onveranderd
Ernst Ernstig

Instructions

A diagnosis always refers to the condition of which it is the interpretation. If > 1 instance of Diagnosis refers to the same condition, then the instantiation with the most recent diagnosis date represents the current diagnosis.
Valuesets from this zib may be deprecated when the SNOMED decision comes into force in the Netherlands. More information on the SNOMED decision and what its implementation means for zibs can be found at https://zibs.nl/wiki/SNOMEDbesluit. (Dutch)

Valuesets

DiagnosisStatusCodelist

Valueset OID: 2.16.840.1.113883.2.4.3.11.60.40.2.5.6.3 Binding: Required Status: Active
Conceptname Conceptcode Codesystem name Codesystem OID Description
Preliminary diagnosis 148006 SNOMED CT 2.16.840.1.113883.6.96 Voorlopige diagnose
Established diagnosis 14657009 SNOMED CT 2.16.840.1.113883.6.96 Bevestigde diagnose
Differential diagnosis 47965005 SNOMED CT 2.16.840.1.113883.6.96 Differentiaaldiagnose
Other values are not allowed

IncidentCodelist

Valueset OID: 2.16.840.1.113883.2.4.3.11.60.40.2.5.6.1 Binding: Extensible Status: Active
Conceptname Codesystem name Codesystem OID
SNOMED CT: <269691005|Medical accident to patient during surgical and medical care| SNOMED CT 2.16.840.1.113883.6.96
Value Other (OTH) from codesystem NullFlavor (OID: 2.16.840.1.113883.5.1008) is allowed in this valueset.

MethodOfConfirmationCodelist

Valueset OID: 2.16.840.1.113883.2.4.3.11.60.40.2.5.6.2 Binding: Extensible Status: Active
Conceptname Conceptcode Codesystem name Codesystem OID Description
History taking 84100007 SNOMED CT 2.16.840.1.113883.6.96 Vastgesteld op basis van de anamnese
History AND physical examination 63332003 SNOMED CT 2.16.840.1.113883.6.96 Vastgesteld op basis van het klinisch beeld
Patient evaluation and management 14736009 SNOMED CT 2.16.840.1.113883.6.96 Vastgesteld op basis van het klinisch beeld en aanvullend onderzoek
Finding by method 118240005 SNOMED CT 2.16.840.1.113883.6.96 Vastgesteld alléén op basis van een verrichting (toevalsbevinding)
Obtaining healthcare information from previous practitioner for clinical alignment 117131000146104 SNOMED CT 2.16.840.1.113883.6.96 Overgenomen uit betrouwbare rapportage [DEPRECATED]
Value Other (OTH) from codesystem NullFlavor (OID: 2.16.840.1.113883.5.1008) is allowed in this valueset.

ProblemNameCodelist

Valueset OID: 2.16.840.1.113883.2.4.3.11.60.40.2.5.6.4 Binding: Required Status: Active
Conceptname Codesystem name Codesystem OID
All values DHD Diagnosethesaurus 2.16.840.1.113883.2.4.3.120.5.1
All values ICD-10, dutch translation 2.16.840.1.113883.6.3.2
SNOMED CT: ^11721000146100|Dutch nursing problem simple reference set| SNOMED CT 2.16.840.1.113883.6.96
All values ICF 2.16.840.1.113883.6.254
All values ICPC-1 NL 2.16.840.1.113883.2.4.4.31.1
All values DSM-IV 2.16.840.1.113883.6.126
All values DSM-5 2.16.840.1.113883.6.344
All values [DEPRECATED] GGZ Diagnoselijst 2.16.840.1.113883.3.3210.14.2.2.35
SNOMED CT: ^350401000146101|Dutch mental health diagnoses simple reference set| SNOMED CT 2.16.840.1.113883.6.96
SNOMED CT: <404684003|Clinical finding| SNOMED CT 2.16.840.1.113883.6.96
Value Other (OTH) from codesystem NullFlavor (OID: 2.16.840.1.113883.5.1008) is allowed in this valueset.

This information model in other releases

Information model references

This information model refers to

This information model is used in

Technical specifications in HL7v3 CDA and HL7 FHIR

To exchange information based on health and care information models, additional, more technical specifications are required.
Not every environment can handle the same technical specifications. For this reason, there are several types of technical specifications:

  • HL7® version 3 CDA compatible specifications, available through the Nictiz ART-DECOR® environment
  • HL7® FHIR® compatible specifications, available through the Nictiz environment on the Simplifier FHIR

Downloads

This information model is also available as pdf file or as spreadsheet

About this information

The information in this wikipage is based on prerelease 2026-1
SNOMED CT and LOINC codes are based on:

  • SNOMED Clinical Terms versie: 20260331 [R] (maart 2026-editie)
  • LOINC version 2.81

Conditions for use are located on the mainpage
This page is generated on 18/04/2026 18:12:03 with ZibExtraction v. 10.0.9604.31200


Back to HCIM list