ContactPerson-v5.0(2026-1EN)
General information
Name: nl.zorg.ContactPerson ![]()
Version: 5.0
HCIM Status:Final
Release: 2026-1
Release status: Prepublished
Release date: 17-04-2026
Metadata
| DCM::CoderList | Kerngroep Registratie aan de Bron |
| DCM::ContactInformation.Address | * |
| DCM::ContactInformation.Name | * |
| DCM::ContactInformation.Telecom | * |
| DCM::ContentAuthorList | Projectgroep Generieke Overdrachtsgegevens & Kerngroep Registratie aan de Bron |
| DCM::CreationDate | 13-8-2012 |
| DCM::DeprecatedDate | |
| DCM::DescriptionLanguage | nl |
| DCM::EndorsingAuthority.Address | |
| DCM::EndorsingAuthority.Name | PM |
| DCM::EndorsingAuthority.Telecom | |
| DCM::Id | 2.16.840.1.113883.2.4.3.11.60.40.3.3.1 |
| DCM::KeywordList | contactpersoon, vertegenwoordiger, mantelzorger, wettelijke vertegenwoordiger |
| DCM::LifecycleStatus | Final |
| DCM::ModelerList | Kerngroep Registratie aan de Bron |
| DCM::Name | nl.zorg.Contactpersoon |
| DCM::PublicationDate | 17-04-2026 |
| DCM::PublicationStatus | Prepublished |
| DCM::ReviewerList | Projectgroep Generieke Overdrachtsgegevens & Kerngroep Registratie aan de Bron |
| DCM::RevisionDate | 03-04-2025 |
| DCM::Supersedes | nl.zorg.Contactpersoon-v4.1 |
| DCM::Version | 5.0 |
| HCIM::PublicationLanguage | EN |
Revision History
Only available in Dutch
Publicatieversie 1.0 (15-02-2013)
Publicatieversie 1.1 (01-07-2013)
Publicatieversie 1.2 (01-04-2015)
| ZIB-64 | OverdrachtContactpersoon - OID aanpassing van RolCodelijst |
| ZIB-66 | OverdrachtContactpersoon - RolCodelijst-naam in EA model |
| ZIB-69 | Issue Bouwsteen OverdrachtContactpersoon |
| ZIB-155 | Codes uit RelatieCodelijst uit de bouwsteen OverdrachtContactpersoon nalopen |
| ZIB-156 | ID uit Example of the Instrument van bouwsteen OverdrachtContactpersoon verwijderen. |
| ZIB-221 | Tagged value DCM::ValueSet COD472-VEKT CVZ uit de klinische bouwsteen OverdrachtContactpersoon van concept Rol verwijderen. |
| ZIB-222 | Tagged value DCM::ValueSet FamilyHistoryRelatedSubjectCodeuit de klinische bouwsteen OverdrachtContactpersoon van concept Relatie verwijderen. |
| ZIB-223 | Een omschrijving in waardenlijst RelatieCodelijst van concept Relatie bevatte onjuiste waarde. |
| ZIB-308 | Prefix Overdracht weggehaald bij de generieke bouwstenen |
Incl. algemene wijzigingsverzoeken:
| ZIB-94 | Aanpassen tekst van Disclaimer, Terms of Use & Copyrights |
| ZIB-154 | Consequenties opsplitsing Medicatie bouwstenen voor overige bouwstenen. |
| ZIB-200 | Naamgeving SNOMED CT in tagged values klinische bouwstenen gelijk getrokken. |
| ZIB-201 | Naamgeving OID: in tagged value notes van klinische bouwstenen gelijk getrokken. |
| ZIB-309 | EOI aangepast |
| ZIB-324 | Codelijsten Name en Description beginnen met een Hoofdletter |
| ZIB-326 | Tekstuele aanpassingen conform de kwaliteitsreview kerngroep 2015 |
Publicatieversie 3.0 (01-05-2016)
| ZIB-453 | Wijziging naamgeving ZIB's en logo's door andere opzet van beheer |
Publicatieversie 3.1 (04-09-2017)
| ZIB-429 | Opsplitsen bouwsteen Patient zodat Naamgegevens, Adresgegevens en Contactgegevens aparte bouwstenen worden. |
| ZIB-443 | Aanpassing in codes in BiologischeRelatieCodelijst |
| ZIB-525 | Toevoegen stief- en adoptie ouders aan RelatieCodelijst |
| ZIB-564 | Aanpassing/harmonisatie Engelse conceptnamen |
Publicatieversie 3.2 (01-10-2018)
| ZIB-629 | Toevoegen mantelzorger en geestelijk verzorger aan Rolcodelijst |
Publicatieversie 3.2.1 (06-07-2019)
| ZIB-762 | Contactpersoon wordt gebruikt als Relatedpersoon |
Publicatieversie 3.3 (31-01-2020)
| ZIB-698 | Rol Tolk toevoegen |
| ZIB-960 | Kardinaliteit adresgegevens diverse zibs: zorgverlener, zorgaanbieder, contactpersoon |
Publicatieversie 3.4 (01-09-2020)
| ZIB-1094 | rolkode advocaat toevoegen aan ZIB Contactpersoon |
| ZIB-1189 | DefinitionCodes alle administratieve zibs |
Publicatieversie 3.5 (01-12-2021)
| ZIB-1378 | RolCodelijst heeft numerieke codes (1,2,3,..) in plaats van strings (01,02,03,...) |
| ZIB-1438 | RelatieCodelijst |
| ZIB-1470 | Codering voor Mantelzorger |
| ZIB-1495 | Verbetering vertaling zuster -> zus |
Publicatieversie 4.0 (15-10-2023)
| ZIB-1546 | Geen informatie |
Publicatieversie 4.1 (15-04-2024)
| ZIB-2211 | Aanpassen codes RolcodeLijst zib Contactpersoon |
Publicatieversie 5.0 (24-04-2024)
| ZIB-2593 | Contactpersoon - Veranderen rootconceptnaam van Contact naar ContactPerson |
| ZIB-2588 | Contactpersoon - RelatieSnomedCodelijst: Onjuiste omschrijvingen bij Neef en Nicht; ontbrekende codes voor zoon/dochter van broer/zus |
| ZIB-2590 | Naamgegevens - Instructie aanpassen |
| ZIB-2459 | Deprecated values in zib pre-publicatie 2024-1 |
| ZIB-2735 | Pre-publicatie check op deprecated codes |
Concept
A contact is a person who is (indirectly) involved in the care of the patient or represent the patient, but does not professionally act as a healthcare provider.
Purpose
Recording the relevant data for identification of contacts and other persons involved in the patient's care.
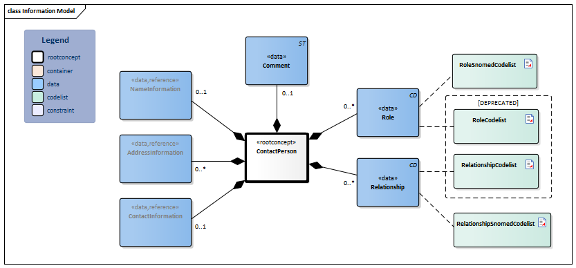
Information Model

| Type | Id | Concept | Card. | Definition | DefinitionCode | Reference | |||||||||
| NL-CM:3.1.1 | Root concept of the ContactPerson information model.This root concept contains all data elements of the ContactPerson information model. |
|
|||||||||||||
| NL-CM:3.1.4 | 0..1 | Full name of the contact. In the case where the composition of the name information is unknown or irrelevant, the partial information model NameInformation cannot be used. |
| ||||||||||||
| NL-CM:3.1.6 | 0..1 | The contact’s telephone number and/or e-mail address. |
| ||||||||||||
| NL-CM:3.1.5 | 0..* | Contact’s address information. |
| ||||||||||||
| NL-CM:3.1.2 | 0..* | Specifies the role of the contact in relation to the patient. |
| ||||||||||||
| NL-CM:3.1.3 | 0..* | Specifies the relevant family or social relationship to the patient. |
| ||||||||||||
| NL-CM:3.1.7 | 0..1 | Additional information about the contact. For example, information such as 'the father is also a medical doctor' can be included here. In addition, if the contact works at an organization, the organization can be mentioned here. If the organization is listed as a contact and no actual contact is known, this can also be stated here. In this case, the name information can be left blank. |
|
||||||||||||
Columns Concept and DefinitionCode: hover over the values for more information
For explanation of the symbols, please see the legend page
Example Instances
Only available in Dutch
| Contactpersoon | |
| Rol | Eerste contactpersoon |
| Relatie | Dochter |
| Naam | |
| Geslachtsnaam | van Putten |
| GeslachtsnaamPartner | van der Giessen |
| Voornamen | J.P.M. |
| Adres | |
| Straat | 1e Jacob van Campenstr |
| Huisnummer | 15 |
| Woonplaats | Hoogmade |
| Gemeente | Kaag en Braassem |
| Postcode | 1012 NX |
| AdresSoort | Woon-/verblijfadres |
| Land | Nederland |
| TelefoonEmail | |
| Telefoonnummer | +31611234567 |
| NummerSoort | Mobiel telefoonnummer |
| EmailAdres | giesput@myweb.nl |
| EmailSoort | Zakelijk e-mailadres |
Valuesets
RelationshipCodelist
| Valueset OID: 2.16.840.1.113883.2.4.3.11.60.40.2.3.1.1 | Binding: Extensible | Status: Deprecated |
| Conceptname | Conceptcode | Codesystem name | Codesystem OID | Description |
| Adoptive father | ADOPTF | RoleCode | 2.16.840.1.113883.5.111 | Adoptievader |
| Adoptive mother | ADOPTM | RoleCode | 2.16.840.1.113883.5.111 | Adoptiemoeder |
| Aunt | AUNT | RoleCode | 2.16.840.1.113883.5.111 | Tante |
| Brother | BRO | RoleCode | 2.16.840.1.113883.5.111 | Broer |
| Brother-in-law | BROINLAW | RoleCode | 2.16.840.1.113883.5.111 | Zwager |
| Cousin | COUSN | RoleCode | 2.16.840.1.113883.5.111 | Neef/nicht, zoon/dochter van oom/tante |
| Daughter | DAUC | RoleCode | 2.16.840.1.113883.5.111 | Dochter |
| Daughter in-law | DAUINLAW | RoleCode | 2.16.840.1.113883.5.111 | Schoondochter |
| Domestic partner | DOMPART | RoleCode | 2.16.840.1.113883.5.111 | Partner |
| Father | FTH | RoleCode | 2.16.840.1.113883.5.111 | Vader |
| Father-in-law | FTHINLAW | RoleCode | 2.16.840.1.113883.5.111 | Schoonvader |
| Foster daughter | DAUFOST | RoleCode | 2.16.840.1.113883.5.111 | Pleegdochter |
| Foster father | FTHFOST | RoleCode | 2.16.840.1.113883.5.111 | Pleegvader |
| Foster mother | MTHFOST | RoleCode | 2.16.840.1.113883.5.111 | Pleegmoeder |
| Foster son | SONFOST | RoleCode | 2.16.840.1.113883.5.111 | Pleegzoon |
| Granddaughter | GRNDDAU | RoleCode | 2.16.840.1.113883.5.111 | Kleindochter |
| Grandfather | GRFTH | RoleCode | 2.16.840.1.113883.5.111 | Opa |
| Grandmother | GRMTH | RoleCode | 2.16.840.1.113883.5.111 | Oma |
| Grandson | GRNDSON | RoleCode | 2.16.840.1.113883.5.111 | Kleinzoon |
| Great grandfather | GGRFTH | RoleCode | 2.16.840.1.113883.5.111 | Overgrootvader |
| Great grandmother | GGRMTH | RoleCode | 2.16.840.1.113883.5.111 | Overgrootmoeder |
| Husband | HUSB | RoleCode | 2.16.840.1.113883.5.111 | Echtgenoot |
| Mother | MTH | RoleCode | 2.16.840.1.113883.5.111 | Moeder |
| Mother-in-law | MTHINLAW | RoleCode | 2.16.840.1.113883.5.111 | Schoonmoeder |
| Nephew | NEPHEW | RoleCode | 2.16.840.1.113883.5.111 | Neef, zoon van broer/zus |
| Niece | NIECE | RoleCode | 2.16.840.1.113883.5.111 | Nicht, dochter van broer/zus |
| Sister | SIS | RoleCode | 2.16.840.1.113883.5.111 | Zus |
| Sister-in-law | SISINLAW | RoleCode | 2.16.840.1.113883.5.111 | Schoonzus |
| Son | SONC | RoleCode | 2.16.840.1.113883.5.111 | Zoon |
| Son in-law | SONINLAW | RoleCode | 2.16.840.1.113883.5.111 | Schoonzoon |
| Stepfather | STPFTH | RoleCode | 2.16.840.1.113883.5.111 | Stiefvader |
| Stepmother | STPMTH | RoleCode | 2.16.840.1.113883.5.111 | Stiefmoeder |
| Uncle | UNCLE | RoleCode | 2.16.840.1.113883.5.111 | Oom |
| Wife | WIFE | RoleCode | 2.16.840.1.113883.5.111 | Echtgenote |
| Value Other (OTH) from codesystem NullFlavor (OID: 2.16.840.1.113883.5.1008) is allowed in this valueset. | ||||
Note: This value list is no longer a valid choice and will become obsolete in the next release.
RelationshipSnomedCodelist
| Valueset OID: 2.16.840.1.113883.2.4.3.11.60.40.2.3.1.4 | Binding: Extensible | Status: Active |
| Conceptname | Conceptcode | Codesystem name | Codesystem OID | Description |
| Adoptive brother | 17925003 | SNOMED CT | 2.16.840.1.113883.6.96 | Adoptie broer |
| Adopted child | 393547004 | SNOMED CT | 2.16.840.1.113883.6.96 | Adoptiekind (x) |
| Adoptive father | 609005 | SNOMED CT | 2.16.840.1.113883.6.96 | Adoptievader |
| Adoptive mother | 21464003 | SNOMED CT | 2.16.840.1.113883.6.96 | Adoptiemoeder |
| Adoptive parent | 41953004 | SNOMED CT | 2.16.840.1.113883.6.96 | Adoptieouder (x) |
| Adoptive sibling | 79508001 | SNOMED CT | 2.16.840.1.113883.6.96 | Adoptie broer of zus |
| Adoptive sister | 76022008 | SNOMED CT | 2.16.840.1.113883.6.96 | Adoptie zus |
| Aunt | 25211005 | SNOMED CT | 2.16.840.1.113883.6.96 | Tante |
| Brother | 70924004 | SNOMED CT | 2.16.840.1.113883.6.96 | Broer |
| Brother-in-law [DEPRECATED] | 300461000146105 | SNOMED CT | 2.16.840.1.113883.6.96 | Zwager |
| Brother-in-law | 1300179009 | SNOMED CT | 2.16.840.1.113883.6.96 | Zwager |
| Cousin | 55538000 | SNOMED CT | 2.16.840.1.113883.6.96 | Neef/nicht, zoon/dochter van oom/tante |
| Daughter | 66089001 | SNOMED CT | 2.16.840.1.113883.6.96 | Dochter |
| Daughter-in-law | 1258961002 | SNOMED CT | 2.16.840.1.113883.6.96 | Schoondochter |
| Partner in relationship | 262043009 | SNOMED CT | 2.16.840.1.113883.6.96 | Partner |
| Domestic partner | 414043009 | SNOMED CT | 2.16.840.1.113883.6.96 | Geregistreerd partner |
| Ex-partner | 300761000146104 | SNOMED CT | 2.16.840.1.113883.6.96 | Ex-partner (x) |
| Father | 66839005 | SNOMED CT | 2.16.840.1.113883.6.96 | Vader |
| Father-in-law | 5171000124108 | SNOMED CT | 2.16.840.1.113883.6.96 | Schoonvader |
| Foster daughter | 31831004 | SNOMED CT | 2.16.840.1.113883.6.96 | Pleegdochter |
| Foster father | 8458002 | SNOMED CT | 2.16.840.1.113883.6.96 | Pleegvaderh |
| Foster mother | 38265003 | SNOMED CT | 2.16.840.1.113883.6.96 | Pleegmoeder |
| Foster son | 12241003 | SNOMED CT | 2.16.840.1.113883.6.96 | Pleegzoon |
| Foster child | 39062003 | SNOMED CT | 2.16.840.1.113883.6.96 | Pleegkind (x) |
| Foster parent | 90921004 | SNOMED CT | 2.16.840.1.113883.6.96 | Pleegouder (x) |
| Acquaintance | 48385004 | SNOMED CT | 2.16.840.1.113883.6.96 | Vriend(in)/kennis |
| Grandchild | 86372007 | SNOMED CT | 2.16.840.1.113883.6.96 | Kleinkind (x) |
| Granddaughter | 44181008 | SNOMED CT | 2.16.840.1.113883.6.96 | Kleindochter |
| Grandfather | 34871008 | SNOMED CT | 2.16.840.1.113883.6.96 | Opa |
| Grandmother | 113157001 | SNOMED CT | 2.16.840.1.113883.6.96 | Oma |
| Grandparent | 38312007 | SNOMED CT | 2.16.840.1.113883.6.96 | Grootouder (x) |
| Grandson | 70578009 | SNOMED CT | 2.16.840.1.113883.6.96 | Kleinzoon |
| Great grandfather | 50261002 | SNOMED CT | 2.16.840.1.113883.6.96 | Overgrootvader |
| Great grandmother | 78652007 | SNOMED CT | 2.16.840.1.113883.6.96 | Overgrootmoeder |
| Husband | 127849001 | SNOMED CT | 2.16.840.1.113883.6.96 | Echtgenoot |
| Mother | 72705000 | SNOMED CT | 2.16.840.1.113883.6.96 | Moeder |
| Mother-in-law | 5181000124106 | SNOMED CT | 2.16.840.1.113883.6.96 | Schoonmoeder |
| Neighbor | 427568008 | SNOMED CT | 2.16.840.1.113883.6.96 | Buur |
| Male cousin | 47801002 | SNOMED CT | 2.16.840.1.113883.6.96 | Neef, zoon van broer/zus [DEPRECATED] |
| Nephew | 83559000 | SNOMED CT | 2.16.840.1.113883.6.96 | Neef, zoon van broer/zus |
| Female cousin | 2959006 | SNOMED CT | 2.16.840.1.113883.6.96 | Nicht, dochter van broer/zus [DEPRECATED] |
| Niece | 34581001 | SNOMED CT | 2.16.840.1.113883.6.96 | Nicht, dochter van broer/zus |
| Parent | 40683002 | SNOMED CT | 2.16.840.1.113883.6.96 | Ouder (x) |
| Parent in-law | 5161000124101 | SNOMED CT | 2.16.840.1.113883.6.96 | Schoonouder (x) |
| Roommate | 300521000146102 | SNOMED CT | 2.16.840.1.113883.6.96 | Huisgenoot |
| Sibling | 375005 | SNOMED CT | 2.16.840.1.113883.6.96 | Kind van hetzelfde ouderpaar (x) |
| Sister | 27733009 | SNOMED CT | 2.16.840.1.113883.6.96 | Zus |
| Sister-in-law [DEPRECATED] | 300471000146104 | SNOMED CT | 2.16.840.1.113883.6.96 | Schoonzus |
| Sister-in-law | 1300180007 | SNOMED CT | 2.16.840.1.113883.6.96 | Schoonzus |
| Son | 65616008 | SNOMED CT | 2.16.840.1.113883.6.96 | Zoon |
| Son-in-law | 1258960001 | SNOMED CT | 2.16.840.1.113883.6.96 | Schoonzoon |
| Spouse | 127848009 | SNOMED CT | 2.16.840.1.113883.6.96 | Huwelijkspartner |
| Stepbrother | 76087000 | SNOMED CT | 2.16.840.1.113883.6.96 | Stiefbroer |
| Stepchild | 86764008 | SNOMED CT | 2.16.840.1.113883.6.96 | Stiefkind |
| Stepdaughter | 22573006 | SNOMED CT | 2.16.840.1.113883.6.96 | Stiefdochter |
| Stepfather | 30578000 | SNOMED CT | 2.16.840.1.113883.6.96 | Stiefvader |
| Stepmother | 65412001 | SNOMED CT | 2.16.840.1.113883.6.96 | Stiefmoeder |
| Stepparent | 74128007 | SNOMED CT | 2.16.840.1.113883.6.96 | Stiefouder (x) |
| Stepsibling | 88510002 | SNOMED CT | 2.16.840.1.113883.6.96 | Stiefbroer of stiefzus (x) |
| Stepsister | 46363003 | SNOMED CT | 2.16.840.1.113883.6.96 | Stiefzus |
| Stepson | 8674003 | SNOMED CT | 2.16.840.1.113883.6.96 | Stiefzoon |
| Uncle | 38048003 | SNOMED CT | 2.16.840.1.113883.6.96 | Oom |
| Wife | 127850001 | SNOMED CT | 2.16.840.1.113883.6.96 | Echtgenote |
| Value Other (OTH) from codesystem NullFlavor (OID: 2.16.840.1.113883.5.1008) is allowed in this valueset. | ||||
RoleCodelist
| Valueset OID: 2.16.840.1.113883.2.4.3.11.60.40.2.3.1.2 | Binding: Extensible | Status: Deprecated |
| Conceptname | Conceptcode | Codesystem name | Codesystem OID | Description |
| Eerste relatie/contactpersoon | 01 | COD821-VEKT | 2.16.840.1.113883.2.4.3.11.22.472 | Eerste relatie/contactpersoon |
| Tweede relatie/contactpersoon | 02 | COD821-VEKT | 2.16.840.1.113883.2.4.3.11.22.472 | Tweede relatie/contactpersoon |
| Curator (juridisch) | 03 | COD821-VEKT | 2.16.840.1.113883.2.4.3.11.22.472 | Curator (juridisch) |
| Financieel (gemachtigd) | 04 | COD821-VEKT | 2.16.840.1.113883.2.4.3.11.22.472 | Financieel (gemachtigd) |
| Financieel (toetsing) | 05 | COD821-VEKT | 2.16.840.1.113883.2.4.3.11.22.472 | Financieel (toetsing) |
| Leefeenheid | 06 | COD821-VEKT | 2.16.840.1.113883.2.4.3.11.22.472 | Leefeenheid |
| Hulpverlener | 07 | COD821-VEKT | 2.16.840.1.113883.2.4.3.11.22.472 | Hulpverlener |
| Anders | 09 | COD821-VEKT | 2.16.840.1.113883.2.4.3.11.22.472 | Anders |
| Voogd | 11 | COD821-VEKT | 2.16.840.1.113883.2.4.3.11.22.472 | Voogd |
| Bewindvoerder | 14 | COD821-VEKT | 2.16.840.1.113883.2.4.3.11.22.472 | Bewindvoerder |
| Mentor | 15 | COD821-VEKT | 2.16.840.1.113883.2.4.3.11.22.472 | Mentor |
| Buur | 19 | COD821-VEKT | 2.16.840.1.113883.2.4.3.11.22.472 | Buur |
| Vriend(in)/kennis | 20 | COD821-VEKT | 2.16.840.1.113883.2.4.3.11.22.472 | Vriend(in)/kennis |
| Cliëntondersteuner | 21 | COD821-VEKT | 2.16.840.1.113883.2.4.3.11.22.472 | Cliëntondersteuner |
| Contactpersoon | 23 | COD821-VEKT | 2.16.840.1.113883.2.4.3.11.22.472 | Contactpersoon |
| Wettelijke vertegenwoordiger | 24 | COD821-VEKT | 2.16.840.1.113883.2.4.3.11.22.472 | Wettelijke vertegenwoordiger |
| Mantelzorger [DEPRECATED] | 100001 | ExtraRolcodes | 2.16.840.1.113883.2.4.3.11.60.40.4.23.1 | Mantelzorger (DEPRECATED) |
| Informal caregiver | 407542009 | SNOMED CT | 2.16.840.1.113883.6.96 | Mantelzorger |
| Geestelijk verzorger | 100002 | ExtraRolcodes | 2.16.840.1.113883.2.4.3.11.60.40.4.23.1 | Geestelijk verzorger |
| Tolk | 100003 | ExtraRolcodes | 2.16.840.1.113883.2.4.3.11.60.40.4.23.1 | Tolk |
| Advocaat | 100004 | ExtraRolcodes | 2.16.840.1.113883.2.4.3.11.60.40.4.23.1 | Advocaat |
| Value Other (OTH) from codesystem NullFlavor (OID: 2.16.840.1.113883.5.1008) is allowed in this valueset. | ||||
Note: This value list is no longer a valid choice and will become obsolete in the next release.
RoleSnomedCodelist
| Valueset OID: 2.16.840.1.113883.2.4.3.11.60.40.2.3.1.3 | Binding: Extensible | Status: Active |
| Conceptname | Conceptcode | Codesystem name | Codesystem OID | Description |
| First contact person | 300481000146102 | SNOMED CT | 2.16.840.1.113883.6.96 | Eerste contactpersoon |
| Second contact person | 300531000146100 | SNOMED CT | 2.16.840.1.113883.6.96 | Secundair contactpersoon |
| Deputy | 1269519005 | SNOMED CT | 2.16.840.1.113883.6.96 | Curator |
| Personal welfare deputy | 300561000146109 | SNOMED CT | 2.16.840.1.113883.6.96 | Mentor |
| Holder of medical power of attorney | 310141000146103 | SNOMED CT | 2.16.840.1.113883.6.96 | Schriftelijk gemachtigde zorg en behandeling |
| Property and financial affairs deputy | 300551000146106 | SNOMED CT | 2.16.840.1.113883.6.96 | Bewindvoerder |
| Representative managing another's affairs | 300591000146104 | SNOMED CT | 2.16.840.1.113883.6.96 | Zaakwaarnemer |
| Holder of financial power of attorney | 300581000146101 | SNOMED CT | 2.16.840.1.113883.6.96 | Schriftelijk gemachtigde financieel |
| Legal representative in case of mental incapacity | 310391000146105 | SNOMED CT | 2.16.840.1.113883.6.96 | Vertegenwoordiger bij wilsonbekwaamheid |
| Guardian | 394619001 | SNOMED CT | 2.16.840.1.113883.6.96 | Voogd |
| Person with parental authority | 310401000146108 | SNOMED CT | 2.16.840.1.113883.6.96 | Wettelijk vertegenwoordiger op grond van ouderlijk gezag |
| Informal caregiver | 407542009 | SNOMED CT | 2.16.840.1.113883.6.96 | Mantelzorger |
| Spiritual advisor | 768733004 | SNOMED CT | 2.16.840.1.113883.6.96 | Geestelijk verzorger |
| Interpreter | 40570005 | SNOMED CT | 2.16.840.1.113883.6.96 | Tolk |
| Lawyer | 12877000 | SNOMED CT | 2.16.840.1.113883.6.96 | Advocaat |
| Teacher | 106304008 | SNOMED CT | 2.16.840.1.113883.6.96 | Docent |
| Patient confidant | 300601000146109 | SNOMED CT | 2.16.840.1.113883.6.96 | Patiëntvertrouwenspersoon |
| Employer | 394571004 | SNOMED CT | 2.16.840.1.113883.6.96 | Werkgever |
| Companion not related to healthcare facility | 300491000146100 | SNOMED CT | 2.16.840.1.113883.6.96 | Begeleider |
| Value Other (OTH) from codesystem NullFlavor (OID: 2.16.840.1.113883.5.1008) is allowed in this valueset. | ||||
This information model in other releases
- Release 2015, (Version 1.2)
- Release 2016, (Version 3.0)
- Release 2017, (Version 3.1)
- Prerelease 2018-2, (Version 3.2)
- Prerelease 2019-2, (Version 3.3)
- Release 2020, (Version 3.4)
- Prerelease 2021-2, (Version 3.5)
- Prerelease 2022-1, (Version 3.5)
- Prerelease 2023-1, (Version 4.0)
- Release 2024, (Version 5.0)
Information model references
This information model refers to
This information model is used in
- AdvanceDirective-v5.0
- CareAgreement-v2.0
- CareTeam-v2.0
- ComplaintPerception-v1.0
- MedicationAdministration2-v3.1
- MultidisciplinaryTeamMeeting-v3.0
- Signaling-v3.0
- TreatmentDirective2-v2.1
Technical specifications in HL7v3 CDA and HL7 FHIR
To exchange information based on health and care information models, additional, more technical specifications are required.
Not every environment can handle the same technical specifications. For this reason, there are several types of technical specifications:
- HL7® version 3 CDA compatible specifications, available through the Nictiz ART-DECOR® environment

- HL7® FHIR® compatible specifications, available through the Nictiz environment on the Simplifier FHIR

Downloads
This information model is also available as pdf file
or as spreadsheet
About this information
The information in this wikipage is based on prerelease 2026-1
SNOMED CT and LOINC codes are based on:
- SNOMED Clinical Terms versie: 20260331 [R] (maart 2026-editie)
- LOINC version 2.81
Conditions for use are located on the mainpage ![]()
This page is generated on 18/04/2026 18:11:42 with ZibExtraction v. 10.0.9604.31200