AlcoholUse-v3.3(2026-1EN)
General information
Name: nl.zorg.AlcoholUse ![]()
Version: 3.3
HCIM Status:Final
Release: 2026-1
Release status: Prepublished
Release date: 17-04-2026
Metadata
| DCM::CoderList | Kerngroep Registratie aan de Bron |
| DCM::ContactInformation.Address | * |
| DCM::ContactInformation.Name | * |
| DCM::ContactInformation.Telecom | * |
| DCM::ContentAuthorList | Projectgroep Generieke Overdrachtsgegevens & Kerngroep Registratie aan de Bron |
| DCM::CreationDate | 30-12-2015 |
| DCM::DeprecatedDate | |
| DCM::DescriptionLanguage | nl |
| DCM::EndorsingAuthority.Address | |
| DCM::EndorsingAuthority.Name | PM |
| DCM::EndorsingAuthority.Telecom | |
| DCM::Id | 2.16.840.1.113883.2.4.3.11.60.40.3.7.3 |
| DCM::KeywordList | social history, sociale anamnese, alcohol |
| DCM::LifecycleStatus | Final |
| DCM::ModelerList | Kerngroep Registratie aan de Bron |
| DCM::Name | nl.zorg.AlcoholGebruik |
| DCM::PublicationDate | 17-04-2026 |
| DCM::PublicationStatus | Prepublished |
| DCM::ReviewerList | Projectgroep Generieke Overdrachtsgegevens & Kerngroep Registratie aan de Bron |
| DCM::RevisionDate | 27-07-2021 |
| DCM::Supersedes | nl.zorg.AlcoholGebruik-v3.2 |
| DCM::Version | 3.3 |
| HCIM::PublicationLanguage | EN |
Revision History
Only available in Dutch
Publicatieversie 1.0 (15-02-2013) -
Publicatieversie 1.1 (01-07-2013) -
Publicatieversie 1.2 (01-04-2015)
| ZIB-116 | Sectie Instructions van bouwsteen OverdrachtIntoxicatieAlcohol aanpassen. |
| ZIB-117 | Definitie van de sectie Concept van bouwsteen OverdrachtIntoxicatieAlcohol aanpassen. |
| ZIB-167 | Bevindingen Concept inrichting Intoxicatie Roken/ Alcohol en Drugs in EZIS.NET |
| ZIB-235 | In de klinische bouwsteen OverdrachtIntoxicatieAlcohol kwam de naam van de tagged value DCM::ValueSet onder het concept SoortGebruikerAlcohol niet overeen met de naam van de valueset. |
| ZIB-308 | Prefix Overdracht weggehaald bij de generieke bouwstenen |
| ZIB-345 | Naamgeving bouwsteen OverdrachtIntoxicatieAlcohol aangepast in AlcoholGebruik |
Incl. algemene wijzigingsverzoeken:
| ZIB-94 | Aanpassen tekst van Disclaimer, Terms of Use & Copyrights |
| ZIB-154 | Consequenties opsplitsing Medicatie bouwstenen voor overige bouwstenen. |
| ZIB-200 | Naamgeving SNOMED CT in tagged values klinische bouwstenen gelijk getrokken. |
| ZIB-201 | Naamgeving OID: in tagged value notes van klinische bouwstenen gelijk getrokken. |
| ZIB-309 | EOI aangepast |
| ZIB-324 | Codelijsten Name en Description beginnen met een Hoofdletter |
| ZIB-326 | Tekstuele aanpassingen conform de kwaliteitsreview kerngroep 2015 |
Publicatieversie 1.2.1 (22-05-2015)
| ZIB-378 | Inconsistent gebruik van naamgeving AlcoholGebruik(s)StatusCodelijst. |
Publicatieversie 3.0 (01-05-2016)
| ZIB-453 | Wijziging naamgeving ZIB's en logo's door andere opzet van beheer |
Publicatieversie 3.1 (04-09-2017)
| ZIB-488 | niet compleet |
| ZIB-564 | Aanpassing/harmonisatie Engelse conceptnamen |
Publicatieversie 3.2 (01-09-2020)
| ZIB-1199 | Vervangen verouderde Snomed code |
Publicatieversie 3.3 (01-12-2021)
| ZIB-1513 | Vervanging definition code voor hoeveelheid |
| ZIB-1575 | Deprecated termen en waardelijsten uit de prepublicatie halen |
Concept
In the context of this information model, alcohol is the collective term for alcoholic beverages consumed as a leisure product. This information model describes the information asked of the patient about their alcohol use.
Purpose
During the social anamnesis, the patient is frequently asked about their alcohol consumption. Excessive (episodic) alcohol consumption may influence the current treatment and diagnostics. Alcohol-related problems are diagnosed as secondary diagnoses more and more often. Source: Guidelines - Multidisciplinary guidelines for Disorders in alcohol use (CBO, 2009)
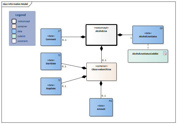
Information Model

| Type | Id | Concept | Card. | Definition | DefinitionCode | Reference | ||||||||
| NL-CM:7.3.1 | Root concept of the AlcoholUse information model. This concept contains all data elements of the AlcoholUse information model. | |||||||||||||
| NL-CM:7.3.7 | 0..1 | Relevant comments on the alcohol consumption. |
|
|||||||||||
| NL-CM:7.3.2 | 1 | The status of the patient’s alcohol use. |
|
| ||||||||||
| NL-CM:7.3.3 | 0..1 | Container of the ObservationOfUse concept. This container contains all data elements of the observation of alcohol use. | ||||||||||||
| NL-CM:7.3.4 | 0..1 | The date on which the patient started using alcohol. | ||||||||||||
| NL-CM:7.3.5 | 0..1 | The date on which the patient stopped consuming alcohol. | ||||||||||||
| NL-CM:7.3.6 | 0..1 | The extent of the patient’s alcohol use in units of alcohol per time period. |
|
|||||||||||
Columns Concept and DefinitionCode: hover over the values for more information
For explanation of the symbols, please see the legend page
Example Instances
Only available in Dutch
| AlcoholGebruikStatus | StartDatum | StopDatum | Hoeveelheid |
| Waarneming Gebruik | |||
| Drinkt alcohol | 1995 | 3 eenheden per dag | |
Instructions
If the exchange of information on past alcohol consumption is desired in the event that the patient has by now stopped or significantly reduced their alcohol intake, then this can be done by applying the information model a second time with an entered stop date, so that it is clear that the amount of units per day is the past amount.
If desired, the sender can include the type of alcohol used in the ‘Comment’ field.
Valuesets
AlcoholUseStatusCodelist
| Valueset OID: 2.16.840.1.113883.2.4.3.11.60.40.2.7.3.2 | Binding: Required | Status: Active |
| Conceptname | Conceptcode | Codesystem name | Codesystem OID | Description |
| Current drinker | 219006 | SNOMED CT | 2.16.840.1.113883.6.96 | Drinkt alcohol |
| Non - drinker | 105542008 | SNOMED CT | 2.16.840.1.113883.6.96 | Niet-drinker |
| Ex-drinker | 82581004 | SNOMED CT | 2.16.840.1.113883.6.96 | Dronk vroeger alcohol |
| Lifetime non-drinker of alcohol | 783261004 | SNOMED CT | 2.16.840.1.113883.6.96 | Levenslang niet drinker |
| Other values are not allowed | ||||
This information model in other releases
- Release 2015, (Version 1.2.1)
- Release 2016, (Version 3.0)
- Release 2017, (Version 3.1)
- Prerelease 2018-2, (Version 3.1)
- Prerelease 2019-2, (Version 3.1)
- Release 2020, (Version 3.2)
- Prerelease 2021-2, (Version 3.3)
- Prerelease 2022-1, (Version 3.3)
- Prerelease 2023-1, (Version 3.3)
- Release 2024, (Version 3.3)
Information model references
This information model refers to
- --
This information model is used in
- --
Technical specifications in HL7v3 CDA and HL7 FHIR
To exchange information based on health and care information models, additional, more technical specifications are required.
Not every environment can handle the same technical specifications. For this reason, there are several types of technical specifications:
- HL7® version 3 CDA compatible specifications, available through the Nictiz ART-DECOR® environment

- HL7® FHIR® compatible specifications, available through the Nictiz environment on the Simplifier FHIR

Downloads
This information model is also available as pdf file
or as spreadsheet
About this information
The information in this wikipage is based on prerelease 2026-1
SNOMED CT and LOINC codes are based on:
- SNOMED Clinical Terms versie: 20260331 [R] (maart 2026-editie)
- LOINC version 2.81
Conditions for use are located on the mainpage ![]()
This page is generated on 18/04/2026 18:10:57 with ZibExtraction v. 10.0.9604.31200