AdministrationAgreement-v3.1(2026-1EN)

Uit Zorginformatiebouwstenen
Versie door Update bot (overleg | bijdragen) op 18 apr 2026 om 18:31 (Nieuwe pagina aangemaakt met '<!-- Hieronder wordt een transclude page aangeroepen --> {{Versions-2.16.840.1.113883.2.4.3.11.60.40.3.9.8(EN)|1|AdministrationAgreement-v3.1(2026-1EN)}} <!-- Tot hier de transclude page --> ==General information<!--hdGeneralInformation-->== Name<!--hdName-->: '''nl.zorg.AdministrationAgreement''' link=Toedieningsafspraak-v3.1(2026-1NL)<BR> Version<!--hdVersion-->: '''3.1''' <br> HCIM Status<!--hdStatus-->:Final<br> Release<!--hdPubli…')
(wijz) ← Oudere versie | Huidige versie (wijz) | Nieuwere versie → (wijz)
Naar navigatie springen Naar zoeken springen



General information

Name: nl.zorg.AdministrationAgreement
Version: 3.1
HCIM Status:Final
Release: 2026-1
Release status: Prepublished
Release date: 17-04-2026


Back to HCIM list

Metadata

DCM::CoderList Projectgroep Medicatieproces
DCM::ContactInformation.Address
DCM::ContactInformation.Name *
DCM::ContactInformation.Telecom
DCM::ContentAuthorList Projectgroep Medicatieproces
DCM::CreationDate 1-2-2017
DCM::DeprecatedDate
DCM::DescriptionLanguage nl
DCM::EndorsingAuthority.Address
DCM::EndorsingAuthority.Name PM
DCM::EndorsingAuthority.Telecom
DCM::Id 2.16.840.1.113883.2.4.3.11.60.40.3.9.8
DCM::KeywordList Medicatie, Toediening
DCM::LifecycleStatus Final
DCM::ModelerList Architectuurgroep Registratie aan de Bron
DCM::Name nl.zorg.Toedieningsafspraak
DCM::PublicationDate 17-04-2026
DCM::PublicationStatus Prepublished
DCM::ReviewerList Projectgroep Medicatieproces & Architectuurgroep Registratie aan de Bron
DCM::RevisionDate 09-04-2026
DCM::Supersedes nl.zorg.Toedieningsafspraak-v3.0
DCM::Version 3.1
HCIM::PublicationLanguage EN

Revision History

Only available in Dutch

Publicatieversie 1.0 (04-09-2017)

Publicatieversie 1.0.1 (31-12-2017)

ZIB-643 Kleine tekstuele verbeteringen

Publicatieversie 1.0.2 (31-01-2020)

ZIB-888 terminologie reden voor stoppen medicatie verbeteren en SNOMED coderingen zibs met meditatieproces gelijktrekken

Publicatieversie 1.0.3 (01-09-2020)

ZIB-911 Correction English "Farmaceutical"
ZIB-1006 Typo Toedieningsafspraak stop type: een 'g' teveel

Publicatieversie 1.1 (01-12-2021)

ZIB-1261 Medicatieafspraak waardelijst MedicatieafspraakStopTypeCodelijst bevat vervallen SNOMED CT codes
ZIB-1454 Onduidelijkheid codes bij StopType codelijsten
ZIB-1457 Verwijderen woord 'voorlopig'
ZIB-1468 AdministrationAgreement.supplier verkeerde vertaling

Publicatieversie 2.0 (10-06-2022)

ZIB-1685 Medicatiebouwstenen MA, TA, MGB - engelse vertaling van 'tot en met'
ZIB-1690 ToedieningsafspraakAanvullendeInformatieCodelijst heeft 'verkeerde' oid voor codesysteem
ZIB-1695 Omschrijving van veld 'verstrekker' aanpassen in TA en MVE
ZIB-1722 Verzameling errata bouwsteen Toedieningsafspraak

Publicatieversie 2.1 (15-10-2023)

ZIB-1771 Wijziging conceptnaam binnen zib Toedieningsafspraak
ZIB-1940 RedenWijzigen-StakenCodelijst - SNOMED-term bij 159691000146109

Publicatieversie 3.0 (15-04-2024)

ZIB-1903 "Annuleren" van MA en TA bouwstenen
ZIB-2162 Toedieningsafspraak AanvullendeInformatie
ZIB-2202 Geen informatie

Publicatieversie 3.1 (17-04-2026)

ZIB-2282 Omschrijving redenwijzigenstaken en stoptype uitbreiden
ZIB-2798 MP9 - Medicamenteuzebehandeling (MBHid) in ZIBs
ZIB-2804 MP9-TA-relatieTA
ZIB-2856 omschrijvingen medicatie gerelateerde Zibs
ZIB-2858 Aanpassing naam SNOMED code die in codelijsten zib zit
ZIB-3140 Deprecated waardenlijst values medicatiebouwstenen verwijderen

Concept

An administration agreement is the pharmacist’s instruction for use or administration to the patient, the patient’s representative, or the administrator, by which the medication agreement is specified in concrete terms.

Purpose

The goal of the administration agreement is to provide insight into the concrete instructions for administration/use of medication.

Information Model


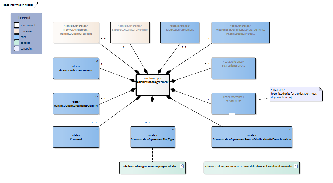
#1499#AdministrationAgreementStopTypeCodeListInstructionsForUse-v4.0(2026-1EN)MedicationAgreement-v4.1(2026-1EN)PharmaceuticalProduct-v2.3(2026-1EN)HealthcareProvider-v3.6(2026-1EN)#1496TimeInterval-v1.3(2026-1EN)#1503#1501#1509#AdministrationAgreementReasonModificationOrDiscontinuationCodelist#6956AdministrationAgreement-v3.1(2026-1EN)


Type Id Concept Card. Definition DefinitionCode Reference
NL-CM:9.8.20132 AdministrationAgreement Root concept of the AdministrationAgreement information model. This root concept contains all data elements of the AdministrationAgreement information model.
422037009 Provider medication administration instructions
NL-CM:9.8.22661 PharmaceuticalTreatmentID 1 Identification of a medication treatment. A pharmaceutical treatment is defined as a treatment with a medicinal product. The PharmaceuticalTreatmentID is a technical identifier (worldwide and forever unique) that is required to record the relationship between a set of medication-related data elements. An identically defined PharmacotherapeuticTreatmentID has been added to all medication-related Health and Care Information Models (HCIMs): MedicationAgreement, MedicationAdministration2, AdministrationAgreement, MedicationUse2, MedicationDispense, and DispenseRequest.
Geen
NL-CM:9.8.22662 PreviousAgreement::AdministrationAgreement 0..* One ore more dispense agreement that have been discontinued or modified and for which this agreement is a replacement. When recording a new medication agreement that is intended to discontinue or modify one ore more existing agreement, the dispense agreement changes accordingly. Here it is possible to explicitly indicate which previous dispense agreements the discontinuation relates to. This reference is used in combination with the corresponding discontinuation type and any reason for changing or discontinuing.
AdministrationAgreement
NL-CM:9.8.22499 AdministrationAgreementReasonModificationOrDiscontinuation 0..1 Reason for changing, discontinuing, or cancelling the administration agreement. This will often be the same reason as the reason for changing, discontinuing, or cancelling the medication agreement. Where applicable, it is possible to record a specific reason for changing, discontinuing, or cancelling the administration agreement.
160121000146101 Reason for change of drug administration instructions
AdministrationAgreementReasonModificationOrDiscontinuationCodelist
NL-CM:9.8.22097 Supplier::HealthcareProvider 0..1 The supplier (healthcare provider) that entered the administration agreement.
HealthcareProvider
NL-CM:9.8.20237 MedicineForAdministrationAgreement::PharmaceuticalProduct 1 Medicine in the AdministrationAgreement.
PharmaceuticalProduct
NL-CM:9.8.22098 InstructionsForUse 0..1 Instructions for administering the medication, e.g. dose and route of administration.
InstructionsForUse
NL-CM:9.8.20133 AdministrationAgreementDateTime 0..1 The time at which the agreement was made.
NL-CM:9.8.22660 PeriodOfUse 1 Start date: This is the time at which the agreement was to take effect (or took effect or will take effect). This is the time at which the instructions for use in this agreement start. In the case of an agreement to discontinue use, this is the start date of the original administration agreement. The end date indicates from when the medication is to be discontinued.

Duration: The intended duration of use. E.g. 5 days or 8 weeks. It is not allowed to indicate the duration in months, because different months have a variable duration in days. End date: The time at which the period of use ends (or ended or will end). In the case of an agreement to discontinue use, this is the time at which the medication is to be discontinued. To avoid confusion between 'to' and 'up until and including', the submission of time is always mandatory for the end date.

With medication for an indefinite period only a start date is indicated.

TimeInterval
NL-CM:9.8.22394 MedicationAgreement 0..1 Relationship to the medication agreement on which the administration agreement is based.
MedicationAgreement
NL-CM:9.8.22498 AdministrationAgreementStopType 0..1 Stop type indicates whether the medication has been cancelled or discontinued.
AdministrationAgreementStopTypeCodeList
NL-CM:9.8.22275 Comment 0..1 Comments on the administration agreement.
48767-8 Annotation comment [Interpretation] Narrative

Columns Concept and DefinitionCode: hover over the values for more information
For explanation of the symbols, please see the legend page

Example Instances

Only available in Dutch

ToedieningsAfspraakDatumTijd Gebruiksperiode GeneesmiddelBijToedieningsafspraak Verstrekker GeannuleerdIndicator ToedieningsafspraakStoptype
Ingangsdatum Einddatum Duur ProductCode Zorgaanbieder
2-5-2012 12:14:09 02-05-12 4 weken Paracetamol tablet 500 mg Apotheek De Gulle Gaper
10-9-2015 9:16:31 5 dagen Pantoprazol injpdr 40 mg fl Apotheek De Gulle Gaper Ja
19-9-2014 7:12:59 19-09-14 18-12-14 Dalteparine 2500 injvlst 12.500 ie/ml wwsp 0,2ml Poli-apotheek Het Ziekenhuis
30-8-2013 8:41:43 01-08-13 30-08-13 Prednison 5 mg Poli-apotheek Het Ziekenhuis Definitief
Gebruiksinstructie
Omschrijving ToedieningsWeg HerhaalperiodeCyclischSchema Doseerinstructie
Doseerduur Dosering|Keerdosis Toedieningsschema|Frequentie|Interval|Toedientijd|Weekdag|Dagdeel Zo nodig
Vanaf 2 mei gedurende 4 weken zo nodig bij pijn 500 mg (=1 st), max. 4x per dag oraal 1 4 weken 1 stuk max. 4x/dag Bij pijn
Gedurende 5 dagen 1x/dag (8u) 40 mg (=1 st) iv 40 mg (=1 st) 1x per dag om 8.00 uur
Vanaf 19-9-2014 tot 18-12-2014 1x per dag om 18uur 2500ie(=0,2ml) subcutaan 2500 IE (=0,2 ml) 1x per dag om 18.00 uur
Van 1-8-2013 tot 30-8-2013 volgens afbouwschema. Per 30-8-2013 onderbreken. oraal 1

Instructions

The rules about linking an existing PharmaceuticalTreatmentID or to issue a new PharmaceuticalTreatmentID have been determined by the Medication Process information standard established by Nictiz.

Assigning authorities

The identifying numbers are issued by the following authorities

Geen

Identifying number ID system OID
Geen OID: Geen

Valuesets

AdministrationAgreementReasonModificationOrDiscontinuationCodelist

Valueset OID: 2.16.840.1.113883.2.4.3.11.60.40.2.9.8.3 Binding: Extensible Status: Active
Conceptname Conceptcode Codesystem name Codesystem OID Description
Adverse reaction to drug 62014003 SNOMED CT 2.16.840.1.113883.6.96 Ongewenste reactie op medicatie en/of drugs
Administration of medication contraindicated 438833006 SNOMED CT 2.16.840.1.113883.6.96 Toedienen van medicatie gecontra-indiceerd
Medication interaction 79899007 SNOMED CT 2.16.840.1.113883.6.96 Geneesmiddelinteractie
Lack of drug action 58848006 SNOMED CT 2.16.840.1.113883.6.96 Gebrek aan geneesmiddeleffect
Drug action too strong 112251000146103 SNOMED CT 2.16.840.1.113883.6.96 Te sterk effect van medicatie
Insufficient route of drug administration 112191000146101 SNOMED CT 2.16.840.1.113883.6.96 Medicatietoedieningsweg voldoet niet
Drug treatment not indicated 183966005 SNOMED CT 2.16.840.1.113883.6.96 Geen indicatie voor medicamenteuze behandeling
Medication management changed 112751000146109 SNOMED CT 2.16.840.1.113883.6.96 Medicatiebeleid veranderd
Patient requested modification of treatment 159711000146106 SNOMED CT 2.16.840.1.113883.6.96 Verzoek van zorgafnemer om behandeling te wijzigen
Treatment of previous care provider continued 112261000146100 SNOMED CT 2.16.840.1.113883.6.96 Voortzetten van beleid van vorige zorgverlener
Admission to establishment 305335007 SNOMED CT 2.16.840.1.113883.6.96 Opname in instelling
Planned procedure 405613005 SNOMED CT 2.16.840.1.113883.6.96 Verrichting gepland
Incorrect registration of medication 159691000146109 SNOMED CT 2.16.840.1.113883.6.96 Foutieve registratie van medicatie
Drug not available - out of stock 182856006 SNOMED CT 2.16.840.1.113883.6.96 Geneesmiddel niet voorradig
Change in laboratory test finding 160131000146104 SNOMED CT 2.16.840.1.113883.6.96 Verandering in labwaarde
Double registration of medication treatment 180011000146107 SNOMED CT 2.16.840.1.113883.6.96 Dubbele registratie van medicamenteuze behandeling
Patient takes medication as prescribed 112221000146107 SNOMED CT 2.16.840.1.113883.6.96 Medicatiegebruik van patiënt volgens afspraak
Value Other (OTH) from codesystem NullFlavor (OID: 2.16.840.1.113883.5.1008) is allowed in this valueset.

AdministrationAgreementStopTypeCodeList

Valueset OID: 2.16.840.1.113883.2.4.3.11.60.40.2.9.8.1 Binding: Required Status: Active
Conceptname Conceptcode Codesystem name Codesystem OID Description
Discontinued 410546004 SNOMED CT 2.16.840.1.113883.6.96 Stopgezet
Suspended 385655000 SNOMED CT 2.16.840.1.113883.6.96 Onderbroken
Canceled 89925002 SNOMED CT 2.16.840.1.113883.6.96 Geannuleerd
Other values are not allowed

This information model in other releases

Information model references

This information model refers to

This information model is used in

Technical specifications in HL7v3 CDA and HL7 FHIR

To exchange information based on health and care information models, additional, more technical specifications are required.
Not every environment can handle the same technical specifications. For this reason, there are several types of technical specifications:

  • HL7® version 3 CDA compatible specifications, available through the Nictiz ART-DECOR® environment
  • HL7® FHIR® compatible specifications, available through the Nictiz environment on the Simplifier FHIR

Downloads

This information model is also available as pdf file or as spreadsheet

About this information

The information in this wikipage is based on prerelease 2026-1
SNOMED CT and LOINC codes are based on:

  • SNOMED Clinical Terms versie: 20260331 [R] (maart 2026-editie)
  • LOINC version 2.81

Conditions for use are located on the mainpage
This page is generated on 18/04/2026 18:15:10 with ZibExtraction v. 10.0.9604.31200


Back to HCIM list