SNAQrcScore-v1.3(2026-1NL)

Uit Zorginformatiebouwstenen
Naar navigatie springen Naar zoeken springen



Algemeen

Naam: nl.zorg.SNAQrcScore
Versie: 1.3
ZIB Status:Final
Publicatie: 2026-1
Publicatie status: Prepublished
Publicatie datum: 17-04-2026


Terug naar ZIB overzicht

Metadata

DCM::CoderList Werkgroep RadB Verpleegkundige Gegevens
DCM::ContactInformation.Address *
DCM::ContactInformation.Name *
DCM::ContactInformation.Telecom *
DCM::ContentAuthorList Werkgroep RadB Verpleegkundige Gegevens
DCM::CreationDate 28-7-2016
DCM::DeprecatedDate
DCM::DescriptionLanguage nl
DCM::EndorsingAuthority.Address
DCM::EndorsingAuthority.Name zorg
DCM::EndorsingAuthority.Telecom
DCM::Id 2.16.840.1.113883.2.4.3.11.60.40.3.4.29
DCM::KeywordList Ondervoeding, ondervoedingsscore, SNAQ, SNAQrc, malnutrition
DCM::LifecycleStatus Final
DCM::ModelerList Werkgroep RadB Verpleegkundige Gegevens
DCM::Name nl.zorg.SNAQrcScore
DCM::PublicationDate 17-04-2026
DCM::PublicationStatus Prepublished
DCM::ReviewerList Projectgroep RadB Verpleegkundige Gegevens & Kerngroep Registratie aan de Bron
DCM::RevisionDate 09-04-2024
DCM::Supersedes nl.zorg.SNAQrcScore-v1.2
DCM::Version 1.3
HCIM::PublicationLanguage NL

Revision History

Publicatieversie 1.0 (04-09-2017)

Publicatieversie 1.1 (31-01-2020)

ZIB-930 definitionCodes zib Nl.zorg.SNAQrcScore-v1.0(2017NL)

Publicatieversie 1.2 (10-06-2022)

ZIB-1633 Tekstuele wijzigingen zibs SNAQScore, SNAQ65+Score, SNAQrcScore (2020)
ZIB-1635 Foutieve totaalscores SNAQ65+ en SNAQrc

Publicatieversie 1.3 (15-04-2024)

ZIB-2058 Aanpassen waardebereik zib SNAQrcScore

Concept

De Short Nutritional Assessment Questionnaire for Residential Care (SNAQrc) is een (gevalideerd) meetinstrument voor het bepalen van de mate van ondervoeding van de patiënt. Het instrument bestaat uit vier vragen waaraan een score wordt toegekend. De totaalsom van deze score bepaalt de mate van ondervoeding.
De SNAQrc ondersteunt het vroegtijdig herkennen en behandelen van ondervoeding.
Er zijn vier varianten van het meetinstrument voor verschillende zorgsettingen ontwikkeld, te weten ziekenhuis (volwassenen en kinderen), verzorgings- en verpleeghuizen en zelfstandig wonende ouderen. Dit concept beschrijft het instrument dat bedoeld is voor de verzorgings- en verpleeghuissetting.

Purpose

De SNAQrc score wordt toegepast om de mate van ondervoeding of het risico hierop vast te stellen. Om ondervoeding snel en adequaat te kunnen behandelen is het van belang dat ondervoeding tijdig gesignaleerd wordt.

Evidence Base

Voor het vaststellen van de mate van ondervoeding kent SNAQ een aantal instrumenten, gevalideerd voor verschillende omgevingen:

  • De SNAQ is ontwikkeld voor volwassenen bij ziekenhuisopname.
  • De SNAQ65+ is ontwikkeld voor de groep ouderen (>65 jaar) die thuis woont en eventueel gebruik maakt van thuiszorg.
  • Voor screening op ondervoeding in verpleeg- en verzorgingshuizen is de SNAQrc (Short Nutritional Assessment Questionnaire for Residential Care) beschikbaar.
  • Voor screenen op ondervoeding bij kinderen is het instrument STRONGkids beschikbaar.

Patient Population

De SNAQrc is bedoeld voor patienten boven de 18 jaar en die verblijven in verzorgings- en verpleeghuizen.

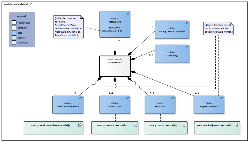
Information Model


#SNAQrcHulpBijEtenScoreCodelijst#3740#3739#SNAQrcBMIScoreCodelijst#SNAQrcGewichtsverliesScoreCodelijst#3743#3745#3746#SNAQrcEetlustScoreCodelijst#3737#3744#3738


Type Id Concept Card. Definitie DefinitieCode Verwijzing
NL-CM:4.29.1 SNAQrcScore Rootconcept van de bouwsteen SNAQrcScore. Dit rootconcept bevat alle gegevenselementen van de bouwsteen SNAQrcScore.
108311000146106 SNAQRC
NL-CM:4.29.3 GewichtsverliesScore 0..1 De score gebaseerd op het ongewenst gewichtsverlies gedurende de afgelopen maand(en).
4029003 SNAQrcScore GewichtsverliesScore
SNAQrcGewichtsverliesScoreCodelijst
NL-CM:4.29.4 EetlustScore 0..1 De score gebaseerd op een verminderde eetlust gedurende de afgelopen maand.
4029004 SNAQrcScore EetlustScore
SNAQrcEetlustScoreCodelijst
NL-CM:4.29.5 BMIScore 0..1 De score gebaseerd op de BMI van de patiënt. Bij een BMI >28 (overgewicht) kan de score niet gebruikt worden.
4029005 SNAQrcScore BMIScore
SNAQrcBMIScoreCodelijst
NL-CM:4.29.8 HulpBijEtenScore 0..1 De score gebaseerd op het vermogen van de patiënt om zelfstandig te kunnen eten en drinken.
4029008 SNAQrcScore HulpBijEtenScore
SNAQrcHulpBijEtenScoreCodelijst
NL-CM:4.29.2 TotaalScore 0..1 De totaalscore is de optelsom van de deelscores. Het bereik van de totaalscore is 0 tot 8.

De relatie tussen de waarde van de totaalscore en het kleurresultaat van de scorekaart is:
0 = groen
1 = oranje
2 en hoger = rood.

108901000146105 Totale score van SNAQRC
NL-CM:4.29.6 SNAQrcScoreDatumTijd 1 De datum en het tijdstip waarop de SNAQrc-score bepaald is.
NL-CM:4.29.7 Toelichting 0..1 Een toelichting op de meting of omstandigheden tijdens de meting.
48767-8 Verklarend commentaar [interpretatie] in {systeem} (tekstueel)

Kolommen Concept en DefinitieCode: houdt de muis boven de waarde voor meer informatie
Voor uitleg over de gebruikte symbolen, zie de legenda pagina

Example Instances

SNAQRC score (verpleeghuis)
Datum 27-01-2013
Opmerking
Item Score Beschrijving
Gewichtsverlies 2 Meer dan 6 kg in de laatste 6 maanden
BMI 1 BMI tussen 20-22 kg/m2
Eetlust 1 Verminderde eetlust
Hulp bij eten 0 Geen hulp bij eten
Totaalscore Score Scorekleur
SNAQRC Score 4 Rood

References

1. Stuurgroep Ondervoeding [Online] Beschikbaar op:http://www.stuurgroepondervoeding.nl/ [Geraadpleegd: 16 december 2016]

Valuesets

SNAQrcBMIScoreCodelijst

Valueset OID: 2.16.840.1.113883.2.4.3.11.60.40.2.4.29.3 Binding: Required Status: Active
Conceptnaam Conceptcode Conceptwaarde Codestelselnaam Codesysteem OID Omschrijving
Ondergewicht B2 2 SNAQrc_BMI 2.16.840.1.113883.2.4.3.11.60.40.4.19.3 Ondergewicht (BMI<20)
TeLicht B1 1 SNAQrc_BMI 2.16.840.1.113883.2.4.3.11.60.40.4.19.3 Te Licht (20 <=BMI <22)
Gezond B0 0 SNAQrc_BMI 2.16.840.1.113883.2.4.3.11.60.40.4.19.3 Gezond (22 <=BMI <28)
Andere waarden zijn niet toegestaan

SNAQrcEetlustScoreCodelijst

Valueset OID: 2.16.840.1.113883.2.4.3.11.60.40.2.4.29.2 Binding: Required Status: Active
Conceptnaam Conceptcode Conceptwaarde Codestelselnaam Codesysteem OID Omschrijving
Eetlust B0 0 SNAQrc_Eetlust 2.16.840.1.113883.2.4.3.11.60.40.4.19.2 Normale eetlust
GeenEetlust B1 1 SNAQrc_Eetlust 2.16.840.1.113883.2.4.3.11.60.40.4.19.2 Verminderde eetlust de afgelopen maand
Andere waarden zijn niet toegestaan

SNAQrcGewichtsverliesScoreCodelijst

Valueset OID: 2.16.840.1.113883.2.4.3.11.60.40.2.4.29.1 Binding: Required Status: Active
Conceptnaam Conceptcode Conceptwaarde Codestelselnaam Codesysteem OID Omschrijving
Weinig verlies G0 0 SNAQrc_Gewichtsverlies 2.16.840.1.113883.2.4.3.11.60.40.4.19.1 Geen gewichtsverlies
Gemiddeld verlies G1 2 SNAQrc_Gewichtsverlies 2.16.840.1.113883.2.4.3.11.60.40.4.19.1 Meer dan 6 kg in de laatste 6 maanden
Veel verlies G2 2 SNAQrc_Gewichtsverlies 2.16.840.1.113883.2.4.3.11.60.40.4.19.1 Meer dan 3 kg in de laatste maand
Gemiddeld en veel verlies G3 4 SNAQrc_Gewichtsverlies 2.16.840.1.113883.2.4.3.11.60.40.4.19.1 Meer dan 3 kg in de laatste maand EN Meer dan 6 kg in de laatste 6 maanden
Andere waarden zijn niet toegestaan

SNAQrcHulpBijEtenScoreCodelijst

Valueset OID: 2.16.840.1.113883.2.4.3.11.60.40.2.4.29.4 Binding: Required Status: Active
Conceptnaam Conceptcode Conceptwaarde Codestelselnaam Codesysteem OID Omschrijving
In staat om zelfstandig te eten 165224005 0 SNOMED CT 2.16.840.1.113883.6.96 Onafhankelijk
Hulp nodig bij eten 129033007 1 SNOMED CT 2.16.840.1.113883.6.96 Hulp nodig
Andere waarden zijn niet toegestaan

Deze bouwsteen in overige publicaties

Bouwsteen verwijzingen

Deze bouwsteen verwijst naar

--

Deze bouwsteen wordt gebruikt in

--

Technische specificaties in HL7v3 CDA en HL7 FHIR

Om informatie op basis van zorginformatiebouwstenen uit te wisselen zijn aanvullende, meer technische specificaties nodig.
Niet iedere omgeving kan met dezelfde technische specificaties overweg. Om deze reden zijn er meerdere typen technische specificaties:

  • HL7® versie 3 CDA compatibele specificaties, beschikbaar via de Nictiz ART-DECOR® omgeving
  • HL7® FHIR® compatibele specificaties, beschikbaar via de Nictiz-omgeving op de Simplifier FHIR Registry

Downloads

De bouwsteen is ook beschikbaar als pdf bestand of als spreadsheet

Over deze informatie

De informatie in deze wiki pagina is gebaseerd op de prepublicatie 2026-1
SNOMED CT en LOINC codes zijn gebaseeerd op:

  • SNOMED Clinical Terms versie: 20260331 [R] (maart 2026-editie)
  • LOINC version 2.81

De voorwaarden van gebruik staan op de beginpagina
Deze pagina is gegenereerd op 18/04/2026 17:25:14 met ZibExtraction v. 10.0.9604.31200


Terug naar ZIB overzicht