Pijnkenmerken-v2.1(2026-1NL)

Uit Zorginformatiebouwstenen
Naar navigatie springen Naar zoeken springen



Algemeen

Naam: nl.zorg.Pijnkenmerken
Versie: 2.1
ZIB Status:Final
Publicatie: 2026-1
Publicatie status: Prepublished
Publicatie datum: 17-04-2026


Terug naar ZIB overzicht

Metadata

DCM::CoderList Nictiz zib centrum
DCM::ContactInformation.Address *
DCM::ContactInformation.Name *
DCM::ContactInformation.Telecom *
DCM::ContentAuthorList Projectgroep Generieke Overdrachtsgegevens & Kerngroep Registratie aan de Bron
DCM::CreationDate 8-5-2020
DCM::DeprecatedDate
DCM::DescriptionLanguage nl
DCM::EndorsingAuthority.Address
DCM::EndorsingAuthority.Name PM
DCM::EndorsingAuthority.Telecom
DCM::Id 2.16.840.1.113883.2.4.3.11.60.40.3.12.21
DCM::KeywordList pijn, pijnkenmerken, ALTIS
DCM::LifecycleStatus Final
DCM::ModelerList Kerngroep Registratie aan de Bron
DCM::Name nl.zorg.Pijnkenmerken
DCM::PublicationDate 17-04-2026
DCM::PublicationStatus Prepublished
DCM::ReviewerList Projectgroep Generieke Overdrachtsgegevens & Kerngroep Registratie aan de Bron
DCM::RevisionDate 08-04-2024
DCM::Supersedes nl.zorg.Pijnkenmerken-v2.0
DCM::Version 2.1
HCIM::PublicationLanguage NL

Revision History

Publicatieversie 1.0 (01-09-2020)

Publicatieversie 2.0 (15-10-2023)

ZIB-1907 Voorstel verbeterde SNOMED code voor term 'Continue' in de zib Pijnkernmerken

Publicatieversie 2.1 (15-04-2024)

ZIB-2044 Definitie code voor concept Pijnbeloop

Concept

Pijnkenmerken geven een beschrijving van specifieke, gelokaliseerde pijn. Ze geven informatie over een aantal aspecten van de pijn die de patiënt ervaart.
De aspecten volgen de ALTIS methode (Aard, Lokalisatie, Tijdsduur, Intensiteit en Samenhang). Op deze manier wordt pijn steeds op dezelfde manier beoordeeld.

Purpose

Pijnkenmerken zijn een hulpmiddel bij het vaststellen van een diagnose en bij het beoordelen van de effectiviteit van pijnmedicatie.

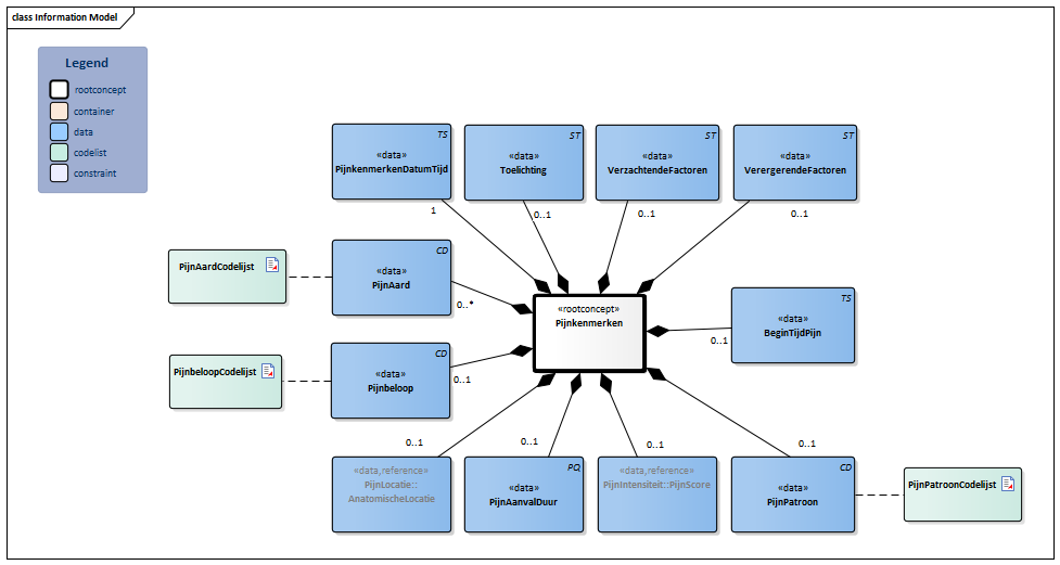
Information Model


#4735#4738#4743AnatomischeLocatie-v1.0.4(2026-1NL)Pijnscore-v4.1(2026-1NL)#PijnbeloopCodelijst#4740#PijnPatroonCodelijst#PijnAardCodelijst#4749#4744#4737#4736#4739#4750


Type Id Concept Card. Definitie DefinitieCode Verwijzing
NL-CM:12.21.1 Pijnkenmerken Rootconcept van de bouwsteen Pijnkenmerken. Dit rootconcept bevat alle gegevenselementen van de bouwsteen Pijnkenmerken.
276435006 Bevinding betreffende pijn en/of sensatie
NL-CM:12.21.2 PijnAard 0..* Omschrijving van de aard van de pijn zoals de patient die ervaart.
364632003 Aard van pijn
PijnAardCodelijst
NL-CM:12.21.3 PijnLocatie::AnatomischeLocatie 0..1 Anatomische locatie en zijdigheid van de pijn.
363698007 Locatie van bevinding
AnatomischeLocatie
NL-CM:12.21.4 PijnAanvalDuur 0..1 De duur van een pijnaanval bij niet continue pijn. De duur wordt aangegeven als in tijdseenheden (dagen, uren, ...)
162442009 Duur van klacht bij optreden
NL-CM:12.21.12 BeginTijdPijn 0..1 Datum en eventueel tijdstip waarop de pijn is begonnen.
405795006 Tijd van eerste optreden van symptoom
NL-CM:12.21.5 PijnIntensiteit::PijnScore 0..1 De door de patiënt ervaren intensiteit of ernst van de pijn, gemeten met behulp van de NRS of VAS score.
406127006 Intensiteit van pijn
Pijnscore
NL-CM:12.21.6 PijnPatroon 0..1 Beschrijving van eventueel aanwezige, zich in de tijd herhalende patronen van het verloop van de pijn
364631005 Patroon van pijn
PijnPatroonCodelijst
NL-CM:12.21.7 Pijnbeloop 0..1 Verloop van de pijn in de tijd sinds het begin van de pijn.
310951000146102 Pijnbeloop
PijnbeloopCodelijst
NL-CM:12.21.8 VerzachtendeFactoren 0..1 Beschrijving van de factoren die de pijn verzachten, zoals bijvoorbeeld rust.
162483007 Klachtverlichtende factoren
NL-CM:12.21.11 VerergerendeFactoren 0..1 Beschrijving van de factoren die de pijn verergeren, zoals bijvoorbeeld bewegen.
162473008 Klachtverergerende factoren
NL-CM:12.21.9 PijnkenmerkenDatumTijd 1 De datum en het tijdstip waarop de pijnkenmerken vastgesteld zijn.
439771001 Datum van gebeurtenis
NL-CM:12.21.10 Toelichting 0..1 Toelichting op de beschreven pijnkenmerken.
48767-8 Verklarend commentaar [interpretatie] in {systeem} (tekstueel)

Kolommen Concept en DefinitieCode: houdt de muis boven de waarde voor meer informatie
Voor uitleg over de gebruikte symbolen, zie de legenda pagina

Example Instances

Pijnkenmerken
PijnAard Drukkend
PijnLocatie
Locatie Borst
Lateraliteit Links
PijnAanvalDuur 1 uur
BeginTijdPijn 11-08-2020
PijnIntensiteit
PijnscoreWaarde 5
PijnMeetmethode NRS10
PijnPatroon Aanvalsgewijs
Pijnbeloop Toenemend
VerzachtendeFactoren -
VerergerendeFactoren Ademhalen
PijnkenmerkenDatumTijd 12-08-2020
Toelichting

References

1. openEHR-EHR-OBSERVATION.symptom-pain.v1[Online] Beschikbaar op: http://www.openehr.org/knowledge/ [Geraadpleegd: 23 december 2014].

Valuesets

PijnAardCodelijst

Valueset OID: 2.16.840.1.113883.2.4.3.11.60.40.2.12.21.1 Binding: Extensible Status: Active
Conceptnaam Conceptcode Codestelselnaam Codesysteem OID Omschrijving
Lancinerende pijn 49575005 SNOMED CT 2.16.840.1.113883.6.96 opflikkerend, flitsend, schietend
Scherpe pijn 8708008 SNOMED CT 2.16.840.1.113883.6.96 prikkelend, stekend, doorborend
Knellende pijn 162505000 SNOMED CT 2.16.840.1.113883.6.96 drukkend, knellend, snoerend
Brandende pijn 36349006 SNOMED CT 2.16.840.1.113883.6.96 branderig, brandend, vlammend
Snijdende pijn 162503007 SNOMED CT 2.16.840.1.113883.6.96 scherp, snijdend, messcherp
Zeurende pijn 27635008 SNOMED CT 2.16.840.1.113883.6.96 zeurend, knagend, hardnekkig
Paresthesie 91019004 SNOMED CT 2.16.840.1.113883.6.96 tintelingen, doof
Waarde Other (OTH) uit codestelsel NullFlavor (OID: 2.16.840.1.113883.5.1008) is toegestaan in deze waardenlijst.

PijnbeloopCodelijst

Valueset OID: 2.16.840.1.113883.2.4.3.11.60.40.2.12.21.2 Binding: Required Status: Active
Conceptnaam Conceptcode Codestelselnaam Codesysteem OID Omschrijving
Stabiel 58158008 SNOMED CT 2.16.840.1.113883.6.96 Stabiel
Stijgend 260369004 SNOMED CT 2.16.840.1.113883.6.96 Toenemend
Verminderend 260371004 SNOMED CT 2.16.840.1.113883.6.96 Afnemend
Andere waarden zijn niet toegestaan

PijnPatroonCodelijst

Valueset OID: 2.16.840.1.113883.2.4.3.11.60.40.2.12.21.3 Binding: Required Status: Active
Conceptnaam Conceptcode Codestelselnaam Codesysteem OID Omschrijving
Continuous 255238004 SNOMED CT 2.16.840.1.113883.6.96 Continue [DEPRECATED]
Aanhoudend 263730007 SNOMED CT 2.16.840.1.113883.6.96 Continue
Paroxismaal 26593000 SNOMED CT 2.16.840.1.113883.6.96 Aanvalsgewijs
Fluctuerend 255341006 SNOMED CT 2.16.840.1.113883.6.96 Fluctuerend, wisselend
Andere waarden zijn niet toegestaan

Deze bouwsteen in overige publicaties

Bouwsteen verwijzingen

Deze bouwsteen verwijst naar

Deze bouwsteen wordt gebruikt in

--

Technische specificaties in HL7v3 CDA en HL7 FHIR

Om informatie op basis van zorginformatiebouwstenen uit te wisselen zijn aanvullende, meer technische specificaties nodig.
Niet iedere omgeving kan met dezelfde technische specificaties overweg. Om deze reden zijn er meerdere typen technische specificaties:

  • HL7® versie 3 CDA compatibele specificaties, beschikbaar via de Nictiz ART-DECOR® omgeving
  • HL7® FHIR® compatibele specificaties, beschikbaar via de Nictiz-omgeving op de Simplifier FHIR Registry

Downloads

De bouwsteen is ook beschikbaar als pdf bestand of als spreadsheet

Over deze informatie

De informatie in deze wiki pagina is gebaseerd op de prepublicatie 2026-1
SNOMED CT en LOINC codes zijn gebaseeerd op:

  • SNOMED Clinical Terms versie: 20260331 [R] (maart 2026-editie)
  • LOINC version 2.81

De voorwaarden van gebruik staan op de beginpagina
Deze pagina is gegenereerd op 17/04/2026 12:08:04 met ZibExtraction v. 10.0.9603.19166


Terug naar ZIB overzicht