OntwikkelingKind-v2.0(2026-1NL)
Algemeen
Naam: nl.zorg.OntwikkelingKind ![]()
Versie: 2.0
ZIB Status:Final
Publicatie: 2026-1
Publicatie status: Prepublished
Publicatie datum: 17-04-2026
Metadata
| DCM::CoderList | Werkgroep RadB Verpleegkundige Gegevens |
| DCM::ContactInformation.Address | * |
| DCM::ContactInformation.Name | * |
| DCM::ContactInformation.Telecom | * |
| DCM::ContentAuthorList | Werkgroep RadB Verpleegkundige Gegevens |
| DCM::CreationDate | 11-5-2016 |
| DCM::DeprecatedDate | |
| DCM::DescriptionLanguage | nl |
| DCM::EndorsingAuthority.Address | |
| DCM::EndorsingAuthority.Name | |
| DCM::EndorsingAuthority.Telecom | |
| DCM::Id | 2.16.840.1.113883.2.4.3.11.60.40.3.4.32 |
| DCM::KeywordList | Ontwikkeling, kind |
| DCM::LifecycleStatus | Final |
| DCM::ModelerList | Werkgroep RadB Verpleegkundige Gegevens |
| DCM::Name | nl.zorg.OntwikkelingKind |
| DCM::PublicationDate | 17-04-2026 |
| DCM::PublicationStatus | Prepublished |
| DCM::ReviewerList | Projectgroep RadB Verpleegkundige Gegevens & Kerngroep Registratie aan de Bron |
| DCM::RevisionDate | 17-04-2024 |
| DCM::Supersedes | nl.zorg.OntwikkelingKind-v1.3 |
| DCM::Version | 2.0 |
| HCIM::PublicationLanguage | NL |
Revision History
Publicatieversie 1.0 (04-09-2017)
Publicatieversie 1.1 (31-12-2017)
| ZIB-646 | Aanpassing SNOMED codes |
Publicatieversie 1.2 (31-01-2020)
| ZIB-844 | Concept OntwikkelingVerstandelijk in Zib nl.zorg.OntwikkelingKind-v1.1 heeft een deprecated code |
Publicatieversie 1.3 (10-06-2022)
| ZIB-1765 | Deprecated SNOMED codes |
Publicatieversie 2.0 (15-04-2024)
| ZIB-2271 | Definitiecode Blaascontrole bij kind - OntwikkelingKind |
Concept
Informatie over de ontwikkeling en groei van een kind is van belang bij het bepalen van de aard van de zorg die aan het kind en het gezin geboden moet worden. In een overdrachtssituatie biedt het de ontvangende organisatie de mogelijkheid hierop te anticiperen waardoor continuïteit van de zorgverlening gerealiseerd kan worden.
De informatie kan ook inzicht geven in het verloop van de ontwikkeling en de vraag of het kind een ontwikkelingsachterstand heeft.
Purpose
Het vastleggen van mijlpalen binnen de normale ontwikkeling en groei van een kind kan inzicht geven in het verloop van de ontwikkeling en de vraag of het kind een ontwikkelingsachterstand heeft. Het gaat hierbij om een algemene indruk en omschrijving van de ontwikkeling van het kind zonder kwaliteitsoordeel, anders dan de zeer specifieke evaluatie van de ontwikkeling zoals gebruikelijk in de jeugdgezondheidszorg. Het doel is om de ontvangende organisatie een handvat te geven voor de verdere evaluatie en zorgverlening van het kind.
Evidence Base
De definities van de concepten en waardelijsten zijn deels gebaseerd op (oftewel voor de praktijk bruikbaar geformuleerd) informatie verzameld vanuit het Van Wiechenschema, de NCJ richtlijn Zindelijkheid van urine en feces, en informatie vanuit de VKS (www.ontwikkelingsachterstand.nl).
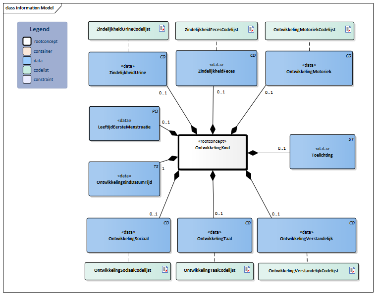
Information Model

| Type | Id | Concept | Card. | Definitie | DefinitieCode | Verwijzing | ||||||||
| NL-CM:4.32.1 | Rootconcept van de bouwsteen OntwikkelingKind. Dit rootconcept bevat alle gegevenselementen van de bouwsteen OntwikkelingKind. |
|
||||||||||||
| NL-CM:4.32.2 | 1 | De datum en tijdstip waarop de status van de ontwikkeling van het kind zijn geregistreerd. | ||||||||||||
| NL-CM:4.32.4 | 0..1 | Mate van zindelijk zijn voor urine. |
|
| ||||||||||
| NL-CM:4.32.5 | 0..1 | Mate van zindelijk zijn voor feces. |
|
| ||||||||||
| NL-CM:4.32.7 | 0..1 | De leeftijd van de aanvang van de eerste menstruatie. |
|
|||||||||||
| NL-CM:4.32.6 | 0..1 | Mijlpalen voor de ontwikkeling van grove motoriek bij een kind. |
|
| ||||||||||
| NL-CM:4.32.8 | 0..1 | Mijlpalen voor de sociale ontwikkeling van een kind. |
|
| ||||||||||
| NL-CM:4.32.9 | 0..1 | Mijlpalen voor de taalontwikkeling van een kind. |
|
| ||||||||||
| NL-CM:4.32.10 | 0..1 | Mijlpalen voor de verstandelijke ontwikkeling van een kind. |
|
| ||||||||||
| NL-CM:4.32.3 | 0..1 | De toelichting op de ontwikkeling van het kind. |
|
|||||||||||
Kolommen Concept en DefinitieCode: houdt de muis boven de waarde voor meer informatie
Voor uitleg over de gebruikte symbolen, zie de legenda pagina
Example Instances
| OntwikkelingKind | |
| ZindelijkheidUrine | Niet zindelijk |
| ZindelijkheidFeces | Niet zindelijk |
| LeeftijdEersteMenstruatie | - |
| OntwikkelingMotoriek | Trekt zich op tot staan |
| OntwikkelingSociaal | Speelt geven en nemen |
| OntwikkelingTaal | Begrijpt korte dagelijkse zinnen |
| OntwikkelingVerstandelijk | Kan verbanden leggen |
| OntwikkelingKindDatumTijd | 19-12-2016 |
| Toelichting | Kind is heel beweeglijk |
Instructions
Voorbeelden voor het beoordelen van de taalontwikkeling van het kind:
- Begrijpt korte dagelijks gebruikte zinnen: "Doe je jas aan"
- Spreekt korte dagelijks gebruikte zinnen: 2-3 woorden
Valuesets
OntwikkelingMotoriekCodelijst
| Valueset OID: 2.16.840.1.113883.2.4.3.11.60.40.2.4.32.3 | Binding: Required | Status: Active |
| Conceptnaam | Conceptcode | Codestelselnaam | Codesysteem OID | Omschrijving |
| In staat zich om te rollen | 282632008 | SNOMED CT | 2.16.840.1.113883.6.96 | Draait van buik naar rug en andersom |
| In staat om te kruipen | 282607006 | SNOMED CT | 2.16.840.1.113883.6.96 | Kan kruipen |
| In staat om zonder steun te zitten | 302040002 | SNOMED CT | 2.16.840.1.113883.6.96 | Kan zelfstandig zitten |
| In staat om zich op te trekken tot staan vanuit zithouding | 282888002 | SNOMED CT | 2.16.840.1.113883.6.96 | Trekt zich op tot staan |
| In staat om zelfstandig te lopen | 165245003 | SNOMED CT | 2.16.840.1.113883.6.96 | Kan zonder hulp lopen |
| Andere waarden zijn niet toegestaan | ||||
OntwikkelingSociaalCodelijst
| Valueset OID: 2.16.840.1.113883.2.4.3.11.60.40.2.4.32.4 | Binding: Required | Status: Active |
| Conceptnaam | Conceptcode | Codestelselnaam | Codesysteem OID | Omschrijving |
| Glimlacht terug | 47041000146107 | SNOMED CT | 2.16.840.1.113883.6.96 | Lacht terug |
| In staat om 'geven en nemen' te spelen | 26281000146106 | SNOMED CT | 2.16.840.1.113883.6.96 | Speelt geven en nemen |
| In staat om te spelen met andere kinderen | 26301000146107 | SNOMED CT | 2.16.840.1.113883.6.96 | Kan spelen met andere kinderen |
| In staat om vrienden te maken | 26291000146108 | SNOMED CT | 2.16.840.1.113883.6.96 | Kan vrienden maken |
| In staat om zich in te leven in anderen | 26321000146104 | SNOMED CT | 2.16.840.1.113883.6.96 | Kan zich inleven in anderen |
| Andere waarden zijn niet toegestaan | ||||
OntwikkelingTaalCodelijst
| Valueset OID: 2.16.840.1.113883.2.4.3.11.60.40.2.4.32.5 | Binding: Required | Status: Active |
| Conceptnaam | Conceptcode | Codestelselnaam | Codesysteem OID | Omschrijving |
| Brabbelt | 258116008 | SNOMED CT | 2.16.840.1.113883.6.96 | Brabbelt |
| In staat om korte dagelijks gebruikte zinnen te begrijpen | 26261000146103 | SNOMED CT | 2.16.840.1.113883.6.96 | Begrijpt korte dagelijks gebruikte zinnen |
| In staat om korte dagelijks gebruikte zinnen te spreken | 26341000146105 | SNOMED CT | 2.16.840.1.113883.6.96 | Spreekt korte dagelijks gebruikte zinnen |
| Spreekt begrijpelijk voor kennissen | 26361000146106 | SNOMED CT | 2.16.840.1.113883.6.96 | Is verstaanbaar voor bekenden |
| Spreekt begrijpelijk voor vreemden | 26371000146100 | SNOMED CT | 2.16.840.1.113883.6.96 | Is verstaanbaar voor onbekenden |
| Andere waarden zijn niet toegestaan | ||||
OntwikkelingVerstandelijkCodelijst
| Valueset OID: 2.16.840.1.113883.2.4.3.11.60.40.2.4.32.6 | Binding: Required | Status: Active |
| Conceptnaam | Conceptcode | Codestelselnaam | Codesysteem OID | Omschrijving |
| In staat om abstract te denken | 281136009 | SNOMED CT | 2.16.840.1.113883.6.96 | Kan abstract denken |
| In staat om probleem op te lossen | 716433009 | SNOMED CT | 2.16.840.1.113883.6.96 | Kan zelf problemen oplossen |
| Brede interesse | 26381000146103 | SNOMED CT | 2.16.840.1.113883.6.96 | Heeft brede interesse |
| In staat om gevolgen van eigen gedrag te herkennen | 26311000146109 | SNOMED CT | 2.16.840.1.113883.6.96 | Heeft inzicht in gevolgen van eigen gedrag |
| In staat om beredeneerde keuzes te maken | 304687006 | SNOMED CT | 2.16.840.1.113883.6.96 | Kan beredeneerde keuzes maken |
| Andere waarden zijn niet toegestaan | ||||
ZindelijkheidFecesCodelijst
| Valueset OID: 2.16.840.1.113883.2.4.3.11.60.40.2.4.32.2 | Binding: Required | Status: Active |
| Conceptnaam | Conceptcode | Codestelselnaam | Codesysteem OID | Omschrijving |
| Geen controle over defecatie op kinderleeftijd | 26421000146106 | SNOMED CT | 2.16.840.1.113883.6.96 | Niet zindelijk |
| Incidenteel ontlastingsverlies op kinderleeftijd | 26441000146100 | SNOMED CT | 2.16.840.1.113883.6.96 | Af en toe een ongelukje |
| Volledige controle over defecatie op kinderleeftijd | 26401000146103 | SNOMED CT | 2.16.840.1.113883.6.96 | Volledig zindelijk |
| Andere waarden zijn niet toegestaan | ||||
ZindelijkheidUrineCodelijst
| Valueset OID: 2.16.840.1.113883.2.4.3.11.60.40.2.4.32.1 | Binding: Required | Status: Active |
| Conceptnaam | Conceptcode | Codestelselnaam | Codesysteem OID | Omschrijving |
| Geen blaascontrole op kinderleeftijd | 26411000146101 | SNOMED CT | 2.16.840.1.113883.6.96 | Niet zindelijk |
| Volledige blaascontrole op kinderleeftijd uitsluitend overdag | 29261000146107 | SNOMED CT | 2.16.840.1.113883.6.96 | Zindelijk overdag, ’s nacht niet |
| Incidenteel urineverlies op kinderleeftijd | 26431000146108 | SNOMED CT | 2.16.840.1.113883.6.96 | Af en toe een ongelukje |
| Volledige blaascontrole op kinderleeftijd | 26391000146101 | SNOMED CT | 2.16.840.1.113883.6.96 | Volledig zindelijk |
| Andere waarden zijn niet toegestaan | ||||
Deze bouwsteen in overige publicaties
- Publicatie 2017, (Versie 1.1)
- Pre-publicatie 2018-2, (Versie 1.1)
- Pre-publicatie 2019-2, (Versie 1.2)
- Publicatie 2020, (Versie 1.2)
- Pre-publicatie 2021-2, (Versie 1.2)
- Pre-publicatie 2022-1, (Versie 1.3)
- Pre-publicatie 2023-1, (Versie 1.3)
- Publicatie 2024, (Versie 2.0)
Bouwsteen verwijzingen
Deze bouwsteen verwijst naar
- --
Deze bouwsteen wordt gebruikt in
- --
Technische specificaties in HL7v3 CDA en HL7 FHIR
Om informatie op basis van zorginformatiebouwstenen uit te wisselen zijn aanvullende, meer technische specificaties nodig.
Niet iedere omgeving kan met dezelfde technische specificaties overweg. Om deze reden zijn er meerdere typen technische specificaties:
- HL7® versie 3 CDA compatibele specificaties, beschikbaar via de Nictiz ART-DECOR® omgeving

- HL7® FHIR® compatibele specificaties, beschikbaar via de Nictiz-omgeving op de Simplifier FHIR Registry

Downloads
De bouwsteen is ook beschikbaar als pdf bestand
of als spreadsheet
Over deze informatie
De informatie in deze wiki pagina is gebaseerd op de prepublicatie 2026-1
SNOMED CT en LOINC codes zijn gebaseeerd op:
- SNOMED Clinical Terms versie: 20260331 [R] (maart 2026-editie)
- LOINC version 2.81
De voorwaarden van gebruik staan op de beginpagina ![]()
Deze pagina is gegenereerd op 18/04/2026 17:25:03 met ZibExtraction v. 10.0.9604.31200