FLACCpijnScore-v1.2.1(2026-1NL)

Uit Zorginformatiebouwstenen
Naar navigatie springen Naar zoeken springen



Algemeen

Naam: nl.zorg.FLACCpijnScore
Versie: 1.2.1
ZIB Status:Final
Publicatie: 2026-1
Publicatie status: Prepublished
Publicatie datum: 17-04-2026


Terug naar ZIB overzicht

Metadata

DCM::CoderList Werkgroep RadB Verpleegkundige Gegevens
DCM::ContactInformation.Address *
DCM::ContactInformation.Name *
DCM::ContactInformation.Telecom *
DCM::ContentAuthorList Werkgroep RadB Verpleegkundige Gegevens
DCM::CreationDate 1-8-2016
DCM::DeprecatedDate
DCM::DescriptionLanguage nl
DCM::EndorsingAuthority.Address
DCM::EndorsingAuthority.Name zorg
DCM::EndorsingAuthority.Telecom
DCM::Id 2.16.840.1.113883.2.4.3.11.60.40.3.12.13
DCM::KeywordList Pijnscore, assessment, FLACC
DCM::LifecycleStatus Final
DCM::ModelerList Werkgroep RadB Verpleegkundige Gegevens
DCM::Name nl.zorg.FLACCpijnScore
DCM::PublicationDate 17-04-2026
DCM::PublicationStatus Prepublished
DCM::ReviewerList Projectgroep RadB Verpleegkundige Gegevens & Kerngroep Registratie aan de Bron
DCM::RevisionDate 04-09-2023
DCM::Supersedes nl.zorg.FLACCpijnScore-v1.2
DCM::Version 1.2.1
HCIM::PublicationLanguage NL

Revision History

Publicatieversie 1.0 (04-09-2017)

Publicatieversie 1.1 (31-01-2020)

ZIB-926 DefinitionCodes zib nl.FLACCPijnscore

Publicatieversie 1.2 (10-06-2022)

ZIB-1622 Root concept van FLACCpijnScore is niet correct

Publicatieversie 1.2.1 (15-10-2023)

ZIB-1999 Textuele verbeteringingen in definitie van concepten FLACC

Concept

De FLACC (Faces, Legs, Activity, Cry and Consolability) is een pijnobservatie-instrument, welke wordt gebruikt om op grond van het gedrag de mate van pijn vast te stellen bij van kinderen van 0-7 jaar.
De FLACC telt vijf observatiepunten waarop gelet moet worden. De eindscore geeft aan of het geobserveerde kind pijn lijdt en de mate waarin. De score wordt vaak gecombineerd met een NRS-score die door de verpleegkundigen wordt ingevuld op basis van de klinische blik.

Purpose

Een pijnobservatie-instrument is een hulpmiddel bij het bepalen van de pijnintensiteit en tevens nuttig om de effectiviteit van de pijnbestrijding (farmacologisch of non-farmacologisch) te bepalen. Bij jonge kinderen is het desondanks moeilijk om onderscheid te maken tussen pijn of onrust/angst. Dit onderscheid is relevant bij het bepalen van de behandeling. De score van een pijnobservatie-instrument blijft een momentopname.

Evidence Base

Voor de definitie is gebruik gemaakt van Richtlijn Pijnmeting en Behandeling van pijn bij kinderen, NVK, 2007.
Voor het vaststellen van de mate van pijn bij kinderen zijn verschillende pijnobservatieschalen beschikbaar:

  • CPG
  • Comfort Gedrag Schaal/ Comfortneo schaal
  • FLACC

Patient Population

De FLACC-score is geschikt voor kinderen van 0-7 jaar.

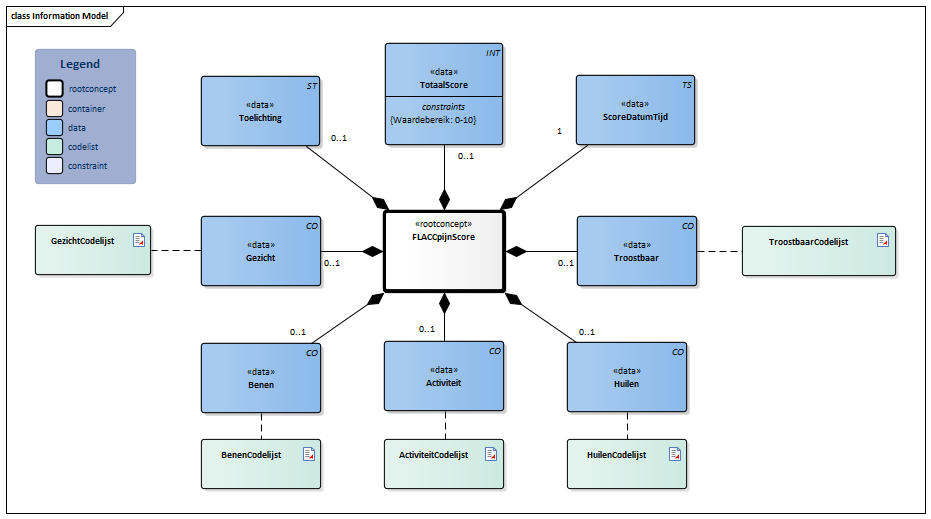
Information Model


#TroostbaarCodelijst#ActiviteitCodelijst#BenenCodelijst#GezichtCodelijst#3217#3214#3218#3206#3205#3204#3207#HuilenCodelijst#3215#3210


Type Id Concept Card. Definitie DefinitieCode Verwijzing
NL-CM:12.13.1 FLACCpijnScore Rootconcept van de bouwsteen FLACCpijnScore. Dit rootconcept bevat alle gegevenselementen van de bouwsteen FLACCpijnScore.

Rootconcept van de bouwsteen FLACCpijnScore. Dit rootconcept bevat alle gegevenselementen van de bouwsteen FLACCpijnScore.

108291000146105 FLACC-pijnmeetinstrument
NL-CM:12.13.2 TotaalScore 0..1 De totaalscore is de optelsom van de deelscores. Het bereik van de totaalscore is 0 tot 10.
49091000146109 'faces, legs, activity, cry and consolability'-score
NL-CM:12.13.3 Gezicht 0..1 Observatie gezicht:
de mate waarin het kind een gespannen gezicht heeft, een grimas aanwezig is en het kind gespannen kaken heeft.
12013003 FLACCpijnScore Gezicht
GezichtCodelijst
NL-CM:12.13.4 Benen 0..1 Observatie benen: de mate waarin het kind een gespannen houding en onrustige benen heeft.
12013004 FLACCpijnScore Benen
BenenCodelijst
NL-CM:12.13.5 Activiteit 0..1 Observatie activiteit: de mate waarin het kind onrustig en beweeglijk is.
12013005 FLACCpijnScore Activiteit
ActiviteitCodelijst
NL-CM:12.13.6 Huilen 0..1 Observatie huilen: de mate waarin het kind huilt, jammert of schreeuwt/klaagt.
12013006 FLACCpijnScore Huilen
HuilenCodelijst
NL-CM:12.13.9 Troostbaar 0..1 Observatie troostbaar: de mate waarin het kind kan worden getroost.
12013009 FLACCpijnScore Troostbaar
TroostbaarCodelijst
NL-CM:12.13.11 ScoreDatumTijd 1 De datum en het tijdstip waarop de FLACC-score bepaald is.
NL-CM:12.13.12 Toelichting 0..1 Een toelichting op de meting of omstandigheden tijdens de meting.
48767-8 Verklarend commentaar [interpretatie] in {systeem} (tekstueel)

Kolommen Concept en DefinitieCode: houdt de muis boven de waarde voor meer informatie
Voor uitleg over de gebruikte symbolen, zie de legenda pagina

Example Instances

FLACCpijnScore
ScoreDatumTijd 21-12-2016 12:05
Gezicht 1 (Fronst af en toe of trekt een grimas, is teruggetrokken, ongeïnteresseerd)
Benen 2 (Schopt of heeft opgetrokken benen)
Activiteit 1 (Kronkelt, wringt zich in bochten, verandert steeds van houding, is gespannen)
Huilen 0 (Huilt niet (wakker of slapend))
Troostbaar 2 (Is moeilijk te troosten of op te beuren)
Totaalscore 6
Toelichting Controle voor toediening pijnmedicatie.

References

1. Stichting Kind&Pijn [Online] Beschikbaar op:http://www.kind-pijn.org/ [Geraadpleegd: 2 augustus 2016] 2. Richtlijn Pijnmeting en Behandeling van pijn bij kinderen, NVK, 2007 [Online] Beschikbaar op:https://www.nvk.nl/Kwaliteit/Richtlijnenoverzicht/Details/tabid/1558/articleType/ArticleView/articleId/760/Pijn-meting-en-behandeling-van.aspx [Geraadpleegd: 21 december 2016]

Valuesets

ActiviteitCodelijst

Valueset OID: 2.16.840.1.113883.2.4.3.11.60.40.2.12.13.3 Binding: Required Status: Active
Conceptnaam Conceptcode Conceptwaarde Codestelselnaam Codesysteem OID Omschrijving
Ligt rustig Act0 0 FLACC_Activiteit 2.16.840.1.113883.2.4.3.11.60.40.4.21.3 Ligt rustig, in een normale houding, maakt rustige bewegingen
Kronkelt Act1 1 FLACC_Activiteit 2.16.840.1.113883.2.4.3.11.60.40.4.21.3 Kronkelt, wringt zich in bochten, verandert steeds van houding,is gespannen
Overstrekt zich Act2 2 FLACC_Activiteit 2.16.840.1.113883.2.4.3.11.60.40.4.21.3 Overstrekt zich, trekt een holle rug of ligt ineengekrompen,is verstijfd of maakt schokkende bewegingen
Andere waarden zijn niet toegestaan

BenenCodelijst

Valueset OID: 2.16.840.1.113883.2.4.3.11.60.40.2.12.13.2 Binding: Required Status: Active
Conceptnaam Conceptcode Conceptwaarde Codestelselnaam Codesysteem OID Omschrijving
Normale houding Legs0 0 FLACC_Benen 2.16.840.1.113883.2.4.3.11.60.40.4.21.2 Normale houding en/of ontspannen
Gespannen Legs1 1 FLACC_Benen 2.16.840.1.113883.2.4.3.11.60.40.4.21.2 Ongemakkelijk, onrustig, gespannen
Schopt Legs2 2 FLACC_Benen 2.16.840.1.113883.2.4.3.11.60.40.4.21.2 Schopt of heeft opgetrokken benen
Andere waarden zijn niet toegestaan

GezichtCodelijst

Valueset OID: 2.16.840.1.113883.2.4.3.11.60.40.2.12.13.1 Binding: Required Status: Active
Conceptnaam Conceptcode Conceptwaarde Codestelselnaam Codesysteem OID Omschrijving
Geen specifieke expressie of glimlach Face0 0 FLACC_Gezicht 2.16.840.1.113883.2.4.3.11.60.40.4.21.1 Vertoont geen specifieke expressie of glimlach
Fronst af en toe of trekt een grimas, Face1 1 FLACC_Gezicht 2.16.840.1.113883.2.4.3.11.60.40.4.21.1 Fronst af en toe of trekt een grimas, is teruggetrokken, ongeïnteresseerd
Fronst regelmatig tot voortdurend Face2 2 FLACC_Gezicht 2.16.840.1.113883.2.4.3.11.60.40.4.21.1 Fronst regelmatig tot voortdurend, klemt de kaken op elkaar, heeft een trillende kin
Andere waarden zijn niet toegestaan

HuilenCodelijst

Valueset OID: 2.16.840.1.113883.2.4.3.11.60.40.2.12.13.4 Binding: Required Status: Active
Conceptnaam Conceptcode Conceptwaarde Codestelselnaam Codesysteem OID Omschrijving
Huilt niet Cry0 0 FLACC_Huilen 2.16.840.1.113883.2.4.3.11.60.40.4.21.4 Huilt niet (wakker of slapend)
Kreunt Cry1 1 FLACC_Huilen 2.16.840.1.113883.2.4.3.11.60.40.4.21.4 Kreunt, kermt of jengelt; klaagt af en toe
Huilt voortdurend Cry2 2 FLACC_Huilen 2.16.840.1.113883.2.4.3.11.60.40.4.21.4 Huilt voortdurend, schreeuwt of jammert, klaagt veelvuldig
Andere waarden zijn niet toegestaan

TroostbaarCodelijst

Valueset OID: 2.16.840.1.113883.2.4.3.11.60.40.2.12.13.5 Binding: Required Status: Active
Conceptnaam Conceptcode Conceptwaarde Codestelselnaam Codesysteem OID Omschrijving
Tevreden Cons0 0 FLACC_Troostbaar 2.16.840.1.113883.2.4.3.11.60.40.4.21.5 Is tevreden, ontspannen
Te troosten, af te leiden Cons1 1 FLACC_Troostbaar 2.16.840.1.113883.2.4.3.11.60.40.4.21.5 Is te troosten door af en toe aan te raken, te knuffelen of toe te spreken; laat zich afleiden
Moeilijk te troosten Cons2 2 FLACC_Troostbaar 2.16.840.1.113883.2.4.3.11.60.40.4.21.5 Is moeilijk te troosten of op te beuren
Andere waarden zijn niet toegestaan

Deze bouwsteen in overige publicaties

Bouwsteen verwijzingen

Deze bouwsteen verwijst naar

--

Deze bouwsteen wordt gebruikt in

--

Technische specificaties in HL7v3 CDA en HL7 FHIR

Om informatie op basis van zorginformatiebouwstenen uit te wisselen zijn aanvullende, meer technische specificaties nodig.
Niet iedere omgeving kan met dezelfde technische specificaties overweg. Om deze reden zijn er meerdere typen technische specificaties:

  • HL7® versie 3 CDA compatibele specificaties, beschikbaar via de Nictiz ART-DECOR® omgeving
  • HL7® FHIR® compatibele specificaties, beschikbaar via de Nictiz-omgeving op de Simplifier FHIR Registry

Downloads

De bouwsteen is ook beschikbaar als pdf bestand of als spreadsheet

Over deze informatie

De informatie in deze wiki pagina is gebaseerd op de prepublicatie 2026-1
SNOMED CT en LOINC codes zijn gebaseeerd op:

  • SNOMED Clinical Terms versie: 20260331 [R] (maart 2026-editie)
  • LOINC version 2.81

De voorwaarden van gebruik staan op de beginpagina
Deze pagina is gegenereerd op 18/04/2026 17:24:30 met ZibExtraction v. 10.0.9604.31200


Terug naar ZIB overzicht