AddressInformation-v1.2(2026-1EN)
General information
Name: nl.zorg.part.AddressInformation ![]()
Version: 1.2
HCIM Status:Final
Release: 2026-1
Release status: Prepublished
Release date: 17-04-2026
Metadata
| DCM::CoderList | Kerngroep Registratie aan de Bron |
| DCM::ContactInformation.Address | * |
| DCM::ContactInformation.Name | * |
| DCM::ContactInformation.Telecom | * |
| DCM::ContentAuthorList | Projectgroep Generieke Overdrachtsgegevens & Kerngroep Registratie aan de Bron |
| DCM::CreationDate | 3-7-2017 |
| DCM::DeprecatedDate | |
| DCM::DescriptionLanguage | nl |
| DCM::EndorsingAuthority.Address | |
| DCM::EndorsingAuthority.Name | PM |
| DCM::EndorsingAuthority.Telecom | |
| DCM::Id | 2.16.840.1.113883.2.4.3.11.60.40.3.20.5 |
| DCM::KeywordList | |
| DCM::LifecycleStatus | Final |
| DCM::ModelerList | Kerngroep Registratie aan de Bron |
| DCM::Name | nl.zorg.part.Adresgegevens |
| DCM::PublicationDate | 17-04-2026 |
| DCM::PublicationStatus | Prepublished |
| DCM::ReviewerList | Projectgroep Generieke Overdrachtsgegevens & Kerngroep Registratie aan de Bron |
| DCM::RevisionDate | 24-04-2024 |
| DCM::Supersedes | nl.zorg.part.Adresgegevens-v1.1 |
| DCM::Version | 1.2 |
| HCIM::PublicationLanguage | EN |
Revision History
Only available in Dutch
Publicatieversie 1.0 (04-09-2017)
Publicatieversie 1.0.1 (31-01-2020)
| ZIB-900 | NumberType Codelist |
| ZIB-959 | adressoort niet verplicht stellen |
Publicatieversie 1.2 (15-04-2024)
| ZIB-2218 | Oth toevoegen aan Waardenlijsten met een required binding |
Concept
Address information includes data where a person resides (temporarily, permanently) or where a building is located.
This is a partial information model.
Purpose
Address information is used for visiting a person or organization and for addressing of mail.
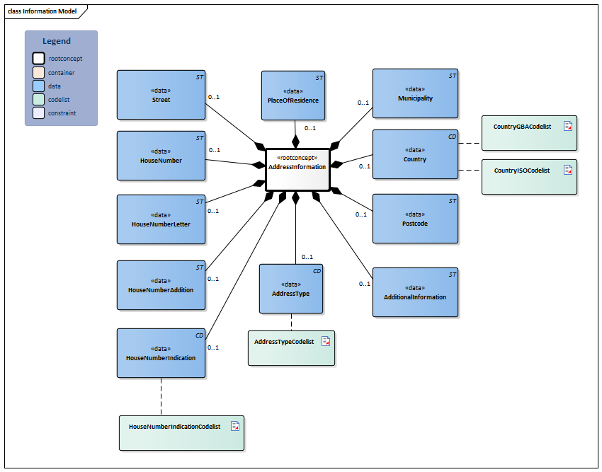
Information Model

| Type | Id | Concept | Card. | Definition | DefinitionCode | Reference | |||||||||
| NL-CM:20.5.1 | Root concept of the AddressInformation partial information model. This root concept contains all data elements of the AddressInformation partial information model. | ||||||||||||||
| NL-CM:20.5.2 | 0..1 | Street name of the address. | |||||||||||||
| NL-CM:20.5.12 | 0..1 | House number of the address. | |||||||||||||
| NL-CM:20.5.11 | 0..1 | A letter following the house number as assigned by the municipal authorities. | |||||||||||||
| NL-CM:20.5.10 | 0..1 | The letters or signs needed to locate the mailbox, in addition to the house number and letter. | |||||||||||||
| NL-CM:20.5.9 | 0..1 | The indication used for addresses which do not consist of the usual street name and house number. |
| ||||||||||||
| NL-CM:20.5.6 | 0..1 | Postcode of the address.
In Dutch addresses, preferably use the postcode from the Postcode table (OID: 2.16.840.1.113883.2.4.4.15). |
|||||||||||||
| NL-CM:20.5.3 | 0..1 | A geographically determined area which forms part of the municipal area.
For Dutch places of residence, preferably use the name from the GBA, table 33 (OID: 2.16.840.1.113883.2.4.6.14). |
|||||||||||||
| NL-CM:20.5.4 | 0..1 | Municipality of residence.
For Dutch municipalities, preferably use the name from the GBA, table 33 (OID: 2.16.840.1.113883.2.4.6.14). |
|||||||||||||
| NL-CM:20.5.5 | 0..1 | Country in which the address is located. |
| ||||||||||||
| NL-CM:20.5.7 | 0..1 | Extra information such as the building name, building number, entrance, route number. | |||||||||||||
| NL-CM:20.5.8 | 0..1 | The type of address in question, such as a home address or mailing address. |
| ||||||||||||
Columns Concept and DefinitionCode: hover over the values for more information
For explanation of the symbols, please see the legend page
Example Instances
Only available in Dutch
| Adresgegevens | |
| Straat | 1e Jacob van Campenstr |
| Huisnummer | 15 |
| Woonplaats | Hoogmade |
| Gemeente | Kaag en Braassem |
| Postcode | 1012 NX |
| AdresSoort | Woon-/verblijfadres |
| Land | Nederland |
| Adresgegevens | |
| Straat | Stationsstraat |
| Huisnummer | 11 |
| Woonplaats | Alphen aan den Rijn |
| Gemeente | |
| Postcode | 2406 AB |
| AdresSoort | Officieel adres |
| Land |
Valuesets
AddressTypeCodelist
| Valueset OID: 2.16.840.1.113883.2.4.3.11.60.40.2.20.5.3 | Binding: Extensible | Status: Active |
| Conceptname | Conceptcode | Codesystem name | Codesystem OID | Description |
| Postal Address | PST | AddressUse | 2.16.840.1.113883.5.1119 | Postadres |
| Primary Home | HP | AddressUse | 2.16.840.1.113883.5.1119 | Officieel adres |
| Visit Address | PHYS | AddressUse | 2.16.840.1.113883.5.1119 | Woon-/verblijfadres |
| Temporary Address | TMP | AddressUse | 2.16.840.1.113883.5.1119 | Tijdelijk adres |
| Work Place | WP | AddressUse | 2.16.840.1.113883.5.1119 | Werkadres |
| Vacation Home | HV | AddressUse | 2.16.840.1.113883.5.1119 | Vakantie adres |
| Value Other (OTH) from codesystem NullFlavor (OID: 2.16.840.1.113883.5.1008) is allowed in this valueset. | ||||
CountryGBACodelist
| Valueset OID: 2.16.840.1.113883.2.4.3.11.60.40.2.20.5.1 | Binding: Required | Status: Active |
| Conceptname | Codesystem name | Codesystem OID |
| All values | GBA Tabel 34 (Landentabel) | 2.16.840.1.113883.2.4.4.16.34 |
| Value Other (OTH) from codesystem NullFlavor (OID: 2.16.840.1.113883.5.1008) is allowed in this valueset. | ||
CountryISOCodelist
| Valueset OID: 2.16.840.1.113883.2.4.3.11.60.40.2.20.5.2 | Binding: Required | Status: Active |
| Conceptname | Codesystem name | Codesystem OID |
| All values | ISO 3166-1 (alpha-2) | 1.0.3166.1.2.2 |
| Value Other (OTH) from codesystem NullFlavor (OID: 2.16.840.1.113883.5.1008) is allowed in this valueset. | ||
HouseNumberIndicationCodelist
| Valueset OID: 2.16.840.1.113883.2.4.3.11.60.40.2.20.5.4 | Binding: Required | Status: Active |
| Conceptname | Conceptcode | Codesystem name | Codesystem OID | Description |
| Tegenover | to | AanduidingBijHuisnummer | 2.16.840.1.113883.2.4.3.11.60.101.5.3 | Tegenover |
| Bij | by | AanduidingBijHuisnummer | 2.16.840.1.113883.2.4.3.11.60.101.5.3 | Bij |
| Value Other (OTH) from codesystem NullFlavor (OID: 2.16.840.1.113883.5.1008) is allowed in this valueset. | ||||
This information model in other releases
- Release 2017, (Version 1.0)
- Prerelease 2018-2, (Version 1.0)
- Prerelease 2019-2, (Version 1.1)
- Release 2020, (Version 1.1)
- Prerelease 2021-2, (Version 1.1)
- Prerelease 2022-1, (Version 1.1)
- Prerelease 2023-1, (Version 1.1)
- Release 2024, (Version 1.2)
Information model references
This information model refers to
- --
This information model is used in
Technical specifications in HL7v3 CDA and HL7 FHIR
To exchange information based on health and care information models, additional, more technical specifications are required.
Not every environment can handle the same technical specifications. For this reason, there are several types of technical specifications:
- HL7® version 3 CDA compatible specifications, available through the Nictiz ART-DECOR® environment

- HL7® FHIR® compatible specifications, available through the Nictiz environment on the Simplifier FHIR

Downloads
This information model is also available as pdf file
or as spreadsheet
About this information
The information in this wikipage is based on prerelease 2026-1
SNOMED CT and LOINC codes are based on:
- SNOMED Clinical Terms versie: 20260331 [R] (maart 2026-editie)
- LOINC version 2.81
Conditions for use are located on the mainpage ![]()
This page is generated on 19/04/2026 02:06:54 with ZibExtraction v. 10.0.9604.31200