PainCharacteristics-v2.1(2026-1EN)

Uit Zorginformatiebouwstenen
Versie door Update bot (overleg | bijdragen) op 18 apr 2026 om 18:31 (Nieuwe pagina aangemaakt met '<!-- Hieronder wordt een transclude page aangeroepen --> {{Versions-2.16.840.1.113883.2.4.3.11.60.40.3.12.21(EN)|1|PainCharacteristics-v2.1(2026-1EN)}} <!-- Tot hier de transclude page --> ==General information<!--hdGeneralInformation-->== Name<!--hdName-->: '''nl.zorg.PainCharacteristics''' link=Pijnkenmerken-v2.1(2026-1NL)<BR> Version<!--hdVersion-->: '''2.1''' <br> HCIM Status<!--hdStatus-->:Final<br> Release<!--hdPublication-->: '…')
(wijz) ← Oudere versie | Huidige versie (wijz) | Nieuwere versie → (wijz)
Naar navigatie springen Naar zoeken springen



General information

Name: nl.zorg.PainCharacteristics
Version: 2.1
HCIM Status:Final
Release: 2026-1
Release status: Prepublished
Release date: 17-04-2026


Back to HCIM list

Metadata

DCM::CoderList Nictiz zib centrum
DCM::ContactInformation.Address *
DCM::ContactInformation.Name *
DCM::ContactInformation.Telecom *
DCM::ContentAuthorList Projectgroep Generieke Overdrachtsgegevens & Kerngroep Registratie aan de Bron
DCM::CreationDate 8-5-2020
DCM::DeprecatedDate
DCM::DescriptionLanguage nl
DCM::EndorsingAuthority.Address
DCM::EndorsingAuthority.Name PM
DCM::EndorsingAuthority.Telecom
DCM::Id 2.16.840.1.113883.2.4.3.11.60.40.3.12.21
DCM::KeywordList pijn, pijnkenmerken, ALTIS
DCM::LifecycleStatus Final
DCM::ModelerList Kerngroep Registratie aan de Bron
DCM::Name nl.zorg.Pijnkenmerken
DCM::PublicationDate 17-04-2026
DCM::PublicationStatus Prepublished
DCM::ReviewerList Projectgroep Generieke Overdrachtsgegevens & Kerngroep Registratie aan de Bron
DCM::RevisionDate 08-04-2024
DCM::Supersedes nl.zorg.Pijnkenmerken-v2.0
DCM::Version 2.1
HCIM::PublicationLanguage EN

Revision History

Only available in Dutch

Publicatieversie 1.0 (01-09-2020)

Publicatieversie 2.0 (15-10-2023)

ZIB-1907 Voorstel verbeterde SNOMED code voor term 'Continue' in de zib Pijnkernmerken

Publicatieversie 2.1 (15-04-2024)

ZIB-2044 Definitie code voor concept Pijnbeloop

Concept

Pain characteristics describe specific, localized pain. They provide information on a number of  aspects of the pain the patient is experiencing. The aspects follow the ALTIS method (Quality, Localization, Duration, Intensity and Context). In this way, pain is always assessed in the same way.

Purpose

Pain Characteristics are instrumental in establishing a diagnosis and in evaluating the effectiveness of pain medication.

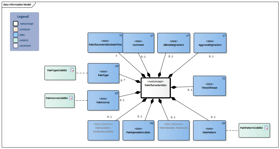
Information Model


#4735#4738#4743AnatomicalLocation-v1.0.4(2026-1EN)PainScore-v4.1(2026-1EN)#PainCourseCodelist#4740#PainPatternCodelist#PainTypeCodelist#4749#4744#4737#4736#4739#4750


Type Id Concept Card. Definition DefinitionCode Reference
NL-CM:12.21.1 PainCharacteristics Root concept of the PainCharacteristics information model.This root concept contains all data elements of the PainCharacteristics information model.
276435006 Pain / sensation finding
NL-CM:12.21.2 PainType 0..*  Description of the characteristics of the pain as experienced by the patient.
364632003 Pain character
PainTypeCodelist
NL-CM:12.21.3 PainLocation::AnatomicLocation 0..1 Anatomic location and laterality of the pain.
363698007 Finding site
AnatomicalLocation
NL-CM:12.21.4 PainEpisodeDuration 0..1 The duration of a pain episode with non-continues pain. The duration is measured in units of time (days, hours, ...)
162442009 Time symptom lasts
NL-CM:12.21.12 TimeOfOnset 0..1 Date and time of the onset of the pain.
405795006 Time of symptom onset
NL-CM:12.21.5 PainIntensity::PainScore 0..1 The intensity or severity of the pain experienced by the patient, measured using the NRS or VAS score.
406127006 Pain intensity
PainScore
NL-CM:12.21.6 PainPattern 0..1 Description of any repeating patterns in the course of the pain that occur over time
364631005 Pattern of pain
PainPatternCodelist
NL-CM:12.21.7 PainCourse 0..1 The course of the pain over time since the onset.
310951000146102 Pain course
PainCourseCodelist
NL-CM:12.21.8 AlleviatingFactors 0..1 Description of the factors that relieve the pain, such as rest.
162483007 Symptom relieving factors
NL-CM:12.21.11 AggravatingFactors 0..1 Description of the factors that aggravate the pain, such as exercise.
162473008 Symptom aggravating factors
NL-CM:12.21.9 PainCharacteristicsDateTime 1 The date and time at which the pain characteristics have been identified.
439771001 Date of event
NL-CM:12.21.10 Comment 0..1 Comments on the described pain characteristics.
48767-8 Annotation comment [Interpretation] Narrative

Columns Concept and DefinitionCode: hover over the values for more information
For explanation of the symbols, please see the legend page

Example Instances

Only available in Dutch

Pijnkenmerken
PijnAard Drukkend
PijnLocatie
Locatie Borst
Lateraliteit Links
PijnAanvalDuur 1 uur
BeginTijdPijn 11-08-2020
PijnIntensiteit
PijnscoreWaarde 5
PijnMeetmethode NRS10
PijnPatroon Aanvalsgewijs
Pijnbeloop Toenemend
VerzachtendeFactoren -
VerergerendeFactoren Ademhalen
PijnkenmerkenDatumTijd 12-08-2020
Toelichting

References

1. openEHR-EHR-OBSERVATION.symptom-pain.v1[Online] Beschikbaar op: http://www.openehr.org/knowledge/ [Geraadpleegd: 23 december 2014].

Valuesets

PainCourseCodelist

Valueset OID: 2.16.840.1.113883.2.4.3.11.60.40.2.12.21.2 Binding: Required Status: Active
Conceptname Conceptcode Codesystem name Codesystem OID Description
Stable 58158008 SNOMED CT 2.16.840.1.113883.6.96 Stabiel
Increasing 260369004 SNOMED CT 2.16.840.1.113883.6.96 Toenemend
Decreasing 260371004 SNOMED CT 2.16.840.1.113883.6.96 Afnemend
Other values are not allowed

PainPatternCodelist

Valueset OID: 2.16.840.1.113883.2.4.3.11.60.40.2.12.21.3 Binding: Required Status: Active
Conceptname Conceptcode Codesystem name Codesystem OID Description
Continuous 255238004 SNOMED CT 2.16.840.1.113883.6.96 Continue [DEPRECATED]
Continual 263730007 SNOMED CT 2.16.840.1.113883.6.96 Continue
Paroxysmal 26593000 SNOMED CT 2.16.840.1.113883.6.96 Aanvalsgewijs
Fluctuating 255341006 SNOMED CT 2.16.840.1.113883.6.96 Fluctuerend, wisselend
Other values are not allowed

PainTypeCodelist

Valueset OID: 2.16.840.1.113883.2.4.3.11.60.40.2.12.21.1 Binding: Extensible Status: Active
Conceptname Conceptcode Codesystem name Codesystem OID Description
Shooting pain 49575005 SNOMED CT 2.16.840.1.113883.6.96 opflikkerend, flitsend, schietend
Sharp pain 8708008 SNOMED CT 2.16.840.1.113883.6.96 prikkelend, stekend, doorborend
Tightening pain 162505000 SNOMED CT 2.16.840.1.113883.6.96 drukkend, knellend, snoerend
Burning pain 36349006 SNOMED CT 2.16.840.1.113883.6.96 branderig, brandend, vlammend
Cutting pain 162503007 SNOMED CT 2.16.840.1.113883.6.96 scherp, snijdend, messcherp
Aching pain 27635008 SNOMED CT 2.16.840.1.113883.6.96 zeurend, knagend, hardnekkig
Paresthesia 91019004 SNOMED CT 2.16.840.1.113883.6.96 tintelingen, doof
Value Other (OTH) from codesystem NullFlavor (OID: 2.16.840.1.113883.5.1008) is allowed in this valueset.

This information model in other releases

Information model references

This information model refers to

This information model is used in

--

Technical specifications in HL7v3 CDA and HL7 FHIR

To exchange information based on health and care information models, additional, more technical specifications are required.
Not every environment can handle the same technical specifications. For this reason, there are several types of technical specifications:

  • HL7® version 3 CDA compatible specifications, available through the Nictiz ART-DECOR® environment
  • HL7® FHIR® compatible specifications, available through the Nictiz environment on the Simplifier FHIR

Downloads

This information model is also available as pdf file or as spreadsheet

About this information

The information in this wikipage is based on prerelease 2026-1
SNOMED CT and LOINC codes are based on:

  • SNOMED Clinical Terms versie: 20260331 [R] (maart 2026-editie)
  • LOINC version 2.81

Conditions for use are located on the mainpage
This page is generated on 18/04/2026 18:14:00 with ZibExtraction v. 10.0.9604.31200


Back to HCIM list