MultidisciplinaryTeamMeeting-v3.0(2026-1EN)

Uit Zorginformatiebouwstenen
Versie door Update bot (overleg | bijdragen) op 18 apr 2026 om 18:31 (Nieuwe pagina aangemaakt met '<!-- Hieronder wordt een transclude page aangeroepen --> {{Versions-2.16.840.1.113883.2.4.3.11.60.40.3.15.2(EN)|1|MultidisciplinaryTeamMeeting-v3.0(2026-1EN)}} <!-- Tot hier de transclude page --> ==General information<!--hdGeneralInformation-->== Name<!--hdName-->: '''nl.zorg.MultidisciplinaryTeamMeeting''' link=Patientbespreking-v3.0(2026-1NL)<BR> Version<!--hdVersion-->: '''3.0''' <br> HCIM Status<!--hdStatus-->:Final<br> Release<!…')
(wijz) ← Oudere versie | Huidige versie (wijz) | Nieuwere versie → (wijz)
Naar navigatie springen Naar zoeken springen



General information

Name: nl.zorg.MultidisciplinaryTeamMeeting
Version: 3.0
HCIM Status:Final
Release: 2026-1
Release status: Prepublished
Release date: 17-04-2026


Back to HCIM list

Metadata

DCM::CoderList
DCM::ContactInformation.Address *
DCM::ContactInformation.Name *
DCM::ContactInformation.Telecom *
DCM::ContentAuthorList
DCM::CreationDate 10-04-2020
DCM::DeprecatedDate
DCM::DescriptionLanguage nl
DCM::EndorsingAuthority.Address
DCM::EndorsingAuthority.Name NFU
DCM::EndorsingAuthority.Telecom
DCM::Id 2.16.840.1.113883.2.4.3.11.60.40.3.15.2
DCM::KeywordList Patiëntbespreking, MDO
DCM::LifecycleStatus Final
DCM::ModelerList
DCM::Name nl.zorg.Patientbespreking
DCM::PublicationDate 17-04-2026
DCM::PublicationStatus Prepublished
DCM::ReviewerList
DCM::RevisionDate 07-04-2025
DCM::Supersedes nl.zorg.Patientbespreking-v2.0
DCM::Version 3.0
HCIM::PublicationLanguage EN

Revision History

Only available in Dutch

Publicatieversie 1.0 (01-09-2020)

Publicatieversie 1.1 (01-12-2021)

ZIB-1412 zib Visus - code 'Anders, specificeer'
ZIB-1425 zib Patientbespreking Wikitabelrijvolgorde
ZIB-1493 Sectie References bevat een nogal voorlopige tekst. Graag aanvullen of inhoud geheel verwijderen
ZIB-1514 Spelfouten in de zib van PatientBespreking

Publicatieversie 1.1.1 (10-06-2022)

ZIB-1603 Tekstuele wijzigingen zib Patientbespreking (2020)

Publicatieversie 2.0 (15-10-2023)

ZIB-1637 Patientbespreking::Beleid definitiecode

Publicatieversie 3.0 (24-04-2024)

ZIB-2620 PatientBespreking - Vervangen van de verwijzing naar Probleem

Concept

A multidisciplinary team meeting is a meeting of health care providers in which the results of examinations and treatment are discussed with the aim of formulating joint advice for the treatment of the patient. A patient can also be present. When healthcare professionals from various disciplines participate, and this is structurally organized (local, regional, sub regional or through a partnership), this is often referred to as a multidisciplinary consultation.

Purpose

The aim of the multidisciplinary team meeting is to evaluate the health status of the patient and to align subsequent policy for optimal treatment with care providers of all disciplines relevant for the patient’s (nursing) diagnosis or symptom. Participants use results of diagnostic procedures and treatment as well as the latest (scientific) insights for the treatment of the patient’s health status.

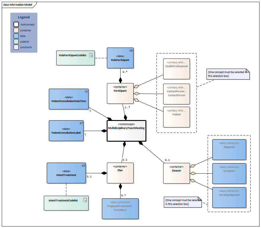
Information Model


NursingDiagnosis-v1.0(2026-1EN)Symptom-v2.0(2026-1EN)Diagnosis-v2.0(2026-1EN)#5902Patient-v4.3(2026-1EN)#RoleParticipantCodelistContactPerson-v5.0(2026-1EN)#5900#5886Procedure-v6.0(2026-1EN)#IntentTreatmentCodelist#5899#5904#5894#5890HealthProfessional-v4.0.1(2026-1EN)#5895


Type Id Concept Card. Definition DefinitionCode Reference
NL-CM:15.2.1 MultidisciplinaryTeamMeeting Root concept of the MultidisciplinaryTeamMeeting information model. This root concept contains all data elements of the MultidisciplinaryTeamMeeting information model.
384682003 Multidisciplinary care conference
NL-CM:15.2.5 PatientConsultationLabel 1 The name used to identify the particular patient consultation, e.g. MDC head and neck cancer.
NL-CM:15.2.6 PatientConsultationDateTime 1 The date (and time) the patient consultation is scheduled or took place.
439771001 Date of event
NL-CM:15.2.13 Participant 2 ..* Container of the Participant concept. This container contains all data elements of the Participant concept.
NL-CM:15.2.14 RoleParticipant 0..* Role of the person in the patient meeting, for example chairman, expert, notifier, secretary.
RoleParticipantCodelist
NL-CM:15.2.3 HealthProfessional (0..1) Health professional as participant of the patient consultation.
HealthProfessional
NL-CM:15.2.15 ContactPerson::ContactPerson (0..1) Contact person as participant of the patient consultation.
ContactPerson
NL-CM:15.2.16 Patient (0..1) The patient as participant of the patient consultation.
Patient
NL-CM:15.2.17 Reason 0..1 Container of the Reason concept.This container contains all data elements of the Reason concept.
NL-CM:15.2.18 Diagnosis (0..1) The diagnosis that gives rise to discussing the patient in the multidisciplinary team meeting.
Diagnosis
NL-CM:15.2.19 Symptom (0..1) The symptom that gives rise to discussing the patient in the multidisciplinary team meeting.
Symptom
NL-CM:15.2.20 NursingDiagnosis (0..1) The nursing diagnosis that gives rise to discussing the patient in the multidisciplinary team meeting.
NursingDiagnosis
NL-CM:15.2.10 Plan 0..1 Container of the Plan concept. This container contains all data elements of the Plan concept.
160841000146102 Section for treatment recommendation decided in multidisciplinary care meeting
NL-CM:15.2.12 ProposedTreatment::Procedure 0..* Proposed treatment.
Procedure
NL-CM:15.2.11 IntentTreatment 0..1 Intent of treatment. For instance conform protocol, curative or pain management, trial etc.
395077000 Treatment intent
IntentTreatmentCodelist

Columns Concept and DefinitionCode: hover over the values for more information
For explanation of the symbols, please see the legend page

Example Instances

Only available in Dutch

PatientBespreking
Label
Expertpanel MDO colorectaal
Deelnemers
Naam Specialisme Zorgaanbieder Contactgegevens DeelnemerRol
W. Klaasen Verpleegkundige MUMC+ 043-8547930 Casemanager
Drs. S. Curie Radioloog MUMC+ 043-9263795 Expert
Dr. R. van Heck Internist-oncoloog MUMC+ 043-5388393 Voorzitter
Dr. J. Willems Chirurg-oncoloog Laurentius zkh 0475-645398 Aanmelder
Dr. de Groot Lever-chirurg MMC 040-5921909 Expert
Dr. Stevens Lever-chirurg MUMC+ 043-8748887 Expert
Patient en/of contactpersoon
Dhr. Pieterse 0475 - 228844
Mw. Pieterse-de Groot 06 – 11114444
Patient Bespreking DatumTijd Patient Aanleiding
Diagnose
25-06-2020 10:15 – 10:30 Dhr. Pieterse 781382000 |Malignant neoplasm of colon and/or rectum
Beleid
Intentie Behandeling
Curatief
VoorgesteldeBehandeling::Verrichting
VerrichtingType Datum UitgevoerdDoor Locatie
Partiële leverresectie 09-2020 Dr. Stevens MUMC+

References

volgt n

Valuesets

IntentTreatmentCodelist

Valueset OID: 2.16.840.1.113883.2.4.3.11.60.40.2.15.2.1 Binding: Extensible Status: Active
Conceptname Conceptcode Codesystem name Codesystem OID Description
Following clinical pathway protocol 370858005 SNOMED CT 2.16.840.1.113883.6.96 Behandeling conform richtlijn
Curative - procedure intent 373808002 SNOMED CT 2.16.840.1.113883.6.96 Curatieve behandeling
Palliative care 103735009 SNOMED CT 2.16.840.1.113883.6.96 Palliatieve zorg
Assessment of eligibility for clinical trial 450332002 SNOMED CT 2.16.840.1.113883.6.96 Toetsing van inclusiecriteria voor clinical trial
Value Other (OTH) from codesystem NullFlavor (OID: 2.16.840.1.113883.5.1008) is allowed in this valueset.

RoleParticipantCodelist

Valueset OID: 2.16.840.1.113883.2.4.3.11.60.40.2.15.2.2 Binding: Extensible Status: Active
Conceptname Conceptcode Codesystem name Codesystem OID Description
Chair VOORZ RolBespreking 2.16.840.1.113883.2.4.3.11.60.40.4.26.1 Voorzitter van de patiëntbespreking
Aanmelder AANM RolBespreking 2.16.840.1.113883.2.4.3.11.60.40.4.26.1 Aanmelder van de patiënt bij de bespreking
Expert EXPR RolBespreking 2.16.840.1.113883.2.4.3.11.60.40.4.26.1 Inhoudelijk expert bij de bespreking
Value Other (OTH) from codesystem NullFlavor (OID: 2.16.840.1.113883.5.1008) is allowed in this valueset.

This information model in other releases

Information model references

This information model refers to

This information model is used in

--

Technical specifications in HL7v3 CDA and HL7 FHIR

To exchange information based on health and care information models, additional, more technical specifications are required.
Not every environment can handle the same technical specifications. For this reason, there are several types of technical specifications:

  • HL7® version 3 CDA compatible specifications, available through the Nictiz ART-DECOR® environment
  • HL7® FHIR® compatible specifications, available through the Nictiz environment on the Simplifier FHIR

Downloads

This information model is also available as pdf file or as spreadsheet

About this information

The information in this wikipage is based on prerelease 2026-1
SNOMED CT and LOINC codes are based on:

  • SNOMED Clinical Terms versie: 20260331 [R] (maart 2026-editie)
  • LOINC version 2.81

Conditions for use are located on the mainpage
This page is generated on 18/04/2026 18:13:55 with ZibExtraction v. 10.0.9604.31200


Back to HCIM list