GlasgowComaScale-v3.4(2026-1EN)

Uit Zorginformatiebouwstenen
Versie door Update bot (overleg | bijdragen) op 18 apr 2026 om 18:31 (Nieuwe pagina aangemaakt met '<!-- Hieronder wordt een transclude page aangeroepen --> {{Versions-2.16.840.1.113883.2.4.3.11.60.40.3.12.8(EN)|1|GlasgowComaScale-v3.4(2026-1EN)}} <!-- Tot hier de transclude page --> ==General information<!--hdGeneralInformation-->== Name<!--hdName-->: '''nl.zorg.GlasgowComaScale''' link=GlasgowComaScale-v3.4(2026-1NL)<BR> Version<!--hdVersion-->: '''3.4''' <br> HCIM Status<!--hdStatus-->:Final<br> Release<!--hdPublication-->: '''20…')
(wijz) ← Oudere versie | Huidige versie (wijz) | Nieuwere versie → (wijz)
Naar navigatie springen Naar zoeken springen



General information

Name: nl.zorg.GlasgowComaScale
Version: 3.4
HCIM Status:Final
Release: 2026-1
Release status: Prepublished
Release date: 17-04-2026


Back to HCIM list

Metadata

DCM::CoderList Kerngroep Registratie aan de Bron
DCM::ContactInformation.Address *
DCM::ContactInformation.Name *
DCM::ContactInformation.Telecom *
DCM::ContentAuthorList Projectgroep Generieke Overdrachtsgegevens & Kerngroep Registratie aan de Bron
DCM::CreationDate 29-11-2012
DCM::DeprecatedDate
DCM::DescriptionLanguage nl
DCM::EndorsingAuthority.Address
DCM::EndorsingAuthority.Name PM
DCM::EndorsingAuthority.Telecom
DCM::Id 2.16.840.1.113883.2.4.3.11.60.40.3.12.8
DCM::KeywordList Glascow coma schaal
DCM::LifecycleStatus Final
DCM::ModelerList Kerngroep Registratie aan de Bron
DCM::Name nl.zorg.GlasgowComaScale
DCM::PublicationDate 17-04-2026
DCM::PublicationStatus Prepublished
DCM::ReviewerList Projectgroep Generieke Overdrachtsgegevens & Kerngroep Registratie aan de Bron
DCM::RevisionDate 09-04-2024
DCM::Supersedes nl.zorg.GlasgowComaScale-v3.3
DCM::Version 3.4
HCIM::PublicationLanguage EN

Revision History

Only available in Dutch

Publicatieversie 1.0 (15-02-2013) -

Publicatieversie 1.1 (01-07-2013) -

Publicatieversie 1.2 (01-04-2015)

ZIB-227 DCM::Name van klinische bouwsteen OverdrachtGlasgowComaScale aangepast van nl.nfu.OverdrachtScoreBewustzijn naar nl.nfu.OverdrachtGlasgowComaScale.
ZIB-228 De naam van de waardenlijst GCS_VerbalCodelijstBaby van concept GCS_Verbal kwam niet overeen met de tagged value.
ZIB-229 De naam van de waardenlijst GCS_VerbalCodelijstKleuter van concept GCS_Verbal kwam niet overeen met de tagged value.
ZIB-230 De naam van de waardenlijst GCS_VerbalCodelijst van concept GCS_Verbal kwam niet overeen met de tagged value.
ZIB-231 De naam van de waardenlijst GCS_EyesCodelijst van concept GCS_Eyes kwam niet overeen met de tagged value.
ZIB-232 De naam van de waardenlijst GCS_MotorCodelijst van concept GCS_Motor kwam niet overeen met de tagged value.
ZIB-308 Prefix Overdracht weggehaald bij de generieke bouwstenen
ZIB-311 waardebereik TotaalScore
ZIB-361 Naamgeving concept Opmerking aangepast

Incl. algemene wijzigingsverzoeken:

ZIB-94 Aanpassen tekst van Disclaimer, Terms of Use & Copyrights
ZIB-154 Consequenties opsplitsing Medicatie bouwstenen voor overige bouwstenen.
ZIB-200 Naamgeving SNOMED CT in tagged values klinische bouwstenen gelijk getrokken.
ZIB-201 Naamgeving OID: in tagged value notes van klinische bouwstenen gelijk getrokken.
ZIB-309 EOI aangepast
ZIB-324 Codelijsten Name en Description beginnen met een Hoofdletter
ZIB-326 Tekstuele aanpassingen conform de kwaliteitsreview kerngroep 2015

Publicatieversie 1.2.1 (16-07-2015)

ZIB-414 Richting relatie tussen constraints en waardelijsten is fout

Publicatieversie 3.0 (01-05-2016)

ZIB-453 Wijziging naamgeving ZIB's en logo's door andere opzet van beheer

Publicatieversie 3.1 (04-09-2017)

ZIB-431 Gebruik van LOINC en SNOMED CT in vitale functies gerelateerde zorginformatiebouwstenen
ZIB-466 Uitbreiding met dataelement "ConditiesTijdensMeting"
ZIB-564 Aanpassing/harmonisatie Engelse conceptnamen

Publicatieversie 3.2 (01-09-2020)

ZIB-1050 Total score codering voor GCS
ZIB-1085 aanpassen en actualiseren codelijsten GCS (o.a. voor baby en peuter)

Publicatieversie 3.3 (01-12-2021)

ZIB-1314 GCS_VerbalCodelijstBaby en Kleuter hebben verschillende V10

Publicatieversie 3.4 (15-04-2024)

ZIB-2040 GCS-score DefinitieCode ConditiesTijdensMeting

Concept

Fifteen-point scale for expressing a person’s level of consciousness, from fully awake to deep unconsciousness, in a number: the so-called EMV score.
The Glasgow Coma Scale score or EMV (Eye-Motor-Verbal) score is a scale to measure the extent of consciousness, based on eye, verbal and motor responses to specific prescribed sound and pain stimuli.

Purpose

The GCS score provides the opportunity to document a clinical observation of a patient’s conscious state with a validated instrument which makes use of a patient’s responses to stimuli.

Evidence Base

The Glasgow Coma Scale is used to evaluate a patient’s consciousness by means of three elements:

  1. opening eyes (eye response);
  2. answering questions (verbal response);
  3. motor response.

The three response values are looked at individually and as a whole. The total is referred to as the EMV score. The minimum total score is 3 and the maximum is 15. A slightly altered scale is used for infants (age 0-2) and toddlers (age 2-5).
The EMV score can be expressed as a combination of each of the three individual scores, such as: E3M2V4 (opens eyes when spoken to, arms stretch in response to pain and patient produces incomprehensible sounds).
If one of the EMV elements cannot be evaluated - such as might be the case if a patient is intubated and incapable of verbally responding, or is paralyzed/weak and incapable of fulfilling the motor request, then the individual score is included (score NT), with an extra comment. Er moet dan GEEN totaalscore worden doorgegeven.
V1T is used for an intubated patient, in which t = 'tube'.
Clinical decisions must be based on each of the specific data of the eyes, motor and verbal responses and, if evaluation is not possible, an explicit explanation.

Standard values for the total score, depending on age:
0-6 months : 9 and up
6 months: 10 and up
6-12 months : 11 and up
1-2 : 12 and up
2-5 : 13 and up
> 5 : 14 and up

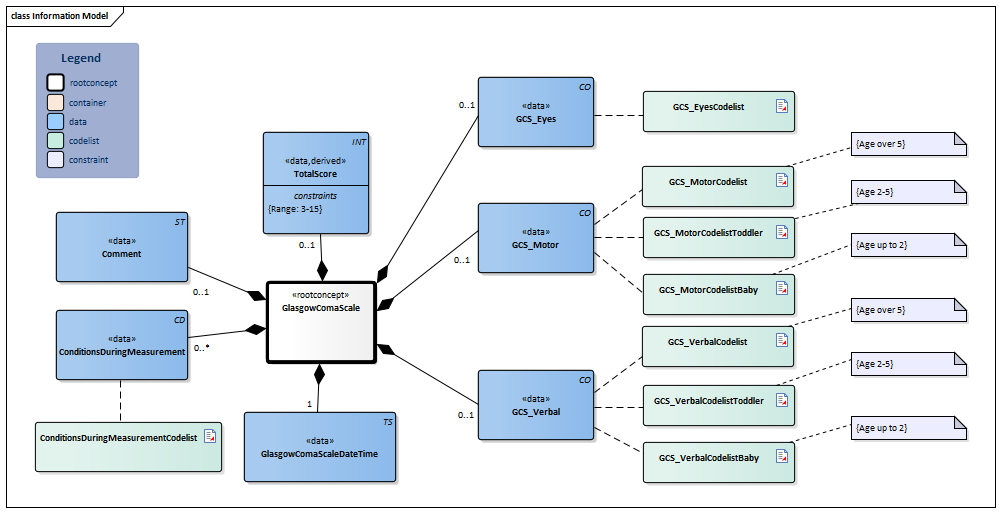
Information Model


#ConditionsDuringMeasurementCodelist#1885#GCS VerbalCodelistBaby#GCS VerbalCodelistToddler#1907#1888#1908#GCS VerbalCodelist#1887#GCS MotorCodelist#GCS EyesCodelist#1883#1882#1881#GCS MotorCodelistToddler#GCS MotorCodelistBaby


Type Id Concept Card. Definition DefinitionCode Reference
NL-CM:12.8.1 GlasgowComaScale Root concept of the GlasgowComaScale information model. This root concept contains all data elements of the GlasgowComaScale information model.
35088-4 Glasgow coma scale
NL-CM:12.8.8 GlasgowComaScaleDateTime 1 Time at which the EMV score was determined.
NL-CM:12.8.2 GCS_Eyes 0..1 Best eye response to a stimulus. The element is mandatory, but does not require a numerical value. If no value is given, the reason for this is to be provided in the ConditionsDuringMeasurement concept.
281395000 Glasgow Coma Score eye opening subscore
GCS_EyesCodelist
NL-CM:12.8.4 GCS_Motor 0..1 Best motor response to a stimulus. The element is mandatory, but does not require a numerical value. If no value is given, the reason for this is to be provided in the ConditionsDuringMeasurement concept.
281396004 Glasgow Coma Scale motor response subscore
GCS_MotorCodelist
GCS_MotorCodelistBaby
GCS_MotorCodelistToddler
NL-CM:12.8.6 GCS_Verbal 0..1 Best verbal response to a stimulus. The element is mandatory, but does not require a numerical value. If no value is given, the reason for this is to be provided in the ConditionsDuringMeasurement concept.
281397008 Glasgow Coma Scale verbal response subscore
GCS_VerbalCodelijst
GCS_VerbalCodelijstBaby
GCS_VerbalCodelijstKleuter
NL-CM:12.8.10 TotalScore 0..1 The sum of the EMV scores, expressed as a number on a scale from 3-15. The value does not have to be recorded, as it can always be calculated based on the individual scores, and as recording the total is not common for a difficult to determine individual score.
444323003 Modified Glasgow coma score
NL-CM:12.8.11 ConditionsDuringMeasurement 0..* Conditions during the measurement that prevent one or more of the subscores from being determined (non testable), such as,e.g. intubation during testing of GCS_Verbal.
271000124103 Medical reason for exclusion from performance measure
ConditionsDuringMeasurementCodelist
NL-CM:12.8.9 Comment 0..1 Comment on (the context of) the EMV score measurement, such as any problems or factors that may influence interpretation.
48767-8 Annotation comment [Interpretation] Narrative

Columns Concept and DefinitionCode: hover over the values for more information
For explanation of the symbols, please see the legend page

Example Instances

Only available in Dutch

GlasgowComa ScaleDatumTijd GCS_Eyes GCS_Motor GCS_ Verbal TotaalScore Toelichting
08-02-2013 6:43 2 4 5 11 Beste score voor intubatie, kleding stond in brand
GlasgowComa ScaleDatumTijd GCS_Eyes GCS_Motor GCS_ Verbal TotaalScore Toelichting
07-02-2013 11:34 4 4 NT patiënt is doof
GlasgowComa ScaleDatumTijd GCS_Eyes GCS_Motor GCS_ Verbal TotaalScore Toelichting
07-02-2013 8:00 1 1 1 3 Zonder spierverslappers na 2 uur reanimatie

References

  1. Glasgow Coma Scale (GCS) [Online] op https://www.openehr.org/ckm/ [Geraadpleegd: 22 mei 2020].
  2. Paediatric Glasgow Coma Scale (pGCS) [online] beschikbaar viahttps://www.openehr.org/ckm/ [Geraadpleegd: 22 mei 2020].
  3. Performance of the Pediatric Glasgow Coma Scale Score in the Evaluation of Children With Blunt Head Trauma, Dominic A. Borgialli, et. all. 2016 by the Society for Academic Emergency Medicine, doi: 10.1111/acem.13014
  4. <lihttps://www.glasgowcomascale.org [geraadpleegd: 22 mei 2020]

Valuesets

ConditionsDuringMeasurementCodelist

Valueset OID: 2.16.840.1.113883.2.4.3.11.60.40.2.12.8.6 Binding: Extensible Status: Active
Conceptname Conceptcode Codesystem name Codesystem OID Description
Sedated 17971005 SNOMED CT 2.16.840.1.113883.6.96 gesedeerd
Paralysis caused by skeletal muscle relaxant 40241000146103 SNOMED CT 2.16.840.1.113883.6.96 spierverslappers
Aphasia 87486003 SNOMED CT 2.16.840.1.113883.6.96 afasie
Endotracheal tube present 419991009 SNOMED CT 2.16.840.1.113883.6.96 tube aanwezig
Tracheostomy present 302108003 SNOMED CT 2.16.840.1.113883.6.96 tracheostoma aanwezig
Value Other (OTH) from codesystem NullFlavor (OID: 2.16.840.1.113883.5.1008) is allowed in this valueset.

GCS_EyesCodelist

Valueset OID: 2.16.840.1.113883.2.4.3.11.60.40.2.12.8.1 Binding: Required Status: Active
Conceptname Conceptcode Conceptvalue Codesystem name Codesystem OID Description
Spontaneous E4 4 GCS_Eyes 2.16.840.1.113883.2.4.3.11.60.40.4.2.1 Spontaan [De ogen worden geopend zonder aansporing
To sound E3 3 GCS_Eyes 2.16.840.1.113883.2.4.3.11.60.40.4.2.1 Bij aanspreken of aanroepen [De ogen worden pas geopend op aanspreken van de patiënt]
To stimuli E2 2 GCS_Eyes 2.16.840.1.113883.2.4.3.11.60.40.4.2.1 Bij een prikkel [De ogen worden pas geopend na geven van een fysieke prikkel]
No response E1 1 GCS_Eyes 2.16.840.1.113883.2.4.3.11.60.40.4.2.1 Geen reactie [De ogen blijven gesloten onder elke omstandigheid]
Not applicable NA 0 NullFlavor 2.16.840.1.113883.5.1008 Niet testbaar door een lokale beperkende factor
Other values are not allowed

GCS_MotorCodelist

Valueset OID: 2.16.840.1.113883.2.4.3.11.60.40.2.12.8.2 Binding: Required Status: Active
Conceptname Conceptcode Conceptvalue Codesystem name Codesystem OID Description
Obeys M6 6 GCS_Motor 2.16.840.1.113883.2.4.3.11.60.40.4.2.2 Voert opdracht uit [Een eenvoudig bevel wordt uitgevoerd]
Localises pain M5 5 GCS_Motor 2.16.840.1.113883.2.4.3.11.60.40.4.2.2 Lokaliseren [In staat zijn de pijn duidelijk te lokaliseren]
Withdrawal response M4 4 GCS_Motor 2.16.840.1.113883.2.4.3.11.60.40.4.2.2 Terugtrekken [In staat om een afwerende of wegtrekkende beweging te maken op een pijnprikkel]
Flexor response M3 3 GCS_Motor 2.16.840.1.113883.2.4.3.11.60.40.4.2.2 Buigreactie [Armen en handen op krampachtige manier geplooid. Meestal benen gestrekt.]
Extensor response M2 2 GCS_Motor 2.16.840.1.113883.2.4.3.11.60.40.4.2.2 Strekreactie [Armen en handen op krampachtige manier geplooid met naar buiten gedraaide hand. Mogelijk alle spieren van het lichaam gespannen]
No response M1 1 GCS_Motor 2.16.840.1.113883.2.4.3.11.60.40.4.2.2 Geen reactie op pijnprikkel [Geen enkele lichamelijke reactie beweging op een pijnprikkel]
Not applicable NA 0 NullFlavor 2.16.840.1.113883.5.1008 Not applicable
Other values are not allowed

GCS_MotorCodelistBaby

Valueset OID: 2.16.840.1.113883.2.4.3.11.60.40.2.12.8.8 Binding: Required Status: Active
Conceptname Conceptcode Conceptvalue Codesystem name Codesystem OID Description
Moves spontaneously and purposefully M6B 6 GCS_Motor 2.16.840.1.113883.2.4.3.11.60.40.4.2.2 Normaal [beweegt zoals verwacht]
Withdraws to touch M5B 5 GCS_Motor 2.16.840.1.113883.2.4.3.11.60.40.4.2.2 Terugtrekken bij aanraking [Trekt terug bij aanraken]
Withdraws to pain M4B 4 GCS_Motor 2.16.840.1.113883.2.4.3.11.60.40.4.2.2 Terugtrekken in respons op pijn [Maakt afwerende of wegtrekkende beweging bij een pijnprikkel]
Flexor response M3 3 GCS_Motor 2.16.840.1.113883.2.4.3.11.60.40.4.2.2 Buigreactie [Langzame, buiging van armen en/of benen]
Extensor response M2 2 GCS_Motor 2.16.840.1.113883.2.4.3.11.60.40.4.2.2 Decerebrale strekreactie [strekken van armen en/of benen]
No response M1 1 GCS_Motor 2.16.840.1.113883.2.4.3.11.60.40.4.2.2 Geen beweging op prikkel [Geen enkele beweging op een prikkel]
Not applicable NA 0 NullFlavor 2.16.840.1.113883.5.1008 Niet van toepassing
Other values are not allowed

GCS_MotorCodelistToddler

Valueset OID: 2.16.840.1.113883.2.4.3.11.60.40.2.12.8.7 Binding: Required Status: Active
Conceptname Conceptcode Conceptvalue Codesystem name Codesystem OID Description
Obeys M6 6 GCS_Motor 2.16.840.1.113883.2.4.3.11.60.40.4.2.2 Voert opdracht tot bewegen uit [Een eenvoudig verzoek tot bewegen wordt uitgevoerd]
Localises pain M5 5 GCS_Motor 2.16.840.1.113883.2.4.3.11.60.40.4.2.2 Terugtrekken bij aanraking [Trekt terug bij aanraken]
Withdrawal response M4 4 GCS_Motor 2.16.840.1.113883.2.4.3.11.60.40.4.2.2 Terugtrekken in respons op pijn [Maakt afwerende of wegtrekkende beweging bij een pijnprikkel]
Flexor response M3 3 GCS_Motor 2.16.840.1.113883.2.4.3.11.60.40.4.2.2 Buigreactie [Langzame, buiging van armen en/of benen]
Extensor response M2 2 GCS_Motor 2.16.840.1.113883.2.4.3.11.60.40.4.2.2 Decerebrale strekreactie [strekken van armen en/of benen]
No response M1 1 GCS_Motor 2.16.840.1.113883.2.4.3.11.60.40.4.2.2 Geen beweging op prikkel [Geen enkele beweging op een prikkel]
Not applicable NA 0 NullFlavor 2.16.840.1.113883.5.1008 Niet van toepassing
Other values are not allowed

GCS_VerbalCodelist

Valueset OID: 2.16.840.1.113883.2.4.3.11.60.40.2.12.8.3 Binding: Required Status: Active
Conceptname Conceptcode Conceptvalue Codesystem name Codesystem OID Description
Oriented V5 5 GCS_Verbal 2.16.840.1.113883.2.4.3.11.60.40.4.2.3 Georiënteerd [Helder en duidelijk bewust van de situatie]
Confused V4 4 GCS_Verbal 2.16.840.1.113883.2.4.3.11.60.40.4.2.3 Verward [Verwarde conversatie maar wel in staat om te antwoorden op de vragen]
Inappropriate speech V3 3 GCS_Verbal 2.16.840.1.113883.2.4.3.11.60.40.4.2.3 Inadequaat [Woorden zijn te verstaan maar vormen geen zinnen]
Incomprehensible sounds V2 2 GCS_Verbal 2.16.840.1.113883.2.4.3.11.60.40.4.2.3 Onverstaanbaar [De spraak is niet te verstaan]
No response V1 1 GCS_Verbal 2.16.840.1.113883.2.4.3.11.60.40.4.2.3 Geen reactie [Geen enkel verbale respons]
Not applicable NA 0 NullFlavor 2.16.840.1.113883.5.1008 Not applicable
Other values are not allowed

GCS_VerbalCodelistBaby

Valueset OID: 2.16.840.1.113883.2.4.3.11.60.40.2.12.8.5 Binding: Required Status: Active
Conceptname Conceptcode Conceptvalue Codesystem name Codesystem OID Description
Coos/babbles V5B 5 GCS_Verbal 2.16.840.1.113883.2.4.3.11.60.40.4.2.3 Kirt/brabbelt
Irritatable cries V4B 4 GCS_Verbal 2.16.840.1.113883.2.4.3.11.60.40.4.2.3 Huilt prikkelbaar
Cries to pain V3B 3 GCS_Verbal 2.16.840.1.113883.2.4.3.11.60.40.4.2.3 Huilt van de pijn
Moans V2B 2 GCS_Verbal 2.16.840.1.113883.2.4.3.11.60.40.4.2.3 Jammert/kreunt
No response V1 1 GCS_Verbal 2.16.840.1.113883.2.4.3.11.60.40.4.2.3 Geen reactie [Geen enkel verbale response]
Not applicable NA 0 NullFlavor 2.16.840.1.113883.5.1008 Not applicable
Other values are not allowed

GCS_VerbalCodelistToddler

Valueset OID: 2.16.840.1.113883.2.4.3.11.60.40.2.12.8.4 Binding: Required Status: Active
Conceptname Conceptcode Conceptvalue Codesystem name Codesystem OID Description
Oriented V5 5 GCS_Verbal 2.16.840.1.113883.2.4.3.11.60.40.4.2.3 Adequate woorden en zinnen [Woorden of kleine zinnen in context van de situatie]
Confused V4 4 GCS_Verbal 2.16.840.1.113883.2.4.3.11.60.40.4.2.3 Onjuiste woorden [Verwarde woorden]
Inappropriate speech V3 3 GCS_Verbal 2.16.840.1.113883.2.4.3.11.60.40.4.2.3 Huilen [Aanhoudend huilen of krijsen]
Incomprehensible sounds V2 2 GCS_Verbal 2.16.840.1.113883.2.4.3.11.60.40.4.2.3 Kreunen [Alleen kreunen]
No response V1 1 GCS_Verbal 2.16.840.1.113883.2.4.3.11.60.40.4.2.3 Geen reactie [Geen enkel verbale response]
Not applicable NA 0 NullFlavor 2.16.840.1.113883.5.1008 Not applicable
Other values are not allowed

This information model in other releases

Information model references

This information model refers to

--

This information model is used in

--

Technical specifications in HL7v3 CDA and HL7 FHIR

To exchange information based on health and care information models, additional, more technical specifications are required.
Not every environment can handle the same technical specifications. For this reason, there are several types of technical specifications:

  • HL7® version 3 CDA compatible specifications, available through the Nictiz ART-DECOR® environment
  • HL7® FHIR® compatible specifications, available through the Nictiz environment on the Simplifier FHIR

Downloads

This information model is also available as pdf file or as spreadsheet

About this information

The information in this wikipage is based on prerelease 2026-1
SNOMED CT and LOINC codes are based on:

  • SNOMED Clinical Terms versie: 20260331 [R] (maart 2026-editie)
  • LOINC version 2.81

Conditions for use are located on the mainpage
This page is generated on 18/04/2026 18:12:23 with ZibExtraction v. 10.0.9604.31200


Back to HCIM list