CareAgreement-v2.0(2026-1EN)

Uit Zorginformatiebouwstenen
Versie door Update bot (overleg | bijdragen) op 18 apr 2026 om 18:31 (Nieuwe pagina aangemaakt met '<!-- Hieronder wordt een transclude page aangeroepen --> {{Versions-2.16.840.1.113883.2.4.3.11.60.40.3.16.2(EN)|1|CareAgreement-v2.0(2026-1EN)}} <!-- Tot hier de transclude page --> ==General information<!--hdGeneralInformation-->== Name<!--hdName-->: '''nl.zorg.CareAgreement''' link=ZorgAfspraak-v2.0(2026-1NL)<BR> Version<!--hdVersion-->: '''2.0''' <br> HCIM Status<!--hdStatus-->:Final<br> Release<!--hdPublication-->: '''2026-1''' <b…')
(wijz) ← Oudere versie | Huidige versie (wijz) | Nieuwere versie → (wijz)
Naar navigatie springen Naar zoeken springen



General information

Name: nl.zorg.CareAgreement
Version: 2.0
HCIM Status:Final
Release: 2026-1
Release status: Prepublished
Release date: 17-04-2026


Back to HCIM list

Metadata

DCM::CoderList Projectgroep NHG
DCM::ContactInformation.Address *
DCM::ContactInformation.Name *
DCM::ContactInformation.Telecom *
DCM::ContentAuthorList *
DCM::CreationDate 20-03-2020
DCM::DeprecatedDate
DCM::DescriptionLanguage nl
DCM::EndorsingAuthority.Address
DCM::EndorsingAuthority.Name *
DCM::EndorsingAuthority.Telecom
DCM::Id 2.16.840.1.113883.2.4.3.11.60.40.3.16.2
DCM::KeywordList
DCM::LifecycleStatus Final
DCM::ModelerList *
DCM::Name nl.zorg.ZorgAfspraak
DCM::PublicationDate 17-04-2026
DCM::PublicationStatus Prepublished
DCM::ReviewerList
DCM::RevisionDate 08-04-2025
DCM::Supersedes nl.zorg.ZorgAfspraak-v1.1
DCM::Version 2.0
HCIM::PublicationLanguage EN

Revision History

Only available in Dutch

Publicatieversie 1.0 (01-09-2020)

Publicatieversie 1.0.1 (10-06-2022)

ZIB-1758 Tekstuele wijzigingen zib ZorgAfspraak

Publicatieversie 1.1 (15-10-2023)

ZIB-1742 Zorgverlener rol uitvoerder en Zorgafspraak uitvoerder - terminologie

Publicatieversie 2.0 (24-04-2024)

ZIB-2622 ZorgAfspraak - Vervangen van de verwijzing naar Probleem

Concept

Documentation of agreements between patient, possibly the patient’s contact person(s), and health professional(s) with respect to care, treatment, or activities that should be performed or explicitly avoided. The Care Agreement focuses on a specific activity in the context of treatment and care.

Purpose

The patient, possibly the patient’s contact persons, and health care professional(s) make care agreements about specific activities to achieve healthcare goals, plan making or execution of those plans. This mainly concerns clarifying who does what and when, possibly also how, where and why this is carried out.

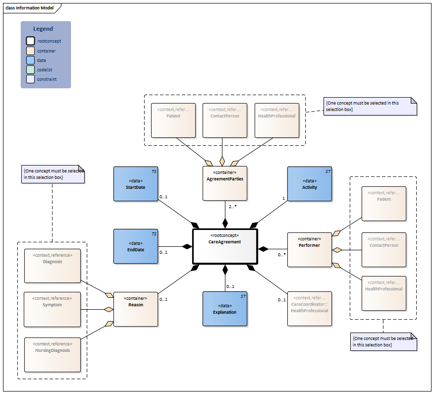
Information Model


NursingDiagnosis-v1.0(2026-1EN)Symptom-v2.0(2026-1EN)Diagnosis-v2.0(2026-1EN)#6455#6446#6447#6459#6449HealthProfessional-v4.0.1(2026-1EN)HealthProfessional-v4.0.1(2026-1EN)ContactPerson-v5.0(2026-1EN)Patient-v4.3(2026-1EN)#6461ContactPerson-v5.0(2026-1EN)Patient-v4.3(2026-1EN)#6458HealthProfessional-v4.0.1(2026-1EN)#6448


Type Id Concept Card. Definition DefinitionCode Reference
NL-CM:16.2.1 CareAgreement Root concept of the CareAgreement information model. This root concept contains all data elements of the CareAgreement information model.
288834001 Agreeing on care plan
NL-CM:16.2.17 Reason 0..1 Container of the Reason concept.This container contains all data elements of the Reason concept.
NL-CM:16.2.18 Diagnosis (0..1) The diagnosis that serves as the reason for the care agreement.
Diagnosis
NL-CM:16.2.19 Symptom (0..1) The symptom that serves as the reason for the care agreement.
Symptom
NL-CM:16.2.20 NursingDiagnosis (0..1) The nursing diagnosis that serves a the reason for the care agreement.
NursingDiagnosis
NL-CM:16.2.16 StartDate 0..1 The date when the care agreement starts.
NL-CM:16.2.15 EndDate 0..1 The date when the care agreement has ended. A care agreement can also be ended before the agreed activity has actually been performed.
NL-CM:16.2.3 AgreementParties 2..* Container of the AgreementParties concept. This container contains all data elements of the AgreementParties concept.
NL-CM:16.2.4 Patient (0..1) The patient himself/herself as participant in making the care agreement.
116154003 Patient
Patient
NL-CM:16.2.5 ContactPerson (0..1) The contact person of the patient who took part in making the care agreement.
70862002 Contact person
ContactPerson
NL-CM:16.2.2 HealthProfessional (0..1) The health professional who took part in making the care agreement.
223366009 Healthcare professional
HealthProfessional
NL-CM:16.2.11 Activity 1 The action or activity that has been agreed to perform.
257733005 Activity
NL-CM:16.2.6 Performer 0..* Container of the Performer concept. This container contains all data elements of the Performer concept.
PRF Performer
NL-CM:16.2.7 Patient (0..1) The patient as performer of the agreed action or activity.
116154003 Patient
Patient
NL-CM:16.2.8 ContactPerson (0..1) A contact person of the patient as performer of the agreed action or activity.
70862002 Contact person
ContactPerson
NL-CM:16.2.9 HealthProfessional (0..1) A health professional as performer of the agreed action or activity.
223366009 Healthcare professional
HealthProfessional
NL-CM:16.2.10 CareCoordinator::HealthProfessional 0..1 The health care professional who will coordinate the agreed action or actitivity.
768820003 Care coordinator
HealthProfessional
NL-CM:16.2.12 Explanation 0..1 Explanation about the action to be performed and to be evaluated.
48767-8 Annotation comment [Interpretation] Narrative

Columns Concept and DefinitionCode: hover over the values for more information
For explanation of the symbols, please see the legend page

Example Instances

Only available in Dutch

ZorgAfspraak
Activiteit
Minimaal 3 keer per week dagboek in de E-Health app invullen.
BeginDatum 15/09/2020
EindDatum --
Toelichting
POH-GGZ van de huisartspraktijk leest en reageert wekelijks (indien nodig).
Aanleiding
Diagnose
 DiagnoseNaam Depressieve stoornissen
AfspraakPartijen
ZorgverlenerNaam Specialisme Zorgaanbieder
Drs. J. van Dam klinische psychologie Parnassia Centrum West
Patient Geboortedatum
A.S. van Dongen 09/07/2001
Contactpersoon Relatie
M. van Dongen Moeder
Uitvoerder 
Patient
A.S. van Dongen
Coordinator 
ZorgverlenerNaam Specialisme Zorgaanbieder
K. Peters POH-GGZ Huisartspraktijk de Molen

This information model in other releases

Information model references

This information model refers to

This information model is used in

--

Technical specifications in HL7v3 CDA and HL7 FHIR

To exchange information based on health and care information models, additional, more technical specifications are required.
Not every environment can handle the same technical specifications. For this reason, there are several types of technical specifications:

  • HL7® version 3 CDA compatible specifications, available through the Nictiz ART-DECOR® environment
  • HL7® FHIR® compatible specifications, available through the Nictiz environment on the Simplifier FHIR

Downloads

This information model is also available as pdf file or as spreadsheet

About this information

The information in this wikipage is based on prerelease 2026-1
SNOMED CT and LOINC codes are based on:

  • SNOMED Clinical Terms versie: 20260331 [R] (maart 2026-editie)
  • LOINC version 2.81

Conditions for use are located on the mainpage
This page is generated on 18/04/2026 18:15:45 with ZibExtraction v. 10.0.9604.31200


Back to HCIM list