Admission-v3.0(2026-1EN)

Uit Zorginformatiebouwstenen
Versie door Update bot (overleg | bijdragen) op 18 apr 2026 om 18:31 (Nieuwe pagina aangemaakt met '<!-- Hieronder wordt een transclude page aangeroepen --> {{Versions-2.16.840.1.113883.2.4.3.11.60.40.3.15.4(EN)|1|Admission-v3.0(2026-1EN)}} <!-- Tot hier de transclude page --> ==General information<!--hdGeneralInformation-->== Name<!--hdName-->: '''nl.zorg.Admission''' link=Opname-v3.0(2026-1NL)<BR> Version<!--hdVersion-->: '''3.0''' <br> HCIM Status<!--hdStatus-->:Final<br> Release<!--hdPublication-->: '''2026-1''' <br> Release st…')
(wijz) ← Oudere versie | Huidige versie (wijz) | Nieuwere versie → (wijz)
Naar navigatie springen Naar zoeken springen



General information

Name: nl.zorg.Admission
Version: 3.0
HCIM Status:Final
Release: 2026-1
Release status: Prepublished
Release date: 17-04-2026


Back to HCIM list

Metadata

DCM::CoderList Zib-centrum
DCM::ContactInformation.Address *
DCM::ContactInformation.Name *
DCM::ContactInformation.Telecom *
DCM::ContentAuthorList *
DCM::CreationDate 1-12-2021
DCM::DeprecatedDate
DCM::DescriptionLanguage nl
DCM::EndorsingAuthority.Address
DCM::EndorsingAuthority.Name *
DCM::EndorsingAuthority.Telecom
DCM::Id 2.16.840.1.113883.2.4.3.11.60.40.3.15.4
DCM::KeywordList Opname, Deelopname, Ziekenhuisopname
DCM::LifecycleStatus Final
DCM::ModelerList Zib-centrum
DCM::Name nl.zorg.Opname
DCM::PublicationDate 17-04-2026
DCM::PublicationStatus Prepublished
DCM::ReviewerList
DCM::RevisionDate 08-04-2025
DCM::Supersedes nl.zorg.Opname-v2.0
DCM::Version 3.0
HCIM::PublicationLanguage EN

Revision History

Only available in Dutch

Publicatieversie 1.0 (10-06-2022)

Publicatieversie 2.0 (15-10-2023)

ZIB-1773 Kardinaliteit Bestemming
ZIB-1824 Zibs Contact en Opname

Publicatieversie 3.0 (24-04-2024)

ZIB-2560 Aanpassen binding bij OpnameScopeCodelijst
ZIB-2566 Opname - Omschrijvingen van ZorgTypeCodelijst aanpassen naar een meer uniforme omschrijving
ZIB-2659 Opname - Example Instances uitbreiden met verplicht element OpnameScope
ZIB-2602 Opname - Vervangen van de verwijzing naar Probleem

Concept

The stay of a patient or client in a healthcare facility in the context of a (partial) admission or emergency room visit. A (partial) admission is the entire or partial stay of a patient or client in a department equipped for nursing in a health care institution, for example, an inpatient ward, day care unit, emergency care, or observatory. This HCIM therefore applies to a whole admission, part of an admission, or emergency room visit in both past and present.

Purpose

Admissions or emergency room visits occur in a healthcare facility for the purpose of treating, observing or examining a patient or client.

Evidence Base

The codelists for Origin and Destination generally correspond to the ‘Landelijke Basisregistratie Ziekenhuiszorg’ (National Basic Registration Hospital Care)

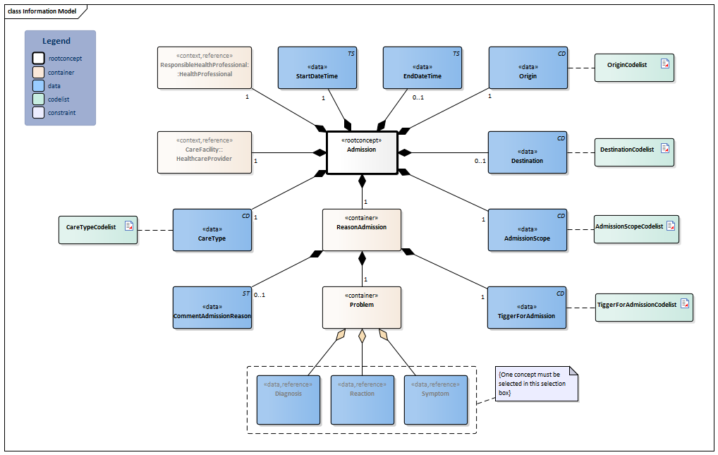
Information Model


Symptom-v2.0(2026-1EN)Reaction-v3.0(2026-1EN)Diagnosis-v2.0(2026-1EN)#6174#TiggerForAdmissionCodelist#6184#6175#6172#OriginCodelist#DestinationCodelist#6181#6187#6179HealthcareProvider-v3.6(2026-1EN)#6191#6190HealthProfessional-v4.0.1(2026-1EN)#AdmissionScopeCodelist#CareTypeCodelist#6186#6189


Type Id Concept Card. Definition DefinitionCode Reference
NL-CM:15.4.1 Admission Root concept of the Admission information model.This root concept contains all data elements of the Admission information model.
NL-CM:15.4.2 CareType 1 The type of care that has been or will be provided to the patient during the (partial) admission. This is related, among other things, to the severity category of the care.
CareTypeCodelist
NL-CM:15.4.3 StartDateTime 1 Date and time when the (partial) admission will start or was started.
NL-CM:15.4.4 EndDateTime 0..1 Date and time on which the (partial) admission ended. For a future or ongoing admission, the end date can be empty.
NL-CM:15.4.9 Origin 1 Location where the patient comes from prior to the (partial) admission. This will mainly be used at the start of hospitalisation.
OriginCodelist
NL-CM:15.4.10 Destination 0..1 Location where the patient will go after the (partial) admission. This will mainly be used at the end of hospitalization.
DestinationCodelist
NL-CM:15.4.11 AdmissionScope 1 AdmissionScope indicates whether it is a overall admission or a partial admission.
AdmissionScopeCodelist
NL-CM:15.4.5 ReasonAdmission 1 Container of the ReasonAdmission concept.This container contains all data elements of the ReasonAdmission concept.
NL-CM:15.4.7 TiggerForAdmission 1 The specific reason for the admission in relation to the diagnosis and/or treatment of the problem.
59021000146108 Reason for admission
TiggerForAdmissionCodelist
NL-CM:15.4.14 Problem 1 Container of the Problem concept.This container contains all data elements of the Problem concept.
NL-CM:15.4.15 Diagnosis (0..1) The diagnosis as the reason for the admission.
Diagnosis
NL-CM:15.4.16 Reaction (0..1) The adverse reaction to a substance or radiation as the reason for admission.
Reaction
NL-CM:15.4.17 Symptom (0..1) The symptom as the reason for the admission.
Symptom
NL-CM:15.4.12 ResponsibleHealthProfessional::HealthProfessional 1 The health professional who is responsible during the (partial) admission. The information about the health professional can also include the specialism and role of the health professional.
HealthProfessional
NL-CM:15.4.13 CareFacility::HealthcareProvider 1 The physical location of the healthcare provider where the (partial) admission has taken place or will take place.
HealthcareProvider
NL-CM:15.4.8 CommentAdmissionReason 0..1 Comment on the reason for the (partial) admission, insofar as this cannot be sufficiently expressed in the other elements.
48767-8 Annotation comment [Interpretation] Narrative

Columns Concept and DefinitionCode: hover over the values for more information
For explanation of the symbols, please see the legend page

Example Instances

Only available in Dutch

Opname
BeginDatumTijd 16-04-2022
Herkomst Eigen woonomgeving
ZorgType Reguliere verpleging
OpnameScope Gehele opname
RedenOpname
AanleidingOpname Uitvoeren verrichting
Probleem
Diagnose Polsfractuur
VerantwoordelijkBehandelaar
ZorgverlenerNaam J.H.R. Peters
Zorginstelling
OrganisatieNaam Universitair Medisch Centrum Groningen (UMCG)

References

1. Landelijke Basisregistratie Ziekenhuiszorg [Online] Beschikbaar op: https://www.dhd.nl/klanten/klantenservice/handleidingen_formulieren/Documents/Handleiding%20LBZ.pdf [Geraadpleegd: 29 juni2017].

Valuesets

AdmissionScopeCodelist

Valueset OID: 2.16.840.1.113883.2.4.3.11.60.40.2.15.4.4 Binding: Required Status: Active
Conceptname Conceptcode Codesystem name Codesystem OID Description
Total admission TA OpnameScope 2.16.840.1.113883.2.4.3.11.60.40.4.29.1 Gehele opname
Admission part PA OpnameScope 2.16.840.1.113883.2.4.3.11.60.40.4.29.1 Opnamedeel
Value Other (OTH) from codesystem NullFlavor (OID: 2.16.840.1.113883.5.1008) is allowed in this valueset.

CareTypeCodelist

Valueset OID: 2.16.840.1.113883.2.4.3.11.60.40.2.15.4.5 Binding: Extensible Status: Active
Conceptname Conceptcode Codesystem name Codesystem OID Description
Regular nursing care 180121000146103 SNOMED CT 2.16.840.1.113883.6.96 Verlenen van reguliere verpleegkundige zorg
Medium care of patient 180141000146109 SNOMED CT 2.16.840.1.113883.6.96 Verlenen van 'medium care' aan patiënt
High care of patient 180151000146107 SNOMED CT 2.16.840.1.113883.6.96 Verlenen van 'high care' aan patiënt
Intensive care 180131000146101 SNOMED CT 2.16.840.1.113883.6.96 IC-zorg [DEPRECATED]
Care of intensive care unit patient 133903000 SNOMED CT 2.16.840.1.113883.6.96 Verlenen van zorg aan patient op intensivecareafdeling
Care of accident and emergency unit patient 290191000146103 SNOMED CT 2.16.840.1.113883.6.96 Verlenen van zorg aan patiënt op spoedeisende hulp
Value Other (OTH) from codesystem NullFlavor (OID: 2.16.840.1.113883.5.1008) is allowed in this valueset.

DestinationCodelist

Valueset OID: 2.16.840.1.113883.2.4.3.11.60.40.2.15.4.2 Binding: Extensible Status: Active
Conceptname Conceptcode Codesystem name Codesystem OID Description
Home 264362003 SNOMED CT 2.16.840.1.113883.6.96 Eigen woonomgeving, niet zijnde een instelling
Left against medical advice 445060000 SNOMED CT 2.16.840.1.113883.6.96 Tegen advies in vertrokken [DEPRECATED]
Rehabilitation hospital 80522000 SNOMED CT 2.16.840.1.113883.6.96 Instelling voor revalidatie
Long term care facility 42665001 SNOMED CT 2.16.840.1.113883.6.96 Instelling voor verpleging/verzorging
Psychiatric hospital 62480006 SNOMED CT 2.16.840.1.113883.6.96 GGZ instelling
Hospital 22232009 SNOMED CT 2.16.840.1.113883.6.96 Ander ziekenhuis
Died in hospital 183676005 SNOMED CT 2.16.840.1.113883.6.96 Overleden [DEPRECATED]
Morgue 225737007 SNOMED CT 2.16.840.1.113883.6.96 Mortuarium
Hospice 284546000 SNOMED CT 2.16.840.1.113883.6.96 Hospice
Hospital abroad 155621000146109 SNOMED CT 2.16.840.1.113883.6.96 Ziekenhuis buitenland
Site of care 43741000 SNOMED CT 2.16.840.1.113883.6.96 Instelling (anders)
Discharge to other location within hospital premises 115841000146105 SNOMED CT 2.16.840.1.113883.6.96 Afdeling binnen zelfde instelling
Value Other (OTH) from codesystem NullFlavor (OID: 2.16.840.1.113883.5.1008) is allowed in this valueset.

OriginCodelist

Valueset OID: 2.16.840.1.113883.2.4.3.11.60.40.2.15.4.3 Binding: Extensible Status: Active
Conceptname Conceptcode Codesystem name Codesystem OID Description
Home 264362003 SNOMED CT 2.16.840.1.113883.6.96 Eigen woonomgeving, niet zijnde een instelling
Rehabilitation hospital 80522000 SNOMED CT 2.16.840.1.113883.6.96 Instelling voor revalidatie
Long term care facility 42665001 SNOMED CT 2.16.840.1.113883.6.96 Instelling voor verpleging/verzorging
Psychiatric hospital 62480006 SNOMED CT 2.16.840.1.113883.6.96 GGZ instelling
Hospital 22232009 SNOMED CT 2.16.840.1.113883.6.96 Ander ziekenhuis
Newborn nursery unit 427695007 SNOMED CT 2.16.840.1.113883.6.96 In dit ziekenhuis geboren
Liveborn born in hospital 442311008 SNOMED CT 2.16.840.1.113883.6.96 In dit ziekenhuis geboren [DEPRECATED]
Hospice 284546000 SNOMED CT 2.16.840.1.113883.6.96 Hospice
Hospital abroad 155621000146109 SNOMED CT 2.16.840.1.113883.6.96 Ziekenhuis buitenland
Site of care 43741000 SNOMED CT 2.16.840.1.113883.6.96 Instelling (anders)
Accident and Emergency department 225728007 SNOMED CT 2.16.840.1.113883.6.96 SEH
Outpatient environment 440655000 SNOMED CT 2.16.840.1.113883.6.96 Poliklinische afdeling
Discharge to other location within hospital premises 115841000146105 SNOMED CT 2.16.840.1.113883.6.96 Afdeling binnen zelfde instelling
Incident site 702869004 SNOMED CT 2.16.840.1.113883.6.96 Locatie van incident
Value Other (OTH) from codesystem NullFlavor (OID: 2.16.840.1.113883.5.1008) is allowed in this valueset.

TiggerForAdmissionCodelist

Valueset OID: 2.16.840.1.113883.2.4.3.11.60.40.2.15.4.1 Binding: Extensible Status: Active
Conceptname Conceptcode Codesystem name Codesystem OID Description
Procedure 71388002 SNOMED CT 2.16.840.1.113883.6.96 Uitvoeren verrichting
Administration of medication 18629005 SNOMED CT 2.16.840.1.113883.6.96 Medicatietoediening
Observation regime 225308005 SNOMED CT 2.16.840.1.113883.6.96 Observatie
Rehabilitation therapy 52052004 SNOMED CT 2.16.840.1.113883.6.96 Revalidatie
Safety procedure 370886002 SNOMED CT 2.16.840.1.113883.6.96 Veiligheid patiënt en/of omgeving
Respite care of patient 105386004 SNOMED CT 2.16.840.1.113883.6.96 Respijtzorg
Encounter for acute problem 180201000146103 SNOMED CT 2.16.840.1.113883.6.96 Contact vanwege acuut probleem
Value Other (OTH) from codesystem NullFlavor (OID: 2.16.840.1.113883.5.1008) is allowed in this valueset.

This information model in other releases

Information model references

This information model refers to

This information model is used in

--

Technical specifications in HL7v3 CDA and HL7 FHIR

To exchange information based on health and care information models, additional, more technical specifications are required.
Not every environment can handle the same technical specifications. For this reason, there are several types of technical specifications:

  • HL7® version 3 CDA compatible specifications, available through the Nictiz ART-DECOR® environment
  • HL7® FHIR® compatible specifications, available through the Nictiz environment on the Simplifier FHIR

Downloads

This information model is also available as pdf file or as spreadsheet

About this information

The information in this wikipage is based on prerelease 2026-1
SNOMED CT and LOINC codes are based on:

  • SNOMED Clinical Terms versie: 20260331 [R] (maart 2026-editie)
  • LOINC version 2.81

Conditions for use are located on the mainpage
This page is generated on 18/04/2026 18:13:39 with ZibExtraction v. 10.0.9604.31200


Back to HCIM list