DOSScore-v1.2(2026-1NL)
Algemeen
Naam: nl.zorg.DOSScore ![]()
Versie: 1.2
ZIB Status:Final
Publicatie: 2026-1
Publicatie status: Prepublished
Publicatie datum: 17-04-2026
Metadata
| DCM::CoderList | Werkgroep RadB Verpleegkundige Gegevens |
| DCM::ContactInformation.Address | * |
| DCM::ContactInformation.Name | * |
| DCM::ContactInformation.Telecom | * |
| DCM::ContentAuthorList | Werkgroep RadB Verpleegkundige Gegevens |
| DCM::CreationDate | 11-10-2016 |
| DCM::DeprecatedDate | |
| DCM::DescriptionLanguage | nl |
| DCM::EndorsingAuthority.Address | |
| DCM::EndorsingAuthority.Name | |
| DCM::EndorsingAuthority.Telecom | |
| DCM::Id | 2.16.840.1.113883.2.4.3.11.60.40.3.18.7 |
| DCM::KeywordList | DOS, delier |
| DCM::LifecycleStatus | Final |
| DCM::ModelerList | Werkgroep RadB Verpleegkundige Gegevens |
| DCM::Name | nl.zorg.DOSScore |
| DCM::PublicationDate | 17-04-2026 |
| DCM::PublicationStatus | Prepublished |
| DCM::ReviewerList | Projectgroep RadB Verpleegkundige Gegevens & Kerngroep Registratie aan de Bron |
| DCM::RevisionDate | 17-07-2023 |
| DCM::Supersedes | nl.zorg.DOSScore-v1.1 |
| DCM::Version | 1.2 |
| HCIM::PublicationLanguage | NL |
Revision History
Publicatieversie 1.0 (04-09-2017)
Publicatieversie 1.1 (10-06-2022)
| ZIB-1674 | Terminologie codes ontbreken in de zib |
Publicatieversie 1.2 (15-10-2023)
| ZIB-1925 | Tekstuele wijzigingen zib DOSScore |
| ZIB-1977 | Hoe om te gaan met "-" in de waarnemingen voor DOSScore? |
| ZIB-1978 | Definitie bepaling ZIB DOSScore niet consistent met modellering |
Concept
De DOSS (Delirium Observatie Screening Schaal) is een hulpmiddel om te bepalen of er sprake is van een delier. De DOSS bevat 13 observaties van gedrag (verbaal en non-verbaal) die de symptomen van het delier weergeven. Deze observaties kunnen gedaan worden tijdens reguliere contacten met de patiënt.
Purpose
Het delier is een van de meest voorkomende vormen van psychopathologie bij oude patiënten en bij patiënten in de laatste fase van het leven. Kenmerkend voor het delier zijn het snelle ontstaan en de wisseling van de symptomen. De DOSS is bedoeld om de aard en ernst van de symptomen van een delier te kwalificeren en kwantificeren. Hierdoor kan snel een behandeling worden ingezet. De DOSS wordt gebruikt als risicosignalering en als evaluatie-instrument.
Evidence Base
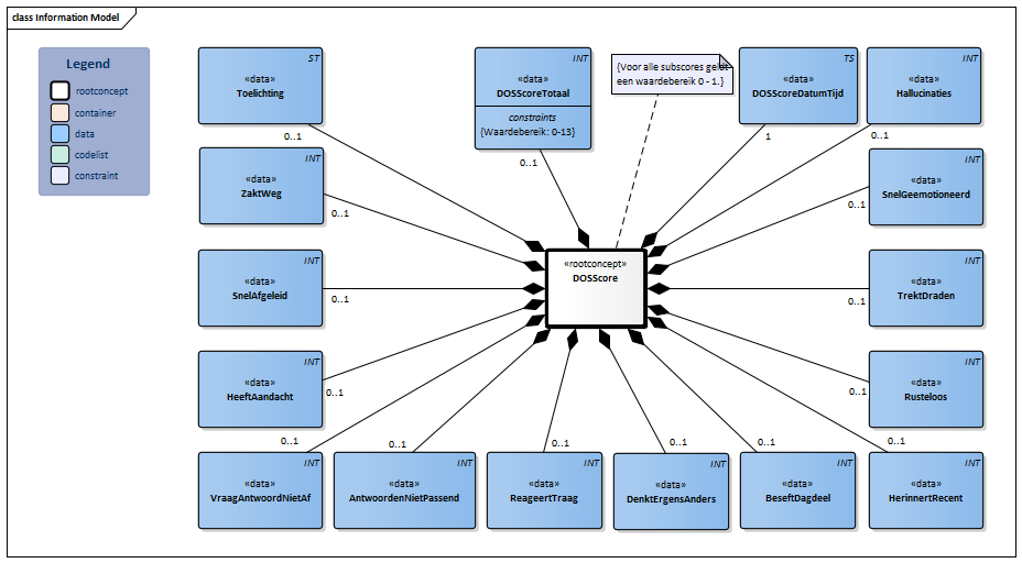
De DOSS bevat 13 observaties van gedrag (verbaal en non-verbaal) die de symptomen van het delier weergeven. Deze observaties kunnen gedaan worden tijdens reguliere contacten met de patiënt. Per dienst wordt een totaalscore berekend (minimaal 0 en maximaal 13). De totaalscores van drie diensten (dag-, late- en nachtdienst) worden opgeteld tot de totaalscore van deze dag (minimaal 0 en maximaal 39). In deze zib wordt van één dienst de totale score en onderliggende scores gedefinieerd.
Voor een DOS schaal eindscore zullen er 3 instantiaties van deze zib, voor elke dienst één, gecombineerd moeten worden (DOS SCHAAL EINDSCORE = TOTAAL SCORE DEZE DAG/ 3). Een DOS schaal eindscore < 3 betekent dat de patiënt waarschijnlijk niet delirant is. Een DOS schaal eindscore > 3 betekent dat de patiënt waarschijnlijk wel delirant is. DOS SCHAAL EINDSCORE is geen onderdeel van dit concept en kan afgeleid of berekend worden op basis van de 3 zib instantiaties.
Information Model

| Type | Id | Concept | Card. | Definitie | DefinitieCode | Verwijzing | ||||||
| NL-CM:18.7.1 | Rootconcept van de bouwsteen DOSScore. Dit rootconcept bevat alle gegevenselementen van de bouwsteen DOSScore. |
|
||||||||||
| NL-CM:18.7.3 | 0..1 | De totaalscore van deze dienst (minimaal 0 en maximaal 13). |
|
|||||||||
| NL-CM:18.7.5 | 1 | De datum waarop de DOS-score is vastgelegd. | ||||||||||
| NL-CM:18.7.6 | 0..1 | DOS-observatie: patiënt zakt weg tijdens gesprek of bezigheden.
Score: 0: nooit 1: soms-altijd (is het antwoord "weet niet" dan dit concept niet instantiëren) |
|
|||||||||
| NL-CM:18.7.7 | 0..1 | DOS-observatie: patiënt is snel afgeleid door prikkels uit de omgeving.
Iemand is snel afgeleid door prikkels uit de omgeving wanneer hij/zij verbaal of nonverbaal reageert op geluiden of bewegingen die geen betrekking op hem/haar hebben en die van dien aard zijn dat je geen reactie van hem/haar zou verwachten. Score: 0: nooit 1: soms-altijd (is het antwoord "weet niet" dan dit concept niet instantiëren) |
|
|||||||||
| NL-CM:18.7.8 | 0..1 | DOS-observatie: patiënt heeft aandacht voor gesprek of handeling.
Iemand heeft aandacht voor gesprek of handeling als hij /zij verbaal of nonverbaal blijk geeft het gesprek of de handeling te volgen. Score: 1: nooit 0: soms-altijd (is het antwoord "weet niet" dan dit concept niet instantiëren) |
|
|||||||||
| NL-CM:18.7.9 | 0..1 | DOS-observatie: patiënt maakt vraag of antwoord niet af.
Score: 0: nooit 1: soms-altijd (is het antwoord "weet niet" dan dit concept niet instantiëren) |
|
|||||||||
| NL-CM:18.7.10 | 0..1 | DOS-observatie: patiënt geeft antwoorden die niet passen bij de vraag.
Score: 0: nooit 1: soms-altijd (is het antwoord "weet niet" dan dit concept niet instantiëren) |
|
|||||||||
| NL-CM:18.7.11 | 0..1 | DOS-observatie: patiënt reageert traag op opdrachten.
Iemand reageert traag op opdrachten wanneer het handelen is vertraagd en/of er momenten van stilte/inactiviteit zijn voordat tot handelen wordt overgegaan. Score: 0: nooit 1: soms-altijd (is het antwoord "weet niet" dan dit concept niet instantiëren) |
|
|||||||||
| NL-CM:18.7.12 | 0..1 | DOS-observatie: patiënt denkt ergens anders te zijn.
Iemand denkt ergens anders te zijn als hij/zij in woorden of handelen dit laat blijken. Score: 0: nooit 1: soms-altijd (is het antwoord "weet niet" dan dit concept niet instantiëren) |
|
|||||||||
| NL-CM:18.7.13 | 0..1 | DOS-observatie: patiënt beseft wel welk dagdeel het is.
Iemand beseft welk dagdeel het is als hij/zij in woorden of handelen dit laat blijken. Score: 1: nooit 0: soms-altijd (is het antwoord "weet niet" dan dit concept niet instantiëren) |
|
|||||||||
| NL-CM:18.7.14 | 0..1 | DOS-observatie: patiënt herinnert zich recente gebeurtenis.
Iemand herinnert zich recente gebeurtenissen wanneer hij/zij bijvoorbeeld juist kan vertellen of er bezoek is geweest of wat hij/zij gegeten heeft. Score: 1: nooit 0: soms-altijd (is het antwoord "weet niet" dan dit concept niet instantiëren) |
|
|||||||||
| NL-CM:18.7.15 | 0..1 | DOS-observatie: patiënt is plukkerig, rommelig, rusteloos.
Score: 0: nooit 1: soms-altijd (is het antwoord "weet niet" dan dit concept niet instantiëren) |
|
|||||||||
| NL-CM:18.7.16 | 0..1 | DOS-observatie: patiënt trekt aan infuus, sonde, catheter, enz.
Score: 0: nooit 1: soms-altijd (is het antwoord "weet niet" dan dit concept niet instantiëren) |
|
|||||||||
| NL-CM:18.7.17 | 0..1 | DOS-observatie: patiënt is snel of plotseling geëmotioneerd.
Iemand is snel of plotseling geëmotioneerd wanneer hij/zij reageert met een heftige emotie zonder aanleiding of wanneer de heftigheid van de emotie niet in overeenstemming lijkt met de aanleiding. Score: 0: nooit 1: soms-altijd (is het antwoord "weet niet" dan dit concept niet instantiëren) |
|
|||||||||
| NL-CM:18.7.18 | 0..1 | DOS-observatie: patiënt ziet/hoort dingen die er niet zijn.
Iemand ziet/hoort dingen die er niet zijn wanneer hij/zij hiervan verbaal (navragen!) of nonverbaal blijk geeft. Score: 0: nooit 1: soms-altijd (is het antwoord "weet niet" dan dit concept niet instantiëren) |
|
|||||||||
| NL-CM:18.7.2 | 0..1 | Toelichting op de DOS-score. |
|
|||||||||
Kolommen Concept en DefinitieCode: houdt de muis boven de waarde voor meer informatie
Voor uitleg over de gebruikte symbolen, zie de legenda pagina
Example Instances
| DOSScore | |
| ZaktWeg | 1 |
| SnelAfgeleid | 1 |
| HeeftAandacht | 0 |
| VraagAntwoordNietAf | - |
| AntwoordenNietPassend | 1 |
| ReageertTraag | - |
| DenktErgensAnders | 0 |
| BeseftDagdeel | 0 |
| HerinnertRecent | 0 |
| Rusteloos | 0 |
| TrektDraden | 0 |
| SnelGeemotioneerd | 1 |
| Hallucinaties | 0 |
| DOSScoreTotaal | 4 |
| DOSScoreDatumTijd | 19-12-2016 10:35 |
| Toelichting | - |
References
1. DOS vragenlijst. Beschikbaar op:https://www.vmszorg.nl/wp-content/uploads/2017/07/DOSS-observatieschaal.pdf [Geraadpleegd: 11 juli 2023]. 2. Richtlijn Delier Volwassenen. Beschikbaar op:https://www.venvn.nl/media/gteiurur/richtlijn-delier.pdf [Geraadpleegd: 11 juli 2023].
Deze bouwsteen in overige publicaties
- Publicatie 2017, (Versie 1.0)
- Pre-publicatie 2018-2, (Versie 1.0)
- Pre-publicatie 2019-2, (Versie 1.0)
- Publicatie 2020, (Versie 1.0)
- Pre-publicatie 2021-2, (Versie 1.0)
- Pre-publicatie 2022-1, (Versie 1.1)
- Pre-publicatie 2023-1, (Versie 1.2)
- Publicatie 2024, (Versie 1.2)
Bouwsteen verwijzingen
Deze bouwsteen verwijst naar
- --
Deze bouwsteen wordt gebruikt in
- --
Technische specificaties in HL7v3 CDA en HL7 FHIR
Om informatie op basis van zorginformatiebouwstenen uit te wisselen zijn aanvullende, meer technische specificaties nodig.
Niet iedere omgeving kan met dezelfde technische specificaties overweg. Om deze reden zijn er meerdere typen technische specificaties:
- HL7® versie 3 CDA compatibele specificaties, beschikbaar via de Nictiz ART-DECOR® omgeving

- HL7® FHIR® compatibele specificaties, beschikbaar via de Nictiz-omgeving op de Simplifier FHIR Registry

Downloads
De bouwsteen is ook beschikbaar als pdf bestand
of als spreadsheet
Over deze informatie
De informatie in deze wiki pagina is gebaseerd op de prepublicatie 2026-1
SNOMED CT en LOINC codes zijn gebaseeerd op:
- SNOMED Clinical Terms versie: 20260331 [R] (maart 2026-editie)
- LOINC version 2.81
De voorwaarden van gebruik staan op de beginpagina ![]()
Deze pagina is gegenereerd op 18/04/2026 17:24:27 met ZibExtraction v. 10.0.9604.31200