AanvraagGegevens-v1.0.1(2026-1NL)
Algemeen
Naam: nl.zorg.process.AanvraagGegevens ![]()
Versie: 1.0.1
ZIB Status:Final
Publicatie: 2026-1
Publicatie status: Prepublished
Publicatie datum: 15-04-2024
Metadata
| DCM::CoderList | |
| DCM::ContactInformation.Address | * |
| DCM::ContactInformation.Name | * |
| DCM::ContactInformation.Telecom | * |
| DCM::ContentAuthorList | |
| DCM::CreationDate | 10-12-2024 |
| DCM::DeprecatedDate | |
| DCM::DescriptionLanguage | nl |
| DCM::EndorsingAuthority.Address | |
| DCM::EndorsingAuthority.Name | PM |
| DCM::EndorsingAuthority.Telecom | |
| DCM::Id | 2.16.840.1.113883.2.4.3.11.60.40.3.22.2 |
| DCM::KeywordList | |
| DCM::LifecycleStatus | Final |
| DCM::ModelerList | |
| DCM::Name | nl.zorg.process.AanvraagGegevens |
| DCM::PublicationDate | 15-04-2024 |
| DCM::PublicationStatus | Prepublished |
| DCM::ReviewerList | |
| DCM::RevisionDate | 18-07-2023 |
| DCM::Supersedes | nl.zorg.process.AanvraagGegevens-v1.0 |
| DCM::Version | 1.0.1 |
| HCIM::PublicationLanguage | NL |
Revision History
Publicatieversie 1.0 (10-06-2022)
Publicatieversie 1.0.1 (15-10-2023)
| ZIB-1956 | Engelse vertaling op 2 velden in Aanvraaggegevens/OrderData klopt niet |
Concept
Acties - verrichtingen, metingen, laboratoriumbepalingen, diagnostisch onderzoek, etc - die door derden worden uitgevoerd, worden in het algemeen geïnitieerd door een aanvraag richting de uitvoerder. Hierbij ontstaan gegevens die weliswaar belangrijk zijn voor de uitvoering van de actie maar geen onderdeel van actie of het resultaat van de actie zijn.
Purpose
Aanvraaggegevens geven de aangevraagde actie de context die nodig is voor de uitvoering van de actie en de delen van de uitkomst en de status van de actie.
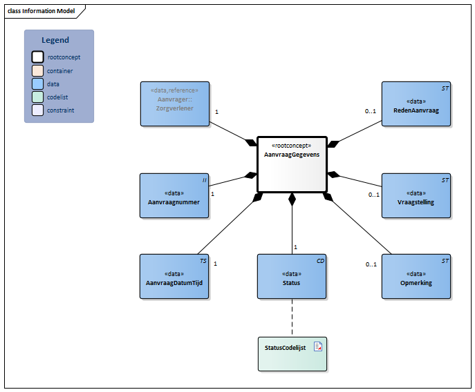
Information Model

| Type | Id | Concept | Card. | Definitie | DefinitieCode | Verwijzing | |||||||
| NL-CM:22.2.1 | Rootconcept van de procesgegevens bouwsteen AanvraagGegevens. Dit rootconcept bevat alle gegevenselementen van de procesgegevens bouwsteen AanvraagGegevens. | ||||||||||||
| NL-CM:22.2.2 | 1 | Datum en evt. tijd waarop de aanvraag gedaan is. | |||||||||||
| NL-CM:22.2.3 | 1 | Identificatienummer van de aanvraag. |
| ||||||||||
| NL-CM:22.2.4 | 1 | Degene die de actie (verrichting, bepaling, etc.) heeft aangevraagd. |
| ||||||||||
| NL-CM:22.2.5 | 0..1 | Context van de aanvraag, die relevant is voor de uitvoering. | |||||||||||
| NL-CM:22.2.6 | 0..1 | Omschrijving van de vraag waarop de aanvrager een antwoord hoopt te krijgen. Dit is met name belangrijk voor acties waarvan de uitkomst een interpretatie van de uitvoerder vereist. | |||||||||||
| NL-CM:22.2.7 | 1 | Status van de aanvraag in het aanvraagproces, zoals b.v. 'aangevraagd', 'gepland', 'uitgevoerd' |
| ||||||||||
| NL-CM:22.2.8 | 0..1 | Additionele informatie die belangrijk is voor de uitvoering van de aanvraag en die niet in één van de andere elementen beschreven kan worden. |
|
||||||||||
Kolommen Concept en DefinitieCode: houdt de muis boven de waarde voor meer informatie
Voor uitleg over de gebruikte symbolen, zie de legenda pagina
Example Instances
| AanvraagGegevens | |
| Aanvraagnummer | 12388778 |
| AanvraagDatumTijd | 01-06-2022 14:07 |
| Status | Aangevraagd |
| Aanvrager : Zorgverlener | |
| ZorgverlenerIdentificatieNummer | 21870932 |
| ZorgverlenerRol | Hoofdbehandelaar |
| Specialisme | Neuroloog |
| ZorgverlenerNaam | |
| Initialen | J.H.R. |
| Geslachtsnaam | Peters |
| Adres | |
| Straat | Simon Smitweg |
| Huisnummer | 1 |
| Woonplaats | Leiderdorp |
| Postcode | 2353 GA |
| AdresSoort | Werkadres |
| Land | Nederland |
Uitgevende instanties
De identificerende nummers worden uitgegeven door de volgende instanties
tbd
| Identificerend nummer | ID system OID |
| tbd | OID: tbd |
Valuesets
StatusCodelijst
| Valueset OID: 2.16.840.1.113883.2.4.3.11.60.40.2.22.2.1 | Binding: Extensible | Status: Active |
| Conceptnaam | Conceptcode | Codestelselnaam | Codesysteem OID | Omschrijving |
| Ordered | new | ActStatus | 2.16.840.1.113883.5.14 | Order geplaatst |
| Aangevraagd | 385644000 | SNOMED CT | 2.16.840.1.113883.6.96 | Aangevraagd |
| Gepland | 397943006 | SNOMED CT | 2.16.840.1.113883.6.96 | Gepland |
| Pending | active | ActStatus | 2.16.840.1.113883.5.14 | In afwachting van uitvoering |
| In uitvoering | 385651009 | SNOMED CT | 2.16.840.1.113883.6.96 | In uitvoering |
| On hold | held | ActStatus | 2.16.840.1.113883.5.14 | Opgeschort |
| Cancelled | cancelled | ActStatus | 2.16.840.1.113883.5.14 | Geannuleerd |
| Noshow | aborted | ActStatus | 2.16.840.1.113883.5.14 | Niet nagekomen |
| Completed | completed | ActStatus | 2.16.840.1.113883.5.14 | Uitgevoerd |
| Waarde Other (OTH) uit codestelsel NullFlavor (OID: 2.16.840.1.113883.5.1008) is toegestaan in deze waardenlijst. | ||||
Deze bouwsteen in overige publicaties
- Pre-publicatie 2022-1, (Versie 1.0)
- Pre-publicatie 2023-1, (Versie 1.0.1)
- Publicatie 2024, (Versie 1.0.1)
Bouwsteen verwijzingen
Deze bouwsteen verwijst naar
- --
Deze bouwsteen wordt gebruikt in
- --
Technische specificaties in HL7v3 CDA en HL7 FHIR
Om informatie op basis van zorginformatiebouwstenen uit te wisselen zijn aanvullende, meer technische specificaties nodig.
Niet iedere omgeving kan met dezelfde technische specificaties overweg. Om deze reden zijn er meerdere typen technische specificaties:
- HL7® versie 3 CDA compatibele specificaties, beschikbaar via de Nictiz ART-DECOR® omgeving

- HL7® FHIR® compatibele specificaties, beschikbaar via de Nictiz-omgeving op de Simplifier FHIR Registry

Downloads
De bouwsteen is ook beschikbaar als pdf bestand
of als spreadsheet
Over deze informatie
De informatie in deze wiki pagina is gebaseerd op de prepublicatie 2026-1
SNOMED CT en LOINC codes zijn gebaseeerd op:
- SNOMED Clinical Terms versie: 20260331 [R] (maart 2026-editie)
- LOINC version 2.81
De voorwaarden van gebruik staan op de beginpagina ![]()
Deze pagina is gegenereerd op 17/04/2026 11:00:08 met ZibExtraction v. 10.0.9603.19166