TimeInterval-v1.3(2026-1EN)
General information
Name: nl.zorg.part.TimeInterval ![]()
Version: 1.3
HCIM Status:Final
Release: 2026-1
Release status: Prepublished
Release date: 17-04-2026
Metadata
| DCM::CoderList | Kerngroep Registratie aan de Bron |
| DCM::ContactInformation.Address | |
| DCM::ContactInformation.Name | |
| DCM::ContactInformation.Telecom | |
| DCM::ContentAuthorList | Kerngroep Registratie aan de Bron |
| DCM::CreationDate | 17-8-2017 |
| DCM::DeprecatedDate | |
| DCM::DescriptionLanguage | nl |
| DCM::EndorsingAuthority.Address | |
| DCM::EndorsingAuthority.Name | |
| DCM::EndorsingAuthority.Telecom | |
| DCM::Id | 2.16.840.1.113883.2.4.3.11.60.40.3.20.3 |
| DCM::KeywordList | |
| DCM::LifecycleStatus | Final |
| DCM::ModelerList | Kerngroep Registratie aan de Bron |
| DCM::Name | nl.zorg.part.TijdsInterval |
| DCM::PublicationDate | 17-04-2026 |
| DCM::PublicationStatus | Prepublished |
| DCM::ReviewerList | Kerngroep Registratie aan de Bron |
| DCM::RevisionDate | 05-04-2024 |
| DCM::Supersedes | nl.zorg.part.TijdsInterval-v1.2 |
| DCM::Version | 1.3 |
| HCIM::PublicationLanguage | EN |
Revision History
Only available in Dutch
Publicatieversie 1.0 (04-09-2017)
Publicatieversie 1.1 (01-12-2021)
| ZIB-1380 | Aanpassing omschrijving codetabel |
| ZIB-1460 | Zib TijdsInterval concept omschrijving niet correct |
Publicatieversie 1.1.1 (10-06-2022)
| ZIB-1756 | Tekstuele wijzigingen zib TijdsInterval |
Publicatieversie 1.2 (15-10-2023)
| ZIB-1754 | Subbouwsteen tijdsinterval, use case met alleen startdatum? |
| ZIB-1974 | Suggested typo and textual improvements |
Publicatieversie 1.3 (15-04-2024)
Concept
A time interval indicates the time between two moments in time. An interval can be defined by a start time and end time, start time and duration, or duration and end time. For intervals in the future, start and/or end date may not be known and only duration is known. For "Until further notice" intervals, both the duration and the end date are unknown.
This is a sub-building block.
Purpose
The time interval is used to denote the period of time over which the corresponding event took place or should take place.
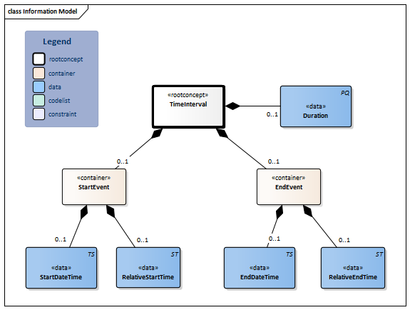
Information Model

| Type | Id | Concept | Card. | Definition | DefinitionCode | Reference | |||||
| NL-CM:20.3.1 | Root concept of the TimeInterval partial information model. This root concept contains all data elements of the TimeInterval partial information model. | ||||||||||
| NL-CM:20.3.4 | 0..1 | The duration of the interval in appropriate units of time (e.g. days or hours, etc.). | |||||||||
| NL-CM:20.3.5 | 0..1 | Container of the StartEvent concept.This container contains all data elements of the StartEvent concept. | |||||||||
| NL-CM:20.3.2 | 0..1 | The start date and time of the interval. | |||||||||
| NL-CM:20.3.7 | 0..1 | Textual representation of a start time associated with an event for which the time is not fixed or known. For example "Start the day after discharge from hospital" | |||||||||
| NL-CM:20.3.6 | 0..1 | Container of the EndEvent concept.This container contains all data elements of the EndEvent concept. | |||||||||
| NL-CM:20.3.8 | 0..1 | Textual representation of an end time associated with an event for which the timing is not yet fixed. For example "Stop the day before operation". | |||||||||
| NL-CM:20.3.3 | 0..1 | The end date and time of the interval. | |||||||||
Columns Concept and DefinitionCode: hover over the values for more information
For explanation of the symbols, please see the legend page
Example Instances
Only available in Dutch
| TijdsInterval | |
| Start DatumTijd | 20-08-2017 12:00 |
| Eind DatumTijd | 30-08-2017 24:00 |
| Duur |
| TijdsInterval | |
| Start DatumTijd | 20-08-2017 |
| Eind DatumTijd | |
| Duur | 16 dagen |
This information model in other releases
- Release 2017, (Version 1.0)
- Prerelease 2018-2, (Version 1.0)
- Prerelease 2019-2, (Version 1.0)
- Release 2020, (Version 1.0)
- Prerelease 2021-2, (Version 1.1)
- Prerelease 2022-1, (Version 1.1.1)
- Prerelease 2023-1, (Version 1.2)
- Release 2024, (Version 1.3)
Information model references
This information model refers to
- --
This information model is used in
- AdministrationAgreement-v3.1
- Condition-v1.1
- DispenseRequest-v4.1
- MedicationAgreement-v4.1
- MedicationUse2-v3.1
- Symptom-v2.0
Technical specifications in HL7v3 CDA and HL7 FHIR
To exchange information based on health and care information models, additional, more technical specifications are required.
Not every environment can handle the same technical specifications. For this reason, there are several types of technical specifications:
- HL7® version 3 CDA compatible specifications, available through the Nictiz ART-DECOR® environment

- HL7® FHIR® compatible specifications, available through the Nictiz environment on the Simplifier FHIR

Downloads
This information model is also available as pdf file
or as spreadsheet
About this information
The information in this wikipage is based on prerelease 2026-1
SNOMED CT and LOINC codes are based on:
- SNOMED Clinical Terms versie: 20260331 [R] (maart 2026-editie)
- LOINC version 2.81
Conditions for use are located on the mainpage ![]()
This page is generated on 19/04/2026 02:07:04 with ZibExtraction v. 10.0.9604.31200