Symptom-v2.0(2026-1EN)

Uit Zorginformatiebouwstenen
Versie door Update bot (overleg | bijdragen) op 18 apr 2026 om 18:31 (Nieuwe pagina aangemaakt met '<!-- Hieronder wordt een transclude page aangeroepen --> {{Versions-2.16.840.1.113883.2.4.3.11.60.40.3.5.5(EN)|1|Symptom-v2.0(2026-1EN)}} <!-- Tot hier de transclude page --> ==General information<!--hdGeneralInformation-->== Name<!--hdName-->: '''nl.zorg.Symptom''' link=Symptoom-v2.0(2026-1NL)<BR> Version<!--hdVersion-->: '''2.0''' <br> HCIM Status<!--hdStatus-->:Final<br> Release<!--hdPublication-->: '''2026-1''' <br> Release statu…')
(wijz) ← Oudere versie | Huidige versie (wijz) | Nieuwere versie → (wijz)
Naar navigatie springen Naar zoeken springen



General information

Name: nl.zorg.Symptom
Version: 2.0
HCIM Status:Final
Release: 2026-1
Release status: Prepublished
Release date: 17-04-2026


Back to HCIM list

Metadata

DCM::CoderList Zib-centrum
DCM::ContactInformation.Address *
DCM::ContactInformation.Name *
DCM::ContactInformation.Telecom *
DCM::ContentAuthorList Zib-centrum
DCM::CreationDate 01-05-2023
DCM::DeprecatedDate
DCM::DescriptionLanguage nl
DCM::EndorsingAuthority.Address
DCM::EndorsingAuthority.Name *
DCM::EndorsingAuthority.Telecom
DCM::Id 2.16.840.1.113883.2.4.3.11.60.40.3.5.5
DCM::KeywordList
DCM::LifecycleStatus Final
DCM::ModelerList *
DCM::Name nl.zorg.Symptoom
DCM::PublicationDate 17-04-2026
DCM::PublicationStatus Prepublished
DCM::ReviewerList Zib-centrum
DCM::RevisionDate 03-04-2025
DCM::Supersedes nl.zorg.Symptoom-v1.0
DCM::Version 2.0
HCIM::PublicationLanguage EN

Revision History

Only available in Dutch

Publicatieversie 1.0 (15-04-2024)

ZIB-1934 ProbleemType moet ProbleemCategorie worden

Publicatieversie 2.0 (24-04-2024)

ZIB-2404 Verzoek voor zib Symptoom: Definitiecode voor TijdPatroon verwijderen
ZIB-2409 Verzoek Aanscherpen Definitietekst bij SymptoomPeriode
ZIB-2636 Symptoom - Tekst aanpassen in Evidence Base
ZIB-2654 Symptoom - Element IsVerpleegkundigeDiagnose verwijderen
ZIB-2678 Symptoom - Evidence base: Functionaliteit (informatief) verwijderen

Concept

A phenomenon with which a condition in the patient presents itself. This also includes a complaint or a finding, but not additional research, such as laboratory tests, function tests and imaging studies.

Purpose

Symptoms are an important basis for interpreting the condition (making the diagnosis) and for assessing the severity of the condition and the need for further examination or treatment. Symptoms and their course are also essential for evaluating the effectiveness of treatment.

Evidence Base

Note on zib Symptom A symptom refers to a phenomenon in a broad sense (including complaint and finding) with which a condition presents itself, but limited to symptoms that the patient notices himself or that a health professional can observe, if necessary with simple instruments.
Multiple symptoms may refer to the same condition, as a disorder or condition may present with > 1 symptom.
If a symptom changes, a new instance of zib Symptom with the same Symptom Name and a more recent SymptomStatusDate indicates how the symptom presented itself at that more recent date(time). A series of instances of Symptom with the same SymptomName then represents the course of the symptom by means of an increasing value for SymptomStatusDate.
 
The cardinality of the reference to Condition is 0..*. The cardinality “0” is used because, when a symptom is negated, there is no condition or state of which the symptom is a manifestation. To exclude a symptom on its own (outside the context of a condition), one should use questionnaires or checklists. If a Symptom needs to be excluded in the context of a specific condition—for example, no fever in the case of diverticulitis—the Zib Exclusion should be used. The cardinality ”*” indicates that a symptom can be a manifestation of more than one condition.

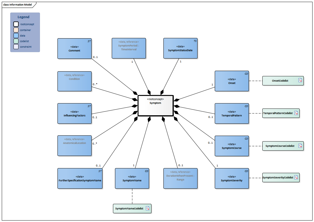
Information Model


#SymptomNameCodelistTimeInterval-v1.3(2026-1EN)#6524Range-v1.0.1(2026-1EN)#OnsetCodelist#6535#SymptomSeverityCodelist#SymptomCourseCodelist#TemporalPatternCodelist#6531#6527#6534#6529#6523Condition-v1.1(2026-1EN)#6525AnatomicalLocation-v1.0.4(2026-1EN)#6530#6536


Type Id Concept Card. Definition DefinitionCode Reference
NL-CM:5.5.1 Symptom This is a reference to the rootconcept of information model Symptom.
162408000 General symptom description
NL-CM:5.5.16 SymptomPeriod::TimeInterval 1 Indication of when the symptom is or was present. A vague date, e.g. only a year or a month and a year, is allowed.
408731000 Temporal context
TimeInterval
NL-CM:5.5.3 SymptomStatusDate 1 Date from which the specification of the symptom applies.
162499001 Symptom has changed
NL-CM:5.5.5 Onset 1 Indication how fast the symptom presented at first.
OnsetCodelist
NL-CM:5.5.6 TemporalPattern 0..1 The temporal pattern with which the symptom presents itself, such as continuous or intermittent.
TemporalPatternCodelist
NL-CM:5.5.7 SymptomCourse 0..1 The course of the intensity of the symptom over time, such as increased, unchanged.
SymptomCourseCodelist
NL-CM:5.5.8 SymptomSeverity 1 Indicates the degree of severity of the symptom at the moment of the SymptomStatusDate.
246112005 Severity
SymptomSeverityCodelist
NL-CM:5.5.9 DurationWhenPresent::Range 0..1 Duration of an intermittent or paroxysmal symptom while it presents.
162442009 Time symptom lasts
Range
NL-CM:5.5.10 SymptomName 1 Name and code of the symptom via selection from a code list, based on a standardised coding system.
SymptomNameCodelist
NL-CM:5.5.11 FurtherSpecificationSymptomName 0..1 More detailed specification of the symptomName that has been selected from the code list, because that list does not (yet) contain the required level of detail.
NL-CM:5.5.12 AnatomicalLocation 0..* The location(s) on or in the body where the symptom presents itself.
363698007 Finding site
AnatomicalLocation
NL-CM:5.5.13 InfluencingFactors 0..1 Actions, events or circumstances that influence the presentation of the symptom. Generally, this pertains to factors that aggravate or alleviate the symptom.
NL-CM:5.5.14 Condition 0..* The condition of which the symptom is a manifestation.
Condition
NL-CM:5.5.15 Comment 0..1 A comment in free text with respect to the symptom, that is not represented by the other data elements in the information model.

Columns Concept and DefinitionCode: hover over the values for more information
For explanation of the symbols, please see the legend page

Example Instances

Only available in Dutch

Symptoom
SymptoomPeriode
StartDatumTijd 22-02-2023 22-02-2023 22-02-2023
EindDatumTijd
TijdsDuur
SymptoomStatusDatum 01-03-2023 05-03-2023 20-03-2023
SymptoomType Symptoom Symptoom Symptoom
SymptoomNaam Hoest Hoest Hoest
NadereSpecificatieSymptoomNaam Droge hoest Productieve hoest Productieve hoest
Ontstaanswijze Subacuut
TijdsPatroon Aanvalsgewijs Aanvalsgewijs
Beloop Verslechterd Verbeterd
Ernst Mild Matig Mild
DuurBijOptreden
minimumWaarde 30 min 5 min
maximumWaarde 1,5 u 10 min
nominaleWaarde
BeïnvloedendeFactoren Erger bij liggen
Toelichting
AnatomischeLocatie
Locatie
Lateraliteit
AandoeningOfGesteldheid
PeriodeAanwezig
StartDatumTijd 22-02-2023 22-02-2023 22-02-2023
EindDatumTijd
StatusDatum 01-03-2023 05-03-2023 20-03-2023
Beloop Verslechterd Verbeterd
Ernst Mild Matig Mild
Symptoom
SymptoomPeriode
StartDatumTijd 15-01-2023 10:30 15-01-2023 10:30
EindDatumTijd 26-02-2023
TijdsDuur
SymptoomStatusDatum 15-01-2023 26-02-2023
SymptoomType Symptoom Symptoom
SymptoomNaam Zwelling Zwelling
NadereSpecificatieSymptoomNaam
Ontstaanswijze Acuut
TijdsPatroon
Beloop Niet meer aanwezig
Ernst Ernstig
Beïnvloedende actoren Neemt toe bij beweging en neemt af in rust.
Toelichting
AnatomischeLocatie
Locatie Pols Pols
Lateraliteit Links Links
AandoeningOfGesteldheid
PeriodeAanwezig
StartDatumTijd 15-01-2023 15-01-2023
EindDatumTijd
StatusDatum 15-01-2023 26-02-2023
Beloop Herstellend
Ernst

Instructions

A symptom always refers to the condition or state of which it is a manifestation. Multiple symptoms can refer to the same condition or state. When an existing symptom is updated, the new instantiation of Symptom will have the same SymptomName, refer to the same Condition, and have a more recent SymptomStatusDate.

Valuesets

OnsetCodelist

Valueset OID: 2.16.840.1.113883.2.4.3.11.60.40.2.5.5.2 Binding: Required Status: Active
Conceptname Conceptcode Codesystem name Codesystem OID Description
Gradual onset 61751001 SNOMED CT 2.16.840.1.113883.6.96 Geleidelijk ontstaan
Subacute onset 373935005 SNOMED CT 2.16.840.1.113883.6.96 Subacuut ontstaan
Sudden onset 385315009 SNOMED CT 2.16.840.1.113883.6.96 Acuut onstaan
Other values are not allowed

SymptomCourseCodelist

Valueset OID: 2.16.840.1.113883.2.4.3.11.60.40.2.5.5.4 Binding: Required Status: Active
Conceptname Conceptcode Codesystem name Codesystem OID Description
No status change 260388006 SNOMED CT 2.16.840.1.113883.6.96 Onveranderd
Worse 231877006 SNOMED CT 2.16.840.1.113883.6.96 Verslechterd
Improved 385425000 SNOMED CT 2.16.840.1.113883.6.96 Verbeterd
Fluctuating 255341006 SNOMED CT 2.16.840.1.113883.6.96 Fluctuerend
No longer present 350361000146109 SNOMED CT 2.16.840.1.113883.6.96 Niet meer aanwezig
Other values are not allowed

SymptomNameCodelist

Valueset OID: 2.16.840.1.113883.2.4.3.11.60.40.2.5.5.8 Binding: Required Status: Active
Conceptname Codesystem name Codesystem OID
SNOMED CT: <404684003|Clinical finding| SNOMED CT 2.16.840.1.113883.6.96
Value Other (OTH) from codesystem NullFlavor (OID: 2.16.840.1.113883.5.1008) is allowed in this valueset.

SymptomSeverityCodelist

Valueset OID: 2.16.840.1.113883.2.4.3.11.60.40.2.5.5.5 Binding: Required Status: Active
Conceptname Conceptcode Codesystem name Codesystem OID Description
Mild 255604002 SNOMED CT 2.16.840.1.113883.6.96 Mild
Mild to moderate 371923003 SNOMED CT 2.16.840.1.113883.6.96 Mild tot matig
Moderate severity 6736007 SNOMED CT 2.16.840.1.113883.6.96 Matig
Moderate to severe 371924009 SNOMED CT 2.16.840.1.113883.6.96 Matig tot ernstig
Severe 24484000 SNOMED CT 2.16.840.1.113883.6.96 Ernstig
Life threatening severity 442452003 SNOMED CT 2.16.840.1.113883.6.96 Levensbedreigend
Other values are not allowed

TemporalPatternCodelist

Valueset OID: 2.16.840.1.113883.2.4.3.11.60.40.2.5.5.3 Binding: Extensible Status: Active
Conceptname Conceptcode Codesystem name Codesystem OID Description
Continual 263730007 SNOMED CT 2.16.840.1.113883.6.96 Continu
Intermittent 7087005 SNOMED CT 2.16.840.1.113883.6.96 Intermitterend
Paroxysmal 26593000 SNOMED CT 2.16.840.1.113883.6.96 Aanvalsgewijs
Cyclic 44180009 SNOMED CT 2.16.840.1.113883.6.96 Cyclisch
Value Other (OTH) from codesystem NullFlavor (OID: 2.16.840.1.113883.5.1008) is allowed in this valueset.

This information model in other releases

Information model references

This information model refers to

This information model is used in

Technical specifications in HL7v3 CDA and HL7 FHIR

To exchange information based on health and care information models, additional, more technical specifications are required.
Not every environment can handle the same technical specifications. For this reason, there are several types of technical specifications:

  • HL7® version 3 CDA compatible specifications, available through the Nictiz ART-DECOR® environment
  • HL7® FHIR® compatible specifications, available through the Nictiz environment on the Simplifier FHIR

Downloads

This information model is also available as pdf file or as spreadsheet

About this information

The information in this wikipage is based on prerelease 2026-1
SNOMED CT and LOINC codes are based on:

  • SNOMED Clinical Terms versie: 20260331 [R] (maart 2026-editie)
  • LOINC version 2.81

Conditions for use are located on the mainpage
This page is generated on 18/04/2026 18:14:32 with ZibExtraction v. 10.0.9604.31200


Back to HCIM list